Fórum témák

» Több friss téma
Fórum » JLH erősítő
Lapozás: OK   119 / 221
(#) gordonfreemN válasza reloop hozzászólására (») Ápr 2, 2013 /
 
Azt értem, hogy low ESR, de mellé kell még egy fólia is 2-10 F-ig. És ide gondoltam az említett példányt, már ha van értelme, nem tudom ez mennyire átlagos, vagy különleges kondi.
(#) gordonfreemN válasza gordonfreemN hozzászólására (») Ápr 2, 2013 /
 
Ilyen az elkó, amiről beszéltem.
Az az érdekes, hogy ez 7 µF-os verzió, égen földön nincs hozzá adatlap, csak sejteni lehet, milyen ez.
Lefogadom, nem sokan láttatok még ilyesfajtát.

IMAG0158.jpg
    
(#) reloop válasza gordonfreemN hozzászólására (») Ápr 2, 2013 /
 
Próbáld ki, és oszd meg a tapasztalatokat!
(#) (Felhasználó 46585) válasza gordonfreemN hozzászólására (») Ápr 2, 2013 /
 
Biztos, hogy ez elkó? Nekem inkább metálpapírnak tűnik.
(#) highand válasza reloop hozzászólására (») Ápr 2, 2013 / 1
 
Itt egy megoldás arra, hogy a kicsatoló kondi benne legyen a visszacsatoló hurokban, tehát bármilyen gyenge minőségűt oda lehet tenni.
(#) gordonfreemN válasza (Felhasználó 46585) hozzászólására (») Ápr 3, 2013 /
 
Bocs, elirtam, igen, femezett papir elvileg.
De olvasgattam egyeb forumokat, az fks-t mondtak a legjobbnak.
(#) gordonfreemN hozzászólása Ápr 3, 2013 /
 
Tudtok ajánlani valami egyszerű de nagyszerű stabilizálást ehhez a JLH-hoz?
27,5VAC-m van (ez szerintem kicsit sok lesz), a trafóm az 1,8A terhelést bírta 2 órán keresztül, éppen hogy kézmeleg lett, 55VA-os.
(#) Orbán József válasza gordonfreemN hozzászólására (») Ápr 3, 2013 /
 
Sztereóba messze nem elég, ha arra gondoltad használni az 55VA-t.
(#) reloop válasza gordonfreemN hozzászólására (») Ápr 3, 2013 /
 
Az uA723-t ajánlom. Épp le is rajzoltam duplázva Hiragához. A link a beszélgetés elejére mutat, hogy érthető legyen. Bővebben: Link
(#) gordonfreemN válasza Orbán József hozzászólására (») Ápr 3, 2013 /
 
nem, oldalanként gondoltam.
(#) Orbán József válasza gordonfreemN hozzászólására (») Ápr 3, 2013 /
 
Rendben, csak jelezni akartam.
(#) gordonfreemN válasza reloop hozzászólására (») Ápr 3, 2013 /
 
Okés, köszi, viszont én a 27,5VAC-t terhelve értem, ez terheletlenül 29,5VAC. Az nem gond?
Szerinem még belefér a 40V-ba.
A p1 potméterrel a kimenő feszt tudom majd beállítani?
Pont jól jön, van egy jó pár darab hőskori uA723.
Az ellenállásértékek gondolom mások is lehetnek?
(#) reloop válasza gordonfreemN hozzászólására (») Ápr 3, 2013 /
 
A 723 adatlapja segít a méretezésben. Az IC tápot egy zenerrel megfoghatod, tud 40V felett is dolgozni, ez is benne van az adatlapban. Nem valószínű, hogy szükség lesz rá.
Az SC ellenállást a nyugalmi 2,5-szeresére javaslom méretezni.
A nyugalmihoz ide írtam tapsztalati képleteket.
(#) gordonfreemN válasza reloop hozzászólására (») Ápr 3, 2013 /
 
Amúgy egy egyszerű zéneres áteresztótranzisztoros (darlington) stabilizátor nem elég erre a feladatra?
(#) reloop válasza gordonfreemN hozzászólására (») Ápr 3, 2013 /
 
Bármi elegendő, még egy feszültségosztóra is kötheted a darlington bázisát, ha csupán a felesleges tápfeszültséget akarod eldisszipálni. A stabilizátort azért ajánlom, mert előtte drasztikusan csökkenthető a pufferkapacitás. Meghibásodás esetén a biztosíték kiolvadásáig korlátozza a maximális áramot. Összességében pénztárcakímélő főleg úgy, hogy csak elő kell venni a fiókból
(#) gordonfreemN válasza reloop hozzászólására (») Ápr 3, 2013 /
 
Esetleg panelterved van hozzá?
JLH-hoz is jöhet egy, ha van. Mondjuk én áttervezésre kérem. SMD-vel próbálom megépíteni, ha lesz elég alkatrész.
Tantálum van egy pár méret, meg minimelf.
(#) reloop válasza gordonfreemN hozzászólására (») Ápr 3, 2013 /
 
A stabilizátorhoz készült tervemet - több egyéb hasznossal együtt - sikerült véletlen letörölni. Nem lesz vele gondod, az IC-nek nagyon kezes a lábkiosztása.
A JLH még felület szerelt alkatrészekkel is parányi. A BC301 kollektor-bázis közé utólag pár pF-os kondit kellett tennem, ennek érdemes helyet biztosítani: Bővebben: Link
(#) tomi52 válasza gordonfreemN hozzászólására (») Ápr 3, 2013 /
 
Ajánlom figyelmedbe ezt az oldalt: The JLH Class-A Amplifier. Mindjárt az első link: "The Original Article - Wireless World April 1969" egy pdf-et hoz be, a vége felé többféle tápot mutat. Én a 8.a. ábra szerintit csináltam meg. Először 44 V kimenettel, később csak 40 V kimenettel. Nem volt még infra hőmérőm, és nem mertem úgy hagyni, úgy éreztem túl meleg. A 44 V-al 16-17 W-ot tudott, a 40-el kb. 14-et. Ezzel a táppal egyszerűen nincs bekapcsolási koppanás, és kikapcsolás után szól még 20-30 másodpercig. A külső koppanásokat (lámpa lekapcsolás, hűtő kikapcsolás) viszont a torroid trafó miatt ez is érzékeli. Hifiben soha többet torroidot....
Nekem sajnos más bajom van, ha csak egy üres zsinór is van a bemeneten, van valami gerjedésem. Azt így is érezni, hogy csodás hangja van, csak van benne egy állandó zaj. Ha nincs semmi rákötve, tök csendben van. Egyelőre viszont nem keresem, most - remélem átmenetileg - úgy sincs hol hallgatni, egyelőre a hely megteremtésén dolgozom.
(#) reloop válasza tomi52 hozzászólására (») Ápr 3, 2013 /
 
Rengeteget kínlódtam vele mire sikerült ugyanezt elhárítani. Bővebben: Link
(#) tomi52 válasza tomi52 hozzászólására (») Ápr 3, 2013 /
 
Bocsánat!
Nem 8.a., hanem 9.a. ábra. Közvetlen egymás alatt vannak a rajzok, elnéztem melyikhez tartozik a szöveg.
És még annyit, én csatornánként külön tápot építettem, csak a trafó a közös, de annak is két egyforma szekundere van.
(#) gordonfreemN hozzászólása Ápr 9, 2013 /
 
Sziasztok!

Átrajzoltam magamnak az itteni egyik JLH paneltervet, hogy a saját alkatrészeim formájára szabhassam, illetve szerettem volna a két tranzisztort az egyéni ízlésemnek megfelelően elforgatni.
Megnéznétek, hogy kb rendben van-e? (ha valakinek van kedve, természetesen)
A hozzászólás módosítva: Ápr 9, 2013

JLH3.lay6
    
(#) reloop válasza gordonfreemN hozzászólására (») Ápr 9, 2013 /
 
Szia! Nincs lay6-om, képi formában nem tudnád bemutatni?
(#) gordonfreemN válasza reloop hozzászólására (») Ápr 9, 2013 /
 
De, már jön is:

Névtelen.jpg
    
(#) reloop válasza gordonfreemN hozzászólására (») Ápr 9, 2013 /
 
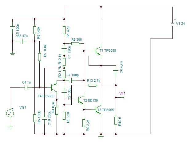
Látom ez volt a donor. A végtranzisztor B és E kijelölése alulnézeti rajzhoz illik: Bővebben: Link
Az eredeti rajzzal is van egy kis vitám. A visszacsatolás kondenzátora a jelföldön kéne legyen. Ott a testet megszakító ellenállás másik oldalán van az a 220µF kondenzátor.
(#) gordonfreemN válasza reloop hozzászólására (») Ápr 9, 2013 /
 
Köszi, javítom
(#) Aeeronka válasza reloop hozzászólására (») Ápr 10, 2013 /
 
Elvileg az első tranyó (bc556,vagy akármi) is fordítva kell ,, lapolt oldalával befele. Legalábbis nálam ez problémát jelentett.
(#) gordonfreemN válasza Aeeronka hozzászólására (») Ápr 10, 2013 /
 
Akkor valaki meg tudná erősíteni ezeket, vagy feltenni ennek a paneltervnek egy jó verzióját?
Vagy egy kapcsolási rajzot ehhez a paneltervhez és akkor átnézem én magamnak.
Köszi!
(#) CIROKL válasza gordonfreemN hozzászólására (») Ápr 10, 2013 / 1
 
Csupán a 220uf -os kondi negativ lábát tedd a másik GND pontra és ennyi a tranzisztor kérdés az más mert az attol if függ te személy szerint majdan mit teszel bele és a lábkiosztás hogyan alakul , de ha ügyes vagy a nyákot univezrálisra csinálod és máris ez a gond kilőve / egyéb iránt ez nem is gond /
(#) Orbán József válasza CIROKL hozzászólására (») Ápr 10, 2013 /
 
Csatlakozom. Még nem születet meg az a 3 lyuk, amibe egy tranyó lábait nem tudtam volna polaritáshelyesen bedugni.
Legtöbbször meg is forrasztom aztán, így el se tud esni.
Na jó, azért azt tudni kell, mit miért csinál az ember...
(#) reloop válasza gordonfreemN hozzászólására (») Ápr 10, 2013 /
 
Itt indul a beszélgetés, melyből megismered a buktatókat.
Jelöld az alkatrész értékeket, félvezetők típusát, akkor lehet érdemben ellenőrizni a tervet.
Következő: »»   119 / 221
Bejelentkezés

Belépés

Hirdetés
XDT.hu
Az oldalon sütiket használunk a helyes működéshez. Bővebb információt az adatvédelmi szabályzatban olvashatsz. Megértettem