Fórum témák
» Több friss téma |
Mielőtt kérdezel, a következő két dolgot ellenőrizd!
I. A helyes tápfeszültségek megléte.
II. A kimeneten van-e egyenfeszültség.
Élesztés.
Rendben köszönöm...
Vásárolva valószínűleg drágább... meg ez csak ilyen idő eltöltésre szolgáló dolog..:/ De a 2005 az nincs , olyan erős..:/
Nem ilyen egyszerű dolog ez. Ha nem igazodsz el benne, akkor szívesen írok róla.
Ha valami erőset szeretnél ilyet építs!
A tápfesztől függ a kimenő teljesítmény, és 12V-ról nem lehet nagyobb teljesítményt nyerni. Vannak D osztályú IC-k, de az már más tészta.
Találtam egy idevágó cikket: Bővebben: Link
KÖSZÖNÖM!
Azt hiszem pont egy ilyenre van szükségem Lehet nagy ez az akksi benne, de kis egyszerűsítéssel elég neki a kicsi is A hozzászólás módosítva: Ápr 5, 2013
Használj minél nagyobb érzékenységű hangszórókat, így kevésbé kell merítened az akkumulátort ugyan-azon hangerő eléréséhez.
Üdv Mindenkinek!
SUN111 sajna nem nagyon van itt fent esetleg valaki más tudna segíteni a telefunken tr 500-as erősítő megjavításában? Előre is köszi! Üdv.:Tomsa
Üdv! Írd le a problémát, linkeld be a rajzát.
www.radiomuseum.org/r/telefunken_receiver_tr500.html
Sajna ennél jobb oldalt nem találtam,bár pontosan nem tudom mit is kell pontosan néznem a rajzon.Amit tudok az erősítő nem adott hangot mikor hozzám került,szakadás jelzőn mértem a végfok tranyok lábai közt,jobb oldali pár zárlatos,helyette BD311-312 volt benne amit nem kaptam,helyettük BD317-318 ra cseréltem másik oldalt is kicseréltem gondoltam így helyes,próba.semmi hang de nem veri ki a biztit!kivettem a hűttőbordás végfok modult át méregettem a tranyokat zárlatosat keresve,találtam is 2-öt bd 237-238 helyettesítőt kaptam csak csere abból is a másik párat is.1-2 kisebb kondit cseréltem amihez könnyebben hozzáfértem,próba: nagyon halk hangot adott ki az egyik oldal ,feltekertem majdnem maxra a hangot ekkor szinte kigyúladt egy ellenálás ,meg mellette egy 16 lábú ic (ha jol tudom a nevét) is megpörkölödött ,sajna .Ekkor fogtam és feltettem a szekrény tetejére!!
Helló !
Elvégeztem az átalakítást R1405 –ös 470 R ellenállással párhuzamosan kapcsoltam, egy másik ugyanilyen ellenállást, gyakorlatilag így 235 Ohm lett. Tényleg jóval jobban szól, egy kicsit nyúztam az erősítőt kb 1,óra után gerjedés és az egyik oldalon kiverte a negatív táp 3,15 A-es biztosítékot . Hiába raktam újakat azonnal leverte. Kiszereltem a végfok panelt , összes tranzisztort és diódát végig ellenőriztem, mind jó. A negatív ágban egy 68 R (R1420) ellenállás volt megfüstölve, de megmértem az értéke jó. Ebben a végfokban 2 pár BD 249-250 komplementer párok voltak, míg a másikban TIP35-36-ok voltak ezek szerint jobbak lennének ?. Nem bírok rá jönni, mi a gond amikor minden dióda Tranzisztor jó, és mégis leveri a biztosítékot. Ha valakinek van valami ötlete szívesen venném. Kezdem azt hinni kár volt ennyi időt ráfordítanom. Ha nem sikerül stabillá tenni akkor visszarakom a korábbit, az igaz csak 2X 45 W-ot tud, de még sose adta meg magát kb 5-éve megy. Üdv, Balu
Gerjedés miatt veri le a biztosítékot, nyáktervről kéne egy rajz.
Helló !
Már ez is müködött, és a párjával jelenleg sincs semmi gond. Üdv, Balu.
Szia zárd rövidre a bemenetet úgy próbád áram alá tenni.
Oké este megpróbálom, de nem sokára mennem kell. Ezzel mit tesztelek le ?
Ha rövidre van zárva a bemenet nem gerjedhet.
A "kiveri-nem veri a biztosítékot" javítási módszer nem jó. Bármilyen beavatkozást végzel egy végerősítőben az első indításnál feltétlen korlátozni kell az áramot, hogy az esetlegesen megmaradt hibák ne tegyék tönkre a többi alkatrészt. Hobbi körülmények között amit megtehetsz: a hálózati vezeték egyik ágába 40-60W-os izzót helyezel el, valamint a végfok tápjának biztosítékai helyére 10 ohm ellenállást raksz be.
Ellenőrizendő, hogy a tápfeszültség képes-e felállni a névleges felére kétharmadára, ekkor a durva zárlat már kizárható. Az erősítő kimenetén közel 0VDC egyenfeszültséget kell tapasztalni, ez mutatja, hogy a tranzisztorok működőképesek és valamilyen szinten beállt a munkapontjuk. A végtranzisztorokhoz többnyire teljesítményellenállások csatlakoznak, melyek értéke tized ohm nagyságrendbe esik. Ezeken nullától több, 30mV-tól kevesebb feszültséget kell észlelni. Megmutatja, hogy valamilyen szinten folyik nyugalmi áram. Ez fontos ismérve a működőképességnek. Az általad leírt jelenség - az erősítő csaknem néma, nagy kivezérlésre összeomlik - arra enged következtetni, hogy az eredi hibát kiváltó ok megmaradt, vagy valamelyik pótolt tranzisztor áram, vagy feszültség korlátait sikerült túllépni, esetleg PNP/NPN felcserélés történt, vagy a BD237/238 helyére eltérő lábkiosztású tranzisztor lett beültetve. Kérlek tégy fel egy fotót a végfok modulodról.
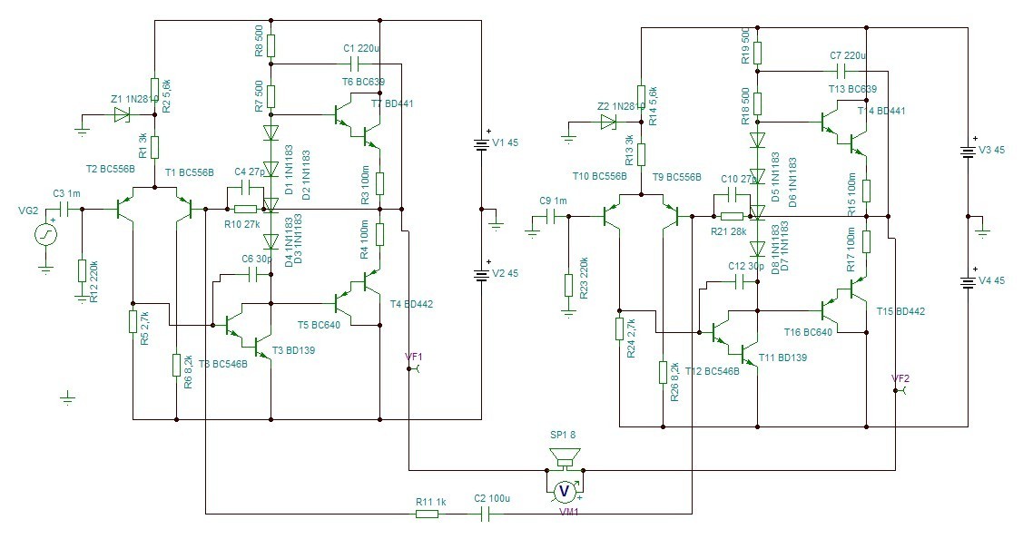
Sziasztok! Ez a híd kapcsolás,fel keltette az érdeklődésemet,csak ami alul van c2-es kondi a vissza csatolásnál,szükségem lenne a polaritás helyességére,hogy melyik a +,és - oldala.
Sziasztok öcsém vett egy PEAVEY 2000w végfokot és tőlem kérdezte hogy mit jelentenek a ledek rajta,főleg a DOT led ahogy kezdi hangosabban hallgatni el kezd villogni.Köszi
Szia! Tegyél be oda két pozitívval szembe fordított 220µF-os kondit.
Muszáj neki, mert az a klip LED. De ha letöltöd a netről a doksiját (gugli legelső találata
) végigolvashatod az egészet.
Ezen kívül a végtranzisztorok kicsik ekkora tápfeszültségre. Csak a hídkapcsolás szemléltetése miatt tettem be hídban, de ezekkel a végtranzisztorokkal csak +-25V tápfeszültségre lesz jó.
Ha nagyobbat akarsz, akkor legalább 15A-s végtranzisztorok kellenek bele. A hozzászólás módosítva: Ápr 6, 2013
Köszi, de ez nem akkora hangerőn villog hanem már kb.20w-on is
Lustaság fél egészség.Service manual 12. oldal.
Sziasztok, tudtok ajánlani erősítő kapcsolást?
- Nem kell nagy teljesítmény (~20w) - FET (v. BIPOLAR) - 2*18V egyen tápfeszültséggel maximum (5A-ig terhelhető). köszi az ötleteket előre is.
Sziasztok, tudtok ajánlani autót?
- Nem kell nagy teljesítmény (~20LE) - Benzines(v. diesel) - 2*18l tankkal maximum (5l fogyasztásig). Kb. ilyen a kérdésed. ![]() Nem ártana tudni, hogy milyen hangsugárzót akarsz vele meghajtani, hány ohmos, terhelhetőség stb. Milyen igényeid vannak, műhelybe kell, szobába kell stb.... bocsSzóval párban 100W/8Ω , kisméretű zárt dobozban, minőségibb hangszórókkal. Szobában számítógéphez használom, jelenleg egy TDA1554 erősítővet. Most úgy alakult, hogy egy ennél komolyabb és szebben/tisztábban szóló erősítőt szeretnék hozzá, és 20W-al is már rendben lennék. A trafó és hozzá a szűrőkondik adottak, így nagyon tiszta 2x18V egyenfeszültségem van, ami nagyobb áramokkal is terhelhető. Szóval, a meglévő tápegységhez keresek egy jó minőségű erősítőt. A kis feszültség ugyan gátat szab, de viszont terhelhető.
Én a VF3-ast ajánlom. Abban biztos nem fogsz csalódni semmilyen tekintetben.
Hello!Azt szeretném kérdezni hogy szereztem egy beag apt100-ast és a kimeneten 13V-van.az összes vég jó benne.
van valakinek valami ötlte?
Kiszerelve is meggyőződtél arról, hogy a végek jók?
|
Bejelentkezés
Hirdetés |




Lehet nagy ez az akksi benne, de kis egyszerűsítéssel elég neki a kicsi is


) végigolvashatod az egészet. 




