Fórum témák
» Több friss téma |
Lehet ott még több alkatrész is hibás, ezek a tápok nem szeretik a terheletlen állapotot, én LED-ek táplálására nem használnám. Kapcs rajzot próbáld letölteni pl. az "Elektro Tanya"-ról.
Kaptam egy szerkentyűt.Nincs rajta semmi felségjelzés.A felső részen egy elektrómágnes és fénykapus érzékelő.Alulról lencsés égő megvilágitás.Egy éve nyomozok hogy mi lehet.A szakmai kiváncsiság nem hagy nyugodni.Ha valaki segitne megköszönöm.Két képet csatolok.
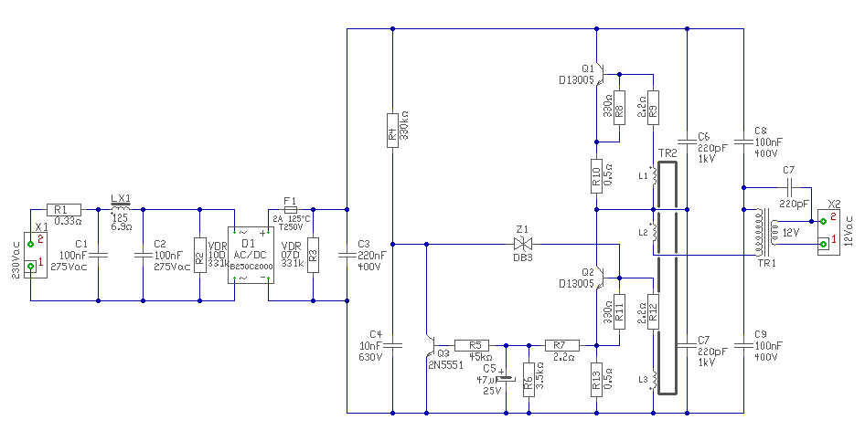
Szia , elkeseredve kerestem a kapcs rajzot de nem talaltam me"g "Elektro Tanyan" sem , de ve"gre sikerult lerajzolnom , hatha igy mar tudtok segiteni.
Tenyleg igazatok van , a rajz e re"sze"n 90%-ban ka"rosultak az alkatre"szek . Egyszer nyulok bele komolyabb dologban es azt is elrontom (
Levitációs készülék ? Valami ilyesmi lehet.
Ahogy elnézem, még a kapcsolása is ugyanaz A hozzászólás módosítva: Ápr 6, 2013
Nem lehet, hogy egy vasgolyót lebegtetett?
Gondolkoztam de lehet felre ertetetek , nem 1-2 ledet szeretnek rakotni , hanem akar 60watnyit is , ezert szeretnem ha segitenetek megoldani hogy gyujtsa a ledeket is , de az sem baj ha nem jon osze , most a lenyeg ujra uzembe helyezni. AZert kinlodtam lerajzolni hatha valaki tudna segiteni.
Hello! De hát akkor halihó van, van rajz! (Még jónak is tűnik..) Mindent kicserélsz és egy kisebb izzó terheléssel kipróbálod. egyébként egy Tecsós kukából kimentett energia takarékos fénycsőben szinte minden alkatrészét megtalálod. Még a rajza is ez, kivét a tranyós áramkorlátozást.
Amúgy mint látod ez váltóáramot ad az izzóra, neked meg egyen kell. De mások azt írták, nem igazán szeretik az egyenirányítót és a kondit a kimenetükön.. üdv! A hozzászólás módosítva: Ápr 7, 2013
Szia . Hat az van , hogy ha valtoaramot ad akkor nagy fregvencian csinalja , ugyanis probaltam ledel (amikor meg mukodott) ugy hogy egy 20w ego ra volt csatlakoztatva es led elotet ellenalasal , de nem vibralt a feny .
Tehat azt akarod mondani hogy a tranyok nem D13005-ok, a kukazott egoben?? sajna rendelesre sem tudnak hozni az iteni elektro profilu uzletbe (Ha valaki tudna abol a rajzbol , egy normalis formatumot csinalni azt megkoszonem.
Hello! Persze hogy "nagyfrekin" megy, gondolom 20..40kHz között. De a Led-eknek egyenfeszültség kell, azt nem szabad váltóra kötni, könnyen tönkremehet. A zárófeszültségük adatlap szerint 5V. Többet is kibírnak, de jobb nem erőltetni.
Általában a nagyobb teljesítményű kompakt csövekben van ez, vagy hasonló a tranyó. De ha nem terheled agyon, próbára jó a kisebb is. A rajzot majd megrajzolom. üdv!
Sziasztok,van egy Beringer xenyx 1002 keverő nálam és nincs tápja de nem találok pontos infót milyen kellene hozzá és mekkora fesszel.És hogy a táp csatlakozó lábkiosztása milyen.Tudnátok segiteni?
Hát hidd el 1 órája túrom a netet,érte.A lábkiosztása az milyen lehet a tápcsatlakozónak?
3 pólusú a csati háromszög alakban.igaz csak a földet kell megtalálni. De köszönöm. A hozzászólás módosítva: Ápr 8, 2013
Szakadásvizsgálóval csengesd össze valamelyik RCA csati testét a tápcsati megfelelő lábával. Az lesz a test, amelyikkel direkt kapcsolatban van az RCA.
Köszönöm meg van,a két szélsö a 18.5vAc a középső a föld
Érdekes problémát érintettél, igazad (is) van, de...az egyenfeszültség lehet lüktető is! Persze ez kapcsoló üzemű tápegység esetén szemmel már nem látható, de a kínai 220-as LED fényforrásom bizony 100 Hz-es stroboszkópos fényt ad. A kétütemű egyenirányítás miatt - a kondenzátoros áramkorlátozás mellett, és a sorosan kapcsolt, gyújtófeszültsége alapján "megfelelő számú" - LED esetén nem jut ártalmas mértékű zárófeszültség a LED-ekre.
A stroboszkóp hatást a kutyám farka végén a fehér bojt indikálta, szakaszosan látszik, ha sötétben irányfénynek használt 2W-os (34 diszkrét kis LED-et tartalmazó) fényforrás üzemel, s Jumi jókedvűen, szaporán csóválja a farkincáját... Segítség a témához:
Kísérletezgettem vagy fél órát, de az "oldrádió" vagy "szétszedtem project" linkjét nem tudtam mellékelni, valamiféle üzenet e l e j e megjelent a gépemen, gondolom, valamiféle összeférhetetlenségről szólhatott (volna) a vége, ezért megpróbáltam szövegként mellékelni. Úgy sem ment a "segítség", aztán már javítási lehetőséget sem kínált fel a program. Így hát lemaradt a segítség, pedig a honlapon többször is szerepelnek LED-es témák.
Helo, Ezeknel a turkalt egoknel is valtoaram van?? hany voltra szamithatok?? kotheteke ledeket ra??
Azt el kel mondanom hogy nem tudok nyakot kesziteni , igy abol kel kiinduljak amihez lehetosegem van beszerezni , es lehetoleg ingyen , most a penzem a javitasra gyujtom .
Sziasztok, van egy pár darab irfp3710 n-fet tranyo hol lehet az elektronikában ,fel használni őket.?
Attól függetlenül, hogy a LED fényforrás váltakozó áramú hálózatra csatlakozik, a beépített elektronika által a LED-ekre (többé-kevésbé simított, lüktető) egyenfeszültség jut!
A LED-eknek igen nagy irodalmuk van a neten, bizonyára találsz a kérdéseidre kielégítő választ. Nem beszélve arról, hogy közben sok mást is tanulhatsz róluk, ami annál inkább hasznos, mert a jövő fényforrásai, és igen nagy fejlesztéseket végeznek e tárgyban. Szerintem a fórumok nem igen vannak arra kitalálva, hogy alapdolgokra tanítsanak meg. Meglátod, izgalmas dolgokat fogsz találni a neten, csak írd be a gogliba: LED
Hello! Itt a rajz, de ellenőrizd le, mert nem igazán tudom elolvasni amit írtál. üdv!
Sziasztok es koszi a rajz , azert igy erthetobb
. Ha gondolod nevezd at a rajzot HQC-60 ELEKTRONISCHER TRANSFORMATOR , ugyanis en igy kerestem ra a neten, rengeteg mas nyelvu forumon csak kerdeznek rola de sehol senki nem oldota meg hogy meglegyen a belsokapcs, talan jot tesz az olvasotsagunknak .Mit jelent , hogy "Voltage Dependent Resistors", ugy e"rtem az elektronikaban mert a forditast azt ertem, megvoltam gyozodve ,hogy az kondi, az a kek kis bigyusz
Szia. Olvasgatom a forumot es ugy latom te jobb kereso vagy mind a google
, en is koszonom neked , csak igy tovabb !
Szep napot. Vegre sikerult elenoriznem a rajzott ,
Eszreveteleim; 1- R11,R8 390R, 2-Q3 kolektora es Q2 kolektora kozt van meg 1 dioda szeru bigyusz R10? MIC fensegjelel , vezetesi irany Q2 kolektora. 3-az R5 es R7 kozt szinten 1 dioda 414?, R5 fele vezet 4-R6 szinten 330K mind az R4 *a kerdojel helyen kivehetetlen az alkatreszen mit irhat. Lehetek anyira pofatlan ,hogy megkerjelek irjal 2 mondatot ,hogy is mukodik ez, mi a mukodesi elve?? udv!
Sziasztok nem tudja valaki hogy konkrétan mi ez? Mechanikai Laboros darab
Nekem forrásválasztónak tűnik. Régebben Orsós magnókhoz nekünk is voltak hasonlóak. Valamilyen oszlopba stackelhető változat. Akkor még nem annyira rackmount volt a felépítés, de hasonló. Anno mi az üzemi telefonokat rögzítettük 24 órás szalagra. Mivel ebben is sok illesztőcséve van, gyanús, hogy hasonló feladatra készült.
Köszi én igazság szerint előfoknak gondoltam a felhasználását,ha jol láttam a panelon van L-R kimenet rajta ki is próbáltam és szkóp szerint viszi a jelet.Azt nem tudom mekkora fesszel működhet,én 15vDc adtam neki.
Forrásválasztásnál is használtak műveleti erősítőket. Kapcsolásra és 1szeres erősítésre is. Kapcsolásra úgy, hogy cséveközépre volt téve komparátorként. Ha földre került a közép : ki lehetett használni valaminek a kapcsolására - pld buzzer, vagy más funkció....
..ez nem azt jelenti, hogy ne tudnál előfokot csinálni belőle, hiszen csak a visszacsatolást kell átméretezned.... Igaz a régi 741-ek miatt rossz szelektivitással és nagyobb zajjal számolhatsz..
|
Bejelentkezés
Hirdetés |






( 












