Fórum témák
» Több friss téma |
- Ez a felület kizárólag, az elektronikában kezdők kérdéseinek van fenntartva és nem elfelejtve, hogy hobbielektronika a fórumunk!
- Ami tehát azt jelenti, hogy a nagymama bevásárlását nem itt beszéljük meg, ill. ez nem üzenőfal! - Kerülendő az olyan kérdés, amit egy másik meglévő (több mint 17000 van), témában kellene kitárgyalni! - És végül büntetés terhe mellett kerülendő az MSN és egyéb szleng, a magyar helyesírás mellőzése, beleértve a mondateleji nagybetűket is!
Koszi szepen a valaszt!
Kiprobalom ugy, hogy terhelem a 12V-os agat is. A ket ag nem lenne mindig egyutt terhelve akkor sem, ha elkeszul az, amire hasznalni akarom. Alapvetoen egy diszlamparol van szo, a 12V-os ag egy izzot taplalna, az 5V-os pedig egy mp3 lejatszot. Nem haragszol, ha megkerdezem, hogy szukseged van-e meg arra a tapra? Megvennem, ha neked gond nelkul vilagit mindket agan az izzo kulon is. Hany eres kabele van, 3 vagy 4? Itt elersz, ha gondolod: * A vasarlast komolyan gondolom, ha meg hasznalhato a tap, es pl. csak a csatlakozot vagtad le rola. Koszi szepen! Csaba A hozzászólás módosítva: Ápr 13, 2013
Koszi szepen a valaszt. Kiprobalom ugy, hogy masik agat is terhelem.
Udv.:Csaba A hozzászólás módosítva: Ápr 13, 2013
Nem lézeres, csak optikai, azaz infravörös.
Bővebben: Link
Sziasztok,
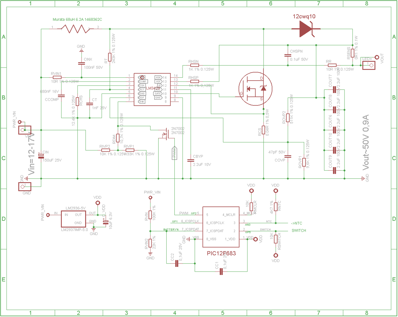
A képen szereplő áramkörömre véletlenül fordítva adtam rá a polaritást. Kapott 16,8Voltot fordított polaritással. Azóta az áramgenerátor max terhelésen (~48V 0,9A) villódzik és nem adja le a kellő teljesítményt. Kisebb teljesítményen még hibátlan minden. Pl 50%-on tökéletes. A PIC is hibátlanul teszi a dolgát. Mi lehet ami károsodott? Amikor rádugtam, az akkupakk védelmi elektronikája leoldott néhány tized mp. után, de valahonnan felszállt egy kis füst. Sajnos nem tudom honnan Szag alapján sem találom a forrást.
Szerintem a bemeneten lévő 150µF elkó pusztulhatott el. Nem szereti a fordított polaritást. Miért nincs egy dióda ott, a fordítva bekötés ellen?
Sziasztok! Lenne egy elegge furcsa kerdesem. Van nekem egy X mini II-m [telefonhoz kishangszoro]-melynek fogyasztasa 340mA 5V-on.[usbrol kell tolteni] Eleg jol birja az aksija, de nem bir ki tobb napot, ezert arra gondoltam valahogyan kellene tolteni, ha bicikli turan is vagyok, dinamorol meglehetne oldani a toltest? Gondolom kell stabilizator stb... Ez kivitelezheto?
Lenne egy félig meddig triviális kérdésem. Nyáktervezésnél, mikor pl. egy IC táplábához szűrőkondenzátort kötök be, akkor az a jó megoldás, hogy a lábhoz legközelebb, elágazás nélkül először a kondenzátorra megy a tápfesz, majd róla az IC lábára, ahogy a csatolt képen a bal oldali bekötés mutatja. Mi a fizikai oka, hogy a másik két bekötés nem (annyira) helyes?
Sajna nem nyert hangszórót. Kicseréltem az elkót (igaz csak 33 mikrós volt), de nem oldotta meg a problémámat
Sziasztok!
Fél-egy cm széles, 10-20 cm hosszú rézcsíkot szeretnék vásárolni GPS-antennaerősítésre. Jó, ha egyik fele szigetelt, mert okostelefonba szerelném bele, a hátlapra, és nem szabadna érintkeznie a többi alkatrésszel. Jelenleg alufóliából bütyköltem ilyen antennát, és cellux-szal szigeteltem. Hol lehet ilyen rézcsíkot vásárolni?
A vezetősávot tekintsd úgy mint egy ellenálláshuzalt, hiszen nem 0 ohm a tényleges ellenállása. A jobb oldali ábra-részleten látszik legjobban a szűrés részlegessége.
Valami hasonló csíkok látszanak itt.
A hozzászólás módosítva: Ápr 13, 2013
Hello!
Nagyon szepen koszonom a rajzot! Az U1b 4093-as 4-es labat amin a P5+ jelet tetted, ezt kell rakotnom az elozo kapcsolasban a 74HC192-es 'UP' vagy 'DN' labara?
Sziasztok! Budapesten hol lehet legolcsóbban nyáklapot venni? Nem mintha a HEStore-on nem lenne kedvező, csak érdeklődöm
Veszel vékony nyáklapot és ollóval kivágod azt a formát ami kell.
Ilyet de ennek az egyik oldalát le kell maratni. Vagy veszel 0,5mm-es 1 oldalast, ha befér. A hozzászólás módosítva: Ápr 14, 2013
Üdv!Az lenne a kérdésem , hogy ebben a kapcsolásban (Bővebben: Link)a relé melletti 1n4004-es dióda helyett lehet rakni 1n4148-at?
Én úgy látom, hogy a fordított vellanyt a FET védő diódája vezette el, így ebből szállhatott ki a füst a pillanatnyi áram lökéstől. (ettől a FET is károsodhatott, nem csak a védő dióda)
Cseréld ki a FET-et!
Én is gyanakszom rá, csak elég szemét helyen van sajna, mert takarásban van a tekercs alatt.
Oké kicserélem van belőle másik.
Ma eljutottam hogy kicsit foglalkozzak az állomással.
328 fokra beállítva akkor ezek az értékek az IC-n 1 - 6,65 14 - 1,5-2,2 ingadozik. 2 - 9,95-10,1 ingadozik 13 - 3,92 3 - 1,1 12 - 3,86 4 - 7,98 11 - 0 5 - 3,96 10 - 3,95 6 - 3,96 9 - 4,05 7 - 3,96 8 - 0-5 nagyon ingadozik
Értem, köszönöm a linket, mingyárt át is olvasom
Ez is lehet szempont, de nem hiszem, hogy csak ez lenne az oka...
Ez nagyon komoly ok! Rendszeresen visszatérő probléma a kapcsolások kivitelezése során. Példa.
Hello!
Van egy négy éves Weller TCP pákám vele egy idős heggyel. Pár hete kezdődött az, hogy az ón nem tapad meg a teljes hegyen, csak bizonyos részein. Borzasztó úgy SMD-t forrasztani, hogy a páka végéről legördül a forró óncsepp. Van egy Tip activator nevű szerem, ami a páka hegyén lévő bevonatot hivatott karbantartani. Bővebben: Link. Kipróbáltam, de kb 2 óra forrasztás után ismét ott voltam, ahonnan indultam. Semmit nem melegítettem, nem olvasztottam vele, úgyhogy lövésem sincs, mi okozhatta. Tud valaki jó megoldást a megtisztítására? Egyébként a hegy nagyon jó állapotú, nincs elégve, elkopva. Elnézést, ha rossz kategóriába írtam, nem tudom, melyik lenne az én problémámnak a legmegfelelőbb...
Ilyet én is tapasztaltam már a sulis pákán én azt csináltam mosó szivaccsal letakarítottam és 600 vagy 1000 csiszoló papírral megcsiszoltam ott működöt, de nem kel tulzottan csak pont anyit hogy a sze jöjjön.nnyeződött réteg le
Ha még ép a páka hegye (van rajta egy bevonat gyárilag), akkor tilos csiszolni, attól csak rosszabb lesz. Ha már sérült a bevonat, azon a csiszolás sem segít, csere a megoldás.
Sziasztok!
Nagy válogatás közepette már belezavarodtam. Wima fóliakondira ez van írva: FKP3 220/630 illetve FKP3 4700/630, akkor ezek 630V-osak de az értékük miben van feltüntetve? Pikofarád? Tehát akkor 220 pF és 4700 pF? A 220-as 8*10*3mm-es, a 4700-as 11,5*13*6mm-es
Sziasztok!
Érdeklődni szeretnék, hogy Győrben van valamelyikőtöknek olyan ismerőse, aki elektronikát is tanít magántanárként? Nekem kellene a szakközepes anyag újratanulásában. Válaszaitokat privátban várom! Előre is köszönöm.
Sziasztok!
A képen látható két kapcsolóüzemű táp közül melyiket használhatnám konyhai körülmények között led meghajtásra?Mosogató főlé tenném a kis modulokat. Csupán az érintésvédelemre gondolok,a többi paraméterrel tisztában vagyok. (Feszültség - áram) A bal oldali teljesítménye is bőven elég lenne a kép előterében látható kis 12V-os modulok meghajtásához,ám ez védőföld nélküli. A másik táp kb 20x -os túlméretezés lenne,és akkor itt kérdéses a ki-be kapcsolás is. Nem szeretnék külön kis dobozt 2 sarkú billenőkapocslóval,mint az elosztókban van. Szabályos,érintésvédelmileg korrekt bekötésnek minősülne az,hogy a bal oldali tápegység hálózati felén egy ilyen kábel lenne,a megfelelő csatlakozóval szerelve? Ennél fogva a világítás ki-be kapcsolása is megoldott lenne. Köszönöm szépen! A hozzászólás módosítva: Ápr 14, 2013
Sziasztok !
Az lenne a kérdésem, hogy egy trafó primer tekercsének az induktivitásából meg lehet mondani hogy mennyire van gerjesztve a trafó ? ( Túl van-e gerjesztve, arra lennék kíváncsi. )
Ha nem vagy biztos a dolgodban akkor írd be a keresőbe a kondin feltüntetett adatokat.
Bővebben: Link |
Bejelentkezés
Hirdetés |




Szag alapján sem találom a forrást. 







