Fórum témák
» Több friss téma |
Szia! A bemenő GND-ről van egy átkötés a semmibe. A poti testre vinném.
A poti bekötése nagyon szokatlan! A hozzászólás módosítva: Ápr 14, 2013
Köszönöm az észrevételt.
Megfotdítottam a jelcsatolást a potin, és a csuszó érintlezőre csatolom be, és egy fix pontról ki. De ez inkább "hanyagság" nem a rajzhoz igazodtam. Célszerűbb lenne a csuszó érintkzőről csatolni a műveleti erősíre, és a pálya fix pontojára kötni a bemenő jelet is?
A rajzot nézve: a potenciométer bal oldali lábára kerül a test, a középső (csúszka) megy a műveleti erősítő bemenetére és a jobb oldaliak fogadják a jelet. Bővebben: Link
A hozzászólás módosítva: Ápr 14, 2013
Köszönöm a segítséget, javítom a rajzot.
Üdv azt szeretném kérdezni, hogy hány felé lehet elosztani egy számítógép hangkártyájának fejhallgató kimenetét? -anélkül, hogy elfüstölne?
itt alább találtam egy 5-ös elosztó kábelt ezt vajon elbírja bármelyik fejhallgató kimenettel rendelkező kütyü (eszköz)???
Szia van egy A osztályú fejhallgató erősítőm de nem merek rákötni 4-5 db fülest mert félek, hogy elfüstöl a pici impedancia miatt (32 Ohmot írtak hozzá minimumnak) 5 füles meg ha egyenként 32 Ohm akkor párhuzamosan már 2 Ohm lesz az eredőjük ami már majdnem rövidzár. Nem hiszem, hogy ez jót tenne bárminek is....
Egyébként nem minél kisebb a terhelő inpedancia annál nagyob teljesítmény jön ki az erősítőből?
A tönkremenés veszélye függ a kapcsolás kialakításától. Például egy JLH topológiájú erősítő nem tud tönkremenni a kis impedanciás terheléstől.
Szép napot
Szerintem jó az a potméter bekötés, csak a soros tagját a bemenet és a csúszka között el teccett(szándékos) felejteni odarakni. Ritka megoldás, szerintem érdemes vele kísérletezni. Viszont lenne egy kérdésem: Kaptam egy Audio Technika ATH T300 fülest és nem kívánom a hangját minősíteni gyári állapotában, mert az nem tűrné a nyomdafestéket. Lenne megoldás némi MOD-ra a hangminőséget tekintve, vagy jóindulat ide jó indulat oda , egy halk ima elmormolása közepette az enyészeté legyen? A válaszokat előre is köszönöm .Mindenkinek kellemes alkotást A hozzászólás módosítva: Ápr 17, 2013
Járasd, valószínűleg változni fog a hangja.
A konkrét típust nem ismerem, de tehetsz bele csillapítást, a hangszóró körüli nyílásokat leragaszthatod, esetleg ki lehet nyitni. Egyébként mi a probléma vele ?
Sajnos nem értem milyen soros tagról van szó.
A kolléga arra gondolt, hogy a poti bekötésén ugyan nem kell változtatni, tehát a csúszka testre tudja zárni a bementet, de a jelforrás és a csúszka közé kell még egy (soros) ellenállás, hogy a leosztás létrejöjjön, nem utolsó sorban a forrás ne kaphasson rövidzárlatot. Az elv jó, azért némi változtatást így is igényelne a NYÁK, mert a forgatógomb az óramutató járásával megegyező irányban végezné a halkítást, ami szembe megy a gyakorlattal.
Szép napot
![]() Pontosabban arra gondoltam, hogy a jelbemenetet ellenálláson keresztül kötni a bemeneti csatlakozóra, és a potmétert változtatható ellenállásnak kötve azzal kisöntölni a jelet az erősítő elől. (a soros tag megóvja az előző fokozatot a rövidzártól) Így a potméter bekötése maradhat, és kevés módosítás szükségeltetik a boardon. Az ATH T300-val nem foglalkozom, majd lesz hallgatható füles. A magam részéről egy ESP fülampot, és egy SE-FET fülampot hallgatok. És felmerült pár kérdés: -Az LM 833 mennyire jó választás OP-AMP-ot illetően, ugyanis nekem kis pénzből kell gazdálkodnom a hobbit illetően. -A FET fülampban az áramgenerátor szerepét egy LM317 tölti be. mennyire befolyásolná a hangot egy FET-es áramgenerátor, illetve van-e (lehet-e) nagy különbség a hangminőségeket illetően. Ez a kérdés inkább elméleti, mivel rengeteg helyen LM317 az áramgenerátor ilyen kapcsolásban. Egyébként köszönöm a gyors válaszokat; azért a fülessel megpróbálok zöld ágra vergődni, és beszámolok róla alkalom adtán. A hozzászólás módosítva: Ápr 18, 2013
Az ATH T300-ra nem tudok mit mondani. Az árához képest nem kéne gyalázatosan szólnia.
Ami a műveleti erősítőt és az áramgenerátort illeti, szűk költségvetés esetén is meg lehet azért pár fajtát próbálni. A különbségek hajszálnyiak, egyén függő kinek mi jön be. Az ESP fejhallgató erősítőt most a fiam használja, neki kizárólagosan a TL072 tetszik, nekem az NJM2068 adja az ideális hangzást. Megépítettem 12V-ra a JLH '69 A-osztályú erősítőt, most arról fülelek, az a kedvenc.
Szia
![]() Ezek szerint nem lőttem mellé az LM 833-al. A belső kapcsolása ugyanaz , mint az NJM2068-nak. A FET fülampban TL082 dolgozik, nekem az tetszik abban a kapcsolásban. Van 1990-ben gyártott NE 5532-m is pár darab, de nagyon nem tetszik a hangja(eredeti Signetics pedig) Fülest tekintve pillanatnyilag a nejemmel veszekszünk egy Krisztus előtt 100000-ben készült Philipsen. Ugyanis neki sem tetszik a hangja az ATH-nak. Sajnos ugyanazt hallom amit a régi LP hangszedőiken (ezért használok Ortofont). A JLH-val én is fogok pár kört futni, kellemes emlékeim vannak róla. Viszont lenne még egy kérdésem: Proto-boardon "drótozva" milyen minőségben lehet építeni, és főleg hogy szól? Köszi a gyors reakciót A hozzászólás módosítva: Ápr 18, 2013
Megfelelő kontaktusok esetén teljes értékűen kéne működnie.
OPA2107-ből elég jó fejhallgató erősítőt lehet csinállni.
Gondoltam, mivel van itthon egy pár ilyen kipróbálom milyen. Jobb tere van és sokkal részletezőbb is, mint csak simán a hangkártyám (asus xonar d1). Viszont 2x-eres erősítés is nagyon sok neki. Jelenleg 2x6v-ról megy. A füles egy Soundmagic E30.
Sziasztok!
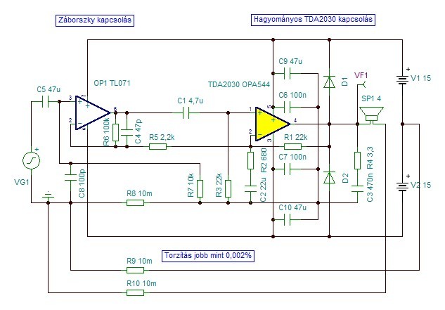
Több mint 3 heti gyakorlati optimalizálás után itt az új fejhallgató erősítő rajza. A fantasztikus hanghoz egészen pontosan be kell tartani a rajzon láthatóakat. Egyelőre nem igen tudom semmivel párba állítani. Higgyétek el, ezt most tényleg érdemes megépíteni, soha nem hallott mélyei, magasai vannak és megdöbbentő finom kis részletek bukkannak elő olyan zenékből, amiket 20 éve hallgatok.
Szia!
Érdekes kapcsolás. A 10 m Ohm-ok milyen kivitelűek nálad? Van egy fotód a kész cuccról? 071-gyel használod? A hozzászólás módosítva: Máj 16, 2013
Hello
A 10m ohm-ok a kábelek hozzávezetési impedanciáját szimbolizálják, azaz 10cm 0,2-es rezet. Egy Urbános nyákra épített TDA kapcsolásra forrasztgattam fel a Záborszky-t, az optimalizáláshoz. Most majd tervezek neki korrekt nyákot. Tudom, hogy ronda, de a tervezési időszakban nem vagyok érzékeny a kivitelre, ilyenkor úgyis agyon kell forrasztani még a kapcsolást. Én már belenyugodtam abba, hogy 53 éves vagyok és soha többé nem fogok olyan csilingelő zizzenő magas hangokat hallani, mint fiatal koromban. Hát de!! Megint hallom azokat a hangokat, amikre már csak emlékeztem. Úgy látszik a digitális hanganyaghoz egészen másfajta erősítő kell, mint az analóghoz. Fülig ér a szám, mint Jimmy-nek. A hozzászólás módosítva: Máj 16, 2013
Oké köszi, értem... lehet hogy összerakok egyet, legalább annyival kevesebb TDA 2030 fog kallódni a fiókban. Aztán ki lehetne majd próbálni LM 1875-tel, meg valami "fincsibb" OPA-val is...
Szia! Elkezdtem rajzolgatni az elrendezést. Nem biztos, hogy hibátlan. Ha segít, szívesen elküldöm.
Huh, így nem lesz jó, úgy értem, így másképpen fog szólni. Holnap csinálok egy vázlatot a földelésről.
Köszönöm, hogy megtervezted, jó ez ahogy megcsináltad, csak a táp bevezetés felőli GND-t nem szabad használni ennél a kapcsolásnál. Csináltam egy vázlatot a bekötéséről.
Az oldalankénti tápvezetékeket és a potihoz jövő, menő jelvezetékeket össze kell sodorni, a rajzon ezek egymás mellé vannak rajzolva. Tehát egyetlen csillagpont van és az a poti test lábain. Tudom, hogy szokatlan, de az is, hogy gyakorlatilag csak egyirányú a testvezetékben a jel áramiránya ( értsd jól kérlek). Három hétig szórakoztam a kapcsolással higgyétek el, hogy így bekötve szól jól. A kapcsolás egyébként hangszórón is kiváló, de csak akkor, ha a nyákról közvetlenül egy 0,1 ohm-os ellenállásról van elvezetve a jel. Tehát ez rontja a csillapítást, de így fantasztikusan szól, az összes lemezeiteket újra fogjátok hallgatni vele. A hozzászólás módosítva: Máj 19, 2013
Sziasztok!
Csinálok egy fejhallgató erősítőt LM386-al, csak belehallgatás, monitorozás céljából. Az alap 20 szoros erősítése túl sok nekem, hogyan csökkenthetném kb. 10 szeresre?
Szia! Oszd le a jelet előtte vagy utána!
Hello! A fejhallgató kimenetről (kimenti kondi után), visszacsatolsz egy 100kohm/4,7kohm-os osztóval, az invertáló (2-es láb) bemenetre. Az csökkenti az erősítését. üdv!
Képeztem testpontot az ajánlatod szerint.
Nálam 3-as láb a bezene és a 2-es földön van, de akkor megcserélem őket, kipróbálom, kösszi.
|
Bejelentkezés
Hirdetés |





.








