Fórum témák
» Több friss téma |
Fórum » NYÁK terv ellenőrzése
Hello! A jól szűrt táp itt úgy is alapkövetelmény, akkor meg mindegy hogyan keresztezi. üdv!
Hello
Peltier meghajtást építenék proli007 tervei alapján és ehhez kellene a segítség a nyákrajz ellenőrzésben. A válaszokat előre is köszönöm
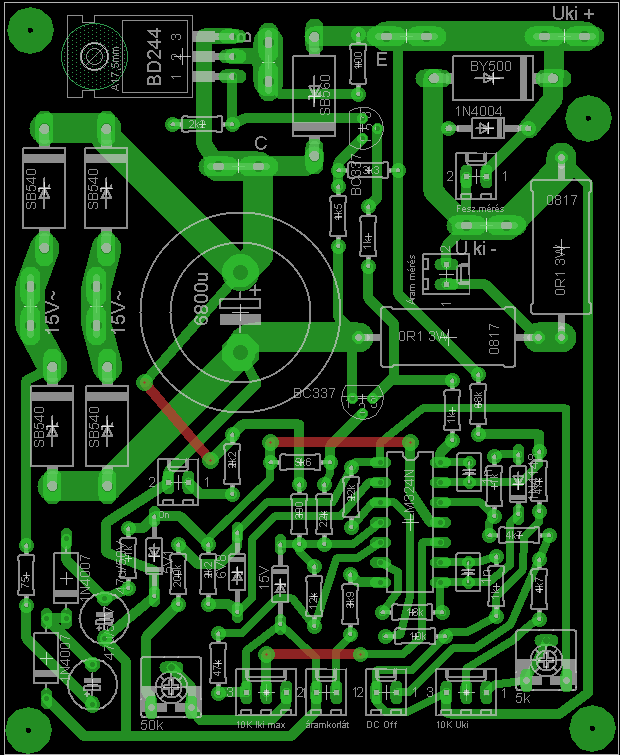
Sziasztok! Legyetek szivesek vessetek ra egy pillantast, ertekeket megint nem irtam,nemtudom hogyan kell rendesen, vegul csak lett egy atkotes, pedig nem akartam hogy legyen. Rele/relek nincsenek fenn a panelen, mert meg nincsenek meg, azt majd utolag atalakitom a panelen.
A hozzászólás módosítva: Ápr 14, 2013
Szia!
Jónak tűnik én is megcsináltam egy másik verzióban.
Szia! Ez is jónak tűnik!
Szöveget úgy tudsz csinálni hogy réteget váltasz pl fehérre, utána bal menüből katt a textre, ott beírod a szöveget beállítod a méretet stb, utána enter vagy ok, és elhelyezed a kívánt helyre, ha ez egy alkatrész értéke akkor kijelölöd az alkatrésszel együtt jobbklikk csoport zárás, ekkor összekapcsolódik a szöveg az alkatrésszel és bárhová viszed az alkatrészt megy vele a szöveg is. Neked is csináltam egy verziót átkötés nélkül.
Sziasztok!
A segítségeteket kérem mivel újra rajzoltam egy nyáktervet és megszeretnélek titeket kérni, hogy segítsetek leelenőrizni. Segítségeteket előre is köszönöm!
Szia!
A kimeneti +- direkt nincs kivezetve? A Buffer kondit nem kellett volna az áram útjába tenni, hogy legyen valami értelme?
Bővebben: Link Az eredetiben is ott van.
Most nézd meg a pozitív ág hogyan változott! Nem mindegy.
Még pár megjegyzés: néhol 0,1-0,2mm hézagot látok a vezetősávok között - kevés lesz. Nagyok a 2,3mm-es ellenállás forrszemek, 2-es bőven elég. A kis tranzisztor pedig a másik véglet. A furatok is túl nagyok néhol. Nem kell egyenként javítani, kijelölsz egy adott területet és átírod az értéket. A hozzászólás módosítva: Ápr 20, 2013
Az előbbiek szellemében kicsit besegítettem, nézd meg mennyire felel meg.
Szia!
Nagyon tetszik köszönöm, csak *.LAY-be kébe küld mert a spint layout 6 nincs meg nekem.
Szia!
Nekem lenne még egy felvetésem ha lehet. Miért kell a greatz negatívot így körbevinni az egész panelen amikor elvileg semmi nem indokolja sőt.. Nem lenne jobb megoldás ha a teljesítmény rész minél kisebb részen a szabályzástól jól elkülönítve lenne? Mutatok egy példát hogy hogy gondoltam.
Itt van layban de valaki azért nézze át, mert lehetnek benne hibák.
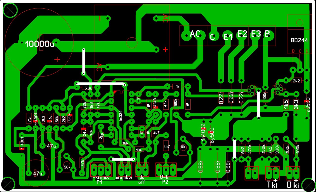
Sikerült befejeznem a 2.7.4-es labortáp NYÁK-ját.
Még közel sem végleges, mert a felső rész csak össze van dobva, és az alsó részt is balra akarom zömíteni (mint látható, már elkezdtem). A lényeg, hogy szeretnélek megkérdezni Titeket, hogy így jó lesz-e vagy van amin változtatnom kellene. Elsősorban az alkatrészek helyzetét és a vezetékezést nézzétek. Köszönöm a segítséget. A hozzászólás módosítva: Ápr 22, 2013
A helyedben nem erőltetném ezt a fajtát.Nem túlzottan átgondolt a tervezés.Fölöslegesen hosszú vezetékek,máshol,ahol meg vastagnak kellene lennie,ott vékony...
Jobban járnál az Alkotó által tervezett panellal.
Ugyanakkor az sem jó, ha emiatt most elmenne a kedved.
Rajzold át sprint-layout-tal alkotó nyákját és aztán a saját alkatrészeidre szabhatod.
Az alkatrészek azért vannak ilyen "összedobált" formában, mert nem akarom addig szorosabban egymás mellé rakni, amíg ki nem javítom a hibákat. Ezért is hosszabbak fölöslegesen a vezetékek. A diódahídnál elfelejtettem megvastagítani, ezt javítottam. Köszönöm az észrevételt.
Alkotó panelja nekem nem jó, ezt korábban írtam. Az előző hozzászólásomban lévő linken van ennek a kitárgyalása.
Próbálták már többen is elvenni a kedvem, de szerencsére nem sikerült.
![]() Sprint-Layout-tal sok évvel ezelőtt dolgoztam, de a sas szimpatikusabb, mert van kapcsrajz, ami alapján könnyebb a NYÁK készítés, mert megvannak az összekötések és nem marad ki semmi (remélhetőleg).
Az rendben van, hogy az Eagle-t szereted, mert nem hibázik (a kapcsolási rajzot tekintve biztos, de az ésszerű tervezést neked kell hozzá adni.) Az Alkotó terve már készen fönt van itt a topicban. Az tökéletes. Azt már megépítette rengeteg ember. Nálam is hibátlanul működik 3 évek óta. Akkor minek vesződni vele? (szeretnéd, hogy ez mégis csak a "te gyereked legyen"?)
Amit mondasz, azt többféle módon is lehet értelmezni. A "Próbálták már többen is elvenni a kedvem, de szerencsére nem sikerült." gondolatot Te kitartásként, elszántságként, és követendő példaként gondolod. De ez akár azt is jelentheti, hogy hiába próbáltak többen is jó irányba terelni, nem hatnak rád a bölcs tanácsok (van erre egy találó jelző, de nem akarlak megsérteni). Persze nem fogjuk most eldönteni melyik megközelítés a helyes, de be kell látnod a két álláspont lehetőségét, és a köztük feszülő ellentétet.
Már az is furcsa számomra, miért kéne mondvacsinált szempontok alapján újra megcsinálni valamit, ami már jelenleg is megvan és remekül sikerült. De igazából ott veszítem el véglegesen a megértés fonalát, amikor a rajzodat, vagy a paneltervedet nézem. Hiányzik belőle a lényeg, nincs "lelke" a terveidnek. Nem sugall semmiféle átgondoltságot. Rá kellene érezned, hogy egy panelterv az nem csupán bizonyos pontok összekötését jelenti, hanem egy komplett koncepciót testesít meg. A "sas" (gondolom az Eagle-ről van szó), éppen nem ebbe az irányba mozdítja el a használóit. Nagyon sokoldalú program, de komoly felkészültséget igényel a hatékony használata. Nem az opciói rejtik a lényeget, hanem azok ötletes "kijátszásának" lehetőségei (mondom ezt Én laikus, aki nem használom a programot). Összefoglalva. Akkor érdemes átterezni valamit, ha az új terv jobb, vagy legalább az eredetivel azonos minőségben sikerül.
Nem értem, miért fáj itt egyeseknek, hogy új NYÁK-ot rajzolok a labortáphoz? Ha sikerül, akkor eggyel több lesz (mert ugye már most is 2 van, sőt...), ha nem, akkor meg az az én bajom.
Gyakorolni akarom az EAGLE használatát, erre pedig jobb módszert nem tudok, mint az egyébként is szükséges eszközökhöz tervezek egy saját NYÁK-ot. Idézet: „az ésszerű tervezést neked kell hozzá adni.” Pont ezért akarom/kell gyakrolni a NYÁK tervezést. Korábban már írtam, hogy az eredeti NYÁK tervet több okból sem tudom használni, ezért készítek másikat. Idézet: „hiába próbáltak többen is jó irányba terelni,” Nem is tudom, már hányszor írtam le, hogy nem tudom az eredeti NYÁK-terv szerint elkészíteni a labortápot, ezért rajzolom át. Idézet: „miért kéne mondvacsinált szempontok alapján” Miféle mondvacsinált? Tényeket mondtam, amik nekem fontosak. Ha ezt Te nem érted meg vagy nem fogadod el, arról nem tehetek. Idézet: „nincs "lelke" a terveidnek” Hol van definiálva egy NYÁK-rajz lelke? Azt mondhatod, hogy ez, meg az nem jól van a rajzon, mert ennek, meg annak a szabálynak, elvnek, ... nem felel meg. De gondolom Te se és a többiek se úgy születtek, hogy helyből profi NYÁK-rajzokat készítettek. Ha viszont csak más NYÁK rajzait nyomtatgatom, akkor soha nem tanulok meg NYÁK-ot tervezni és én is csatlakozhatok azokhoz, akik másoknál kuncsorognak, hogy csináljanak neki rajzot. Idézet: „Rá kellene érezned, hogy egy panelterv az nem csupán bizonyos pontok összekötését jelenti, hanem egy komplett koncepciót testesít meg.” Ehhez kell gyakorlás és segítőkész emberek. Ha szerinted nem jó az EAGLE - bár mint írod, nem ismered -, akkor melyik programmal érdemes tervezni? Remélem nem arra gondoltál, hogy papíron rajzolgatok.
Simogattam még egy kicsit, ha már senki se mondott konkrét hibát.
A hozzászólás módosítva: Ápr 22, 2013
Most senki sem olvassa a topikot vagy nincs benne hiba?
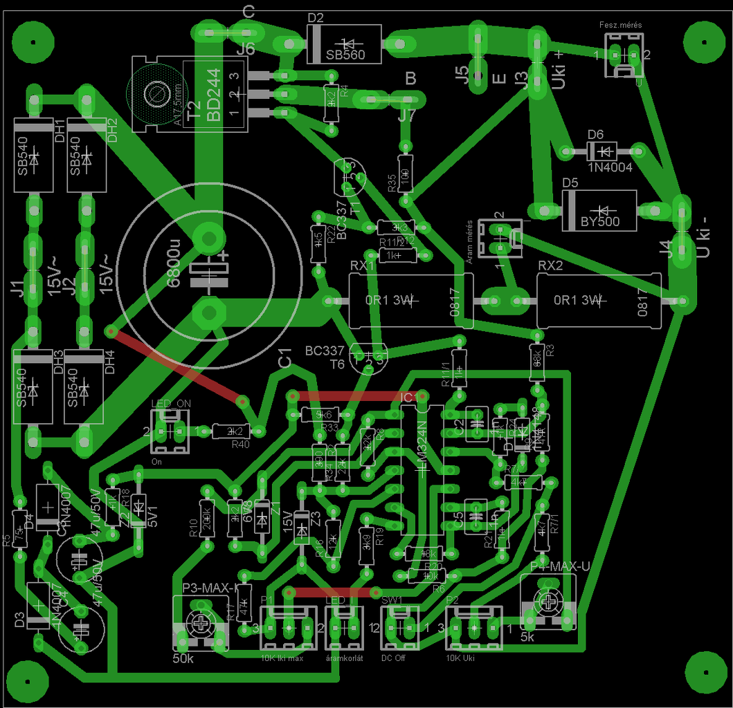
![]() 5. változat.
Szia!
Még egy-két dolog, amin lehetne javítani: Az egyenirányító híd felerősítő furatát kikerülhetné a vezeték, előnyösebb lenne a puffer kondenzátort 270 fokkal elfordítani. Helyezzünk el feliratot a vezető rétegen, hogy majd azonosítani lehessen a panelt. Be kellene állítani a minimális szigetelési távolságot és vezető szélességet, le kellene futtani a Designer Rule Checker -t... Gondoljunk azokra is, akik majd gyártatják a panelt: ne rajzoljunk vékony vonallal nagy felületet - ugyanis a fotoplotter rendkívül sokáig satírozza őket.
Csak 1 végtranzisztoros lesz, ezért nincs benne emitter ellenállás.
|
Bejelentkezés
Hirdetés |

















