Fórum témák
» Több friss téma |
Szia!
Több variációt is összeraktam, de egyik sem volt jó. Nézzük pl. a gyárit, amit levaitamas is ajánlott. Összeraktam R1=100K és C1=100µF alkatrészekkel, ami 11sec időzítésnek felel meg. Működik is, de alapból fordítva mint ahogy szeretném. Próbáltam resettel is a tápra, a trigger lábat is próbáltam felhúzni a tápra... Valami rettenetesen idegesít, hogy nem jövök rá a hibára.
Ez nem a kapcsolás, ez csak egy része. A levegőben lóg az output. Nem mindegy, hogy hogyan kötöd oda a kapcsolni kívánt részt.
Köszönöm a segítséget!Erre nem is gondoltam. Csak egy LED-et tettem a kimenetre. Lecseréltem BC337-re 470 Ohm bázis ellenállással, relével. Így meg jó. Miért működik így, és csak egy led+ellenállással viszont nem?
Kérdés, hogyan kötötted be a relét.
Mint írtam egy SPDT relével tudod invertálni a kimenetet. Lehet, hogy pont ezt követted el. Sőt biztos, ha LED pont a fordítottját mutatta.
Mert az is a kapcsolás része. Ha a LED-et a kimenet és a táp közé kötöd, akkor fordítva fog égni, mintha a kimenet és föld közé kötöd...
Hát, ezt jól elcsesztem. Megint tanultam valamit. Eszembe sem jutott, hogy a GND-re kössem a másik véget.
Örök hála, és köszönöm még egyszer mindenkinek a segítséget!
Pedig az pont úgy működik ahogy szeretnéd csak a kimenetre kell egy tranzisztor. Táp ráadására nem aktív a kimenet, a segédprogramok között találsz monostabil kalkulátort az idő beállításához. A triggert felkötöd egy 10kilon keresztül tápra, amit gombnyomáskor testre kapcsolsz. A kimenetét pedig kiegészíted az alább lévő kis kapcsolással. Nekem működik.
Volt egy olyan kikötés is, hogy a tápfeszültség rákapcsolásakor ne induljon automatikusan.
Márpedig ez nem teljesül biztonsággal, ha a reset láb fel van kötve a pozitív tápra.
Az általam megépített áramkörnél ez nem volt kikötés, de egyszer sem indult el "magától". Mindenesetre furcsa, hogy ez elméletben nem így van. Adatlapban szereplő monostabil plusz az a tranzisztor és a két ellenállás került felhasználásra.
A hozzászólás módosítva: Ápr 15, 2013
Gyakorlatról beszéltem. Ha a reset láb feszültségét alacsony szinten, (1V alatt) tartjuk amíg a teljes tápfesz fel nem áll, akkor lehet hibátlan a működés, egyébként indulhat teljesen random módon, ez lehet gyártófüggő is, sőt azonos gyártó azonos típusa is képes produkálni ezt a jelenséget.
Mindenesetre egyszerűen ki lehet a dolgot védeni: a reset láb és a +táp közé kell egy 10-50k ellenállás, és egy 10-100µF kapacitás a reset láb és a test közé. Az ellenállást érdemes áthidalni egy diódával, katódja a + ra kötve, így a tápfesz elvételekor a kondi gyorsan kisül.
Sziasztok!
Kellene nekem egy késleltető áramkör, az alábbi feladatra. 230v-os hálózatot kellene figyelnie, ami ha meg szűnik, akkor kb 2-3 perc múlva adna egy kontaktust egy GSM hívónak.Vagyis 1-2 másodpercre meghúzna egy relét. Az egész áramkör akkumulátoros táplálású lenne. Azért kellene 2-3 perces késleltetés, mert elég sűrű a feszültség kimaradás, és túl sok a felesleges SMS. De ha viszont a késleltetési időn belül vissza jön a feszültség, akkor ne induljon el a jelzés. Ezt hogy tudnám megoldani? ( áramkör tervezés nem nagyon megy ) Előre is köszi a segítséget.
Hello! Például így. üdv!
Szia proli007!
Hálásan köszönöm a rajzot. De elnézésedet kérem, szeretnék rajta annyit módosítani, hogy a késleltetési időt mondjuk egy potméterrel, 1 perctől max 10 perc-ig állítanám. Ez megoldható? Mit kell rajta változtatnom? Annál tovább nem szokott áramszünet lenni, de ez az idő még belefér a tűrésbe. Köszönöm szépen.
Hello! Az időzítést, az R3 és C1 határozza meg, hozzávetőlegesen a T=1,15*R3*C1*2^14 képlet alapján. (Persze nem tudom hogy mit és miért érzékelsz, de ez a 1..10perc áramszünet egy mai hálózaton elég érdekesnek tűnik. Nincs itt valami logikai bukfenc a háttérben?) üdv!
Szia!
Köszönöm. Az az igazság, hogy egyik ismerősöm libatöméssel foglalkozik, kinn tanyán ( ahová a déli harangszó is délután 3-ra ér ki ). A nyári melegekben nem igazán egészséges ha az ól áram nélkül marad valami oknál fogva (nincs víz, stb ), de ez van mikor sűrűn elő fordul. Ezért tettünk neki egy GSM hívót, ami jelez neki, ha ő véletlen nincs otthon. De az áram kimaradás általában 2-3 percen belül helyre áll, ezért kell a késleltetés, hogy ne küldjön naponta 10-20 sms-t feleslegesen. A max 10 perces áram kimaradás még belefér, de az annál nagyobb már gázos. Ezért gondoltam arra, hogy 10 percen belül bármilyen idő beállítható legyen, viszont ha a beállított időn belül az áram szolgáltatás helyre áll, akkor ne küldjön jelzést.
Üdv.
Nem akarok beleszólni, de azzal nem lesz megoldva a hiba, hogy ha ti odamentek. Ha 10 percig nincs áram, akkor a 10 perc utáni első másodpercben, megy az SMS, tegyük fel, hogy fél órára laktok a tanyától, az már 40 percnyi áramszünet, 10 perc, még megnézitek, hogy mi a baj, 50 perc, ha sikerült megoldani a problémát, akkor talán nem lesz semmi baj,(ahogy irtad: A max 10 perces áram kimaradás még belefér, de az annál nagyobb már gázos.) de ha nem sikerül megtalálni a problémát, vagy igen, csak nincs a közelben anyag(vezeték, biztosíték), akkor azon az sms küldés sem segít. Ez az én véleményem. A hozzászólás módosítva: Ápr 20, 2013
Szia!
Ez így van. Viszont ő kint lakik a tanyán, tehát ha otthon van, akkor látja hogy nincs áram , ezért az sms-nek nem kell mennie, főleg ha pár percen belül vissza áll az áramszolgáltatás. De viszont olyankor a GSM hívót sem akarja lekapcsolni, mert ha elfelejti vissza kapcsolni és elmegy otthonról és közben elmegy az áram, akkor nem kap jelzést. De ha nincs otthon és jön a jelzés, akkor van egy betanított ember a közelben, akinek szól és ő pár percen belül indítja az aggregátort, és vigyáz míg a hiba helyre nem áll. A hozzászólás módosítva: Ápr 20, 2013
Így már értem.
![]() ...hogy aggregátor is van, ha esetleg nem jönne vissza az áram. ![]() Azt is nagyon egyszerűen lehet vezérelni. 10 perc után indul az önindító, de ha 10 perc alatt visszajön az áram, akkor leáll a számláló.(időzítő.) ..ha pedig visszajön az áram, 15 perc után, szóval 5 perce megy az aggregátor, akkor is elindul egy 5 perces időzítő, és ez az 5 perc csak akkor telik le, ha van áram. Ha letelik, akkor pedig leáll az aggregátor, és visszavált a hálózatra, mert mi van, ha visszajön az áram, de 1-2 perc múlva megint eltűnik... Hogy témába illő legyen meg lehet ezt építeni 555-es időzítővel.Nem tudom milyen hálózat van ott, hogy eltünik,visszajön, etünik, visszajön. Ott valami kontakthiba lehet, ahogy a szél lengeti a kábelt, úgy érintkezik, vagy megszakad valamelyik kötés, de ezen kívül az automatikus aggregátoros üzemmód járható út, esetleg küld mellé egy sms-t is a rendszer, hogy megnézzétek, hogy minden rendben van-e. A hozzászólás módosítva: Ápr 20, 2013
..de mindenképp legyen csak sms, néha amugy is kijárhat az a betanított ember, én biztos nem lennék nyugodt, még jó messze a várostól egy tanyán kintvan az aggregátorom, meg a libáim, ami mellesleg az én pénz kereseti lehetőségem..
Hát biztos így is meg lehetne oldani, de ennyire nem akarok belebonyolódni. Meg amúgy mivel nem messze tőlünk volt valaha a ruszki tábor, így az itt használatos aggregátorok zöme onnan van, amin az önindító maximum a Szerjóska volt, de azt nem adták hozzá
. Nekem bőven elég ez a késleltető áram kör, a többit megoldja a gazda.
Bővebben: Link
Ezt valaki megcsinálja nekem egy szép értelmezhető kapcsolási rajzá? Előre is köszönöm! A hozzászólás módosítva: Ápr 21, 2013
Hát számomra ez elég kusza. Nálam egy rendes kapcsolásnak megvan minden kivezetése. Szépen, mindent mit hova. Meg az alkatrészek csatlakozási pontjai is.
Például ennek: Bővebben: Link A hozzászólás módosítva: Ápr 21, 2013
Hello! Így jó lesz? üdv!
A hozzászólás módosítva: Ápr 21, 2013
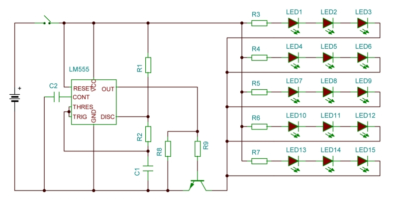
Sziasztok, csináltam egy kapcsolást, valaki meg tudná nézni nekem, hogy nem csináltam e nagy hülyeséget benne? ledek fényerő szabályozását szeretném megoldani ezzel, az R2 helyére majd potit teszek és azzal állítom ahogy szeretném.
Előre is köszönöm!
Hello! A "nem működik" az nem információ! A kapcsolás címe amúgy megtévesztő, mert ez sosem fog duplázni. Mert az 555 kimenete nem megy a tápig, a diódákon is veszteség van. De oda is van írva, hogy 5V mellett, kb. 8V a kimeneti fesz. De Te nem írtál semmit. Mekkora a tápfesz, mekkora a terhelés, mit vársz tőle. Félek, hogy túl sokat.. üdv!
Hello! Nem írtál értékeket. Az R2 állításával, nem túl szépen változik a kitöltés, ellenben a freki, annál inkább. Nézz meg pár értéket a segédprogrammal. Miért nem a bevált kapcsolást használod, ami már számtalan példányban meg van itt? üdv!
Köszönöm, akkor nézek itt "bevált kapcsolást", tudsz ajánlani is esetleg?
|
Bejelentkezés
Hirdetés |





Köszönöm a segítséget!
) Előre is köszi a segítséget. 
. Nekem bőven elég ez a késleltető áram kör, a többit megoldja a gazda. 






