Fórum témák
» Több friss téma |
Fórum » Csöves erősítő készítése
Ne feledd betartani a fórum viselkedési szabályait, és a topik megmaradásának feltételeit. [link]
A téma átmenetileg fagyasztva lett, hozzászólni nem tudsz!
Hali Villámkéz...
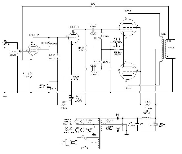
Építsd meg gyorsan ezt a kapcsolást és kérem a véleményed...
A doboz már készül aztán hogy mi lessz benne az még a jövö titka.
Szép külseje lesz... A saját véleményem szerint én nem rakok egy retro jellegű készülékre modern mini karos kapcsolót, vagy világítós kapcsolót, valahogy nem illeszkedik egymáshoz, de ki, hogyan érzi szépnek...
![]() Én gyűjtögetek ilyesmiket:
Van nekemis pár retrós de az túl nagy és nem fér bele a dobozba az a gond azért lett ez.
Ha kicseréled olyanra, ami tiszta fekete és egy kis pöttyön világít, akkro nem fogja ütni a szemet a designban.
Még minden megtörténhet ez még csak próba még nem a végleges forma az apx 100 nak is retros kapcsolója van csak nembiztos hogy belefér. http://www.anrodiszlec.hu/images/ledlampa/led-12-vac-kapcsolo-gb09042pi.jpg
te erre gondoltál? A hozzászólás módosítva: Ápr 28, 2013
Igen, de ez csak egykörös. Nemtudom, hogy létezik-e ebből kétkörös változat. Nekem is egy ilyenem van a fejhallgató erősítőre. Elvileg mindkét ágat szakítanod kellene. Illetve ez csak 12V-os és valószínűleg LED-es. Az enyém 230V-os és glimm lehet benne.
A hozzászólás módosítva: Ápr 28, 2013
Tudom hisz ravan írva de kinézetre az majd meglátom mit találok.
Sziasztok. Valaki csinált már 6L31 (6AQ5) csövekkel erölködőt? Ha igen kérem ossza meg velem a véleményét és tapasztalatait.
Én igen. Jó hangja van, az EL84 sugártetróda változata. Gyakorlatilag sok hasonló csövet takar a megnevezés. (Csakúgy mint a 6L6 család). Kevesen ismerik. Orosz változata majdnem ingyen kapható, és sokat bír
. http://frank.pocnet.net/short/054/2/221.pdf A hozzászólás módosítva: Ápr 30, 2013
Köszi akkor megépítem.
Igen jól tudod,mint mindig.Tényleg sugár pentóda,strapabíró darab.A 6AQ5 -tel SE,a 6P1P -vel pedig SE és PP -t is építettem már,igaz utóbbi felépítésben gitárhoz.Én nagyon meg vagyok elégedve velük.
A meglehetősen sok példányban előállított Terta 16 mm -es vetítő végcsöve volt többek közt.
És milyen jól szól az a négy hangszórós láda.
Akkor jó lenne ha úgy néznéd, ahogy van. A 6AQ5 nem orosz cső, és az elérhető összes adatlapján sugárpentóda szerepel. Eltekintve attól az apróságtól, hogy öt elektródája van, és nem négy. Létezik olyan cső, amit szabadalmi okokból másként neveznek, de ez nem az.
A hozzászólás módosítva: Ápr 30, 2013
Ehhez a kapcshoz mit szóltok csinálta már valaki ezt mert ehez meg volna mindenem és nekifognék ha tudnám hogy működne e
http://www.radiomuseum.org/r/tesla_opera_621a.html
Kaptam ezt a rádiót és ebben van az erősítő amiről szó van . A rádió része kuka csak az erősítőt építem újra és megmarad a retrós rádió zene hallgatásra.
Egy 1950-es években gyártott rádiónál ugrani fognak azon kijelentésedre miszerint "rádió része kuka" Hiszen muzeális készülékről lévén szó, te meg neki akarsz esni,és szétszedni? Szerintem egyben nagyobb értéket képvisel.. Amúgy jó állapotban van a készülék?
Kinézetre igen meg a hangszóró is de a hálózati meg a kapcsolok potik meghaltak. Már kidobtam a rádiós részét az erősítő maradt csak.
Ezt a készüléket vétek volt kidobni azért a néhány használható alkatrészért.
Sokan szivesen adtak volna alkatrészeket cserébe, akár újat is.
Sziasztok. Van egy EM11 esem fűteni fűt de semmi zöld fény. Valakinek ötlet?
Üdvözlök Mindenkit! Ezt a csöves erősítő kapcsolást nem tudná valaki feltenni nekem nyomtatható formában?
http://kanyicska.mindenkilapja.hu/html/18317331/render/erositok Esetleg van valakinek egyszerű bevált kapcsolása 6L6 PP-hez. Akár orosz triódákkal is. Előre is köszönöm . A hozzászólás módosítva: Máj 2, 2013
Szia!
.gif jó lesz? Egyébként azt nézegettem a PP erősítőknél, hogy egész érdekes szimetrizálási trükköket csinálnak némely cégek, nem csak ezt a sima árambeállítást, hanem a meghajtócsövekről való kicsatolásnál is - eltérő kapacitás és egyéb... Még azt is el tudom képzelni, hogy egyedileg jusztírozzák ezt. Aztán, ha csak úgy végcsöveket cserél benne valaki, akkor... A hozzászólás módosítva: Máj 2, 2013
Na kösz a bíztatást
akkor halott
Speciel itt -miután a munkapont a P1 potival szimmetrizálható- elegendő meredekségre összeválogatni a 6L6-osokat.
Szememben annak kapcsán ütött szöget a kapcsolás, hogy régebben láttam ernyőképeket, négyszögjellel, különböző frekiátvitelt bemutatva. Magánerősítőkről van szó. A jelalakok szemmel láthatóan aszimertiát mutattak szélességüket tekintve, negatív oldaluk volt kövérebb.
Magyarázat a a végcsövek eltérő meredekségükben keresendő? Vagy okozhatja a meghajtás hibája - mindkettő? Mennyire mértékadó a négyszögjel átvitel, amiről nem tudhatjuk, hogy azért is "négyszögesít", mert közben túlvezérlés is fellépettl? Láttam az általam említett kapcsolásban, hogy finoman jusztírozták a két végcső meghajtását, nem csak a katódáram elosztással. A hozzászólás módosítva: Máj 3, 2013
Üdv.Sajnos nem jó a .gif. Túl kicsi és homályosak a betűk és számok. Hasonló rajz is jó lenne akár orosz triódákkal is. Még azok szebben is mutatnának a 6L6 (6P3SZ) mellett , mint egy kis ECC81. A árukról nem is beszélve. Hogy halad az EL84 SE ? Üdv: Béla
Szia! Szép az az uborkás üveg középen. Mi a neve és mit tud? Üdv: Béla
Még mindig a gyűjtögetés és aztán a válogatás fázisában... Mind anyagban, mint mások tapasztalatában, tanácsaiban.
Sajna azt a rajzot nagyítva elromlik a kontraszt, így nehezen olvasható, de éppenséggel ki lehet nézni. Megpróbálom egy másik képvarázslóval, hátha jobban láthatóvá teszi...
Nagyjából ki lehet nézni, de nem tudok jobbat kihozni belőle...
|
Bejelentkezés
Hirdetés |


Építsd meg gyorsan ezt a kapcsolást és kérem a véleményed... 






