Fórum témák
» Több friss téma |
Szerintem, ha a magnak nincs megfelelő szórási induktivitása, akkor az a feteken fog megjelenni cserébe, de rohamosan hő formájában. Kéne egy kis légrés oda.
A szórási induktivitáshoz semmi köze nincs a légrésnek. A fél magot akár ki is vehetem.
A hozzászólás módosítva: Ápr 28, 2013
Srácok az úgy normális hogy a shottky előtt még 35V mérek és csak majd utána áll be 12V -ra vagyis én ettől csak 12V-ra kell megtekerjem a szekundert vagy tévedek?, a primer oldalon pedig van egy STIL06-T5 alkatrész ez valami hidegindító lehet? és ha igen menyire és milyen vastag drótból kellene a tekercset készíteni? Tudom sok a kérdés de ez az első nagyfrekvenciás trafóm.
Idézet: „a shottky előtt még 35V mérek” ?? Ugyan mégis mivel méred a nem konstans feszültséget? Multiméterrel?
Mivel félhidat csinálsz, természetesen arra gondoltam. A trafó nagyon jó ha nem MHz-eken akarod járatni a tápot, hanem megelégszel 100-150kHz-el. De a 2153-tól még a pwm IC + IR2110 is jobb, annak elvileg nem csak erősebb, hanem teljesen más is a szinteltolója. Ezt nem abból gondolom mert belelátok az IC belsejébe, hanem annál sosem láttam a szkópon olyan anomáliákat mint pl. a 2153-nál.
Üdv mindenkinek!
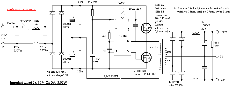
Megépítettem Cimopata rezonáns kapcsitápját, az alábbi nyákterv alapján, amit én követtem el. Nem vagyok rá büszke, tudom, hogy nem a legigényesebb, de, elsőre működött minden állogatás és más nélkül, amit a "hülyét üti a szerencse, és a kezdők szerencséje" -nek tudok be. A cél az volt, hogy bele férjen egy ATX táp dobozába, nem akartam, gyufásdoboznyi méretűre tervezni, stb. 2*30v- jön ki a szekeunderen valamint 1*12v, ami a tápot hűtő ventilátort működteti. A táp minden részét cimopata leírása alapján készítettem el, ugyanazok a rezonáns kondik, az áramváltó is ugyanolyan méretű gyűrűre van tekerve, ugyanolyan menetszámmal, a főtrafó valamilyen fazék mag, már sajnos nem emlékszem pontosan milyen méretű. Az egyetlen furcsaság az volt, hogy a 12v-os tekercsen üresjáratban csak kb 4-5v volt mérhető, de miután egyenirányítottam és kapott egy puffer kondit , 14v lett mérhető rajta. Már kb 100 indításon van túl eddig minden ok, remélem így is marad! Az első indítást egy 50wattos halogén izzóval végeztem, biztos ami biztos, aztán kapta a direkt 230voltot.
Két kép a tápról:
Szia!
Ugye tudod, hogy életveszélyes! Nincs meg a minimális átütési távolság sehol!
Lehet!
Ezt nem vitatom, bár nem igazán tudom mennyi a minimális átütési távolság, próbáltam minimum 3mm távolságot tartani a nagy fesz környékén, de kifejtenéd bővebben, hogy a sehol az pontosan hol van, csak, hogy okuljon aki hasonlóan kevés tudással rendelkezik mint én!
A kúszóútnak a bemeneti rész és a kimeneti rész között mindig nagyobbnak kell lennie 7.5, 8 mm-nél. A pirossal jelölt részen ez nem így van. Azaz a teljes nyákszélességben végig hibás.
De ha tévednék valaki javítson ki! A hozzászólás módosítva: Ápr 29, 2013
Hát, értem!
Végűl is mielőtt nyomtatva lett a végleges terv, még finomítva lettek a sávok, hogy minél távolabb legyenek a kritikus helyek egymástól, és szerintem ezen a helyen is volt némi korrekció, de max 4-5mm, mert bevallom őszintén, nem gondoltam, hogy ekkora táv kell ide, de ebben a formában nem nagyon volt hely sem, mert az az igazság, hogy egy kisebb trafóhoz terveztem az egészet, csak 4 megmikrózott bontott pc-táp trafóból egy sem maradt épen, amit meg bele tettem jobb híján, az valamilyen régi kapcsitápból lett bontva, és kb minden irányban 5mm-el szélesebb. Tehát végül is elsőre nagyjából jól terveztem tudtomon kívül, de ez már a lényegen nem változtat! Köszi az észrevételt! ![]() Lehet így valamit csinálni vele?
Lehet.. Brutális vastagon lelakkozni.
A kommersz elektronikai berendezésekben-ha nincs meg a megfelelő távolság-,akkor kimarják a panelt kb. 1 mm szélességben.Ha ezt el tudod követni,úgy,hogy a panel ne akarjon kettétörni,akkor sínen vagy.
Ha nem,akkor inkább tervezz neki egy másik panelt,ami megfelel ezeknek a kritériumoknak. István
Értem, köszi!
A lakkozás nem segít szerinted?
Sziasztok! elkezdtem megepiteni ezt a tapot, es a trafo tekercselesenel tartok. Jo lesz-e ugy ha ugy tekerem, hogy P-SZ-P, azaz 20menet primer, 10-10 menet szekunder, es a tobbi 20 menet a primerbol. Sok kis trafot bontottam mar szet, es a legtobb igy volt feltekerve.
Es az IRF840-et helyettesithetem STP5NB60-al?? Mert itthon nagyon sok van belole a fiokba. A hozzászólás módosítva: Máj 1, 2013
Szia! A leválasztott oldalon húzd le a hordozóról a közeli vezetősávot és cseréld le egy megfelelő keresztmetszetű műanyag szigetelésű vezetékre. Ennél egyszerűbb és jobb megoldás nincs. Ha ügyes vagy szépen meg tudod csinálni. Nincs veszve semmi!
A hozzászólás módosítva: Máj 1, 2013
Szia!
Ez egy nagyon jó ötlet, köszönet érte! Meg is csinálom a 7végén.
Ha megvastagszik a csévetest (előző rétegek végett) akkor a kerületével azonosan nőni fog az 1 menetre jutó vezetékhosszúság is. Azaz a külsőbb réteg primer drótjaiba hosszabb idő alatt lendül át az az áram, mint a belső menetben. Ez lehet okoz némi gubancot, mivel növekszik a hasznos vezetékhossz, pedig inkább törekedni kéne a felesleges rézpazarlás kerülésére. (Megjegyezném, hogy ez a dolog főleg a szekunder oldalon kíván több odafigyelést)
IRFP vs. ST? Próbatáppal nézd meg mit viselkednek. De szerintem jó lesz.
En sorba gondoltam hogy kotom a primereket (20-20menet), nem parhuzamosan, igy kozepen nem halad at hamarab az aram.
Szerinted jelent bármit is ilyen frekvencián néhány mm eltérés az áram "áthaladása "szempontjából?
A legfőbb probléma az a párhuzamos kapcsolásnál, hogy az eltérő hosszak miatt a tekercsek ellenállása is eltérő lesz (egymásra tekerés esetén), így a rövidebb rész(ek) áramsűrűsége arányosan magasabb lesz.
Azonkívül az egyes részek induktivitásaira nagyon kell figyelni, azaz a kivezetéseknél mindegyik egyformán legyen megoldva (egymás mellé tekerés esetén), különben nem azonos feszültségek indukálódnak a párhuzamos ágakban és a különbség zárlati áramot hajt körbe (mV/mOhm=A!). A szórások és csatolások sem lesznek azonosak, ebből is lehet baj.
A Cimo táppal kapcsolatban újabb problémára lettem figyelmes.
A fetes segédtáp működik. Indításkor 12.2V van a kimenetén. Ez táplálja a 2153-ast míg a táp be nem indul. Azután a táp saját tápja kellene, hogy ellássa ezt a feladatot. Nálam az IRF730 fet melegszik és szerintem valamiért a főtrafóm nem táplál vissza energiát, hogy az IRF730-nak ne kelljen dolgoznia. Megnéztem, hogy mekkora fesz jön le a segédtáp tekercséről 26.5V amplitúdójú szép négyszögjel. Ennek elégnek kellene lennie nem? Aztán egy 1N4148 dióda egyutasan egyenirányítja a feszt és a dióda után nincs semmi négyszögjel. a feszültség sem emelkedik 15V-ig, hogy a zener dióda behatárolja. Tekerjek még menetet a segéd tekercsemre? Félek a 730-as fet el fog szállni, és minden meghal, mert forró. Tudom mondtátok, hogy ez a segédtáp nem valami frankó, de ha már ezt megépítettem akkor jó lenne, ha nem kéne újból csinálni az egészet. Vagy esetleg tegyek a szimpla 1N4148 helyett egy graetz hidat? akkor nagyobb lenne a kimenő fesz. Kössz (a türelmet) ![]() Most jutott eszembe, hogy a cimó 1.1-es kapcsolása más IC tápot kapott. A kapcsolásnak arról a részéről mi a véleményetek? Beteszem azt a rajzot is.
Szerintem kár túl bonyolítani. Dobj be egy 7812-t, (hűtőzászlóval) + 100µF/35V kondival főtrafó segédprimerjéhez... 'azt jól van. Persze elsőnek a segédtápkör indít, szóval az stabi IC + és a táp IC + közé tégy egy 1N4001-et, a két különböző GND-t meg ne párosítsd.!
A dióda nem szakadt meg. Azt megnéztem. A stab ic se jó, mert 230V-ról kéne járatni. Szerintem holnap kipróbálom a Cimó féle kondi-ellenálls verziót ha nincs jobb ötlet és akkor kihagyom a segédtáp kört belőle.
Íme a dupla magos kivitel érdekében két egyforma légrés mentes ETD-t összevonnék és lerajzoltam, miként tekerném meg. Ötlet, észrevétel, javaslat?
A szekunderek bifilárisan tekerve és középen vég-kezdet felcserélve, összekötve. A primer simán soros tekerésű és nincs megcsapolva. A magra közvetlen cséve nélkül tekerném fel (persze közte vékony kapton szalag szigeteléssel) A hozzászólás módosítva: Máj 3, 2013
Hello! Rajzold már bele a jobbkéz szabály szerinti mágneses irányokat... üdv!
Élével nem szokás összerakni a két vasat, lapjával inkább. Ha úgy neked nem felel meg a mérete miatt, akkor pedig a két különálló trafót kell párhuzamosan vagy sorosan összekötni.
|
Bejelentkezés
Hirdetés |

















