Fórum témák
» Több friss téma |
3.6V 1000mAh-ból kellene legalább 5V 700mAh, és 0V van a kimeneten!
Hello! Még szép. Az 555 maximális kimeneti árama 200mA, és még kétszerező is van utána. Azt figyelembe vetted, hogy ha a hatásfok 100% lenne, akkor is 1A áramot vesz fel a 3,6V-ról. Sokáig nem fogja bírni az aksi. De menj át a DC/DC topikban, és ott kérdezd a szakértőket.. üdv!
Szia!
Csak egy apro eszrevetel. Ha megtekinted a rajz jobb oldalan felul levo ertekeket, ott az 5V-tol jelolest lathatod. Te 3.6V-rol kivantad mukodteteni A hozzászólás módosítva: Ápr 23, 2013
Köszönöm, pár kérdésem azért lenne ha van türelmed hozzám.
![]() Ha jól értem akkor a potival állítom a kitöltési tényezőt? Ezzel a kapcsolással milyen érték határok között tudom állítani mindezt? A frekvenciát C1 kondi kapacitásával szabályozom? Mivel ledek fényerejét szeretném szabályozni így 150Hz felett szeretnék maradni. A BC337-es amit ajánlottál meddig bírja? Néztem az adatlapját, jól értem hogy 800mA-t bír max? Nem igazodom ki sokszor az adatlapokon inkább rákérdezek. Előre is köszönöm.
Hello!
- A frekvenciát döntően a potméter értéke, és a C1 értéke határozza meg. Hozzávetőlegesen 250Hz körül mozog, kb. 2% mértékben változik a szabályozás alatt. - A kitöltési tényező, kb. 2..100%-között lehet változtatni. - Egy tranyó adatlapján, soha nem az abszolút maximum értékeket nézzük. (Egy kocsi végsebességeként megadott pld. 185km/h sem azt jelenti, hogy ezzel lehet vele közlekedni. Annak is van utazó sebessége.) Egy kapcsolóüzemben működő tranyónál, nemmellékes annak szaturációs (maradék kollektor-emitter) feszültsége, és ezen az áram mellett várható áramerősítési tényezője (béta). Mert a növekvő szaturáció egyben veszteséget is jelent, a béta alapján pedig meghatározandó a minimálisan szükséges bázisáram (avagy bázisellenállás). Az adatlap 3. ábráján, látható, hogy 300mA felett jelentősen el kezd esni az áramerősítés, és kb. 500mA kollektoráramnál, már 100 alá megy. A 4. ábrán látható, hogy 500mA kollektoráram mellett és 10mA bázisáram alatt, a kollektor-emitter feszültség hirtelen el kezd emelkedni. (Mellesleg 500mA kollektoráramhoz így 10mA bázisáram tartozik, ami 50-es bétát számolna.) Tehát maximálisan 500mA kollektoráram és 10mA bázisáram mellett, kb. 300mV a saturációs feszültség, ami 150mW hőtermelést jelent, ami a 600mW-os tranyó mellett, még éppen elfogadható, mivel 200fok/W hőátadásnál, ez a környezeti hőmérséklethez képest 60 fokkal emelné a tranyó hőmérsékletét.. De mind eszt, csak a helyes gondolkodás kedvéért írtam le, mert egy "kistranyót" alapos ok nélkül nem szoktunk a "hegyekbe vinni". Nagyobb terhelésnél más lehetőség is van, nagyobb tranyó, vagy Fet alkalmazásával. (Egyébként a kapcsoló űzemet nem csak a szaturáció terheli, hanem a jelváltások is, avagy a probléma ennél azért még összetettebb.) üdv!
Köszönöm a választ, nem mondom hogy mindent 100%-ban értek, de igyekszem utána olvasni a szürke foltoknak, elvégre ebből tanulok.
![]() Az általad javasolt kapcsolásban ha nincs külön semmi írva a kondenzátorokhoz akkor az alapértelmezetten Farad? azaz C1=0,1 F C2=0,01 F? Ha C1 marad 100mF és P1 50K-s potméter akkor erre írtad hogy hozzávetőlegesen 250Hz +- 2% a frekvencia? A kitöltési tényező akkor ilyen értékekkel kb 2-100% között a potméterrel állítom, jól értem? Előre is köszönöm a válaszod és a türelmed is. A hozzászólás módosítva: Ápr 23, 2013
A kondi nem Farád, hanem mikrofarád. Vagy is az időzítő 100nF, míg a CV szűrése 10nF (de ez utóbbi is lehet akár 10..100nF is.)
A freki azért változik cseppet, mert az időt a poti kisütése/töltése adja. Nem változna, mrt míg a poti egyik fele nő, a másik csökken. De a kondi töltése az 1kohm+poti, míg kisütése csak a potin keresztül történik. Így nem teljes a balansz, de nem igazán számít. A kitöltést valóban kb. 2..99,9-ig lehet változtatni. üdv!
Köszönöm! Azt hadd kérdezzem még meg hogy a 2,2kOhm ellenállás hogy jött ki, mi alapján számoltad? Szeretném a hátterét is egyre jobban érteni a kapcsolásoknak, nem csak megépíteni őket. Előre is köszönöm!
Hello! Mivel 5 Led-ág van, 100mA kollektoráram. Kicsi 50-es béta mellett, már 2mA bázisáram már elegendő. Az IC kimeneti feszültsége 12V táp mellett hozzávetőlegesen 10V. Ebből még lejön a tranyó kb. 650mV bázis-emitter feszültsége. Így az ellenállásra kb. 9,3V jut. 9,3V/2mA=4,65kohm. Ez a maximális bázisellenállás értéke. Ha 2,2kohm-ot használunk, akkor a bázisáram 4,2mA lesz, így a szaturációt minimálisra lehet csökkenteni. Ennyi. üdv!
Sziasztok.
Tudnátok segíteni? Egy 60W-os invertert kell építenem. Persze a kimenet 50Hz SZINUSZOS jel kell legyen. Ha bárki tud adni egy ilyen kapcsolást, annak örülnék. És azt sem bánnám ha 555-el lenne. Hisz a 555-el megépítettem, de viszont az csak négyszögjelet állít elő. Esetleg ha azt át lehetne alakítani szinuszos jelé, annak örülnék. Előre is köszönöm a segítségetek. Üdv. Richi
Hello!
Rajz helyett egy kis tájékoztatás. - Valódi szinusz jelet egyszerűen, csak annak előállításával, és erősítésével fogsz tudni elérni. - Az 555 nem a legjobb választás, hiszen az négyszögjeleket állít elő. Maximum a kondin lévő fűrészjel formálásával lehet "szinuszközeli" jelet előállítani. Vagy egy szinuszoszcillátor, vagy egy funkciógenerátor a jobb választás. -A négyszögjelet nem érdemes szinuszosítani, a rengeteg páros felharmonikus miatt, a háromszögjel sokkal közelebb áll a szinuszhoz. - A jelet erősíteni kell. Egy "B" osztályú erősítő (végfok) elméleti hatásfoka 75%, tehát közel 100W egyenáramú teljesítmény kell. Viszont a végfoknak nem kell abszolút precíznek lenni, hiszen kis torzítás nem számít. - Viszont a kimeneti jelet szabályozni kell. Hiszen állandó erősítés és mellett is a tápfesz változhat. Tehát célszerű a trafó utáni feszültséget figyelni, és az erősítést ennek megfelelően változtatni. (De mint ha már ezen átkínlódtunk volna..) üdv! A hozzászólás módosítva: Ápr 24, 2013
Bővebben: Link
Szia Itt gy kapcsolás, ami szerintem megfelel a célnak, csak azt nem tudom, hogy C és az L értéke mennyi legyen. Ha tudsz segíteni akkor hálásan megköszönöm.
Szia!
Az utolsó rajzon ott vannak a konkrét értékek. A hozzászólás módosítva: Ápr 25, 2013
Akkor azt a rajzot építsem meg?
Hisz az nem egyezik az első rajzzal. És 50Hz-megy és jó szinusz jellel? Mert nem nagyon vettem ki a szövegből. Köszi.
sziasztok
oriási kérésem lenne szükségemlenneegy időzítőre a következő tudással kapcsoló óra indítaná az időzítőtt ami állítható 1-5percre és kapcsolna egy relét, lejártával indítaná a másik időzítőt 0-1-2-3 másodpercre és kapcsolna szintén egy relét kissé kezdő vagyok
Hello! Nincs azzal gond, ha kezdő vagy, mindenki kezdő volt. De a Shift gombot és a pontot azért még megtalálod ugye? De vannak itt még kérdések.
- Ha jól értem, az 1..5perc lejárta után ejt az első relé, majd 1..3másodpercre meghúz egy másik. - Az egész újra indul, mikor az időzítő újból bekapcsol. - Vagy is azt szeretnéd, hogy amikor az idözítő 230V-os tápot ad a kapcsolásnak játszódjon le, ez az 1..5perc/1..3sec ciklus. (Nullától soha nem időzítünk. Mert 0..1 is már végtelen arányú. De mit tesz egy relé, meg ami rá van kötve, ha 0,1sec időre bekapcsolod.) üdv!
Hello! Na, amíg keresed a Shift gombot, megrajzoltam. Remélem kezdőként is sikerül elkészíteni.. üdv!
Sziasztok.
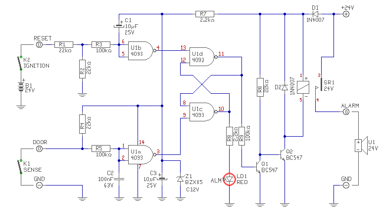
A segitségeteket szeretném kérni egy áramkör építéséhez,mivel én még nagyon kezdő vagyok ebben,és igazából csak az elképzelésem van meg,mégpedig szeretnék építeni egy olyan potkocsi raktérajtó nyitás érzékelőt,amely ha egy indukciós zsenzortól állandó negatív jelet kap akkor nem történik semmi,ha viszont a jel megszünik akkor beindul a riasztás(az áramkőr meghúz egy relét), viszont ha ilyenkor az ajtót becsuklyák azaz visszaál a negatív jel,a riasztás továbra is aktiv marad,mindaddig amig a sofőrünk rá nem adja a gyujtást (pozitiv jel) amivel a folyamat visszaál alapba,illetve gyujtás alatt szintén nem történhetne riasztás,tehát a pozitív jel megléte melett nem húzhat be a rélé. Én az 555 ic-re gondoltam,viszont a kapcsolás,egy picit feladta a leckét,úgyhogy minden segítséget szivesen fogadok. A rendszer teherautó lévén 24v-os,bár ez már csak részlet kérdés. Előre is köszönöm.
Hello! Ugyan nem 555, de a CD4093-nak ez a feladat jobban áll. (Persze ha nagyon ragaszkodsz hozzá, megoldom 555-el is.)
- Ha az ajtó nyitva van, bebillen a tároló, és szól a hangjelzés (vagy nem tudom mi). A Led jelez. - Ha a gyújtást ráadod, elhallgat a hangjelzés, de ah az ajtó továbbra is nyitva van, a Led változatlanul jelzi. Vagy is látod a Led-en, hogy ha leveszed a gyújtást, meg fog szólalni a jelzés, vagy sem. üdv!
Hello!
Nagyon szépen köszönöm,nekem tetszik ez a kapcsolás,nem ragaszkodom az 555 höz,teljesen jó a CD4093. Két kérdésem lenne még,ha a relét kicsit nagyobra cserélem,valami 40 Amper körülire,a tranzisztor elbirja e? illetve ha az ajtó megnyitása után hirtelen visszacsukják(csak benéznek és megijednek a riasztástól) a riasztás továbra is aktív marad e a gyújtás rátételéig,mert ez jó lenne ha igy müködne,vagy legalábbis időzitve egy ideig még fent tartaná a riasztást míg a sofőrünk felébred és ráadja a gyújtást. Üdv.
Hello!
- Ha ez a Q2 tranyó van benne, akkor kb. 100mA lehet a relé tekercsárama. Ha nagyobbra lenne szükség, akkor BC337-et kell bele tenni, akkor 200..300mA lehet a tekercs árama. - Egyébként úgy működik, mert az U1c és U1d kapuk tárolót alkotnak. Ha bebillent, csak akkor billen vissza, ha ráadod a gyújtást. üdv! A hozzászólás módosítva: Máj 3, 2013
Hello!
Nagyon jó,örülök nagyon.Ha eszt magamtól kelet volna megalkotnom egy örökkévalóságig atrtott volna és asztán jöttem volna rá hogy nem is működik ![]() Még egy apróság,a teherautóknál a 24V csak az aksik nyugalmi feszültsége töltés alatt ez felmehet 29V-ig is,ez nem lessz probléma vagy létezhet e 24v-os stab ic? vagy jobban járnék ha 12v-os lenne az áramkör mert 12v stab ic van. Üdv.
Relére erre gondoltam:Bővebben: Link
Hello! Az IC-nek van 12V-os stabilizált feszültsége Z1 személyében. A bemenetek nyugodtan megkaphatják a 24..30V feszültséget, nem lesz bajuk. Ahogy nézem a helyttesítő relé adatlapját, 67mA az áramfelvétele. Vagy is az eredeti tranyó is meghajtja. De ha ez megnyugtat, tegyél bele BC337-et. üdv!
A hozzászólás módosítva: Máj 3, 2013
Köszönöm!
Neki is fogok és összerakom probanyákon.Majd referálok hogy hogy működik. Üdv.
Üdv!
http://www.hestore.hu/prod_10032278.html Ez az SA555N valóban tud másodpercenként 500000 be-kikapcsolást? Az NE555-tel csak 78kHz sikerült.
Sziasztok!
Találtam egy kapcsolást amit pont nekem találtak ki. Csak lenne pár kérdésem hozzá, tudnátok segíteni?- Ha az 1. kapcsolón nem impulzust adok, hanem folyamatosan nyomva tartom, attól még elindul az időzítés? Vagyis nem csak akkor indul el a visszaszámlálás amikor a gombot elengedem? - A 2-es (és 3-as) számú kondival és ellenállással tudom az időzítést beállítani az egyes IC-ken? - Az 555-s IC-nek nem a 4. láb a reset? Akkor ez miért van rákötve folyamatosan a +12V-ra? Hogy tudom - ha már elindult az időzítés - újraindítani? /kb 90mp, és 1mp-es időzítéseket szeretnék majd, ezekhez majd kiszámoltatom a kondi és ellenállás értékeket/ Előre is köszönöm a segítséget!
Hello!
- Hogy impulzust adsz, vagy folyamatosan, az minegy, mert a bemeneten a 0,1u és 100k egy differenciáló tag, az mindenképpen egy impulzust készít a lefutó jelből. - Igen. De a 90 másodperc, már egy kicsit sok az 555-nek. Megteheted, de valahol inen kezdődik az inkorrekt viselkedés. Vagy is a kondi szivárgási árama esetleg összemérhető már az ellenálás töltőáramával. - A 4-es láb a Reset, cs ak éppen "L" szintre aktív. Ezért is van a "H" szinten. Az 555 alapvetően nemújraindítható. Újraindításhoz az időzítő kondit kisütve kell tartani és csak elengedéskor kezdődhet az időzítés. De amúgy ez logikailag ellentmond az első kérdéseddel. "..nem impulzust adok, hanem folyamatosan nyomva tartom.." Mert ha nyomva tartod, akkor állandóan újraindulna. üdv! A hozzászólás módosítva: Máj 7, 2013
Hüümm... akkor valami félreolvastam? Én úgy értettem, hogy ezzel az 555-s ICvel, néhány ms-tól egészen órákik lehet időzíteni. Rosszul olvastam?
Akkor mennyi az az idő ahol még korrekten viselkedik? Legyen 3db 555-s? 45s-45s-1s-okkal? |
Bejelentkezés
Hirdetés |













