Fórum témák
» Több friss téma |
Hello! Csak az 1-8 lábára adj tápfeszt, és mérd meg az 5-ös láb feszültségét.Ha azon nem 2/3-ad tápfesz van, nem az. (Egyébként nem is találtam adatlapot ehhez.) üdv!
8 V al táplálom és 5.33 V -t mértem az 5 ös lábon. Szoval megvan az a 2/3 V.
Akkor valamit nem jól csinálsz. Kösd össze a 2-6 lábakat. Ha a GND-re teszed, ég a Led. Ha a tápra, sötét..
Sziasztok!
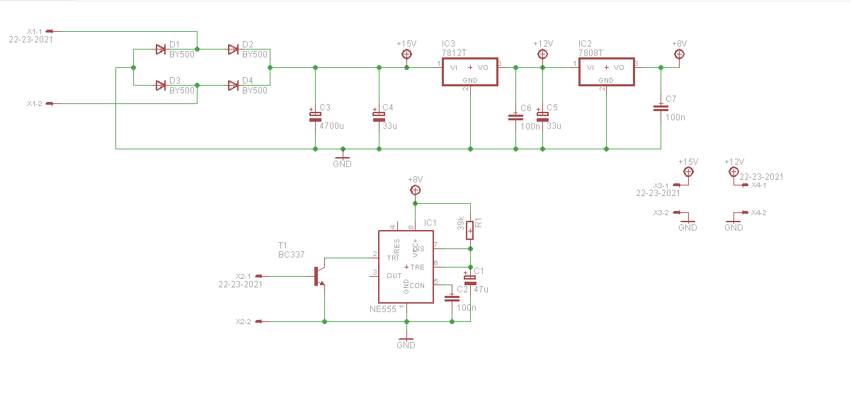
Van egy infrakapum ami egy jelet ad amikor megszakítom a csóvát. Ezt szeretném kibővíteni egy 555-ös kapcsolással monostabil módban, ami majd megszólaltat 2 másodpercig mondjuk egy csengőt vagy dudát vagy valami hasonlót (még én sem döntöttem el). Ehhez nagyjából elkészítettem a kapcsolást. A jel amit az infrakapu kiad az kb 4-2 volt között van. 555-nek tápfeszültségként 8 voltot választottam, ez így megfelel? Tehát a kérdés az lenne hogy jól értelmezem e azt, hogy a jel amire kapcsol az ic, az függ a tápfesztől? Illetve milyen relét válasszak, azaz mekkora az a feszültség ami az out láb és a gnd között megjelenik 2 másodpercre? Köszönöm! Üdv!
Hello! Cseppet elkomplikáltad a dolgot, viszont a lényeg nem derül ki.
- Mi az a 4-2V, vagy miről kapod? Mikor kell megszólalni a csengőnek, mikor elmegy a 4-2V, vagy amikor megjön. Mert tranyóval az utóbbi lesz igaz. - Az 555 2-es lába és a táp közé (vagy is a tranyónak kollektor) ellenállás kell. De ha az optó 2sec felett is adja a jelet, ez folyamatosan szólni fog. - 8V esetén, az 555 3-as kimenete kb. 6..7V feszültséget ad. De miért kell 12V, majd 8V-os stabilizátor? Az 555 járhatna 12V-rül is, ekkor egy 12V-os relé is megfelelő. (Mert a kimenet 10V körüli feszültségére egy 12V-os relé már behúz) üdv!
Az 4 és 2 volt közötti feszültség akar lenni ezt az infrasorompóról kapom akkor amikor megszakítom a csóváját.
Akkor kell megszólalnia amikor van ez a feszültség, illetve ez csak addig van amikor én a megszakítom a csóvát(vagy fogalmam sincs mit, a lényeg az, hogy egy prizma és az infrasorompó között van). Több minden lesz táplálva innen, pl az infrasorompónak is kell 15V illetve a csengőnek is kell majd 12V. Ha 12Vról táplálnám az 555 akkor is reagálna arra a 4 és 2 volt közötti jelre? Én valamit a Threshold Voltage -al kapcsolatban 'számoltam' ki ezt a 8V tápfeszt, de lehet hogy valami nagy hülyeséget csináltam. Tehát nem függ a tápfesztől az, hogy reagál e az ic a 2es lábon megjelenő feszültségre? Üdv, ToMa!
Hello! Akkor rendben van a dolog. De azért nem számít a trigger (nem Threshold) feszültsége, mert a 2..4V feszültséget nem ai IC, hanem a tranyó fogadja. Az meg, 600mV bázis-emitter feszültségre már nyitni tud. Tranyó meg kell, mert a Tr bemenet lefutó élre működik, Tenlad meg pont megjön a fesz, nem elmegy. Vagy is invertálni kell. De a tranyónak kollektor ellenállás és bázisosztó is kell. Vagy is három 10kohm-al a dolog kezelhető. Egy a kollektor ellenállás, másik kettő a bázis feszültségosztója. Így 2*0,6V=1,2V feszültség lesz a küszöbfeszültség a tranyó bekapcsolásánál.
De elég érdekes, hogy ennek az infrasorompónak 15V a tápfeszültsége, és csak 2..4V-ot ad ki mikor működik. Nincs itt valami gubanc? üdv!
Jó IC-t kaptál, csak fejjel lefelé olvastad el a típusjelzést.
Fordítsd meg, és NE555N lesz máris.
Hello!
Szóval így megfelelne?Remélem mindenre figyeltem. Az infrasorompó az nem egy mai gyártmány, tápfesznek 10-30V van írva, nekem a 15V az úgy jött, hogy amit találtam itthon trafót az ekkora feszültséget tud egyenirányítva. A típusa Visolux RL 21-54-1447/49/74.Adatlapja itt a 236.oldal (mint számozás a lap alján) de a pdf-ben a 238. oldal. Üdv, Toma!
Hello!
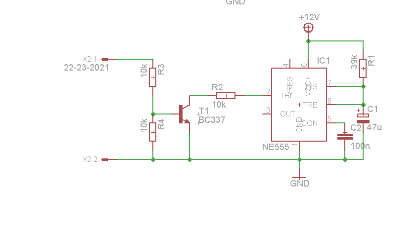
Azért valamit elnézel. Ennek két fajta kimenete is van, egy PNP és egy NPN. A PNP a GND (0V)-ra kötött végű terhelést tudja meghajtani, az NPN a +tápra kötött terhelést. De kimenet terhelése nélkül nembiztos hogy helyesen működik. Vagy is a infrát 12V-al táplálhatod, és az NPN kimenetet (1-es) használhatod közvetlen az 555 2-es lábának meghajtásához. De a 2-es lábról, a tápra ekkor egy ellenállást kell tenni. Célszerűen egy 1kohm-ot. Ekkor az infra, 0/12V-ot fog kiadni, nem 2..4V-ot. Tanulmányozd a 239. oldalon a baloldali ábrát! De a rajzodon a kollektor ellenállás nincs jó helyen, annak is a 2-es láb és a +12V kötött a helye. Még véletlenül sem sorba a 2-es lábbal. üdv!
Sziasztok!
Megépítettem a képen látható kapcsolást. Tökéletesen működik. Az lenne a kérdésem hogy a bc212-es tranyót nem lehetne valami másra, nagyobbra kicserélni? Mert nagyon melegszik. Kipróbáltam több relét is. És mindegyiktől pár perc után, nagyon meleg lett.
NPN tranzisztor kell oda és jóval kisebb ellenállás (680 Ohm -2,2KOhm)
Hello! Zárd rövidre az R14 ellenállást, lehet egyből nem fog melegedni. Vagy tegyél helyére egy 100..470ohm ellenállást. üdv!
A hozzászólás módosítva: Júl 28, 2013
Hello! Ez úgy igaz, ha azt írod, hogy "vagy NPN tranyó, vagy kisebb ellenállás".. üdv!
Az emitterkörbe kötött relé nem szerencsés, az ellenállás pedig reléfüggő, tranzisztorfüggő, tápfeszfüggő.
Köszönöm a segítséget, és a hozzászólást.
De esetleg konkrét értékeket vagy típussal is tudna valaki segíteni? És azt szeretném kérdezni hogy annak a diódának ott mi a szerepe? Mert én nem látok értelmét.
Üdv!
Csatoltam a képet. Kösd át a képen lévő helyre a tranyót és jó lesz. Esetleg az R4 10K-s ellenállást csökkentheted 1-2,2k-ig. Mekkora ellenállású relét tettél? Azt hiszem a BC212 csak 200mA-t bír. Tehetsz helyette BC327-et, az tuti bírni fogja. (bekötése ugyanaz) Az NPN tranyó azért nem jó teljesen az eredeti kapcsolásban, mert fordítva működne a relé. Mikor most meghúzva van, NPN tranyóval akkor lenne elengedve. A diódát ne hagyd ki!! A tranzisztort védi a relé kikapcsolásakor a feszültséglökések ellen. Anélkül egy idő után tönkremehet a tranyó! Ui: Esetleg még egy ellenállást tehetsz a tranyó bázisa és emittere közé(reset02 kép) Így biztosan lezár. 10k körülit. A hozzászólás módosítva: Júl 28, 2013
Az egyik barátom uj kocsijában un. Start/Stop automatika van, amit a szervizben képtelenek kiiktatni a barátomat meg a sirba viszi a müködése.
Igy most megprobálkozunk egy külsö megoldással. A feladat az lenne, hogy a gyujtás bekapcsolása után mintegy 2 mp. után egy relének kb köv. 2 mp-g rövidre kell zárnia egy kapcsolot. Egy 556-sal már csináltam egy kapcsolást, de lehet, hogy lesz valakinek egy egyszerübb ötlete is. Kösz!
Üdv!
Szerintem annál sokkal egyszerűbbet nem találsz, esetleg egy 8 lábú PIC néhány külső alkatrésszel. Viszont ahhoz egy egyszerű program kell. Ha az 556-al készült működik, akkor szerintem nem érdemes másikat csinálni.
En is elöször procira gondoltam ( AVR), mérlegelve az egész feladatot az 556-s megoldás egyszerübb, kevesebb alkatrésszel végzi ugyanezt a feladatot. Egy kicsit még zavar a trigger müködése, mert ha nem kezelem ( csak rövid mpulzus engedek rá) akkor nem billen vissza a monostabil, ami viszont kicsit instabillá teszi az egész áramkört.
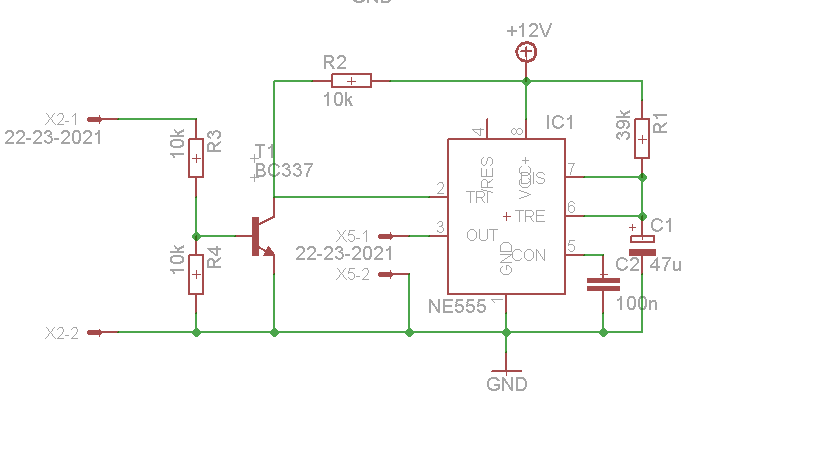
Hello! Nem tudom mi ez a "trigger kezelése", de itt a rajz.. üdv!
Kösz!
Néhány alkatrész értéke más mint az én kapcsolásomon, de pontosan ugyanilyen a felépitése. ( még a diodák is ). Ami nem tetszik, s kissé gondot okoz az a C4. Ez a megoldás már a táp bekapcsolására is generál egy trigger impulzust a 2. idözitönek. Ez még nem tul nagy baj, mert elvileg ezt kezelni lehet a folyamatos táppal, csak az R1- re adok extra tápot a gyujtásbol. Sokkal inkább az izgat, hogy hogyan fog viselkedni a C4 körüli hálozat az auto fedélzetén, ami tele van zavarokkal meg impulzusokkal. A kaja tesztje az evés - héten beépitem és meglátom hogyan fog viselkedni.
"táp bekapcsolására is generál egy trigger impulzust a 2. idözitönek" Ha ez a "félelmed", akkor az U1b "RST" lábát, rá lehet kötni a C2 pluszára. Így Bekapcsoláskor U1b Reset jelet fog kapni C6 kisütéséig. üdv!
Hello! A táptól jobban elválasztott kapcsolást a következőképpen lehet készíteni. (Persze az 556-nál is el lehet ugyan így járni, de legyen egy másik alternatíva is..) üdv!
Hello! Fogalmam sincs mire használod ezt a kapcsolást, de ez már megint egy tipikus "kishibás" BSS kapcsolás. A hiba az, hogy a monostabil kapcsolásnál az R1/C1 adja a triggert az időzítő indításához. 1M/1n az 1ms időt jelent. Ha ennél a táp felépülése lassabb, akkor nem fogja indítani az áramkört. Ha ennek az áramkörnek a tápját egy kapcsolóval kapcsolod, akkor működni fog. De ha egy pufferkondira lesz rákapcsolva, és pld a 230V-ot kapcsolod amire indulnia kell, biztos lesz a sikertelenség. Vagy is az 1nF helyett, inkább 1µF-at kell használni.
Egyébiránt nem kell monostabilt használni, mert egyszerű bementi fokozattal is célba lehet érni és akkor ilyen probléma nem léphet fel. (A DISC lábat nem kötelező a GND-re kötni, csak a TINA nem szereti a bekötetlen lábat, így meg nem zavar..) üdv! A hozzászólás módosítva: Júl 29, 2013
Kösz, már megépitettem az 556-s kapcsolást. A Resetet átkötöttem az elsö C2-s kondira. A felvillanás eltünt a bekapcsolás pillanatából. Igy most egész stabilnak néz ki, legalábbis a mühelyben nem tudtam hibás reakciot kelteni. Holnap átadom a barátomnak, hogy épitse be a kocsiba s majd meglátjuk mi fog történni.
Kösz mindenkinek az ötleteket.
Hello!
Tudom, hogy van két fajta kimenete de sajnos nem tudok kinyerni belőle 2..4V nál nagyobb feszültséget. Raktam terhelést (12Vos kis égőt) hátha úgy működik de semmi. Mindegy volt, hogy az infrakapun az 1es és az 5ös lábra kötöm a terhelést, vagy a 2esre és a 4esre. Nekem így ahogy van megfelelne. Most jó helyen van a kollektor ellenállás? Üdv!
Hello! Akkor jó, lehet valaki tönkretette a kimeneteket. De ha így működik, nincs gond. A kollektor ellenállás most jó helyen van. üdv!
Sziasztok!
Megépítettem a képen látható kapcsolást.Szinte tökéletesen működik. Egy gondom van vele, olyan húszból egyszer, behúzott relével indul. Ami elég idegesítő, mert már beépítettem a helyére (egy idő után kaput csuk be) teljesen kiszámíthatatlan random módon csinálja. Mi lehet a gond? A kapcsolást alufóliával leárnyékoltam. A tápfeszt stabil IC-vel kapja. És mégis Azt hiszem valami kondi kellene valahová. De milyen? És hová? Hogy lehetne stabillá, üzembiztossá tenni?Köszönöm! |
Bejelentkezés
Hirdetés |











). 


Azt hiszem valami kondi kellene valahová. De milyen? És hová? Hogy lehetne stabillá, üzembiztossá tenni?




