Fórum témák
» Több friss téma |
Talán valamelyik C fordító képes volt a hexát C-re is fordítani.
Létezik vízálló kivitel érzékelőből, modulból is (Bővebben: Link)
Nagyon szépen köszönöm mindenkinek a segítséget 16F88 PIC programozási kérdésben!! Sikerült megoldani a PGM-láb Vdd-re húzásával k_h tanácsa alapján, külön köszönet érte.
Ezekszerint a gyári adatlap is tévedhet..
Azt nem tudom, de minden rendben működik.
Sziasztok. PIC12F675 két lábát szeretném felváltva kimenetnek (2x16 LCD) majd analóg bemenetnek használni. Minden rendben is volna viszont ha egyszer a TRISIO t beállítom kimenetnek azután hiába állítom vissza bemenetnek az már nem lesz lebegő port. Ha rögtön bemenetnek állítom akkor igen. Az adatlapot már végigpróbáltam de semmi.
![]() Van valakinek ötlete hogy hol csúsztam el? Előre is köszi a választ.
Lehet. Próbáltam beírni elébe: "banksel TRISIO" de akkor megállt a program. Utánanézek jobban ennek a bankolásnak mert nem foglalkoztam még vele. Köszi a választ.
Sziasztok!
Én most próbálgatok egy régi ICD 2-es debuggerel és a hozzá tartozó fd1-es próbapanellel picet programozgatni, tanulgatni, megérteni. "már" ott tartok, hogy a probapenelen lévő mátrix billentyűkból 4-et használva iratok ki egy 7 szegmenses kijelzőre számot ha nincs semmi lenyomva 0 ha 1 akkor 1.... Nem tudom esetleg ki ismeri a panelt,én rb0-rb3at használom bemenetként a picen. A felhúzó ellenállásokat aktiválva, a lábakat 0ra húzva történik a változás a programban. Az mplab- ban ha megnézem a portb értékeit, akkor csak a xxxx 0111. Pedig xxxx 1111 nek kéne lenni a felhúzó ellenálások miatt nem? De gondoltam, mivel a debugger használja ezt a lábat, emiatt lehet a gond. A problémám ugyanis az, hogy az rb3-ashoz tartozó gombot lenyomom, semmi sem történik. Mintha nem érzékelné a pic. Minden szépen működik, a 4 bemenetre kötött 4 gomb bináris értékeiből 7seg-et csinál, illetve kiválasztja a táblából a hozzá tartozót, azt kirakja a d portra. Igen ám de mikor eljutunk a 8hoz, ott semmi nem történik. Ami viszont érdekes, ha megyek tovább a 9hez tartozó értéket szépen kiirja....csak önmagában a 8-t nem. Esetleg elképzelés miért is? Előre is köszi a segítseget p
Jó lett a kísérlet.
![]() Köszi a segítséget. ![]() Így lett a jó: BSF STATUS,RP0 ;Bank 1 MOVLW b'00001011' ; MOVWF TRISIO ; BCF STATUS,RP0 ;Bank 0
Én csak felhívtam a figyelmedet egy lehetséges problémára, a programodat nem is néztem
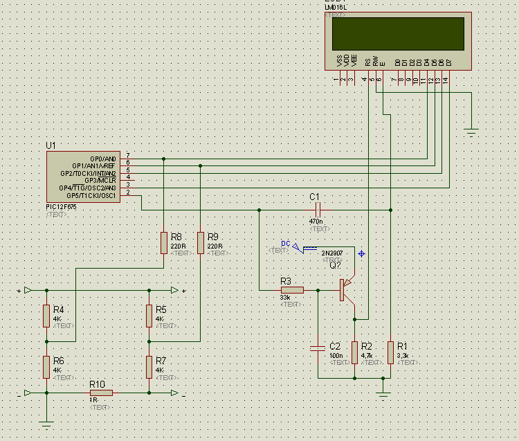
Sikerült megcsinálni azt hogy egyetlen PIC12F675, segéd IC nélkül meghajtson egy 2X16 LCD kijelzőt. Ezt eddig azt hittem hogy nem lehet, de tévedtem. Beleraktam egy volt és amper mérőt. 40 voltig mutat és 4 vagy 40 amperig.
Idáig működik. Most tervezek rá gombokat, és egy kimenetet valaminek. Ha valakit érdekel szívesen megosztom Idézet: „egyetlen PIC12F675, segéd IC nélkül meghajtson egy 2X16 LCD kijelzőt” Ez engem is érdekel, mert a 12F675-nek max. 5 kimeneti és 1 bemeneti lába lehet egyszerre: hogyan oldod meg az RS, RW és a min. 4 adatláb meghajtását ?!
Valamit félreérthettél, mert nem azt mondta, hogy előállítja, hanem azt, hogy a mérőműszerének ez a méréshatára. Az én kéziműszerem is mér 1000 V-ot és 10 A-t is, de csak egy kis 9 V-os elemről megy, nem 10 kW-os generátorról.
Sziasztok. Mivel csak próba panelon van meg és csak egyszer csináltam még meg ezért nem garantálom hogy mindenkinek sikerül azonnal, de nálam megy. A program sincs kész de a ami lényeg az jó. Gyorsan rajzoltam egy kapcsolást csak a lényeg van rajta.
Bocs a kapkodásért. Az R4 és R5 azok trimerek 10K. És az R10 is 0,5 ohm.
Nekem ami először feltűnt, LCD modul meghajtása 12F675-el????
Ötletes az a RS , E kapcsolás, te találmányod? Üdv
Igen
. Vidéki vagyok, főleg bontott alkatrészekből bütykölök. Az alkatrész hiány inspirált. Nem találtam hasonló kapcsolást a neten pedig kerestem.
Nekem bontásból eddig csak C-s PIC esett ki, vagy az lcd-re gondolsz?
LCD re.
PIC-et vettem néhányat még régebben. (Ezzel jól le is láncoltam magam 1-2 típus fajtához. )Persze üzlet nélkül elég nehéz lenne, de ami van azt is el kell használni
Sziasztok! Pár oldallal elöbb olvastam hogy , hogyan lehet megadni eeprom adatokat programból. Esetleg meg tudja valaki mondani, hogy 16F628A esetén milyen címen kezdődik az eeprom rész? Mert ami F877 esetén org 0x2100 az f628A-nál nem jó!
Ha az adatlapban nem találod, akkor kukkants bele a mikrovezérlő linker állományába!
Utóirat: Meg is van:
Eszerint mégis 0x2100? A hozzászólás módosítva: Máj 28, 2013
Akkor valamit elírhattam a programban
Egyébként ha nem nagy kérés elárulod hogy ez a bizonyos linker állomány hol található? Mert keresgéltem de valószínűleg rossz helyen.. Köszönöm!
A fordító panaszkodik amint megadom a címet és a cimkét: Argument out of range (2100 not between 0000 and 07FF)
|
Bejelentkezés
Hirdetés |









. Vidéki vagyok, főleg bontott alkatrészekből bütykölök. Az alkatrész hiány inspirált.
)





