Fórum témák
» Több friss téma |
Ki tudja? A szunyikat kéne megkérdezni hogy a harmonikusokra allergiásak vagy az alapfrekvenciára
Láttátok a Penny-s újságot?
Van benne kétféle elektromos szúnyogriasztó. Az egyik a mienkhez hasonló hangfrekvenciás, a másik meg azt írja, hogy a falba lévő vezetékek segítségével elektromágneses hullámokkal riasztja a szúnyogokat. Szerintem ilyen nincs. Szerintetek? ( Amúgy 2 eFt)
Akkor értem miért hallottuk azt az 1 frekit.
Gratulálok amúgy a cikkedhez, jó és tartalmasra sikeredett! Sajnos a PIC-vel nem vagyok köszönőviszonyba se de előbb utóbb abba is belekezdek!
Valamikor réges régen létezett Magyarországon egy "Népszerű Technika" nevű hetilap, vagy havilap. Abban olvastam egyszer egy cikket egy német emberről, akinek mindig egy mocsaras terület mellett kellett elautóznia munkába menet és jövet. A szélvédője mindig tele lett szúnyogokkal, a tetemeket kemény munkával kellett lemosnia. Végül megunta és a német Tudományos Akadémiához fordult és megtudakolta azt a frekvenciát, amelyet a hímszúnyog ad ki. Ugyanis a hímszúnyogok megölik a lányszúnyogokat - lehet, hogy anyósnak nézik őket - kivéve a párzási időben. Ezt a lányszúnyogok is tudják. Szóval a mi emberünk erre a frekvenciára készített egy parányi adót és ezután a szúnyogok messzire elkerülték a szélvédőjét.
A négyszögjel alapfrekvenciából és annak páratlan számú felharmónikusaiból áll.
Alharmónikusok nincsenek, már e szó is értelmetlen.. (legfeljebb asztrológusok használják) pl. egy 30kHz-es négyszögjel első felharmónikusa 90kHz, majd 150kHz, stb..
Na igen, ez ez engem is érdekelne, meg egy linket ahonnét rendelted. Köszi!
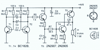
itt van két másik kapcsolás. eredetileg szirénának készültek de a freki modositása után tökéletesen megfelel a célnak.
Köszi a linket, olyant nem tudsz ahol külön van a sugárzó, mert ez igy húzós és felesleges a generátor.
Ebayen nézd meg esetleg, én innét rendeltem de mint már említettem ez szlovákiai cég.
Sajnos a pontos típusra így fejből nem emlékszem, de én még anno angliából rendeltem de ott már nincs.
Kísértetiesen hasonlít Johny999 linkjén láthatóra, de ha hazamegyek megnézem.
Az ilyen tipusú piezók nem jók szúnyogriasztóba ?
Ha tud 60kHz-et akkor jó
![]() Na szóval mi történne akkor ha párhuzamosan kötnék 2db piezot?
Ez ebben a formában igaz, de ismereteim szerint még nem találták fel azt a sugárzót ami képes négyszög jelet lesugározni.....
Többe kerülne és lenne két piezzod ami egyszerre szól
Mert mi a cél? Nekem a PIC-es szúnyogriasztóm nyilt terepen több mint 10 méteres sugarú területen távol tartja a szúnyogokat, lakásban használva az egész lakásban nincs szúnyog (az ultrahangok visszaverődnek a falakról és az egész lakást "behangosítja". ( persze nem egy több száz négyzetméteres háromszintes villáról van szó)
Én megnéztem a kapcsolásodat (főoldal, cikkek), de pár dolog nem világos számomra. Kettő kondi van a rajzon. Ha képeket nézem, akkor az egyik biztos elko, de a rajz szerint nem. A másik az R2 ellenállás. 500 R kell érteni? R3 esetében a hasamra csapok és pl. beépítek egy 300K ellenállást?
Mint a képeken látszik az hálózati változat, azaz nem elemről megy, hanem egy paneltraforól. Az elko annak a puffere... Az R2 a LED áramát állítja be, a led aakár el is hagyható. Az R3 a FET (logic level) áramát szabályozza a használt FET tipusától függ (hatással van a leadott "hangerőre" is, lehet vele kísérletezni kinek mi az igénye, elemes táplálásnál nem célszerű túl kis értékre venni mert a fogyaszása jelentősen megnő.
Nem tudom kihez beszélsz, de ha hozzám, akkor nem értetted meg a kérdésem. Átfogalmazom: tudnak 60kHz-et? Megfelelő a hatásfokuk?
Csak azért kérdem mert a papírmembránt tartalmazó hangszórók membránjának mozgatása pont magas frekin problémás.
Sziasztok.
Azt szeretném kérdezni hogy a pic-es sz.riasztóhoz,ami a cikkekben szerepel (Bővebben: Link) nincs véletlenül valakinek egy nyák rajza , amit megosztana? Tudom egyszerű a kapcsolás,de nekem akkor sem megy. Ezt a hangszórót rendeltem , szerintetek jó lesz? A segítséget előre is köszi.
Whalaky pic 1 láb(VDD) és 8 láb (VSS) nincs bekötve a rajzon . Az 5V-ot nem a VDD re kellene adni ? Mert ami picet beépítettem mindkélt lábnak bekötve kellet lennie, de itt nincs .
A hozzászólás módosítva: Máj 30, 2013
Igen jól tudod a vdd-re 5v-ot, a vss-re gnd-t kell kötni. És a kettőt hidegíteni(párhuzamosan összekötni) egy 100 nF-os kondival.
Amúgy a kapcsolási rajzon gondolom azért nincs rajta , mert a kapcsolási rajz tervező program így rakja ki(pl.: ha jól emlékszem az EAGLE is.) csacsa72 ha ráérek hétvégén akkor felrakom a nyáktervet.( Még egy-két dolgot szépíteni akarok rajta. .)
Nekem az eagle kirakja félre katt legördülő menü (Invoke) ha nemjelnítimeg
A hozzászólás módosítva: Máj 30, 2013
Igen-igen most már emlékszek de találkoztam már egy-két olyan progival ahol a kapcsolási rajz tervezőben nem rakja ki.
Ehez mit szólsz?
Mutasd a tied.
Ne add fel menni fog! Csak adj időt magadnak.
Előre is köszönöm.
Rajta vagyok kisebb, nagyobb sikerrel!
De a tiéd nagyon jól néz ki. Esetleg, nem lehetne?
Hello! Várjuk meg szdavid_96 rajzát is . Én most fogok még nyomtatni ha müködik felrakom .
Amúgy énis nagyon kezdő vagyok az is maradok csak utánépítek utánépítek fel a fejel! |
Bejelentkezés
Hirdetés |




de előbb utóbb abba is belekezdek! 



De a tiéd nagyon jól néz ki. Esetleg, nem lehetne?
fel a fejel! 