Fórum témák

» Több friss téma
Fórum » Quad 405-ös erősítő tapasztalatok és hibák
Lapozás: OK   263 / 407
(#) reloop válasza rielaci hozzászólására (») Márc 24, 2014 /
 
Ó, még a fázishelyességet is visszaállítottad, szép!
(#) Tiggey válasza rielaci hozzászólására (») Márc 25, 2014 /
 
Igen precíz kapcsolás. Köszönöm a közzétételét. Szerintem nem én leszek az egyedüli, akinek ez segítség.
(#) Gránátalma hozzászólása Márc 30, 2014 /
 
Sziasztok!
A quad405-öt szoktátok PA erősítőnek használni, vagy csak legenda, hogy annak is jó?
Én az enyémmel kapcsolatban azt tapasztalom,hogy ha a kivezérlő jelet felemelem, elnyomja a mély hangokat.
Ha lentebb veszem a vezérlő jelet teltebb lesz a mély. Olyan, mintha elkezdené korlátozni a kimenet dinamikáját. Valaki nem próbálná ki, hogy az övé csinál-e ilyet?
A hozzászólás módosítva: Márc 30, 2014
(#) Doncso válasza Gránátalma hozzászólására (») Márc 30, 2014 /
 
Kis hangerőn az A osztályú fokozat működik, lehet ezt hallod.
(#) reloop válasza Gránátalma hozzászólására (») Márc 30, 2014 /
 
Szia! Azt gyanítom, hogy a visszacsatoló híd pontatlansága jelentős tranziens torzítást produkál az erősítődben és nagyobb amplitúdónál ezért érzékeled a sávszélt elnyomva.
A Quad405-öt elsősorban a viszonylag gyenge hatásfoka tartja vissza a hangosítási célú felhasználásától, a ±50V tápfeszültségről a 100W-os 4 ohm-ra leadott teljesítmény édeskevés. A módosított változatok azért már jobban szerepelnek ezen a téren.
(#) Gránátalma válasza reloop hozzászólására (») Márc 30, 2014 /
 
Nem tudom mivel magyarázzam a dolgot. Igazából 2 panelról van szó, nem egyforma alkatrészek, nem egyforma végtranzisztorok, nem is egyszerre készült, mégis ugyan az a jelenség figyelhető meg mindkettőnél.

A bemenetén fix osztó van. Harmadolja az érkező jelet.
A hangforráson közép állásból elkezdem emelni a hangerőt, ekkor a fülemmel hallom, hogy a közép és magas tartomány lineárisan erősödik, a mély hangok (pl lábdob) ugyan olyan hangos marad, ezáltal viszont halkulónak hallom, mivel ugye a közép-magas tartomány erősödik.
Ha meg középről lefelé tekerem a vezérlést, akkor lineárisan halkul a középmagas, és kiemelkedik és teltebb, összeszedettebb, kellemesebb lesz a mély.

Eleinte a tápban kerestem az okozót, de nem fogy el a táp négyszögjelekkel vezérelve sem.
A hozzászólás módosítva: Márc 30, 2014
(#) reloop válasza Gránátalma hozzászólására (») Márc 30, 2014 /
 
Egy jelgenerátor segítségével ( ez lehet akár PC hangkártya, megfelelő programot találsz a neten) megmérheted az erősítést 50-500-5000Hz-en. Ha itt nem bukik ki a hiba, akkor a hangsugárzón vagy az érzékelésen múlik a dolog.
(#) gabesz.mi074 hozzászólása Márc 31, 2014 /
 
Sziasztok! kb 1évvel ezelőtt álitottam össze 1urbános quadot csak kopanás védelmet nem tudtam még csinálni hozzá. Jelenleg egy sima kapcsoló van a hang ki meneten, és ezt a kapcsolót kapcsolom ki először le kapcsoláskor majd utána a tápot. Be kapcsoláskor fordítva. Az a kérdésem hogy egyenlőre ha így marad ez estleg nem tud kárt csinálni a kapcsolásban ?
(#) lukacsp válasza gabesz.mi074 hozzászólására (») Márc 31, 2014 /
 
Tökéletes megoldás, maradhat így. Nem fog kárt csinálni a kapcsolásban. Ha automatizálva lenne a folyamat, akkor is ugyanez történne, csak nem te kapcsolnád hanem egy relé.
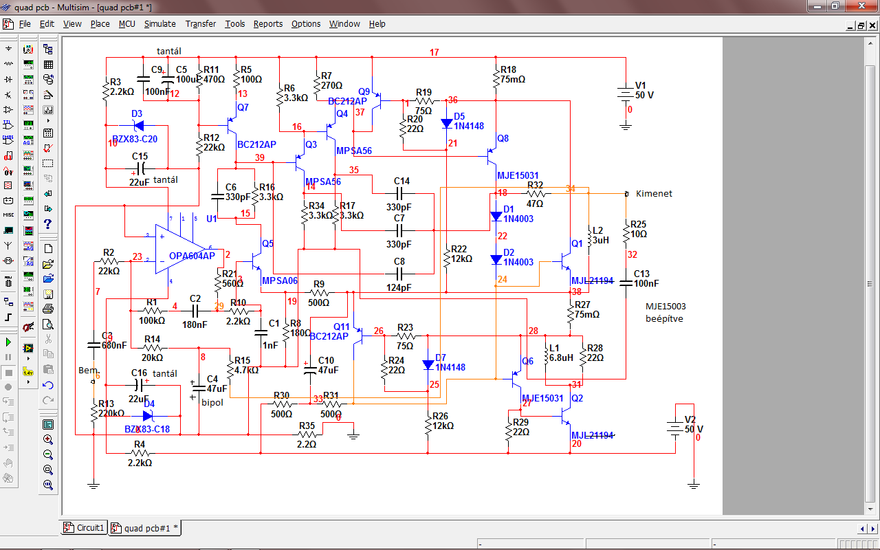
(#) rielaci válasza Tiggey hozzászólására (») Márc 31, 2014 /
 
Ha szeretnétek agyalni akkor itt van két kép! Én ügy voltam az egész elkészítésével, hogy először lágyindító, táp, védelem, kijelző, előfok, és a legvégén a végfokok ami beüzemelésre került. Üdv!
(#) Tiggey válasza rielaci hozzászólására (») Ápr 1, 2014 /
 
Na végre valaki, aki még papíron, szabadkézzel szerkeszt. Nem mindenféle számítógépes programmal. Számomra itt kezdődik a szakma. Ne vegye senki se sértésnek. Kinek a pap, kinek a paplan. Én még így tanultam áramkört tervezni. Mindenki nevében köszönöm a képeket!
(#) gabesz.mi074 válasza lukacsp hozzászólására (») Ápr 1, 2014 /
 
Akkor jó . Kösziszépen !
(#) djface hozzászólása Ápr 4, 2014 /
 
Sziasztok!
éleszteném a 2 405-ös panelem megvan az izzós teszt ,kimeneti fesz ként milyen a megengedett érték?
Előre is köszönöm
(#) Alkotó válasza djface hozzászólására (») Ápr 4, 2014 /
 
Egyenfeszültségben minél kisebb, közel a nullához. De egy 20-50mV nem szokott gondot okozni.
(#) rielaci válasza Tiggey hozzászólására (») Ápr 5, 2014 /
 
Szívesen! A többieknek a kimeneti dc +-1mV maximum, a műveleti erősítőtől is függ. Azért nem árt egy kis számitógépes szimuláció, érdekes dolgok derülnek ki amire nem is figyelne az ember, mellesleg a végeredmény - jól megépítve - majdnem ugyanaz mint a szimuláció. (én 2.2ohm 0.5W ellenállásokat tettem a bizti helyére, így élesztettem, ha baj van maximum büdös lesz és buktam 5 forintot, ha jó akkor viszont rá lehet tenni voltmérőt és meg lehet mérni a tápáramokat ohm törvénye szerint. Üdv!

quadrye.png
    
(#) djface hozzászólása Ápr 5, 2014 /
 
szoval élesztésnél már bent kell legyenek a végtranyók is ?
(#) CIROKL válasza djface hozzászólására (») Ápr 5, 2014 /
 
Na ne viccelj már végtranzisztorok nélkül mit élesztel ?
(#) djface hozzászólása Ápr 5, 2014 /
 
teljesen jogos,csak próbálok óvatos lenni és semmit sem tönkretenni
A hozzászólás módosítva: Ápr 5, 2014
(#) didyman válasza Alkotó hozzászólására (») Ápr 5, 2014 /
 
A -1x-es DC erősítés miatt a kimeneti ofszet a műveleti erősítőjével egyezik, az meg pár mV lehet. Ha ennél nagyobb, ott gyanakodni kell.
(#) reloop válasza djface hozzászólására (») Ápr 5, 2014 /
 
A végtranzisztorok vezérlés nélküli állapotban teljesen zárva vannak, olyan mintha ott sem lennének. Feltétlen ajánlom a végtranzisztor nélküli élesztést! Ellenőrizendő a kimeneti 0V közeli egyenfeszültség, valamint egyik végtranzisztor helyének bázis-emitter pontjai között sem lehet több 0,6V-nál. Ha a D5, D6 diódákat rontod el (hibás, vagy fordított beültetés) ilyenkor csak a 47 ohm, esetleg a 22 ohm füstöl.
(#) djface hozzászólása Ápr 5, 2014 /
 
Köszönöm én is így gondltam az élesztést ,viszont egyenlőre elakadtam mert az izzó nem akar kialudni. Keresem épp a hibát de foggalmam sincs mi lehet a baj
(#) djface hozzászólása Ápr 5, 2014 /
 
másik panel viszont rendben kimeneten 8.1mV-van és a végtranyók BE feszültsége 470mV a másiknál 495mV
(#) pjg válasza djface hozzászólására (») Ápr 5, 2014 /
 
Keress zárlatot, átvezetést, fordítva beültetett alkatrészt.
(#) djface hozzászólása Ápr 5, 2014 /
 
A hiba is megvan, nem kellet volna éjszaka dolgozni sikeresen a kimenetre kötöttem a +50 voltot...
(#) pjg válasza djface hozzászólására (») Ápr 5, 2014 /
 
Pffffff.
(#) djface hozzászólása Ápr 5, 2014 /
 
hasonló volt az én reakcióm is ) DDD
(#) pjg válasza djface hozzászólására (») Ápr 5, 2014 /
 
Én is jártam mér hasonló képpen.
Hajnal 4 óra felé.
- Format C:
- Biztos?
- Igen.
- Minden megsemmisül! Akarod?
- Igen.
- Váááááá!
A hozzászólás módosítva: Ápr 5, 2014
(#) didyman válasza reloop hozzászólására (») Ápr 5, 2014 /
 
Azért a pontosság miatt tegyük hozzá, hogy a BD242-k is végtranzisztorok, csak azok az A-osztályé. Azoknak bent kell lenniük. A current dumper végeit lehet esetleg kihagyni, bár nem hiszem, hogy a soros ellenállások beiktatásával a tápágban, erre a bonyolításra szükség lenne.
(#) djface hozzászólása Ápr 6, 2014 /
 
Üdv!
Ismét lenne egy kérdés,elakadtam és nem merek továbbhaladni
Megoldottam végre hogy a hűtőborda ne zárja rövidre a tranzisztorokat,de amint beültettem őket az egyik tranzisztor B-E e özött rövidzár van .megnéztem izzóval az is jelezte a rövidzárat,végigkövettem a nyákon ,ugye ott egy ellenálás.
Ilyenkor ez normális? vagy mi a teendő?
(#) CIROKL válasza djface hozzászólására (») Ápr 6, 2014 /
 
Gondolom az alsó tranzisztoron mérsz rövidzárat ? amennyiben igen akkor ott egy 22 ohm -os ellenállás van tehát azt méred !
Következő: »»   263 / 407
Bejelentkezés

Belépés

Hirdetés
XDT.hu
Az oldalon sütiket használunk a helyes működéshez. Bővebb információt az adatvédelmi szabályzatban olvashatsz. Megértettem