Fórum témák
» Több friss téma |
Itt vannak a fémházak 5 db-os kiszerelésben (nem rézmagosak) de ahogy nézem ezekhez nincs kollimátor lencse: http://www.ebay.com/itm/DIY-Laser-Module-Host-For-TO18-5-6mm-Laser-...6df6f5
* Kezdők: a 3-4 mm-es (a legkisebb lézer kulcstartókba való, kb 5mm-es sárgaréz csőbe ragasztott) műanyag lencséket el lehet felejteni, összehasonlítva az eggyel nagyobb 7mm-es szintén kínai (ez a szürke öntvényes kivitelű) nagyjából 2-szer nagyobb fényerőt produkál. * Tudja valaki milyen lencsét használnak a biztonsági ajtó kitekintőkben? Halszem optikás, 3 db üveglencse van egy menetes csőben 395- 1200 Ft közt gondolom a műanyag lencsénél valamivel több optikai hatásfokkal dolgozna.
Lencsékhez és a diódamodulokhoz ezt a forrást ajánlom.Későbbiekben pedig a kék diódához is(az ebay-t felejtsd el!)
A drágább lencse természetesen fölösleges. Idézet: „relatíve hosszabb élettartam.” Erre azt szokták mondani:"profik kezében 10000 óra ,hozzá nem értőknél 20nanosec az élettartama" Ezek a vörös diódák relative a legérzékenyebbek az ESD-re.Előttük csak a 405nm-esk állnak érzékenységben.Nem a hőfok miatt szállnak el,bár való igaz ,jobb ha a tokjuk nem haladja meg a 30-35C°-ot hosszútávon. Ha feltétlen akarod az aktiv,TEM cellás hűtést,akkor sem biztos hogy megérik a másnapot,elég egy rosszul kivitelezett meghajtás,vagy egy zajos tápegység! Persze azért nem kell megijedni,ha van tapasztalatod az elektronikában az egy jó alap. A használt,bontott irós diódák is jók,nekem az elején csak azok voltak,csak később jöttem rá,olcsóbb ha megveszem csak a diódát,mint felvásárlom a DVD irókat. ![]() Bár azóta én már nem foglalkozok a 650-660nm-es diódákkal de hogy őszinte legyek már a lézerrel sem egyáltalán és itt el érkeztünk oda hogy ha galvó effektes lézerre fáj a fogad, ITT a helyed! Rengeteg ötlet,kép és tapasztalt amatőrök segitsége. A hozzászólás módosítva: Ápr 24, 2013
Mért vásárolsz rossz dvd-írókat? Egyszerűen ha bemegyek egy számtekes boltba ahol a javítással is foglalkoznak azt mondják, hogy szemét és úgyse tudnak mit csinálni vele. Csak annyit mondanak, hogy szelektíven dobjam ki a maradékot és nem vállalnak felelősséget semmire
Sziasztok
A minap szétszereltem az egyik cd írómat és találtam benne egy érdekes alkatrészt de nem találok rolla semmit. Ugy néz ki mintha valami optokau lenne de nem vagyok biztos benne, a lézerdiodával szenben volt de a tükör mögött. Van valakinek ötlete hogy mi is ez?
Sziasztok! megcsináltam az áramgenerátort de valamiért nem megy 3x leellenőriztem a rajzot de semmi kicseréltem az összes félvezetőt benne de úgyse történik semmi. ha rákapcsolom feszültségre akkor világít egy darabig majd elhalványul. Egy darabig nem is megy majd váraok egy kicsit és megint ugyan ez. Leddel próbáltam az elején mértem 150mA utána meg semmit. Én a 7805re gyanakodok lehet hogy az nem jó megoldás bele? úgy kötöttem be hogy eléje raktam egy 100µF kondit és amugy ugyan az a rajz szerintetek mi lehet a baj?
Ha egy LED-re 150mA-t engedsz,ne is csodálkozz,ha nem fog működni.A "sima" normál LED-ek akkora áramon már izzanak...
Javaslom,használj lézerdióda műterhelést,a LED-eket meg felejtsd el. Bővebben: Link LD műterhelés Ha gyanakszol,hogy nem jó az IC-ellenőrizhetted volna,mielőtt használod.A bemenő feszültsége legalább 2.5-3V-val legyen nagyobb,mint 5V. A FET gate ellenállását csökkentsd 47-22 ohm közé,az OPA 100 k ohm vissazcsatololását vedd ki. Feltétlen legyen programozó feszültség rákötve az áramgenerátorra,üresen ne legyen a bemenete ,mikor a lézerdióda rajta van.Nem kell feltétlen mindkettő OPA-t használni,a módositott rajzot is használhatod. Idézet: „Ha gyanakszol,hogy nem jó az IC-ellenőrizhetted volna,mielőtt használod.A bemenő feszültsége legalább 2.5-3V-val legyen nagyobb,mint 5V.” a 7805 ről van szó,sajnos ezt lefelejtettem.
köszi! akkor megpróbálom így, de a led helyett volt benne a dióda is csak féltettem ettől a förmedvénytől
. Hát akkor nem a 7805el van baj mert újat raktam bele és 10v-ot kapott. Akkor majd ha nyitnak a boltok megpróbálom megint. De remélem a dióda nem károsodott. Ja és a műterhelést az áramgenerátor után a dióda elé kössem? Idézet: „műterhelést az áramgenerátor után a dióda elé kössem?” Lézerdióda nélkül! Miért műterhelés a neve?!? Az ellenálláson mérsz feszültséget,ami 1mV-onként 1mA-t fog jelenteni az áramgenerátoron.(1 ohm ellenállást alkalmazva) Ezzel tudod ellenőrizni,hogy egyáltalán működik-e ha programfeszültséggel vezérled a bemenetén. Értelem szerűen az Si diódák a LD működési feszültségét állitják be(4X0.6V=a vörös dióda ~2.4V-os feszültségével) az ellenállás pedig a terhelést fogja képviselni. Ha minden rendben,akkor ráforraszthatod a diódát,miután ezt a műterhelést levetted!
Sziasztok!
Egy 16X DVD íróból sikerült kiszednem a lézerdiódát, megépítettem hozzá a képen látható kapcsolást, amire 5-10V-os feszültséget kapcsoltam, elsőre működött is. (1N4001 helyett 1N4007-et használtam) A lézerdióda fényét sikerült is fókuszálnom néhány méterre egy pontba, azonban meglehetősen gyenge a fénye (egy lézerpointer fénye sokkal erősebb, amikor azt is odairányítom). Az lenne az egyik kérdésem, hogy egy ilyen lézerdiódának azért látszik-e sokkal gyengébbnek a fénye, mert a sugárzott fény nagy részének a hullámhossza a látható tartományon kívüli, vagy valahogy tönkrettem a diódát és ezért már csak ilyen gyengén világít? ![]() A másik kérdésem az, hogy normális-e az, ha a kapcsolás kimenetén kb. 8V-os feszültség mérhető, ha 10V van rákapcsolva a bemenetre. A válaszokat előre is köszönöm! A hozzászólás módosítva: Máj 9, 2013
hát megcsináltam a műterhelést most hogy szereztem alkatrészeket (még az alapokból is lefogytam) de elég riasztó dolgot mértem 330mv-ot az ellenálláson az nem egy kicsit sok neki? a diódát sajnos korábban ráraktam szerintem kukás erről az áramkörről alig világít. Ja és telibe a kimeneten 5-ot mértem szóval szerintem ez kicsinálta a dolgot. Ha újraépítem a dolgot ugy hogy lehagyom a felét a rajzod alapján egy új diódával akkor semmi mást nem kéne beleraknom?
Köszönöm a tanácsaidat, bár most a projekt félre lett téve, lakás keresés és költözés okán. Talán jobb is így, ez alapot teremt egy újragondoláshoz. Ezek a bontott dvd-s kísérletek jó tapasztalati alapot adtak.
Alapból a spirográf->galvo útvonalon akartam elindulni, de ha találok valami meggyőző és látványos tükörbankos megoldást és megszáll az ihlet, akkor azt valósítanám meg. Magával a DAC megoldásokkal semmi bajom, csak kevés honosítást találni ami USB-ről működne, vagy gyári kész megoldások vannak, arany áron, a mobil alkalmazások tekintetében pedig ugye egy laptopon nem igazán találni LPT portot.
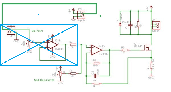
Ne ezt használd, mert ezen nagyon hamar megfut az áram (hisz ohmos nagyságrendű a beállítási lehetőség, ami pontatlan lesz) hanem a Szupepe féle áramgenerátort ajánlom. Összerakod, megy. Magára a lézer diódára nem ártana FIXEN ráforrasztanál egy 100 kOhm - 100 nF - ellenirányú 1n4148 Si diódából álló passzív védőáramkört, ami a tranziensek ellen védi.
Neked is inkább a Szupepe-féle rajzot ajánlom, pár alkatrésszel több csak, de sokkal jobb. Mellesleg nem véletlenül a gyári áramgenerátorok is LM358 alapra építkeznek, mert jobb. Logikai FET bármilyen jó, egy rossz pc alaplapon kapásból 19 db-ot számoltam össze. Kigooglezod, hogy p vagy n csatornás, logikai e vagy sem. Ennyi.
Sziasztok! Ma este szerzek 2db lg 16x-DVD írót. Van egy pc tápom, aminek a 3.3V-os ágát szeretném használni. Ha a lézert közel sem hajtom maxon (60-70mA-el gondoltam, benti lézershow-hoz) akkor egy 30-40 Ohm-os 2W-os ellenállás nem elég? Mert így gondolom közel sem melegszik annyira sem a lézer, sem az ellenállásnak nem kell annyit elfűtenie, így is nagy esély van a hőmegfutásra?
Előre is köszi.
Sziasztok itt is, 2 napja olvasom ezt a topikot is de csak edig a hozaszolasig jutotam el,
![]() Elemben itt szeretnek kerdezni valamit amirol edig senki nem beszelt se nem kerdezett. ""Hany me'terol nem karositja mar a szemet a szort infra lezer fenye?""" Volt szo hogy lehet hasznalni tavcsohoz , karositjae mondjuk a kutyam szemet ha e'pen velem szembe lohol 5 meterol? ""Lehetne-e ejjel , telo kamerajan keresztul lampa helyett tajekozodasra hasznalni?"" udv
Erre nehéz becslést is adni, eleve nagyban függ a felülettől amiről verődik. Illetve, hogy mekkora a távolság a megvilágított felület és a szem között, mekkora a lézer teljesítménye, hullámhossza, milyen szögből verődik a szembe, szóval a kérdésre nem lehet válaszolni, ez túl komplex probléma, ezért mindig a legrosszabb esetet kell feltételezni, ami azt jelenti, hogy a teljes lézerfény beletükröződhet a szemedbe, tehát független attól hogy mikre világítasz, kell a védőszemüveg, és nem csak az infránál, hanem minden nagyobb teljesítményű lézernél.
Távcsőhöz infravetőként akarod használni gondolom, ott egy kissé más a helyzet a szándékosan megnövelt divergencia miatt, de itt is a fenti paraméterek a lényegesek, de főként a széttartás. Tájékozódásra infra ledeket kell használni. De egy fehér led elemlámpa nem egyszerűbb, mint telefonon keresztül nézni az infra ledek fényét?
Arra gondoltam , mivel erosebb igy meszebbre vilagit , es van is ithon 1 elromlott dvd irom, amibol akarok lezerlampat csinalni szorakozasbol , es gondoltam akor mar felhasznalom az infrat is .Milyen jo lenne hencegni a haveroknak hogy en lampanelkul latok ejel
).
Ha szeretsz barkácsolni, és kell egy olyan lámpa amivel tényleg messze is látsz éjjel, akkor egy 35W-os xenon HID autós szettet érdemes venni, elég olcsó már, és egy foncsort. Azzal te kilométerekre elvilágítasz, és nem kell hozzá semmi sem. Egyébként meg telefonon keresztül semmit sem fogsz látni távolra, hiába világít el messzire az infralézer. Oda akkor éjjellátó távcső kell.
Ertem , csak nekem nem futja éjjellátó távcsőre, se 35W-os xenon HID autós szettre, de van egy kiseb normal távcsővem , annak az optikajat nem lehetne beepiteni a telefon kameraja ele??
Be lehet, csak valószínűleg olyan torzítások jelennek meg, amiktől a kép totál mosott lesz, főleg szférikus aberráció.
Sziasztok!
Szereztem egy LG GSA H55N típusú DVD írót. Lefényképeztem a lézerfejrt alulról. A lézer előtt van 1 kis feke lencsés izé (bekarikázott) az mi? Az lenne az optikai rács? Elvileg ez az író 20x-osan tud maximum írni, akkor olyan 200 mA körül mehet?
Megoldódott, az volt az. 260mA-ig alig melegszik (saját öntvényházában), és azonnal éget!
A kollimálással kapcsolatban van 1 ötletem. Azt a lencsét kell használni, ami a legkülső mozgató optikán van. Fordítva. Az úgy működhet, hogy 1 potival nagyon kicsi árammal szabályzom a tekercs áramát, és ezzel finoman állítható lenne a fókusz? Úgy képzeltem el, hogy a lézer diódát a saját öntvényházával ráerősítem egy bordára, és a kis lencsét a tekercsekkel elé (2-3mm-re). Ez így működhet?
Ismét én! (tudom, jól elbeszélgetek magammal.
)Megcsináltam a fejegységes kollimálást, remekül működik! Szerintem ennél egyszerűbb állítható fókuszos lézert aligha lehet csinálni! A lézer egy franciakulcsba van befogatva (később rakok rá hővezetőt, szerintem hűtésnek is bőven elég lesz) a lencse pedig a mágnesek miatt pontosan a lézer elé tapad, így szemből nézve bel lehet állítani pontosan középre, ezután egy 100 Ohm-os potméterrel és 3V-al tökéletesen lehet a fókuszt állítani a tekercsek segítségével. Pár kép róla (150 mA).
Jó estét mindenkinek
Ma szédszettem egy dvd írót ,kiszedtem a lézer diódát adtam neki 1.5 voltot de alig világit az lehet hogy kevés neki, de még nem mertem többet adni neki. A válaszokat előre is köszönöm!
Szia ! Nem akarok roszfelenek tuni , de mire kersz valaszt? De szerintem az elejebe olvas bele a topiknak es minden ott van ami kelhet a lezered mukodtetesehez, ha tovabb olvasgatod rajosz hogy egyre jobban kiforott a tema, egy ev mulva ha tovabb olvasod mar meg is epiti neked a kapcsolast . Jo szorakozast.
udv
Gyakorlatilag kidobhatod a kukába a diódádat. Áramgenerátor nélkül nem szabad rákötni semekkora feszültséget sem. Ahogy előttem írták olvasgass itt, kb. minden 2. oldalon le van írva minden.
|
Bejelentkezés
Hirdetés |








). 









