Fórum témák
» Több friss téma |
- Ez a felület kizárólag, az elektronikában kezdők kérdéseinek van fenntartva és nem elfelejtve, hogy hobbielektronika a fórumunk!
- Ami tehát azt jelenti, hogy a nagymama bevásárlását nem itt beszéljük meg, ill. ez nem üzenőfal! - Kerülendő az olyan kérdés, amit egy másik meglévő (több mint 17000 van), témában kellene kitárgyalni! - És végül büntetés terhe mellett kerülendő az MSN és egyéb szleng, a magyar helyesírás mellőzése, beleértve a mondateleji nagybetűket is!
köszönöm. a képet nem én készítettem, csak kerestem valami hasonló dolgot, azon egyszerű oknál fogva, hogy a fényképezőt valamint a telefon csatlakozóját a munkahelyen hagytam. elnézést, ha a megtévesztés gyanúja felmerült.
mivel nem értek az elektronikához, csak vállalkozó kedvem van, így lehet, hogy lassabb leszek a lépésekkel, de megpróbálom. bízom a sikerben A hozzászólás módosítva: Jún 26, 2013
ha már a webshop szóba jött.. egész panelt lehet kapni, ebben az irányban érdemes tapogatózni?
A hozzászólás módosítva: Jún 26, 2013
Szerintem nem érdemes - még.
Két nagyon valószínű hibaok lehetséges. Nem tudom, mennyi idős a berendezés, illetve mennyire porosodhat. Az infravevő (az a fémráccsal burkolt alkatrész a kép középtáján) mindenesetre porosodhat, takarítás (portalanítás illetve az érzékelő felület és ablakainak tiszta alkohollal, vattával való lemosása) segíthet rajta. Ha alkohollal lemostad, feltétlenül meg kell várni amíg teljesen kiszárad. Ha nem teszed, megoldódhat a gond, és már csak új panel segíthet, mert az alkohol vezető. ) A másik lehetőség a távirányító... Működését telefon, fényképezőgép, webkamera segítségével ellenőrizni lehet, azok "látják" a távirányító jelét. Szintén porosodás, vagy egyéb piszok elképzelhető, ez is tisztítható. Ha a távirányító működik, de a készülék nem reagál, jöhet az elektromos hibakeresés. Az infravevő működését lehet tesztelni 2 LED, némi drót, egy 330-910 Ohm között ellenállás felhasználásával, ha van forrasztópákád. A nagybetűket érdemes használni, javítja a szöveg olvashatóságát. A hozzászólás módosítva: Jún 26, 2013
Ha a kép csak illusztráció az más, igen mindenképpen javaslom ebben az esetben nedudgi által leírtakat könnyen lehet hogy megoldja a problémádat, ha esetleg nem akarsz forrasztani egy sima multival is kimérheted az infravevőt.
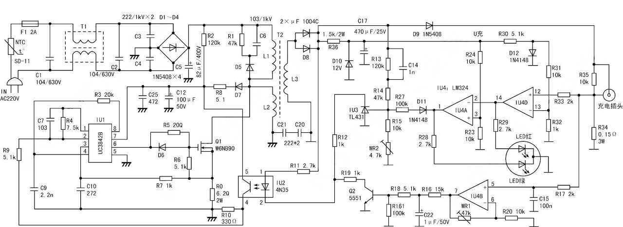
Sziasztok! Van egy kapcsolóüzemmel működő zselés akkutöltőm,és üresben megy ,van a kimeneten 54 volt(48 volt a 4 darab akksi sorba kapcsolva). Mikor rákapcsolom az akksikat, utána is csak a zöld led világít,és nem is húz semmi áramot. Nem kapcsolja be a töltést. Kábel és csatlakozás leellenőrizve!A primer oldalon cseréltem (tönkre ment) gretz,MOS-FET ,dioda,UC3843A ic-t, a szekunderen nem cseréltem semmit,de van TL431,LM 324 ,egy 2N 5551-es NPN trazzisztor,és egy optokapcsoló köti össze a primerrel.Annyi van még,hogy amikor bedugom a hálózatba,akkor kb.4-5 másodperc múlva világít a zöld led.Addig olyan mintha be sem lenne kapcsolva.Az optokapcsolót hogyan tudom multiméterrel leellenőrizni hogy jó-e? A kapcsolási rajzát nem tudom elküldeni,de ez is nagyon hasonló.
Szia!
Az optocsatolót úgy tudod megmérni hogy egy multimétert ráállítasz diódavizsgálati üzemmódra és a két mérőzsinórt az optocsatoló fotodióda/fototranzisztor felöli oldalára érinted ha van jel akkor hol szakadást hol zárlatot mérsz.A vevő részt pedig úgy tudod megállapítani hogy vagy rákeresel az adatlapjára,vagy megnézed melyik fele csatlakozik egy nagyobb teljesítményű tranzisztorhoz vagy fet-hez, mosfet-hez.De ellenőrizheted az adó oldalt is sima feszültségméréssel hogy kap-e feszkót mert ha nem akkor valószínűleg nem ott a hiba.
Sziasztok!
Kicsit elbizonytalanodtam, egy tranzisztor bekötése ügyében. LM3915-ösnek a pon/vonal funkcióját szeretném vezérelni, amihez a 9-es lábát kell vagy szabadon hagyni, vagy a + tápfeszre felhúzni. Erre a funkcióra tudok használni sima mezei NPN tranzisztort vagy optocsatolót? ('E'> LM3915 9-es lábára, 'C'> +Ut-re).
Köszi a választ! Működés közben mértem a fototranzisztor két lába között a feszt,1.08 Voltot mértem. A fotodióda két lába közt is mértem és ott is ugyanannyi volt az eredmény.Gondolom,ez nem jó?
Sziasztok !
Meg tudná valaki mondani hogy mi a neve az ilyen panelnak ? És még esetleg azt is, hogy a kis piros kockák (gondolom azok a jumperek), azok mi célt szolgálnak és pontosan mik azok ? Megszakítják a vezetősávot ? Kösz ! A hozzászólás módosítva: Jún 26, 2013
Hello!Univerzális nyák Igen a piros kockák helyén át van vágva a vezető sáv. üdv!
Próba nyák forrsávval. A HEStoréban is van választék.
A kapcsolási rajz alapján kiderítheted a piros jelek szerepét.
Sziasztok,
Meg tudná mondani valaki, hogy mi az alapvető eltérés NE 555, LM 555 és SA 555 N IC-k között? Az áruk biztosan, de nyilván van más is... ![]() Ugyan azt az adatlapot találtam mindháromhoz ahol nincs megemlítve semmi külömbség. Köszönöm.
Az 555 egy igen elterjedt igen sok gyártó által gyártott áramköri elem. A gyártók általában megkülönböztetik a gyártmányaikat, ha más a típusszáma, más lehet a belső áramkör is (a koppintás elkerülésére) de attól még lehetnek azonos paraméterei, de a lábkiosztása azonos. Érdemes a saját gyártó adatlapját átböngészni, használni, mert apró eltérések lehetnek. (pl. disszipáció)
Köszönöm.
Nekem az egyik alkalmazásban egy kis fényerejű LED-et kell meghajtania (néhány mA) monostabil multivibrátorként kb. 200ms-os késleltetéssel, a másikban pedig prellezés gátlóként kötném be. Ezeket a feladatokat gondolom a leg "silányabb" verzió is nagy biztonsággal ellátja 45Ft-ért
Igen, saját döntésed. Csak nem biztos jó ötlet lesz tűző napra vinni. De a körülményeket Te ismered.
A körülmény: nixie óra, szobahőmérsékleten (18-35 celsius)
A mellékelt erősítő teljesítményét hogyan lehet kiszámolni?
Előre is köszi!
Az adatlapot már néztem, de nem találtam rajta.
Keresd jobban
Amit linkeltem, a 3/11-es oldalon ott a táblázat.
Pedig benne van. A "Output Power (each channel)"-nél megnézheted.
Üdv!
A kimenőteljesítmény többnyire a tápfeszültség függvénye. "Figure 10" ábra .
Üdv! Neki bridge kell. Az ábrán a hidalt verzió található.
A hozzászólás módosítva: Jún 26, 2013
Bocsánat, igaz! A "BRIDGE (test circuit of Figure 2)" szekciót kell nézni.
Sziasztok! Az USB-s egér hogyan működik? Van rajta +,-, a a másik két szálon mennek az adatok? A görgőjét ha megmozgatjuk valamelyik irányban a monitoron megy a kép le föl. Arra gondoltam hogy ezt nem lehetne használni ilyesmire? Tehát hogy kapna +,- ot és görgő mozgatásra a másik két szálon nem jön ki olyasmi amit csipogtatásra lehessen használni ha megmozdul a görgő? Nem értek hozzá azért kérdezem. Üdv!
Köszi a választ!
Egyébként működő képes a kapcsolás? A hozzászólás módosítva: Jún 26, 2013
Vesd össze az adatlapi példával. Ha egyezik, akkor biztosan működőképes.
Valóban a másik két szálon mennek az adatok. Egy USB host-ot tartalmazó mikrokontrollerrel értelmezni is tudod azokat.
Szerintem itt nézz szét: Bővebben: Link Csak egy picit olvastam vissza, lehet nem is erről volt szó? A hozzászólás módosítva: Jún 26, 2013
Köszi a választ! Igen olyasmire gondoltam kapásjelzőhöz,hogy esetleg +,- és ha mozog a görgő akkor jön e valami jel a másik két szálon amit fel lehetne e használni ilyesmire. Körbenézek ott. (vagy inkább kipróbálom,csak nem tudom mit kössek a másik két szálra)
|
Bejelentkezés
Hirdetés |











