Fórum témák
» Több friss téma |
Sziasztok. Megépítettem ezt a kapcsolást, és indult is elsőre.
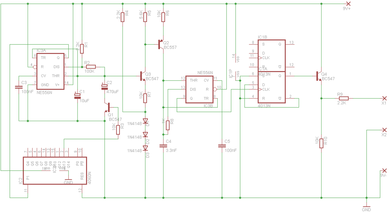
Ellenben, ha szkópot teszek a kimenetre, (a 250cm vezetékek nélkül) ~16kHz-en áll a frekvencia. Ez elég távol áll az eredeti "1Hz és 16Khz között sweepel.." funkciójától. Valamit nyilván elronthattam, de mit? Az egyetlen alkatrész amit helyettesítettem, az a BC183, ahelyett 2N2222-t tettem, és ügyeltem a lábkiosztásra is, tehát megfordítottam.
Szia!
A 2N2222-nek ugyanaz a lábkiosztása, mint a BC sorozatnak, csak néhány különcködő gyártó fordítja meg: Eredeti kiosztás.
Szia
Biztos igazad van, bár a nálam levő bc182-k és a 2n2222-k pont fordított lábkiosztással bírnak, egy avr tranzisztor teszterrel mértem őket. Viszont a nálam levő 2n2222-k semmilyen formában sem hajlandóak meghajtani ezt a kapcsolást. Bár az alapján, hogy a 20 tranzisztorból 3 db volt használható, simán el tudom képzelni, hogy más gyártóéval esetleg működne. Ezt viszont már nem fogom megtudni, mert elég volt a kísérletezésből
At r8 r3 és r2 változtatásával szerintem bármelyik tranzisztorhoz be tudod állítani.Ezt a kapcsolást eléggé béta függőnek nézem.
Kösz, ha legközelebb megépítem, akkor próbálkozok vele.
Kösz, ha legközelebb megépítem, akkor próbálkozok vele.
Minimális változtatás a kimeneten (1db TL082 és 3db 10K),és a kimenőjel duplája az eredetinek.
Szia!
Fel tudnád rakni a PCB-t is mert nem tudom h kell SprintLayot 5.-el az alkatrészeket leszedni. Köszönöm
Hello! Az S1-re rákattintasz, és már el is tűntek a pirosak.. üdv!
Sziasztok!
Annak idején, mikor először végigolvastam a topikot, nagy gondban voltam, hogy foglalkozzak e a dologgal. Olyan sok pro-kontra vélemény van itt, hogy döntésképtelen voltam... Aztán megépítettem ezt és most gondoltam, leírom a tapasztalataimat, segítve ezzel az újonnan erre tévedőket a döntésben. Egy éve üzemel nálunk a kütyü, minden csapról egy mozdulattal simán le tudom törölni a rászáradt vízkövet, akár száraz kézzel is. 20mm-es rézcsőre van tekerve. Nekem bevált ez a változat, hogy mi a manótól működik, nem tudom (az egyik tekercs földpotenciálon lóg, ha jól emlékszem), de nem is érdekel, a feleségem hálás érte
Sziasztok!
Hát nekem is jó tapasztalatom van ezzel a kapcsolással, nem tudom pontosan mióta is megy de egy évnél régebbi az biztos. Én használt házat vettem és ami ott volt és van is kombi kazánom az üzemel, tapasztalatom annyi, hogy mióta fent van a szerkezet azóta egyre nagyobb darab vízkövek váltak le a hőcserélőből és azóta egyre jobban s gyorsabban felmelegíti a vizet, most már lassan ott tartunk, hogy a használt kazán szinte új, lassan nem is jön belőle már vízkő. Mikor megvettük a házunkat akkor volt ez a kazán kb. 6éves, mi 3 éve lakunk ott s remélem csak akkor kell hőcserélőt cserélnem ha majd kilukad. Nekem bevált.
Itt egy kis segétség,ha elfogadod.
Tranzisztoroknál figyelj oda! Eagle-vel készült A hozzászólás módosítva: Jún 1, 2013
Szia! Ezek a formátumok nem mennek nálam. Nincs valami olvashatóban meg(PDF, JPG)?
Tessék.
Amúgy EAGLE. A hozzászólás módosítva: Jún 1, 2013
Ez egy kicsit túl van bonyolítva. Itt egy egyszerűbb változat. Nálam 10 éve működik.
A melléklet kérésre törölve! moderátor A hozzászólás módosítva: Jún 2, 2013
Köszönöm. Az antenna hogyan csinálja, amit csinál (csőre teker)?
Utána néztem, képben vagyok.Már csak össze kéne tákolni.
Az a lényeg hogy a két drótot egymáshoz képest ellentétes irányba tekerd fel a csőre. A másik dolog amiről olvastam, de nem tudom hogy így van e, hogy a feltekert drótok után már ne legyen olyan víz szerelvény az útban amiben a víz örvénylő, forgó mozgást végez. Például vízóra.
Köszönöm.Azért a csapokban is tud kóvályogni. 70m-re van a vízórám.
A hozzászólás módosítva: Jún 2, 2013
Elgondolkodtató, ugyanis a TL072 max tápfeszületsége 36V.
A rajzon 2x18V a trafó AC feszültsége, de egyenirányítás és pufferelés után több mint 50V egyen feszültség a végeredmény! Ezen a feszültségen a TL072 már rég az örök vadászmezőkön szendereg. A 100µF kondi sem lehet 50V-os mert könnyen elpukkan! Tehát kicsit hihetetlen hogy Nálad ez IGY működik! ![]() Vagy csak elírtad?
Ezen én is elgondolkodtam, de a megépítésnél figyelembe veendőnek láttam(az elírást).
Upsz igazad van! Elírtam. Én egy bontott 2x10 voltos trafóval építettem meg. Ide egy 18 voltos (2x9 voltos) trafó kell.
Itt a jó rajz.
Én ezt készítettem el. Vízkőoldó . Jumper nincs fent folyamatos sípolás, ha fent van mintegy sziréna.
S mi a tapasztalat?
Ennek csak 1 tekercse van? Nálunk másfél colos KPE csövön jön be a víz. Gondolom arra jó lenne feltenni a tekercset. |
Bejelentkezés
Hirdetés |




Én is tervezem a megépítését. 






