Fórum témák
» Több friss téma |
Fórum » Digitális forrasztóállomás
Jóember! A Fet nem tirisztor! Itt a Drain-en marad a Gate nyitófeszültsége, és fűteni fog mint a páka. Valamint bekapcsoláskor itt is 24V-ot kap.. üdv!
Bocsánat, nem javítottam ki, amit javasoltál, és úgy töltöttem fel a pákát is bejelölve, amit vzoole kért. Ha jól képzeltem el, akkor erre gondoltál, amit most töltök fel?
Üdv! A hozzászólás módosítva: Jún 28, 2013
Rendben van, kipróbáltam, működik
. Nagyon szépen köszönöm a segítséget! Ha elkészülök vele, felteszek pár képet róla ide a fórumra.Üdvözlettel: Egon
Üdv!
Én csak annyit javasolnék, hogy a +-12V-al való vacakolás helyett a PC trafó szekunder tekercseit kösd sorba. Így könnyen elő lehet állítani a 24V-ot és még úgy kb 10V-ot az első tekercs végénél ami az áramkörök táplálására elég is. Igaz egy kicsit több meló ezt kivitelezni, de cserébe egyszerűsödik az áramkör.
Sziasztok!
Nem tudom emlékeztek-e, március végén fejeztem be a régen elkezdett forrasztóállomásomat. , s használat közben éreztem, hogy a fadobozra csavarozott graetz hidam rendesen átmelegítette a fát, úgyhogy beszereltem egy chipset hűtőbordát. Elég lesz, ugye? (Nincs szellőzése a doboznak...)
Én mindenképp építenék szellőzést a dobozra. Hisz te se bírod egy kis légtérbe sokáig...
S azt hogyan oldjam meg? Már minden egyben van, nagyon sok idő és munka lenne az egész elektronikát ki és beszerelni, újra..
![]() Üdv!
Én pl az elején (ahol semmit nem látni) lecserélném valami rácsos lapra. Ill az aljára (ha van talpa) fúrkálnék lyukakat. Ha van alkatrész, szerintem 1-2 órás projekt
Alkatrész az nincs, sajnos.
A másik gond meg az, hogy ha a fába furkálok is, akkor azt meg kellene festenem, mert hogy nézne ki.. Akkor kezdhetek eszelni valami megoldáson.
Azt mérlegeld, hogy mennyi ideig megy átlagosan? Ha nem hagyod éjjel-nappal bekapcsolva, lehet, hogy azt a pár órát kibírja minden extra nélkül...
1-2 óránál tovább biztos nem lesz bekapcsolva folyamatosan..
Szerintem ne vacakolj vele. Ha a kezednek már nagyon meleg, az lehet, hogy csak 50°C körüli, ami nem okozhat gondot. Remélem biztosíték azért van benne...?
Természetesen helyeztem egy biztosítékot a 220V-os vezetékre!
Üdv! Én is pont így oldottam meg nem rég a forrasztómat, épphogy belefért a pc tápba a forrasztó panelja, azonban szerintem a táp trafó közel van hozzá, ezért ugrált a hőfok száma, de tettem egy lemezt közéjük, így már jobb lett. (Az előlap olyan amilyen, még nem szépítgettem.)
A hozzászólás módosítva: Júl 4, 2013
Üdv. Pár hónappal ezelőtt a "fiókból" megépítettem ezt a forrasztóállomást: http://radiokot.ru/lab/controller/32/ Nekem megfelelő, de picit jó lenne alakítani rajta, de sehol sem találtam programot hozzá, csak a kész hex-et. Valaki ha látta a programot nem tudna kisegíteni egy link-el... Nagyon kezdő vagyok még az AVR programozásban, ez pont jó alkalom lenne tanulni is kicsit.
Sziasztok !
Én is EZT építettem meg, mint az előttem szóló fórumtárs. (egyébként forrást nem találtam, de nekem így is megfelelő) Nekem a bemeneti OP-AMP résszel kapcsolatban van kérdésem. Hakko klón pákám van és ehhez kicsit másképp néz ki a rajz mint ami a linken található. Itt található a fórum róla és van is rajz a Hakko PTC-jéhez méretezve. Éppen ez a kérdésem, hogy melyik a helyes ? Az adatok: a termisztor ellenállása 30 C fokon kb. 50 ohm, 300 C fokon kb. 120 ohm A Mega8 23 lábán 0.15 V-nál 30 C fokot, 1.5 V-nál 300 C fokot mutat a kijelző. És akkor most jönnek a "variánsok": Első, Második, Harmadik, Negyedik Szóval akkor melyik változat fog jól működni ? Üdv.: sector99
Hello! Nem igazán a digitális forrasztás a témakör itt, de..
- Nem azt kell nézni, melyik jó, hanem hogy mire van szükségünk. De vegyük példának az "Első" kapcsolást. - Nézzük meg, mik a kiindulási adatok. (Amúgy azt helyesen adtad meg..) 30fok 50ohm 150mV 300fok 120ohm 1,5V - A hídkapcsolásban a PTC oldalon kiszámolhatóak a feszültségek a feszültségosztó képletével. U30=PTC/(PTC+R1)*Ut=50ohm/(50ohm+3300ohm)*5V=74,6mV U300=120/(120+3300)*5V=175,4mV Vagy is a bementi oldalon a feszültség differencia dUbe=175,4-74,6mV=100,8mV - Kimeneti oldalon mint az adatokból átható, dUki=1500mV-150mV=1350mV - A szükséges erősítés ezek szerint Au=dUki/dUbe=1350mV/100,8mV=13,4-szeres. - Egy neminvertáló erősítő erősítését a visszacsatoló ellenállások határozzák meg. Au=1+(R2/R1). Ha megnézzük a rajzot, akkor látható, hogy az R2-őt a 22kohm-os poti, míg az R1-et a 470ohm és a 100ohm-os poti határozza meg. - Itt egyből két hiba is látható. egyik, hogy túl nagy erősítés van beállítva. A 22k középállásában 11k (hogy szabályozni lehessen normálisan). Au=1+(11k/(470+50)=22 Szemben a kívánt 13-al. - Másik a hídátló másik felének állítása. Hiszen ha a 100ohm-ot állítjuk, akkor változik a visszacsatolás mértéke is, ezzel az erősítés is. Vagy is ha az erősítést beállítjuk a 22k-val, és megtekerjük a 100ohm-ot, akkor az erősítés is megváltozik. Holott a beállítást két pont 30 és 300fokon kell végeznünk, vagy is ide-oda kell állítgatni. A kapcsolásból adódóan mindenképp, csak nem mindegy, mennyire húzza el egyik a másikat. - Egy lineáris egyenes képlete y=ax+b ahol az "a" a meredekségi szorzó, vagy is az erősítés 22kohm-al és a "b" az eltolási érték állítása a 100ohm-al. A kívánatos az lenne, ha az "a" és "b" állítása nem hatna, vagy minimálisan egymásra. A hídátló eltolási feszültsége egyébként is drasztikusan állítható a 100ohm 0-ról történő állításával. Vagy is azt érdemes szűkíteni. - Ez erősítés állítás egyik ellenállása (amit önkényesen R2-nek neveztem a képletben) a 22k poti. Az "R1" ellenállást a 470ohm+(100ohm poti, és a 3,3k eredője) adja. Ha egyenlőre a 3,3k-t elhanyagoljuk, akkor R1 értéke 470ohm és 570ohm között változik. Ez 20% erősítés változást okoz. - Nos, ezért célszerűbb a hídátló alsó tagját (volt 100ohm) fix értékre változtatni, és felső tagját (volt 3,3k) változtathatóra tenni. ekkor sokkal kisebb a hídág ellenállás változása és így az erősítésre gyakorolt hatása is. Valamint mivel így is majd kétszerese a szükséges erősítés, a 470ohm növelése is lehetséges. Továbbiakban már az ajánlott kapcsolásról beszélünk. - A jobboldali híd alsó tagját fix 51ohm-ra változtatjuk. A 470ohm-ot, 1kohm-ra cseréljük. A 3,3kohm-al sorba egy 1kohm-os potit helyezünk. Ezzel szabályozzuk majd az eltolási értéket. - Nézzük az 1k poti változásának 51ohm-ra gyakorolt hatását. Eredő ellenállást kell számolni a poti két végállásában. P2 "null állásban" Re=(51*3300)/(51+3300)=50,2ohm P2 "max állásában" Re=(51*4300)/(51+4300)=50,4ohm Már láthatóan sokkal kisebb a változás. De ha figyelembe vesszük az 1kohm soros értékét is, akkor az erősítésállító ellenállás változása 1050,2..1050,4 között változik. Ami már csak 0,01% az eredeti 20%-hoz képest. Vagy is lényegesen függetlenül állítható be az eltolás értéke az erősítés értékétől.. - Az erősítés maximális értéke most Au=1+(22k/1,05k)=22, középállásban Au=1+(11k/1,05k)=11,5 lesz. Ami már elég közel van a 13,4 értékhez. Bár a poti kapcsolása miatt az erősítés még mindig 0..22 között állítható be. - 30foknál a kimeneti feszültség 150mV, bementi szinten ez a hídátlóban 150mV/13,4=11,2mV-ot jelent. Azt azért figyelembe kel venni, hogy az LM358 átlagos offset feszültsége 3..5mV között van. Vagy is ez a hiba a 30fok mellett 8..13fok hibát is mutathat. Az eltolási érték, pedig a P2 állításával 57..75mV között állítható be, ami kb. +-24fok beállíthatóságot ad. Nos, ennyit a kis elméleti eszmefuttatásról. Remélem ez segít megérteni hogyan kel szemlélni egy ilyen egyszerű kis áramkört.. Bocsánat, ha kissé hosszúra nyúlt volna és ha itt OFF lenne, akkor célszerű lenne áthelyeztetni a műveleti erősítős topikba.. üdv!
Mindig csodálattal olvasom, hogy milyen érthetően, szemléletesen és magával ragadóan tudsz magyarázni ! Köszönet érte most is !
![]() Hétvégén majd megpróbálom a leírtak szerint beállítani. Hogy áthelyezésre kerüljön-e a hozzászólás, az Tisztelettel a moderátorra bízom. Köszönöm ! Üdv.: sector99
Te ez a leírás egyszerűen lenyűgöző! Aki ebből nem tanul valamit az vagy nem ért a témához, vagy zseni. Aki ilyen műveleti erősítős témával foglalkozik annak ez a "hozzászólás" nagy segítség. Minden tiszteletem a tiéd!
Sziasztok!
Tudnátok ajánlani egy jól működő, AVR -es, digitális forrasztó állomást? Köszönöm
Sziasztok!
Kérni szeretnék egy kis segítséget. Építettem egy forrasztóállomást aminek a kijelző fényerejét szeretném csökkenteni. Csatoltam egy kapcsolási rajzot amin feltüntettem kékkel, hogy ezt miként oldottam meg. Az egyik szegmens tizedespontja jelzi, hogy épp a pillanatnyi vagy a beállított hőmérsékletet mutatja a kijelző. A baj csak az hogy ez miután beiktattam a 91 Ohm-os ellenállást alig látni... Sötétben is alig észrevehetően világít. Az R32 ellenállást rövidre zárva sem lett nagyobb a tizedespont fényereje. R24-et kellene növelnem? Mivel tudnám egyenletesen levenni a fényerőt? Előre is köszönöm a segítséget
Ne ellenállást tegyél be, hanem csökkentsd a feszültséget diódával, esetleg szabályozható feszültségstabilizátorral.
Sziasztok.
Van nekem itthon elfekvőben egy DR 100-240V 3,0A /24V 4,2A tápom (kép mellékelve,elnézést telefonnal fotóztam), de valami oknál fogva a Digitális forrasztó állomás 2 triak-ja folyamatosan átenged vagyis folyamatosan fűt a páka. Lehetséges az a hiba oka hogy a BT136/800 4A es, és nekem 4,2A tud a trafóm?Néztem másik fajtát a BT139/800 16A tud. Vagy egyáltalán nem tudom használni hozzá? Esetleg némi átalakítással jó lenne? Őszintén megvallva, helytakarékosság miatt szeretném ezt a trafót használni.1 éve megépítettem a forrasztó állomást és elszeretnék jutni a dobozolásig. Segítségeteket előre is nagyon köszönöm. A hozzászólás módosítva: Okt 8, 2013
Ezzel nem is fog menni, mert az állomásnak 24V AC kell.
Szia.
Köszönöm,a gyors választ sejtettem hogy valami ilyen van a dologban. Esetleg átalakítani hogy DC -ről is menjen? Eléggé kezdő vagyok az elektronikában,és az alkatrészeket sem teljesen ismerem. Köszönöm.
Hello! A MOC és a triac helyett egy Fet-et kell alkalmazni (Pld. IRF540N). Egyébként nem az a lényeg, hány ampert tud egy táp, hanem az, mekkora terhelést kapcsolsz rá. Vagy is a kapcsolóeszközt ez szerint kell megválasztani. Egy trafó azért egyszerűbb választás, ha kezdő vagy. A drága táp meg felesleges is bele. üdv!
Szia.
Az IRF540N helyett lehetne SEC típusú IRF530 használni(ijenem van itthon bontott pc tápból)? És ha igen, hogyan kellene módosítani a moc3021 nél a panelt hogy működő képes legyen? 24V 65W os trafóm van itthon, de épp az a problémám vele hogy hatalmas helyet foglal, és a dobozba nem fér bele sajnos,eddig darabjaiban használtam a forrasztó állomást. Köszönöm a szakmai felvilágosítást az Amper kihasználásáról. ![]() Üdv. A hozzászólás módosítva: Okt 8, 2013
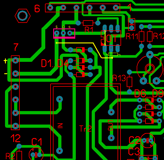
Hello! Igazából nem szép dolog tőlem olyant kérni, hogy más munkáját változtassam meg..
De a nyákot nem kell újratervezni. A MOC IC-t és a Triac-ot k kell venni. Néhány átkötést kell végezni, (amit sárgával jelöltem). A tápot polaritás helyesen a 6-7 csatlakozópontra kell adni, és a jelölt helyen egy 10kohm-os ellenállást beforrasztani. - A Fet-et a Triac helyére kel betenni (hűtőfelülete fordítva mint a Triac volt), de valami hűtőborda igénye is lesz, főleg ha az Rds(on) ellenállása nem kicsi. A Fet típusával viszont gond van, mert a PIC fogja hajtani 5V-ról vagy is valami logikai gate meghajtású fet kellene pld. IRLR024N. Mert az IRF530-nak a GS küszöbfeszültsége 2..4V, nem biztos hogy a PIC 5V-ja kellően ki fogja nyitni a 2A fűtőáram hoz. Vagy is jelentősen melegedni fog. üdv! |
Bejelentkezés
Hirdetés |




. Nagyon szépen köszönöm a segítséget! Ha elkészülök vele, felteszek pár képet róla ide a fórumra.
A másik gond meg az, hogy ha a fába furkálok is, akkor azt meg kellene festenem, mert hogy nézne ki.. 











