Fórum témák
» Több friss téma |
Sziasztok,
Én megépítettem az alkatrésztemetőt, a conrados hangszoróval, de szerintem nem a hangszoró miatt nem hatékony, hanem mert nálam az alap 27p c2-es kondival csak 19-38KHz között ment, 3 db 27p sorba kötve, így a kimeneten 35-62KHZ között lehet mérni a frekit..., hangszoró adatlapját valahol megtaláltam és ott viszi a 60 KHz-et, ha nem néztem el... nemsokára tesztelem, sajna pic égetőm nincs, ezért maradt az alkatrésztemető.. nyáktervet tudok küldeni bárkinek, ha kell.
Ennek: http://www.hobbielektronika.hu/forum/getfile.php?id=203247 fel tudná rakni a szerzője vagy elküldeni a .hex -et. Köszi!
Mit változtattál a programban hogy elhalkult a kattogás. Én AVR-el próbálkozom, a piezom kattog mint a fene
Ha a PWM frekvenciáját változtatod, változik annak felbontása is. Ahhoz, hogy mindig kb. 50 %-os kitöltésű PWM jeled legyen, a frekvenciaváltáskor a kitöltési tényező értékét is változtatni kell. Amitől megjavult az az, hogy a frekvenciaváltás és a kitöltési tényező beállítása közé tettem 500 ms késleltetést, máshonnan meg töröltem.
A program kb. fél másodpercenként lépteti a frekvenciát. 20 kHz-től elmegy 60 kHz-ig, majd onnan vissza. Nem volt időm tesztelni szúnyogokon is, mert kizavartak dolgozni külföldre és a kattogást akartam elsősorban megszüntetni. Ha hazaérek, első dolgom lesz az élő teszt.
Én olyan timert használok aminek van fix 50%-os kitöltésű módja, így itt csak a frekvenciát kell változtatni. Viszont akár fix akár változó frekvenciával tesztelem, a piezom kattog mint őrült :/
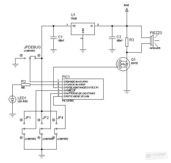
Elárulod hogy hány V a táp és mekkora R3-at használsz?
Nekem is van még pár kattogás, de hogy kőkemény lenne...... nos az enyhe túlzás. Szerintem egyszerűen túlhajtotod.
Hello
Olvastam, hogy megépítetted Whalaky kapcsolását. Tényleg olyan jól működik, hogy már 2 napja nyitott ablaknál alszotok? Akkor Whalaky tud valamit amit mi nem ![]() Rendeltem én is egy 12F683-at aztán majd kiderül. Mekkora R3-at használsz és hány volton?
A 12f683-al valaki feltudna akkor egy olyan kapcsolást rakni ki próbált meg az R érték is , ami nem lattog vagy alig. Köszi!
Megépítettem Whalaky mester féle szúnyogriasztót. Sajnos a hordozható verzió csak a héten készült el. (a hálózati verzió már egy hete kész) Szinte egy az egyben a rajz alapján készült csak a fet gate-én van 470R-100K ellenállás. Jó lenne kipróbálni a MIC4428-as verziót is, de sajnos a vidék egyetlen egy boltjában beszerezhetetlen, és 500Ft-os tételt rendelni 1500-ért most nincs kedvem.
Kipróbáltam mindkét Whalaky féle programot és mindkét piezót (Conrad vs. Kemo), sajnos a kattogás megvan. Ellenállásokkal 50R-től párszáz R-ig kísérleteztem. Most a hálózatinál verziónál olyan 56R-t használok, a telepesnél cca. 68R-t. Ezt még hangyányit növelem, mert az R534-esek melegek eléggé.
Sziasztok, nekem csak olyan kérdésem lenne, hogy a frekvenciákat milyen idő közönként váltja a Whalaky féle program? Ha nem is pontosan, de legalább nagyjából.
Előre is köszönöm.
Szia. 12V-on 1KOhm az R3 ellenállás nálam. így alíg hallható a kattanás.
Kb. 3 másodpercenként váltja a frekit.
Idézet: „Most a hálózatinál verziónál olyan 56R-t használok, a telepesnél cca. 68R-t.” Az nem túl sok..jó nagyot kattan nem? Nekem 1K van benne, és így annyira nem hallható a kattanás.
A soros ellenállás csökkenti a hasznos jelet is. Szerintem soros LR -el ki lehetne hangolni, vigyázva, hogy ne lépje túl a feszültséghatárokat.
1 K az szerintem nagyon nagy, így csak 0,012 Amper jut a piezora. Elemet kíméli de nagyon kicsi lesz a hatásfoka.
BS170 0,5 Ampert elbír. Egy 33 vagy 50 Ohmos ellenállással pont jó lenne. Bár nem tudom ,hogy mennyire zavaróak a kattanások, de én inkább választom a kattanásokat mint ezeket a vérszívó dögöket.
Valamit nem értek. Az R3 ellenállás a piezóval párhuzamosan van kötve. Egyáltalán mi szükség van rá?
Bővebben: Link
A piezora jutó áramerősség, vagyis a riasztó teljesítménye állítható be vele. Amúgy söntellenállásnak hívják.
Figyelni kell a fet terhelhetőségét. A BS170 0,5 Amperrel terhelhető ezért Ohm törvénnyel kiszámolható, hogy 12 V-on, R=12/0,5=24 Ohm Tehát 12 V-on a 33 Ohm-os ellenállással a legnagyobb a leadott teljesítmény. De ha valaki kímélni akarja az elemet akkor állíthat be nagyobbat is.
Köszi, de továbbra sem világos a miértje.Ha 10 Ohm az ellenállás, akkor azon nagyobb, Ha 1k Ohm akkor kisebb áram fog folyni. Az ellenálláson, de az ellenállás és ezáltal a piezó kapcsain a feszültség ugyanannyi marad. A FET kapcsolóként működik tehát a piezón vagy tápfesz vagy 0V a feszültség. Akkor mit csinál az ellenállás? Az ellenállás csökkentésével csak a FET-en átfolyó áram változik A piezó szempontjából ez közömbös.
A hozzászólás módosítva: Júl 5, 2013
Kattanni kattan. Hogy hangosan vagy nem, azt nem tudom mihez viszonyítsam. Én is próbáltam jóval nagyobb ellenállással is. Ekkor tényleg csökkent a kattanás hangereje, de sajnos a piezón levő jel nagysága is. És mindazok mellett a piezón levő négyszögjel is eltorzult. Lekerekedtek a sarkok is. Bár ezt még a conr*dos piezón mértem, az általad beszerzett (köszönet érte, még egyszer
) KEMO-val nem.A próbálkoztam soros kondival is (1µF 100V fólia) de mindkét típusú piezónál maradt a kattanás, és szintén csökkent a piezóra jutó jel. Most egyenlőre marad így mindkét példány. Ma annyit tettem még, hogy a telepes modellnél 75R-re "növeltem" az ellenállás értékét. Mondjuk a telepes üzemmód nálam egy 12V 4Ah-ás zselés akkut jelent...
Tisztában vagyok azzal, hogy mi a sönt. Régen megtanultam. Azért köszi.
Idézet: „Az ellenállás csökkentésével csak a FET-en átfolyó áram változik” Mi pont a FET-en átfolyó áramot akarjuk ezzel beállítani. Elnézést az előbb tényleg egy kicsit félreérthetően írtam le.(sőt...) Nem a piezora jutó áramot kell nekünk beállítani, hanem a Fetre jutó áramot , hogy ne terheljük túl.
Hello! Már bocs, de ki mondta hogy az sönt ellenállás? Alapvetően az a Fet munkaellenállása lenne. A piezo egy kondiként viselkedik, itt meg egyenáram van (egyirányú). A piezó, hogy működjön váltakozóáramra lenne szükség.
Amikor a Fet bekapcsol, a piezóban felhalmozódnak a töltések és elhajlik egy irányba. Amikor a Fet kikapcsol, akkor az ellenálláson keresztül ürülnek ki a töltések a piezóból. Ekkor vissza hajlik. Ha nem lenne ellenállás akkor csak felhalmozódna töltés és a piezó úgy maradna. Vagy is nem szólna. A sönt is párhuzamosan kapcsolódik valamivel, de alapvető szerepe az árammegosztás.. üdv!
Ezt gyanítottam, gondolván mint a FET Gate és Source közti ellenállásra. Ott is a töltést kell kisütni. Köszönöm a felvilágosítást.
Köszönöm. A doboza már legalább 15 éve lapult a pincében. Legalább most valami hasznosra tudtam használni.
De akkor legalább a hálózati verziót is megosztom itt. Itt a panelen lehetőség van TO92 és TO220 tokozású FET használatára. Ebben a példányban épp valami fiókban lapuló loglevel FET lapul. Valamint a 4 "vezérlőláb" csak testre van jumperelhetőségre felkészítve, mert beraktam 10K-s felhúzó ellenállásokat. A megépítéseimnek egyetlen egy hibája van. Élesben szúnyogon egyik verzió sem lett kipróbálva. A harmadikon a panelben nem lapult az elmúlt héten még egy sem (szerencsére). Amikor kint voltunk szabadban, szintén nem akadt belőlük sok, vagy nem volt 230V a közelben. Talán holnap kis pikniken bevethetem a mobil verziót, és kiderül valami.
Nem rossz ez se.
Egy kis észrevétel, a piezokat inkább párhuzamosan kösd.
Ohh, köszi, hogy helyre igazítottál.
Én már régen tanultam ezt és azt hittem, hogy sönt. ![]() Mert amúgy már régebben is írták már több helyen is itt, hogy az sönt. Én meg bedőltem nekik. Vottokar gratulálok , szép kivitelezés.
Régen? 96 éves vagy?
A hozzászólás módosítva: Júl 6, 2013
|
Bejelentkezés
Hirdetés |








) KEMO-val nem.
A harmadikon a panelben nem lapult az elmúlt héten még egy sem (szerencsére). Amikor kint voltunk szabadban, szintén nem akadt belőlük sok, vagy nem volt 230V a közelben. Talán holnap kis pikniken bevethetem a mobil verziót, és kiderül valami. 






