Fórum témák
» Több friss téma |
Fórum » NYÁK terv ellenőrzése
Ami van a fetek sourcán és a 100n-es kondinál az a csatlakozás oda menne a tekercs. C12-R15-öt meg kijavítottam.
Rendben! A táp csillagpontjáról hozott testet a C10,11,12 közötti vezetősávra kösd rá.
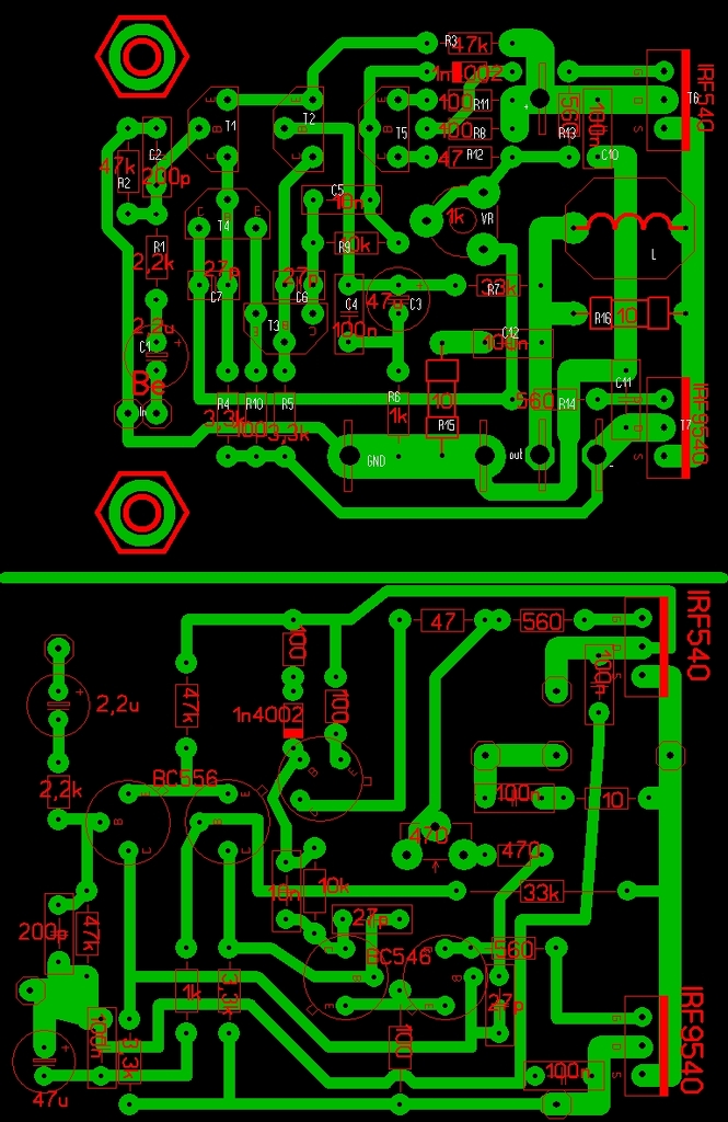
Ez egy fordulatszámmérő lenne két soros kivitelben
Érdekelne hogy jól-e csináltam Válaszokat előre is köszönöm A hozzászólás módosítva: Júl 5, 2013
Ez egy fordulatszámmérő lenne két soros kivitelben
Érdekelne hogy jól-e csináltam Válaszokat előre is köszönöm A hozzászólás módosítva: Júl 5, 2013
Szia!
Mivel te legalább próbálod rendesen megcsinálni a paneledet, ezért szántam rá fél órát, hogy kicsit megmodoljam amiből ötleteket nyerhetsz.
Szia!
A testvonal vezetését nézd át kicsit mert szerintem érdekes lett
Szerintem sokkal jobb.. Ha az alsó ic-t elforgatnád úgy mint a felsőt sok helyet megspórolnál.
Köszönöm, de már felrajzoltam a nyákra. Remélem fog is működni. Mivel kézzel rajzoltam fel nem szeretném előröl kezdeni, ha ez is működik (remélhetőleg).
A hozzászólás módosítva: Júl 5, 2013
"kétsoros kivitel"? Ezt hogy gondolod? Az egyik skálán elindul, aztán folytatódik a másikon? Ezt nehéz lenne értelmezni, javaslom felejtsd el.
Vagy egyetlen sorban, vagy egyetlen íven kell a ledeket elhelyezni.
Üdv!
Egyik kedves kollégával _vl_ átnéztük közösen amit terveztem tápot, de kíváncsi vagyok a többség véleményére is, ha van kedvetek kérlek nézzetek rá. Köszönöm.
Üdv!
Nekem az a kérdésem, hogy a képen látható nyákterv jobb oldali része a huzalozást illetően alkalmas e a ~10MHz-es működésre? Válaszokat előre is köszönöm.
10MHz-re szinte bármi alkalmas. A kérdés az, hogy a választott gyártóüzemben tudnak-e ilyen vékony szigetelőtávolsággal gyártani, mint ami az SMD alkatrész közepén átvitt vezeték mellett marad.
Ez jó hír. A nyákot laminálással szeretném megcsinálni. Olyan jelenség nem léphet fel, hogy a nagyfrekvenciás jel "ráül" kapacitív csatolással egy másik vezetősávra pl. ott, ahol egymás felett haladnak kétoldalasnál?
Szerintem nagyobb problémák vannak ott, mint ami miatt aggódsz.
Ha van két oldalad, akkor esetleg kicsit combosabb tápvonalakat (-mezőket) is lehetne alkalmazni, meg persze az IC-k mellől a tápszűrő kondikat sem kéne lespórolni. Házilagos gyártásban arra is oda kéne figyelni, hogy pl. furatgalván nélkül hogyan fogod az alkatrészeket mindkét oldalon beforrasztani... Illetve az a szigetelőtávolság szerintem még egy gyárban is gondot okozna, nemhogy házilagos körülmények között. Persze vannak itt a fórumon, akik lemennek 0.2mm alá is, de azért ez szerintem már kihívás, aminek akkor lenne létjogosultsága, ha máshogy nem lehetne megoldani - itt pedig nem ez a helyzet.
Sziasztok! Elkeszitettem egy kicsi crossover-szeruseget. Az icben kihasznaltam mind a 4 op-ampot. A ket also az egy highpass reszt kepez, a felso bal muv.erosito az a sub[amit csak szimplan kulon megepitettem ua741-el, csak az a baj vele hogy visszaesik a jelszint] jobb felso muv.erosito pedig egy szintemelo. Kerlek titeket nezzetek at. Ha ez igy mukodne szamomra ez teljesen megfelelne.[Attol felek nehogy kellesen meg ket szintemelo a highpass resznel.] Legyszives nezzetek at, hatha valamit elhibaztam es nem vettem eszre.
A hozzászólás módosítva: Júl 11, 2013
Szia
Csak a harmadik rajzot néztem. Amit nem értek, hogy a ZPD12 minek van? Vagy hogy van. Ahogy látom, soros a körbe. Tehát ebben az állapotba a tápfeszültségből levon 12V ot, és táplálja a ICt. Azzal nem foglalkoznák hogy a pozítív csak 0,6...0,8V von le. Vagy rosszül, tetted be a rajzba, de ez beépítésnél, még korrigálható. Más kérdés, hogy a tápnál, kellene még a ZPD után, egy pár mikros kondenzátor. Esetleg, a test et kőrbe tehetnéd, a panelen. A pótmétert vagy a panel széléhez közelebb vinném vagy a vele egy sikba lévő kondenzátort vinném odébb. Ha felcsavarod a pótmétert a kondezátor nem fog elférni. Én ezt látom. Üdv.
Udv! A harmadik kepen ami van nyak es rajz, onnan csak a rajzot hasznaltam fel a sajat paneltervemhez. Igy talaltam meg a forumon, es elkeszitettem a sajatomat. Az en tervemben zener egyaltalan nincs.
Szia
Akkor a lay t nem igazán tudom megnyitni. ( én hibám, nincs programom hozzá ) Esetleg jpg -be lehetne? üdv. A hozzászólás módosítva: Júl 11, 2013
Mellekeltem a jpg formatumban. Csak igy nem latszanak az ertekek, mert az ertekeket az alkatresz nevehez irtam, es ha ravitetted az egeret irta, hogy minek milyen erteke van.
A hozzászólás módosítva: Júl 11, 2013
Holnap kinyomtatom elkeszitem es meglatom hogy fog mukodni, remelem nem hibaztam el semmit. Meg azert atnezem meg parszor, remelem meg paran vetettek ra nehany pillantast.
Szia
Ha jól értelmezem a rajzot, akkor az első rajzból, kettő van, az egyes és a hetes lábnál kimegy valahova. A bemenet még egy közösítésen keresztül, megy a második rajzhoz, majd a kimenetet, egy erősítés után, megy a kimeneti feszültség állítóra. Elvileg a rajzolat, ha ez van rajta, akkor müködőképes. Továbbra is javaslom a föld körbe vezetését, a panel szélén. Még arra is gondolj hogy, hogy, fogatod fel. Igaz, van egy két, üresnek látszó hely. (csak ne vágd pontos méretre a panelt.) üdv.
Igen koszonom szepen, ahogyan leirtad az van elkeszitve. Meg akkor alakitok korbe a foldon. Nem nemszoktam sosem pontosra vagni a panelt, valahogy fel is kell fogatni ez jogos. Megegyszer koszonom hogy atnezted.
Szia! Lehet, hogy csak folytatódni kéne lefelé a vezetősávnak, beültetési rajzon nézd meg mit mivel kéne összekötni!
Sziasztok, ez egy aktív váltós biamping rendszer lenne. Az első NE5532 egyik fele 40 hz alatt vág 12dB/oktávval, a másik fele, és a második műv. erősítő egyik része 24db/oktávval vág 1800 Hz-nél, a nem jelölt ellenállások párhuzamban 2K3-ra fognak adódni. (ez van itthon, kondenzátoroknál is hasonlóan ezért van soros kapcsolás). Ezután van még egy kivonó rész, és a jelek rávezetve a 2 végfok IC-re. Jó-e így az elképzelés? A vonalak még finomítva lesznek, ez amolyan alpha verzió.
Elég keserves nyomtatott áramkörből visszaolvasni a rajzot. Azt már látom, hogy a kivonód nem tudja mennyit kell erősítenie.
Erős nyomozásban vagyok hová tettem az idevágó kapcsolást. Minden esetre a melléklet mutatja milyen körítés kell a kivonáshoz.
Nagyon köszönöm, hogy segítesz. Ennyi rajzom van hozzá, az elején a 12 db-s szűrő nilván csak a fele. Oldalt a relés dolog annyit jelent, hogy ha a 7es láb "V-"-ra van húzva, akkor "Output disabled", ha szakadás, (vagy "V-"+2,4V felett akármi) akkor "Enabled". Ezt fogom még egy kis kapcsolással külön nyákon megoldani. Kivonónál az 5532 jobb alsó sarkánál van egy kör, meg a jobb oldalán középtájt, oda gondoltam egy R-t, csak nem volt akkora méretű a programban.
Amúgy ráér a dolog, legközelebb hétfőn lesz lehetőségem fizikailag foglalkozni vele. A hozzászólás módosítva: Júl 16, 2013
Sziasztok!Megépítettem egy u2008b fordulatszám-szabályzó ic-vel az adatlapján szereplő lágyindítós kapcsolást,de nem szabályoz csak max fordulaton hajtja a motort.Ránézne valaki a nyákrajzra,hogy hol rontottam el?Lehet,hogy a 2 elkot fordítva kötöttem be,vagy van más is?
Hello! Mind két elkó fordítva van az áramkörben. Itt a tápfesz nem plusz, hanem mínusz. üdv!
|
Bejelentkezés
Hirdetés |


























