Fórum témák
» Több friss téma |
Fórum » TV hiba, mi a megoldás?
En kivetem azt a 6 ohmos ellenalast a korbol, szepen fustolgott a D444, TDA3653, es a BR526.
igen csak tulhajtotam szerintem valamit az ejel A hozzászólás módosítva: Júl 17, 2013
Hali!
Ismét szeretném a segítségeteket kérni! van egy telefunken pal color bs540k készülékem aminek a hibája úgy kezdődött, hogy időnként kikapcsolt 1-2 óra után aztán, most már egyáltalán nem kapcsol be,tápra gondolok, mivel amikor bedugom hallom ahogy töltődik, de nem reagál semmire.tápkondi 330UF 385V ezt is cseréljem? vagy csak a kisebbeket első körben? az ismerősöm azt mondta hogy az előlapi gombok nem mennek, csak a bekapcs. gomb a többit távirányítóval lehet használni csak. előre is köszönöm a válaszokat !
Szerintem mar 3-an leszunk ugyan aval a bajal
De áruld már el , hogy miért csinálsz ilyen húzásokat ?
Aztán az isten se tudja már követni , hogy mit ütsz ki. Minden mindegy alapon nem szoktunk cselekedni . Az első köröd után már majdnem felépítettük újból az elvétett hibákat , most meg megint hát nem tudom ezt megérteni .Ezek szerint a falnak beszélünk itt , ha nem vagytok hajlandóak a tanácsainkat követni , akkor nem értem a segítség kéréseteket sem .
I 701 es 41 láb 2,75V mértem.
A nélkül hogy álitsak rajta. A hozzászólás módosítva: Júl 17, 2013
Tökéletes ne bántsd .Viszont a szabályzó körben ami a TDA3653 körében lévő V drive
VR301, VR302, trimerek áramköreit kell megnézni . Az L302 tekercs L301 és igy tovább ,tehát a hiba ezekben a körökben van. A hozzászólás módosítva: Júl 17, 2013
Hat bocsi , de 3 nap es 2 ejszaka utan mar tenyleg faradt es turelmetlen is vagyok.
a fustolges utan nem eget ki semmi, a diodat kivetem kimertem jo , nem tetem visza es bedugtam a tevet , hang van kepen csik ott diszeleg , es persze az az oszekotes a masik IC 42-es labaval nem volt viszateve. Tehat nem rontotam el semit. Azt csinalom most hogy viszateszem a diodat , megszakitom utana az aramkort es megnezem hogy merhetoe a feszultseg amire szuksege lenne a TDA3653-nak .Persze engedelyedel!
Te írtad , hogy füstöltek az alkatrészek szerinted ezek után ???????
Mire számíthatsz ?
Ezt pontosan nem ertem , "Mire számíthatsz ?", de irtam hogy mukodnek. az Ic-en kivul minden jo , szerintem gyari hibas az IC es azert van ilyen nagy aramfelvetel a korben. Kiveszem lasuk mi lesz.
Egyebb nem lehet a baja , ha valami rovidzaros lett volna akkor kelett volna fustoljon az aramkorben de csak az IC tette, az egyebek a tap aramkorben melegedtek fel anyira hogy fustolt rajtuk a lerakodott piszok.
Nem találom a hibát azt hiszem hagyom holnapra a keresést.
A C311 es kondenzátoron hány volt van?
Olyan +12 - 15 volt kellene , hogy legyen A hozzászólás módosítva: Júl 17, 2013
Ha esetleg holnap folytatod , és nem lesz ott feszültség , akkor a QT08 tranzisztort mérd ki.
Ha lesz feszültség , akkor meg a QT07 , és QT05 tranzisztorokat mérd ki .Ha ezek is jók , akkor megkapják e a 07 , és 05 tranzisztorok a +5 volt ot.Mert ha nem , akkor hiába próbálná az IT01 ic vezérelni őket.
Csak visza mentem a mühelybe és a C311 en 19,6V mértem.
Az jó nézd végig azokat a tranzisztorokat amiket írtam , és a kollektorukra megkapják e az +5 voltot.
Egyébként az IT01 es ic 21 es lábáról kapcsolná ezeket a tranzisztorokat , ha a tranzisztorok is jók , akkor nincs kapcsoló jel.
ok egyenlőre talán ennyi . Ja , és a +5 volt az lényeges ott , mert ez az ic is azt a +5 voltot kapná az 1 es lábára. Jó éjszakát. A hozzászólás módosítva: Júl 17, 2013
Kivetem az uj Ic-et , viszatetem a tegnap estit es mar nem fustol melehgedik semmi, megvanak a feszultsegek is , persze a 2.7-en kivul,
Na , tobb kilogram aram utan ami mind engem valasztott es setalgatott bennem vagy rajtam keresztul, egyet kiemelnek amikor is meszebb repult a fazisceruzam mind Toldi kove, 3 IC-e utan , es 3 feher ejszaka utan , sikerult megnyitanom a kepet.
De. Sovany lett ,homalyos es csikozik, hogyan tudom szelesiteni ,tisztitani es megszuntetni a csikozast? Itt me'g megjegyeznem , hogy a 42-es labon nem alithato a feszultseg , 2.3-2.4V be van allva , mind a 3-om potmeter vegzi a dolgat. UI; koszonom a velem (ram) eltoltott (pazarolt) idotoket, halas vagy mindanyiotoknak, es persze tanultam egyet s mast toletek
Tekerd vissza az elején elállított Screen feszültséget.
Egy kép nem ártana, eme épületes látványról.
Igen , megvan , nincs csik, nem homalyos, de sovany
, ket felol van 1-1 ujmyi feketeseg amit gondolom meg szet lehne huzni?
mire gondolsz???
)
Ha nincs E-W áramkör a készülékben, akkor nem lehet széthúzni. A feszültségek a gyári értéken vannak?
Sziasztok
QT05 és QT07 ki forasztotam és ki mértem jók, a kolektorokon meg van ay 5V. Az 5V IC I701 1 es lábnál megvan vagyis 4,96V mértem.
Ugye , hogy többet ér nyugodtan megfontoltan csinálni mint kapkodni ?
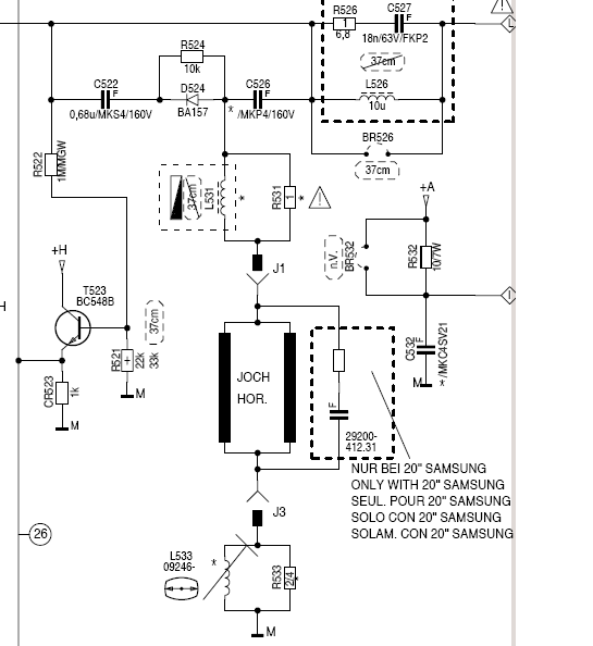
Na szóval el ne rontsd most már a képen mellékeltem melyik rész felelős azért , hogy két oldalt hiányos neked a látvány. Egy valamit kérdeznék egyébként a te saját tévéd ez ? És ha igen , akkor az első hiba megjelenés után próbáltál állítgatni minden ugye ? Csak mert ennyiféle el állítódás egy vertikális hiba miatt nem keletkezik főleg ha előtte minden be volt állítva.
Ok , akkor az a kör jó .
Viszont a TDA8362 41 es lábán mértél azt hiszem +2,75 voltot ez is jó , de ez a bemenő vezérlő jele , és meg kellene mérni , hogy a TDA8362 4 as lábán ki jön e Vertikális out , tehát ami végül is meghajtja a TDA 3653 at. Ha innen nem jön ki semmi , akkor nem lesz addig teljes kép,és a TDA8362 es körét kell megnézni.
Bocs lemaradt a TDA8362 43 mas lábát kell mérni , hogy ki jön e a vertikal out.
|
Bejelentkezés
Hirdetés |






