Fórum témák
» Több friss téma |
Szia!
Köszönöm, tehát egy 500mA biztosítékhoz kell 2.4W-os dioda. Az 1.3W-os nem elég? Csak azért kérdezem hogy a biztositék (gyors) lehet elöbb menne ki mint a dioda?
Hello! Egy tranyó, vagy tirisztor kiegészítéssel szokták ezt a megoldást alkalmazni. Persze nem túl precíziós. De durva hibától azért megvéd.
Amúgy a "gyors bizti" egy félvezetőhöz képest, azért csigának számít. Meg aztán ne tegyél mögé kondit, mert attól egyből "gyors lesz" a bizti. Amúgy ha a zénert is cserélned kell, az még mindig kellemesebb, mint a mögötte lévő esetleg drága cuccot. üdv!
(ment már egy topicba, de azt hiszem, ide jobb feltenni a kérdést)
Sziasztok! Érzékelni szeretném egy kontrollerrel (3.3V, GPIO-n abszolút max. 3.6V), hogy a panelen megjelent-e a 6V-os betáp. A legegyszerűbbnek az tűnik, hogy a 6V-os vonalról csinálok egy elvezetést egy soros ellenállással és teszek egy Zenert a kontroller lábára. Viszont szeretném, ha ez az egész ellenállásos-Zeneres történet a lehető legkevesebbet fogyasztaná, tehát egy jó nagy értékű ellenállást tennék elé. Viszont azt hallottam, hogy van a Zenereknek egy minimális záróirányú áram-értékük, aminek folyni kell , hogy a Zener stabilan, megfelelően nyisson. A Zenerek adatlapjain megadnak Iz-t, ami ilyen 5 mA körül szokott lenni, meg IR Reverse Currentet is, ami pedig 20 uA körül szokott lenni. Meilyet kell figyelembe vennem? Köszönöm! Ádám
Zenerek esetén 5-10mA a javasolt érték. TL431 esetén 1mA.
Ellenállásosztóval kisebb érték is megoldható, én ezt használnám.
Köszönöm szépen! Ellenállásosztóval az a gondom, hogy az a 6V nem feltétlen lesz 6V, hanem 3.7...6-ig valami
Szia!
A feszültség meglétét szeretnéd detektálni. A bejövő 6V -ról egy elegendően nagy értékű ellenállást köss a portlábra, a portlábról egy Schottky diódát a 3.3V táphoz. Ez a dióda nem engedi a lábon a feszültséget a 3.3V táp +0.3V fölé menni. A 6V eltünésének biztos detektálásához egy a 6V -os bemenetet a földre húzó ellenállásra (~1M) is szükség lehet. Az ellenállásokat a kontroller maximális (hőfokfüggő) bemenő árama alapján lenet méretezni. A hozzászólás módosítva: Júl 19, 2013
Ugye neked most nem feszültség stabilizálásra van szükséged, hanem védelemre.
Tehát nem kell végigzavarni rajta 5 mA-t... Adatlapban (milyen kontroller?) meg kell nézni, valószínűleg van benne védődióda és akkor elég egy ellenállás is, akár...
Így van, védelemre. SMT32W108 -et használok. 25 mA-t tud elnyelni a GPIO lábain, úgy néz ki, van is benne védő dióda a lábain föld és táp felé is! Legalábbis EZEN datasheet 87. oldalán található ábra szerint. Magyarul nincs már dolgom, mint 100kOhm-on odakötni a 6V-ot és kész, igaz?
Tök jó, egyre jobban egyre jobban egyszerűsödik a helyzet. Köszönöm!
Az én véleményem az, hogy nem üzemszerű felhasználása a beépített védődiódának az, hogy azon áramot kergess át.
A Zener kisebb áram esetén ki tudja, hogy mekkora feszültségre korlátoz, ezért - szerintem - nem igazán nyerő az ilyen felhasználása. Ezek miatt én is a Hp41C által javasolt megoldást ajánlom: egy soros ellenállás, ami korlátozza az áramot, ami errefelé tud folyni (ide alsó hangon 100k javasolt), egy nagyobb ellenállás a föld felé, hogy véletlenül se tudjon lebegni a bemenet, akármi is történjen a táp oldalán, és egy Schottky-dióda (pl. BAT85/BAT43) az IC tápja felé, ami nagyon kicsi nyitófeszültséggel rendelkezik. Amúgy pedig nem a 25mA-t kellett volna az adatlapban megtalálnod, hanem a 0.5uA-t. Ebből számolható, hogy mekkora ellenállásokat használhatsz minimum/maximum.
Illetve még egy kis kiegészítés: a zavarvédettség miatt, a nagyon pici áramok okán az IC lábhoz minél közelebbre egy 10..100nF-os kerámiakondit is beraknék.
Köszönöm szépen mindegyikőtöknek a segítséget! Nagyon rendesek vagytok!
adam
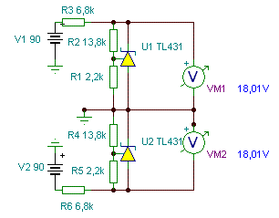
Sziasztok! Nem tudná valaki felrajzolni, hogy TL431 alkatrésszel hogy tudnék a + és - 90V DC ből 18V DC -t előállítani. Erősítőbe lenne rá szükségem. Jó lenne ha stabil maradna. Köszi
Hello! Ahogy az adatlap 18. ábráján látható. De ez a + és -90V nem igazán érthető, de gondolom +-90V-ból szeretnél +-18V feszültséget. Viszont a +-18V táp terhelése nem mindegy, mert így a 90V-ból, igazából előtét ellenállással készíthetsz 18V feszültséget. Az szépen fog fűteni. Vagy is néhányszor 10mA terhelésre megoldható. üdv!
Sziasztok!
Egy zener diódánál hogyan lehet kiszámolni, hogy mekkora ellenállás kell elé, és hogy mekkora feszültség fog esni rajta? Tina-ban próbálgattam: 9 Voltos tápfesz 3-3 kilós ellenállásokkal BZX55C6V2-n 5,42 Volt esik, BZX85C6V2-en pedig 4,54 Volt. Pedig mindegyik 6,2V-os. A hozzászólás módosítva: Ápr 26, 2014
Szia!
Tekintsd meg ezt a programot.
Köszi. Ettől sokkal okosabb sajnos nem lettem, amit az előbb is írtam, mind két dióda ugyan úgy van használva, mégis más-más feszültség esik rajtuk. Nincs valami olyan, amivel típusonként lehet számolni? Adatlapjukból nem lehet kikövetkeztetni?
Az a más más feszültségesés az mit jelent? És a két zéner dióda áramköri felhasználása is ugyan az ?
Csökkentsd az ellenállások értékét és terheld le egy fogyasztóval (ellenállással). Számítás, rajzzal.
A félvezetők nem lineáris alkatrészek, vannak jellegöbéik. Ha az adatlap tartalmazza ezt, akkor onnan olvasható le, hogy mekkora áramhoz mekkora feszültség (és fordítva) tartozik.
Tényleg, így már nincs különbség a két típus közt.
Köszönöm mindenkinek a segítséget. A hozzászólás módosítva: Ápr 26, 2014
Hahó!
A kérdés az lenne, hogy életképes-e a következő kapcsolás? Egy akkuőr lenne, 18V-os (2x9V elem) feszültségfigyelésre. Az elképzelés a következő: 1.) Ha a fesz 18 és ~15V közötti, akkor R1-ZPD14 által alkotott stabilizátor 14V-ot ad, mely (megfelelő előtétellenállással persze) felgyújtja a zöld LEDet. 2.) Ha 14V-ra csökken a fesz, R1-és ZPD14-nél 0V fog jelentkezni, ami nyitja T1 tranzisztort, mivel R2-ZPD9,1 által leadott fesz jócskán meghaladja T1 BE nyitófeszültségét így felgyulladhat a piros LED, míg a zöld elalszik. Lehet kuka az egész, így migrén közben nem megy a gondolkodás
Hello! Az igazság, az utolsó mondatban van. De érdekes elképzeléseid vannak a zénerről is.
1.) Persze, világítani fog a Led, sőt mind kettő, mert párhuzamosan vannak. De ha 14V alatt van a feszültség, akkor is világít, csak a zéner, már nem fogja 14V-ra korlátozni a feszültséget. 2.) Miért is csökkenne a feszültség 14V-alat 0-ra? Egyébként meg a 9,1V-os zéner nem tesz semmit, hiszen a tranyó nyitásához 600mV elég. A bázis-és emitter között, nem lesz soha 9V. Amúgy pedig ha ezt 14V feletti feszültségre kapcsolnád, a tranyó kinyitna, és bele is pusztilna a tranyó úgy, mint a 14V-os zéner is. Hiszen az áramot, csak a tranyó bázisárama és bétája korlátozná csak.
Helló,
előre jelzem nagyon kezdő vagyok még hobbielektronika terén, és leginkább arduinoval szoktam bohóckodni. Eddig egy arduino elég is volt azokhoz a kis mókás dolgokhoz amiket alkottam, azon volt minden, mi szem-száj ingere, de legalábbis stabilizált 5V és 3,3V mindenképpen. Mivel egyszerűbb - legalábbis költséghatékonyabb - nem két három arduino boardot vásárolni, építeni szeretnék amolyan klónokat magamnak, de nem tudom, hogy oldjam meg a stabilizált feszültség kérdését. Az ATmega328 5V-on üzemel, de ha mondjuk nrf24l01 modult szeretnék rákötni, annak stabil 3,3V Vcc kell, az 5V már megsüti. Amolyan dr. Frankenstein-ként nem tudom előre megmondani, hogy milyen tápot kötnék ezekre a klónokra, mert mindenféle fellelt "hulladék" alkatrészekből szoktam építkezni. Az alap elképzelésem az, hogy stabil 5V-hoz egy 7805 kocka jó lenne, de innen nem tudom, hogy menjek tovább 3,3V irányba. Ha esetleg valaki adna némi útmutatást, nagyon hálás lennék. És ha lehet még egy kérésem, az útmutatás lehetőleg olyan nyelven legyen, amit egy 30-as közgazdász is megért ![]() Köszi előre is, IGB
Szia! 3,3V-ra is létezik ugyanolyan stabilizátor, mint a 7805 5V-ra... pl ilyen a: TS/LM/akármi(gyártófüggő)-1084-3.3
De pl itt találsz még többfajtát is: Bővebben: Link De amúgy persze Zenerrel is megoldható a dolog, viszont az integrált áramkörös stabilizátorhoz képest, magasabb bemeneti feszültség kell ahhoz, hogy egy Zenerrel elő tudd állítani ugyanazt a kimenő feszültséget, illetve egy Zener alapesetben nem is annyira terhelhető, legalábbis az általánosan mostanában kapható kivitelek közül, nagyobb áramra (1-2A-re pl) könnyebben találsz stabilizátor IC-t, mint Zenert...
Üdv mindenkinek! kérdezném tőletek hogy a zéner diódán pl: c2 és külön van a 6os azaz C2 6. ezek mit takarnak mit jelent?
|
Bejelentkezés
Hirdetés |












