Fórum témák
» Több friss téma |
- Ez a felület kizárólag, az elektronikában kezdők kérdéseinek van fenntartva és nem elfelejtve, hogy hobbielektronika a fórumunk!
- Ami tehát azt jelenti, hogy a nagymama bevásárlását nem itt beszéljük meg, ill. ez nem üzenőfal! - Kerülendő az olyan kérdés, amit egy másik meglévő (több mint 17000 van), témában kellene kitárgyalni! - És végül büntetés terhe mellett kerülendő az MSN és egyéb szleng, a magyar helyesírás mellőzése, beleértve a mondateleji nagybetűket is!
Sziasztok!
Egy igazan kezdo kerdest fogok feltenni. Az lenne a kerdesem, hogy a halozati feszultseget miert kell foldfuggove tenni, miert nem johet ugy a feszultseg, mintha le lenne valasztva egy trafoval? Miert nem lehet a 230-as halozati feszultseg foldfuggetlen, es miert kell foldfuggove tenni?
Olvasom itt Skori weblapját és megint találkoztam a hidegítéssel. Mit jelent ez gyakorlatilag?
Üdv mindenkinek!
Ismét egy kis segítséget szeretnék kérni tőletek. Egy olyan szerkentyűt szeretnék építeni, ami egy bicikli világításának akksiját vizsgálja. Olyanra gondolok, hogy egy gomb megnyomásával 3 féle választ kaphatok. "A" eset: Egy zöld led villan fel, azaz a telepek töltöttsége jó. "B" eset: Egy sárga led villan fel, tehát a telepek töltöttsége közepes "C" eset: Piros led villan, azaz a telepek feszültsége már nem kielégítő, tölteni kell. Nem tudom, hogy mennyire bonyolult az elképzelésem megvalósítása, de ha létezik erre egy kezdő által is megvalósítható kapcsolás, akkor azért hálás volnék! ![]() Előre is köszönöm! Üdv!
Sziasztok.
Egyszerű öntartóra kötött 12V DC relé üzemeleését szeretném figyelni egy leddel. Egyik lábát mindenképp a tekercs pozitivjára kell raknom. A másikat pedig az öntartó visszatérő ággal oldanám meg. Kérdés, hogy köthetem -e sorba a tekercsel a ledet, vagy párhuzamosan kell beszerelnem, a pozitivját a behúzótekercs elé kötve? Mert ugye ha sorba kötöm, ugyanazon feszültség esik rájuk, párhuzamosan már viszont osztódik a fesz. Esetleg lehet hogy nem tart mondjuk a behúzórelé.
Es az hany voltos??
Esetleg keres ra "aku or" (persze ekezetel, ha 12V az aku akor egyszeru dolgod van , rengeteg ilyen kapcsolas talalhato az interneten, egyszeru pasziv alkatreszestol, akara komily Ic-esig.
Szerintem meg párhuzamosan kell, mert akkor marad mindkettőn 12V.
A hozzászólás módosítva: Júl 19, 2013
A rele meg se fog mozdulni ha sorba kotod a ledel, esetleb szepen fog vilagitani a led , te meg azt hiszed hogy mukodik a rele.
Nincs szabad laba esetleg a relenek ahova kotheted a ledet?, igy bisztosan mutatna hogy behuzva van.
Ezt a kapcsolást találtam!
Ezt be lehet kalibrálni 14,4 voltos akksira? Ha igen, hogyan? Esetleg ezt? A hozzászólás módosítva: Júl 19, 2013
Szia!
A második rajz már be van kalibrálva 14V-ra.
Az elso oldalrol amit megadtal a masadik rajzot epitenem meg 14.4 voltra.
A masadik linknel emelnem a zenerdioda ertekeket, persze az atol is fugg milyen aksid van , tipustol fugoen birjak vagy nem a tobszoros melykisulest. De esetleg meg kerestes ra mas akuore de most 14.4Voltosra .bisztosan talalsz olyant is mely csak pasziv alkatreszeket tartalmaz , elonye hogyha kezdo vagy akkor egyszerubb dolgod lesz megepiteni.
megeloztel amig firkaltam )
Helló!
Igen, láttam, hogy 15,5V-ig működik ez a kapcsolás, de a 14,4 V csak papíron annyi. Ha fel van töltve agyig, akkor 16 volt feletti értéket mérek rajta. Ebben az esetben ez az akkuőr hibát fog jelezni. Ha jól értelmezem.
LiPo akksiról van szó, ha ez segít.
Szerintem akkor bepróbálkozom a második linkkel, aztán kísérletezek a zenerekkel. Kalibráláshoz elég csak a zener diódák értékeivel mahinálni, vagy esetleg más alkatrészt is meg kell változtatni?
Tegyel ra egy fogyasztot es ugy merd meg.
Rakjál bele nagyobb feszültségű Zenert, ha feljebb akarod tolni a feszültségtartományt.
Sziasztok !
NEm vagyok otthon ezen az oldalon s a témában de lenne egy Watson 7560 tipusu vcd , cd, mp3, discman-em amely nem tekeri meg a lemezt, aki tud * hogy mi mehetett ki ami vezérli. a motorja müködik* ha külön pörgetem meg.Választ elöre* is köszike* Elek A hozzászólás módosítva: Júl 19, 2013
Fogyasztókkal már csak 15 voltot mérek, szóval így már elvileg jó lesz ez az akkuőr!
Sziasztok!
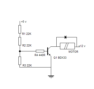
Egy 12V DC motort szeretnék pwm-el vezérelni, de sajnos elakadtam. Gyanítom hogy a feszültségosztóval lesz a baj de ez azért kell, mivel az adatlap szerint a max BE feszültség 2,5v, viszont csak 5 voltos tápom van. A táp egy régi számítógép táp ami (ha jól tudom) zárlat esetén lekapcsol és le is kapcsol a táp amikor rákötöm az áramkörre.A motor áramfelvétele 6A. Mi lehet a probléma? Bocsi, hogy paintel rajzoltam, de nem otthonról írok. Üdv. Csaba
Bocsi azt elfelejtettem leírni hogy a pwm jel az a majd az 5 volt helyére jön csak az még nincs, ezért gondoltam először megépítem ezt a részt, letesztelem mert nyilván működnie kell hisz olyan egyszerű. Aztán mégsem. Ez gyakorlatilag egy elektronikus kapcsoló lenne amit 5 voltal lehet kapcsolgatni.
A hozzászólás módosítva: Júl 19, 2013
A diódát nem kötötted be fordítva? Azt kell észrevenned, hogy ha mindent jól kötöttél, akkor csak a motoron átfolyó áram terhelheti a tápegységedet. A táp elbírja a motor áramát?
Nem, a dióda jól lett bekötve, és a táp is elbírja a motort ez biztos.
A hozzászólás módosítva: Júl 19, 2013
Kipróbáltad azt, hogy elbírja? Kösd rá direktben a motort.
A 6 A az elég nagy probléma. Induláskor többszöröse is lehet, ettől már leülhet a tápod.
Kicsi a bázis áramod is, a tranyó nem tud rendesen kinyitni. És lehet meg is fog sülni, hatalmas borda kéne rá.
Szóval ráköthetem a feszültségosztó nélkül a 440 ohm ellenállásra az 5 voltot?
Inkább még kisebbel, pl 330 ohm -al.
De a FET valóban sokkal jobb megoldás lenne.
A táp teljesen biztos hogy elbírja, már régóta hajtottam ezt a motort ezzel a táppal (ami egyébként 8A). Egyébként én úgy tudtam, hogy amikor elindítom a motort akkor az áramfelvétele kisebb minta névleges áram, mert ugye a tekercs körül hirtelen képződő mágneses tér "fékezi" az áramot. Ez teljesen hülyeség?
Nem hülyeség, csak egy motor nem csak egy sima tekercs, hanem egy mozgó gép tömeggel, súrlódással.
Na most én a fetekről csak annyit tudok, hogy feszültség vezéreltek, ugye? Ez azt jelenti hogy a drain és a gate között lévő feszültséggel szabályozhatom a source áramát? És ez, bár most lényegtelen hiszen ez csak egy kapcsoló, hogyan számolható? És miért jobb ide a fet mit a tranzisztor?
|
Bejelentkezés
Hirdetés |






