Fórum témák

» Több friss téma
Fórum » TV hiba, mi a megoldás?
Lapozás: OK   840 / 1285
(#) eyess válasza canon1990 hozzászólására (») Júl 22, 2013 /
 
Ok , esetleg megtudnád mondani milyen belsővel rendelkezik .
(#) canon1990 válasza eyess hozzászólására (») Júl 22, 2013 /
 
Teszek fel képet a belsejéről, hátha az segít. Nem tudom mire gondolsz a belsejével kapcsolatban vagy sasszészámra gondolsz?
(#) kadarist válasza canon1990 hozzászólására (») Júl 22, 2013 /
 
Keress rá a Rolsen S22 sasszira.
(#) canon1990 válasza kadarist hozzászólására (») Júl 22, 2013 /
 
Szia!
Rá kerestem, de ez nem ugyan az a panel.
(#) eyess válasza canon1990 hozzászólására (») Júl 22, 2013 /
 
Igen Chassi számra
(#) canon1990 válasza eyess hozzászólására (») Júl 22, 2013 /
 
Elmegyek a garázsba és felírom a számát.
(#) Helldrinker hozzászólása Júl 22, 2013 /
 
Thomson scenium 29dz640 Tévé került hozzám kedves Ólvasók!
szeretném a segítséget kérni 33 mas hibakóddal villog 2. kikapcsolás után , elsőre még visszakapcsol utána viszont teljesen le kell áramtalanítani hogy beinduljon
a válaszokat előre is köszönöm!
Ha valaki tudja mit jelent a 33 kód megköszönném ha leírná !
(#) kadarist válasza Helldrinker hozzászólására (») Júl 22, 2013 /
 
Hibakódok. "A védelmi áramkör hibát észlelt".
(#) Helldrinker válasza kadarist hozzászólására (») Júl 22, 2013 /
 
És ez mitől lehet?
portalanítás segíthet?
mert lehet hallani egy apro pattanó hangot mielőtt kikapcsol (ott áthúz az áram vagy nemtudom) még nem szedtem szét .
Ha van valami ötlet megköszönném
(#) kadarist válasza Helldrinker hozzászólására (») Júl 22, 2013 /
 
Hát szedd szét és figyeld meg, hogy az indításkor látszik-e valamilyen rendellenesség.
(#) eyess válasza Helldrinker hozzászólására (») Júl 22, 2013 /
 
A beinduláson mit kell érteni ? Mert a hiba kód alapján valamelyik eltérítő fokozat hiba miatt van a hiba kód.
Szóval mi a reakció beindulás után , illetve mi a jelenség , mit lehet látni , vagy hallani ? stb.
A hozzászólás módosítva: Júl 22, 2013
(#) kadarist válasza eyess hozzászólására (») Júl 22, 2013 /
 
Például szikraáthúzás, amire te is gondoltál.
(#) frend válasza eyess hozzászólására (») Júl 22, 2013 /
 
Sziasztok
C312, R311, R318, R313, R312 tetem ujat mindegyik helyet, amugy azok is jonak mutatkoztak ami bene voltak de gondoltam ha van akkor ki cserelem.
De a 2,7V csak miutan a R312 22k ellenalas helyet egy 11K elenalast tetem, be alitotam a 2,7v de a kepernyo csak nem nyilik ki.
(#) canon1990 válasza eyess hozzászólására (») Júl 22, 2013 /
 
samsung RB161 s/n612vr001311-1395 a száma. Ez van csak a panelen.
(#) laszlo raduj válasza frend hozzászólására (») Júl 23, 2013 /
 
A 2.7V-t pont a 41-es labon mered? 2 napja azt irtad hogy 10 centit megnyilt mikor ott mertel , nezd at a cinezeseket .
(#) frend válasza laszlo raduj hozzászólására (») Júl 23, 2013 /
 
Sziasztok
Igen a 41es labon mertem 2,7V.
Amikor a L302 ki van kotve es ugy merem a 41 es labon a feszultseget akkor nyilik ki a kepernyo kb 10 cm re, de ha ugy merek a 41 es labon hogy a L302 be van kotve akkor nem nyilik a keprnyo egy mm se.
Estere meg nezem a cinezeseket.
A hozzászólás módosítva: Júl 23, 2013
(#) laszlo raduj válasza frend hozzászólására (») Júl 23, 2013 /
 
Akkor nezd meg , (a te esetedben azt hiszem ,hogy) 43 labon mind 2 esetben megvane az 5.4V.
(#) eyess válasza canon1990 hozzászólására (») Júl 23, 2013 /
 
Ezt most nem értem .
Most Videoton , vagy Samsung ?
(#) laszlo raduj hozzászólása Júl 23, 2013 /
 
Hello!
Vegre ide kerult a szomszed bacsi TV-je, erdekes tortenete van , Kinaba butykoltek, magyar orszagi ceg a beszalito es romaniaban forgalmaztak.
Nagyon nehezkes szetszedni ,de nem nehez alkatreszet cserelni, semmi SMD , mindha gyermekek raktak volna ossze. De nem talalok hozza kapcsolasi rajzot, a "kadarist"-i altal fel linkelt oldalon sem .
Esetleg ha felsorolom a benne levo IC-eket ugy konyebb lenne szamotokra valamilyen TV-hez hasonlitani?
Shimatsu T2100 MTX-S , a tipusa
(#) kadarist válasza laszlo raduj hozzászólására (») Júl 23, 2013 /
 
Szia!
Román fórumozók szerint KD-035 sasszi, aminek a rajzát innen letöltheted.
(#) kadarist válasza eyess hozzászólására (») Júl 23, 2013 /
 
Videoton, Samsung belsővel. Akkoriban azt tett a dobozba a Vidi, amit olcsón be tudott szerezni...
A hozzászólás módosítva: Júl 23, 2013
(#) eyess válasza kadarist hozzászólására (») Júl 23, 2013 /
 
Igen meg ahogy olvasgattam róla nem éppen jó féle tévé volt.
(#) laszlo raduj válasza kadarist hozzászólására (») Júl 23, 2013 /
 
Igen , ezt az utat en is vegigjartam letoltotem en is par helyrol , mert nem tokeletesen az az alkatresz lista ami ebben a TV-eben van, de alapjaban ez is a TDA11126 IC-ere epul, es a tapja is hasonlo, talan anyi kulombsegel hogy ebben a TV-ben gyengebb tipusu az az 5 labu tap IC (vagy hogy nevezik). Olvasgatam en is a roman forumot , persze kerdezni nem fogok tudni de probalok regisztralni oda is , ami eleg nehezkes.Legalabb letolteni fogok tudni.
Az a baja a TV-enek ,hogy keszenleti alapotban csak patog , a taptrafo kimeneten oszcilalo feszultsegek merek.
(#) eyess válasza laszlo raduj hozzászólására (») Júl 23, 2013 /
 
Akkor akarna indulni , csak valami miatt letilt . De azt írtad , hogy te akarod megtalálni a hibát.Most , akkor mi lesz ?
(#) laszlo raduj válasza eyess hozzászólására (») Júl 23, 2013 /
 
, Igen azt irtam , de nem elore lathato problemakban utkoztem, e TV-e rajza nem olyan egyszeru es megertheto mind a masik volt, nehezeben ferek hoza , ossze-vissza van drotozva alig lehet a belet mozgatni stb.
Nem az van mind a masik TV-enel hogy probalom ebreszteni es letilt , mert nem volt jo egy aramkor , ez meg keszenleti alapotban sem megy. Az opto kapcsolo (nem led feloli) labait rovidre zarhatome?
Persze ,hogy megkinozom
(#) eyess válasza laszlo raduj hozzászólására (») Júl 23, 2013 /
 
Még azzal várjunk .Azt írod készenléti led sem világít igaz ?
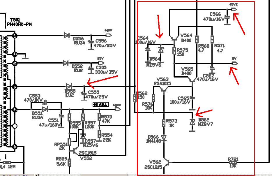
Mellékeltem neked amelyik áramkör felelős a készenléti táp ért .
De azt kellene megnézni elsősorban bejelöltem neked , hogy a trafó utáni D555 , s c555 közös pontján van e kb +12 - 16 volt.
A hozzászólás módosítva: Júl 23, 2013
(#) laszlo raduj válasza eyess hozzászólására (») Júl 23, 2013 /
 
Egy HER207 dioda meg van halva , most azt keresgelem hogy BY255, esetleg ZP 1N5404-el lehete helyesiteni, egyelore csak ezt talatam ithon.
Ez a dioda utan 103V kene legyen.
A hozzászólás módosítva: Júl 23, 2013
(#) eyess válasza laszlo raduj hozzászólására (») Júl 23, 2013 /
 
Elvileg mehet bele , csak feszültségbe kevesebb.Amper ugyan annyi.
(#) laszlo raduj válasza eyess hozzászólására (») Júl 23, 2013 /
 
Akkor nem keresgelek tovabb, talaltam BY399 diodat ,BY297,FR306, stb jo akor bele teszem a BY255-ot.
(#) frend válasza laszlo raduj hozzászólására (») Júl 23, 2013 /
 
A 43 as labon 5,7V, L302 bekotve ha kikotom 0,03V mertem.
Következő: »»   840 / 1285
Bejelentkezés

Belépés

Hirdetés
XDT.hu
Az oldalon sütiket használunk a helyes működéshez. Bővebb információt az adatvédelmi szabályzatban olvashatsz. Megértettem