Fórum témák
» Több friss téma |
1. Elkészíted házilag vékonyabb (0,1-0,2mm) átmérőjű huzalból
2. Talinál van, pesze jó drágán, többféle is. De ezt már nagynsokszor megkrédezték itt. Használd a fórum kereső funkcióját!
Sziasztok, nekem kellene egy kapcs. táp 2xtda7294-hez. A cimopata félét akartam meg épiteni csak észre vettem, hogy a nyák terv nem egyezik azzal amit azokkal a képekkel amit feltöltött. Ha valaki tud valami egyszerüt nyáktervel meg kapcsolási rajzzal együtt megköszönném. Például leltem egy ilyet ha valakinek volna hozzá valami kapcs.rajz meg leirás a trafóról jó lenne. Előre is köszönöm.
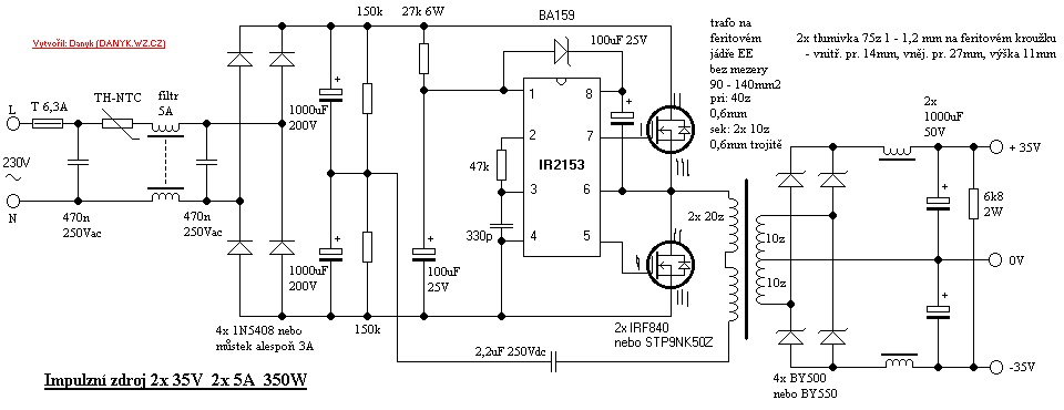
Ezzel a rajzzal az a baj, hogy némely kondi nagyon kiesik a "szórásból", ráadásul akkora helyet foglal, mint egy 8 személyes lagzi-asztal.! Minek ekkora vezetősáv cca300Watthoz? Túl vastagak és foglalják a helyet a primer oldalon, de a szekunder oldalon is felesleges ennyi kondi... Oda simán beférne 2 max 4 darab, így már is helytakarékos és olcsóbban is megvan (mivel a segédtáprészek is elférnek kényelmesen)
Szia csak példának mondtam, ha tudsz jobbat megoszthatod velem, köszi.
Ott jobb oldalt a topicban is lehet keresni (nyíl lefelé) képek, fájlok alapján. Szinte heti rendszerességgel jelennek meg újabbnál-újabb divatos, csinos megjelenésű tápok, szinte az igényeidre szabva. Hegyet lehet velük rekeszteni.
voodoo segítőkész álasza mellett azért azt sem felejtsük el, hogy az általad mellékelt nyákterven sehol sincsenek meg a tisztázási távolságok.
Egy 230V hálózati feszültségről működő kapcsolás esetén az első szempont mindig a biztonság!
jó oké értem már, hogy ez sem jó, végig néztem az összes képeket ez is onnan van. Már csináltam régebben egy ilyet de nem volt egész jó
ezért kértem a segitségetekt, hogy ha valakinek van egy jól bevált terve akkor szivesen meegnézném
Ott van több cikk is (cimopata cikke, én mini reznáns tápom, én stabilziált rezonáns tápom), azok miért nem jók?
Van kapcsolás nyákterv, számolótábla...
köszönöm a választ de tudnál nekem linket küldeni róluk. köszi
Két kattináts: felül cikkek, majd kapcsolóüzemű tápegységek.
De ha ez nem megy, akkor a kapcsolóüzemű tápegység hogy fog?
Sziasztok!
Olvastam Sprofán 230V-ról működő egyszerü kapcsolóüzemü tápegységét. Nagyon jónak találtam, de akadt pár kérdésem, amennyiben van valaki aki ennyire benne van a témában kérem segítsen egy kicsit: http://www.hobbielektronika.hu/cikkek/egyszeru_kapcsolouzemu_tapegyseg.html Szeretnék 5-10db 1W-os teljesítmény LED-et meghajtani (U=3,2-3,6V, I=350mA) az említett tápegységről. Sajnos azonban a külön ilyen alkalmazásokra kitalált kapcsolás szerintem nem tud számomra elég teljesítményt szolgáltatni, mivel az fix 3,8V on tud fix 600mA , tehát 3,8*0,6=2,28W-ot ez párhuzamosan kapcsolva csak 2 LED meghajtására lenne elég. Ezért gondoltam, hogy megépítem a cikkben eredetileg szereplő kb 10W-os verziót ami 3,6V*0,35A=1,26W-->10W/1,26W=7,9-->7db LED et megtudna hajtani. A gondom az okozza, hogy ez viszont CV és nem CC üzemű. Tanulmányaimból úgy tudom, hogy a LED-eket érdemesebb áramgenerátoros és nem feszültséggenerátoros üzemben táplálni, mivel így ha megváltozik, pl a hőmérséklet növekedés miatt a dióda karakterisztika meredeksége, akkor ehhez csak kis feszültség változás tartozik, ami a konstans árammal szorozva kis teljesítmény ezáltal kis fényáram változást okoz, tehát a fénye stabilabb. Ellenben ha CV üzemben hajtom akkor, ha az ellenállás nő a dióda karakterisztika jellege miatt nagy áramváltozás léphet fel ami nagy teljesítmény ezáltal nagy fényáram eltolódást okoz így kellemetlen "pislákoló" hatás ill termikus túlterhelés léphet fel. Kérdésem mi a véleményetek a problémámról, ill milyen megoldást tudtok mondani arra, hogy tudnám a 10W os kapcs. táp verziót CC üzeműre átalakítani? (Gondoltam arra, hogy bekötök utána egy stab IC-t ellenállással visszacsatolva az Out és az Adjust láb között, de mivel ez disszipativ elven működne szerintem nem sok értelme lenne, mivel így pont a kapcsolóüzem előnyeit veszteném el) Válaszotok várom és előre is Köszönöm! UI.: Ezúton kérek elnézést attól akit esetleg zavar, hogy tegezem. Természetesen ez nem a tisztelet hiánya csupán a világvezető cégeinél már bevált komunikációt egyszerüsítő, a beszélgetést közvetlenebbé tevő módszert igyekeztem alkalmazni. Ennek tükrében mégegyszer hangsúlyozom, hogy mindenkit aki emberi módon képes viselkedni és gondolkodni teljes mértékben tisztelek és köszönöm a segítő jellegü hozzászólásokat. Szép nyarat és eredményes Barkácsolást Kívánok Mindenkinek!
Az, hogy áramgenerátor, vagy feszültséggenerátor, csak a visszacsatolástól függ.
Csatolj vissza söntről, és kész is az áramgenerátor. Ezt többféleképpen megteheted. Az egyik, hogy az optót fogod és rárakod a söntre. Ekkor a sönt értékét úgy kell megválasztani, hogy pont az optó nyitófesze essen rajta. Ennél vannak jobb megoldások is, csak picit bonyolultabbak, de ha rákeresel ebben a topicban, akkor találsz megoldásokat.
Sönt ellenállás alatt azt érted hogy a kimenetre kötött ledek előtét ellenálásával kössek párhuzamosan az opto fotodiodáját? Ezzel csak az a problémám hogy nem fog nagyon fűteni az az ellenállás? A másik, hogy 10db ledet szeretnék párhuzamba ami akár 10 előtét ellenállást is jelenthet felmerül a kérdés h melyikre kössem az optót. Csatolom a képet:
Persze, így több lesz a vesztesége.
De ha a ledeket vegyesen kötöd, akkor az áram kisebb. (mondjuk a LEDeket kettesével sorba) Persze ennél jobb megoldás az, hogy a söntre raksz egy bipoláris tranyót, ami kapcsolja be az optót. Ekkor már csak 0,7V a drop. Ha ennél is kevesebb vesztséget akarsz a söntön, akkor használhatsz például egy opampot, és akkor akár egy potival állítható áramod is lehet.
A szövegben ír a LED címszó alatt egy ilyesmi kapcsolást, feltételezem a szekunder oldalon az a tranzisztor az áramgen ért felel, valahogy a kettőből kéne összehozni egy számomra megfelelőt
az a baj, hogy körülbelülre nekem is vannak ötleteim csak pontosan nem tudom, hogy fogjak hozzá, de lehet ez már a gyakorlatom hiánya miatt van. Valószínüleg neki ülök és megpróbálok kicsit kísérletezgetni.
Sziasztok
Lorylaci stabilizált kimenetű rezonáns tápegységénél ennek a tekercsnek mi szerepe van és egy sima 1mH tekercs megteszi vagy miként kell megvalósítani ? A hozzászólás módosítva: Júl 25, 2013
Az nem tekercs, hanem "aux" azaz a transzformátor segédtekercs. Ezt úgy tervzed, hogy kb 12-20V legyen rajta, és az ejtő ellenálláson és zéneren keresztül tudja táplálni az IC önmagát, a táp elindulása után. (kb 3 menet, a cikkben lévő többi mnetszám esetén)
Remélem segítettem.
Sziasztok!
Van egy Skory önrezgő tervei alapján készült tápegységem (pákához, ~70W-ra méretezve), ami kifogástalanul üzemel azt leszámítva, hogy bizonyos idő után "túlmelegszik". Miután felmelegedett az áramkör (legmelegebb pontja a főtrafó, ami kb 80 fokos), megszűnik az oszcilláció és a diak folyamatosan indítgatja a tápot. Ha valamelyest lehűl, akkor üzemel tovább. Legtöbb alkatrésze bontott (vezérlőtrafó kompakt fénycsőből). Tudom hogy kicsit alulméreteztem, (szűkös hely) de szerintem a 80 fokot még minden elemnek bírnia kellene. Mi az ami ilyet okozhat? Köszi a segítséget előre is!
Szia!
Egy sms ellenállásra mekkora feszültséget lehet engedni? A tisztázási távolságok nem kicsik? Ezek persze nem befolyásolják a működést, de mégis fontosak!
Szia!
Tudtommal a 0805 SMD ellenállás 200V-ot bír, ezért a megfelelő helyeken kettő van sorba kötve. A primer-szekunder között pedig 7mm van.
Szerintem az okozza a jelenséget, hogy túlmelegszik...
![]() És javíts ki, ha tévednék, de szerintem nem alulméretezted, hanem egyáltalán nem méretezted. Azaz ami a kezed ügyébe akadt, azt beledobáltad, mindenféle különösebb számolgatás nélkül. Lehet ezt így, csak akkor annak ilyen vége is tud lenni. Ha a trafó a legmelegebb pontja, akkor vélhetően az a "leggyengébb láncszem".
A Yageo pl. 150V-ot ad meg a 0805-re, és 200V-ot a 1206-ra.
Mivel ismeretlen vassal dolgoztam, kimértem az összes fontos paraméterét, és előtte 12V-al próbagerjesztést kapcsoltam rá, hogy bírni fogja-e a terhelést. Aztán igyekeztem rezonáns módra törekedni, így a primer-szekunder fedést és a kondikat is próbáltam úgy méretezni, majd szkóppal utánállítani. Szóval igenis méretezem
![]() A 80 fok tényleg ilyen sok lenne egy ferrit magnak? Régebben lorylaci utalt rá hogy ilyen hőmérsékleten érzi csak igazán jól magát A hozzászólás módosítva: Júl 26, 2013
Idézet Skory oldaláról:
Idézet: „Azért, hogy a tápegység kis méretû lehessen felületszerelt (SMD) ellenállásokat használtam, és ezek feszültségtûrése csak 200V, ugyan ez elvileg effektív érték, de a biztonság kedvéért inkább 2db soros ellenállást használtam, mert így semmiképpen sem alakulhat ki 200V-nál nagyobb feszültség rajtuk.” Mivel ő is 0805 méretet használt az elkészült tápjában, hittem neki. De ha durrog is, legfeljebb a primer oldalon pusztít. Mindenesetre köszönöm a tájékoztatást, később hasznos lehet.
Mivel miniatűr alkotást csináltál, így ott van minden egy rakáson. A ferritmag hiába érzi jól magát ekkora hőmérsékleten, ha az elkó tőle egy hangyalábnyira van, ő meg rettentően hamar ki fog múlni, ha 80 fokon "ridegtartod".
A trafó rézveszteségét pl. kiszámoltad? Az Rtheta-ra néztél valami hasonló terméknél katalógusadatot? A tesztelésből ki lehet számolni a magveszteséget, és máris össze lehet hasonlítani a rézveszteséggel (nagyobb keresztmetszet, vagy több menet kellene-e neki jobban). A hozzászólás módosítva: Júl 26, 2013
Igen, sajnos a "miniatűrizálásnak" áldozatul estek az elkók, de a méret miatt bevállalom hogy 3000 üzemóránként cserélem őket
(Egyébként is sajnos nagyon-nagyon kevés ekkora elkó erre a teljesítményre, ami még plusz terhelést jelent neki).A pontosabb veszteségszámításokkal onnantól fogva nem igazán foglalkoztattam, hogy terhelve, beépítve megállt a főtrafó hőmérséklet 80 fokon, mivel úgy gondolom (gondoltam?) ezt még bírnia kellene (akármitől is lesz ilyen meleg). A hozzászólás módosítva: Júl 26, 2013
Ha a trafó kivől 80 fok, akkor a ferrit belül van vagy 100. Sajnos a ferritek telítési indukciója erősen csökken a hőmérséklet növekedésével. Előfordulhat, hogy a trafó emiatt telítődhet, vagy annak a közelében jár. Ekkor már nem az a kis zöld mag határozza meg a frekvenciát, hanem valami más, ilyenkor a tranyók meghajtása is egész más lesz. Próbáld meg azt, hogy nagyobb frekire állítsd be az oszcillációt. Ekkor a a ferrit esetleg kevésbé melegszik, mert kisebb lesz benne az indukció. A zöld magnak kellene kicsit csökkenteni a menetszámait. Vagy, ha BJT-kel megy, akkor növelj a bázisáramon egy 15...20 %-ot.
Köszönöm szépen, valószínűleg igazad lesz. Mivel bontott mag, elképzelhető, hogy kevésbé "hőálló" mint a "márkásabb" társai, és ezekből (is) fakadnak a problémák. Igyekeztem a menetek között, legbelül mérni, de arra nem is gondoltam, hogy az anyag belseje még jóval melegebb is lehet. Egyébként azért is valószínű hogy (elsősorban) a vasveszteség fűti, mivel inkább belülről kifelé melegszik át, és nem a vezetékek melegszenek (persze ettől eltekintve el tudom képzelni hogy kevés a 0,3mm primer drót).
A gerjesztés módosításával már kellett játszanom, ugyanis a kezdeti 55-60kHz-ről már felmentem 70-80 kHz-re, pont a vasmag melegedése miatt. Ez volt az az "egyensúlyi" állapot, amikor a félvezetők (egyébként IRF740) majdnem ugyanannyira melegedtek mint a mag. Ennél nagyobb frekire már kell hűtés a primer FET-ekre, de szerencsére ez még megoldható. Legroszabb esetben gondolom még a primer menetszám növelése is szóba jöhet. Mindenesetre köszönöm mindenkinek a hozzászólást, ebben az irányban megyek tovább. ui.: Mit gondoltok arra az ötletre, hogy menet közben koncentráltan lehűtöm a magot (sűrített levegő, fagyasztó spray óvatosan, hogy ne repedjen szét)? Így ha rögtön stabilizálódik a működés, akkor biztos lehetek benne, hogy a mag van túlgerjesztve ?!
Én ezt találom veszélyesnek. A primer-szekunder között tényleg meg van a 7mm.
|
Bejelentkezés
Hirdetés |







az a baj, hogy körülbelülre nekem is vannak ötleteim csak pontosan nem tudom, hogy fogjak hozzá, de lehet ez már a gyakorlatom hiánya miatt van. Valószínüleg neki ülök és megpróbálok kicsit kísérletezgetni. 









