Fórum témák
» Több friss téma |
Itt egy példa , én így csinálnám.
Szia!
Köszönöm, hogy foglalkoztál vele, 4.3.7.63-as Flowcode-om van nem tudom megnyitni ![]() Tudsz menteni olyat, amit tudok én is olvasni?
Sziasztok!
Ismerkedek a PIC programozással, de most elakadtam. Van az első képen látható DEMO panelom, és csináltam flowcode-ban egy nagyon egyszerű LCD-kijelzős számolót. Flowcode-ban működik, de ha lefordíttatom hex-be és betöltöm a PIC-be akkor a valóságban mégse. Mit kell még beállítani? Az órajel konfigot megcsináltam.
RA2-t is használni kell? Flowcode-ban nem kérte hogy hova van kötve.
Akkor mindjárt lekötöm, köszi!
Megtettem, továbbra se működik
így van beállítva
Köszi szépen! Ez már jó
![]() Viszont lenne még egy kérdésem, ha megnézed a kapcsolási rajzot a kapcsolók nem testre hanem a PIC-ből földre vannak kötve, ezeket hogy tudom használni? Beállítom 1-re a program elején a pic kimenetét utána meg azt tesztelem, hogy 0-e?
Ja, lehet tudnom kellett volna, hogy hiányzik. Betolok, majd egy winyó ellenőrzőt az agyamba. Flow-al fogok rá programot írni.
![]() Valamilyen okból nem telepített fel egy filet. 4.3-ba sem működött, nem foglalkoztam vele.
És azt hogy kell? Ráforrasztani nem tudnám, gyári panel szűk hely és nincs SMD-s pákám. Sőt sose forrasztottam még SMD-s dolgokat
Még egy kérdés, meg lehet adni feltételes elágazásnál hogy egy szám többszöröseire legyen igaz pl 10-re 20-ra 30-ra ... Ezt hogy lehet megoldani?
Szia! Elvileg a feltételes elágazásba be lehet írni több feltételt is.
Pl: a*10>b or a*20>c and a*30 <d ....
Talán így a legegyszerűbb
A hozzászólás módosítva: Júl 25, 2013
Üdv!
Számból (negatív) hogyan tudok abszolút értéket csinálni?
Kössz a gyorsaságot, éreztem, hogy van egy egyszerűbb megoldás. Én eddig így csináltam:
A= 100 - -x B= A - 100 a matek nem erősségem A hozzászólás módosítva: Júl 26, 2013
Sziasztok
Még csak elméletben készitem a programot de azért a lépéseket már beteszem flow-ba. A kérdésem, hogy hogyan tudom megadni két összefüzött 74HC595-nek hogy épp melyik kapja az adatot. Erre tud valaki mintaprogit a neten mert vagy nincs, vagy én vagyok suta. Gyanakszom a második verziora de akkor se megy. Elöre is köszi.
Szia!
Elvileg ezeket fel szokták sorosan fűzni és ahány 74HC595 annyiszor 8 bitet kell minden beíráskor küldeni. A te esetedben minden körben 16 bitet kell küldened és az első 8 bit az első ic-t, a második 8 a második ic-t vezérli.
Már leírtam ennek a menetét ebbe a topicba. Keress vissza.
Én is ezt használom 13db van sorba kötve. Ha 5.x -es flowt használsz tudok adni makrót.
Már nem tudtam módosítani az előzőt.
Itt a makrók. HC74... ki/be... Ezzel a makróval állítom be, melyik led világítson vagy ne világítson... (Nálam fordított használat van, testet kapcsolok és nem pluszt. Vagyis nekem akkor világít mikor a kimeneten 0 van. Ledsor Ebben a makróban sorozza ki. Az elején egy 7 szegmenses kijelző kisorozása van. 1-5 ig, számok majd a 6os egy nulla és a 7es pedig H betü (hátra menet) fokozatok a váltón. Aztán a víz hőmérséklet kijelzéséhez számítás, majd a hozzá tartozó ledek kigyújtása, sebesség kijelzése. (Nem mindenhez használok külön változót, valahol egy változót több dologra használok, de szerintem értelem szerűek a változók.) A blokkok egy részének adtam leírást. Kieg: Az, hogy melyik lábat használod tök mindegy , alényeg, hogy amire forrasztottad, vagy a nyákon bekötötted azt írd a programba. Nálam 18F4620as pic van, és ezeket a lábakat használom. A az 74HC595 nek van egy reset lába is az a D7 lábon. Amit az inicializálás makróban használok. (lényegében kigyújt minden ledet sorba és vissza felé elolt..Lásd videó) A hozzászólás módosítva: Júl 28, 2013
Ha a működése hasonló mint a 74.. nek akkor jó lehet.
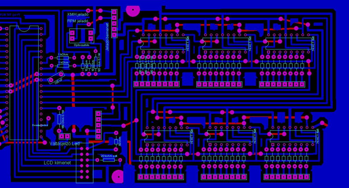
1 lábbal resetelek, bár ez lehet akár fixen felhúzva is, csak nekem a fordított bekötés miatt kell váltani. 2 lábon adom ki, a kigyújtás órajelét. 1 lábon az utolsón adom neki meg, mikor összes led be van állítva hogy mit mutasson, vagyis kisoroztam ahogy nekem kell látszódjon, akkor a tárolók tartalmát adja ki a lábakra. Nyákterv részlet, talán jobban látszik a bekötése az IC-knek. A képen bár csak 6db látszik vagy egy kiegészítő lap a 2.emeleten amin van még 7db.
Ha egymás után kapcsolom a 6db IC-t akkor:
Valamint, ha STB alapállapotban van (CS=0), ekkor kikapuzom a 6 bájtot és ezután adom ki a CS=1-et akkor kiadja a párhuzamos kimenetekre? Ha a STR magas akkor kiadja a kimenetekre és látszik a léptetés. Ha alacsony akkor úgymond a háttérben léptet? A kijelzőn nem látszik. A hozzászólás módosítva: Júl 28, 2013
Megcsináltam a Flowban. Működik is.
Egy gondolat bánt még. A PIC16F628A-ban van SPI? Vagy a 7 és 8-as lábakon lévő "Synchronous data I/O és clock I/O" lenne az. A Flowban beállítva a 628A-t használható az SPI.
Nem tudom, sose használtam ezt a kódot.
(flowcode makróval amit kiraktam, bármelyik pic tudja, láb független) Bár érdekes megoldás. Elgondolkoztató, hogy soroznék ki 104db ledet változótól függő értékben. De lehet kihagyom, ha van kész működő makróm.
Arra azért kíváncsi lennék, mi lett a magoldás, makróba ki tudod tudod tenni?
Érdekes. A folyamatábrán úgy tűnik megy a dolog. Lefordítani már nem lehet. Persze! "SPI channel 1 not available on this device"
Köszi, tényleg kerestem de konkrétan nem találtam de hiszek neked. 5.totálfrisset használok de ez a makrobeillesztés még fájó pont de nekifutok.
Sziasztok!
Szeretnék egy gsm rendszert csinálni, ahol sms-ben érkezett szám parancsokkal működtetnék. Megoldható ez flowcoddal meg egy siemens c35-el? |
Bejelentkezés
Hirdetés |













