Fórum témák

» Több friss téma
Fórum » LM1875, LM3875, LM3886, stb. TI végerősítők
Lapozás: OK   14 / 49
(#) razor1995 válasza reloop hozzászólására (») Aug 3, 2013 /
 
Rajta volt, de a 1ohm-ot 10ohmra cseréltem hátha segít, de nem. Képet nem tudok feltenni mert meghalt a telefonom tegnap. A forrasztásokat most néztem át. Az egyik rossz volt (hideg forrasztás), de kijavítottam. Benne vannak a BD-k is.
A hozzászólás módosítva: Aug 3, 2013
(#) razor1995 válasza reloop hozzászólására (») Aug 3, 2013 /
 
A bemenő 1µF-os kondin kívűl lassan mindent kicseréltem. Az segíthet rájönni a gondra, ha kiszedem a BD-ket és úgy mérem? (Azthiszem úgy is működőképes.)
(#) reloop válasza razor1995 hozzászólására (») Aug 3, 2013 /
 
A BD-ket éppen kiveheted, de a kondit is érdemes lenne, akár a másik csatornából cserélni próbából.
(#) razor1995 válasza reloop hozzászólására (») Aug 4, 2013 /
 
Kész, megcsináltam mindent és még mindig nem jó. Kiszedtem a BD-ket, kicseréltem a bemenő kondit újra, amik voltak a tápágban szűrőkondik azokat is kicseréltem. A borda testre van kötve. A 2W-os ellenállatokon kívül és az IC-n kívül minden új.
(#) reloop válasza razor1995 hozzászólására (») Aug 4, 2013 /
 
A hangszóróban csend van ezalatt, nem lehet, hogy búgás van a kimeneten és azt méred ingadozó DC-nek? Akár búgás, akár gerjedés, köss a kimenetre 10k ellenállást, majd arról egy 10µF kondit a testre. A kondenzátoron mérd meg a feszültséget, az kiszűri a DC-től eltérő komponenseket.
(#) razor1995 válasza reloop hozzászólására (») Aug 5, 2013 /
 
Megcsináltam, ugyan úgy ingadozik. Szépen lassan araszol felfele az érték kb 300ig. Persze mindent rövidre zárt bemenettel mértem.
(#) reloop válasza razor1995 hozzászólására (») Aug 5, 2013 /
 
Innen már nincs sok választás, együtt élsz vele, vagy IC-t cserélsz.
(#) razor1995 válasza reloop hozzászólására (») Aug 5, 2013 /
 
Hát ez nagyonjó . Pedig ennek az oldalnak sose volt baja, nem úgy mint a másiknak hogy elszállt. Azért köszönöm a segítséget! Kimenő kondit, ha ráakasztok az ér valamit, ha igen akkor mekkorát és milyet?
A hozzászólás módosítva: Aug 5, 2013
(#) reloop válasza razor1995 hozzászólására (») Aug 5, 2013 / 1
 
Mérd meg a kimenő DC-t hangszóróval terhelve is, lehet csökken. 300mV még nem indokol csatoló kondenzátort.
(#) razor1995 válasza reloop hozzászólására (») Aug 5, 2013 /
 
Csökkent is, 200mV felé nem megy. Hallani egy nagyon halk búgást a hangszóróban, annyi az egész. Ez még teljesen belefér nekem. Köszi a segítséget még egyszer!
(#) gb197 válasza razor1995 hozzászólására (») Aug 5, 2013 /
 
Így a búgásról jut eszembe lehet , hogy földhurok okozza. Ennek tükrében érthető az állandóan változó offset, a mindig máshol vett mintának más az értéke. Helyes huzalozás és nyákterv esetén a búgásnak nulla az értéke, nem hallható. Azért kiváncsi lettem volna egészen pontosan hogyan is van megoldva a tejles erősítő.
(#) razor1995 válasza gb197 hozzászólására (») Aug 6, 2013 /
 
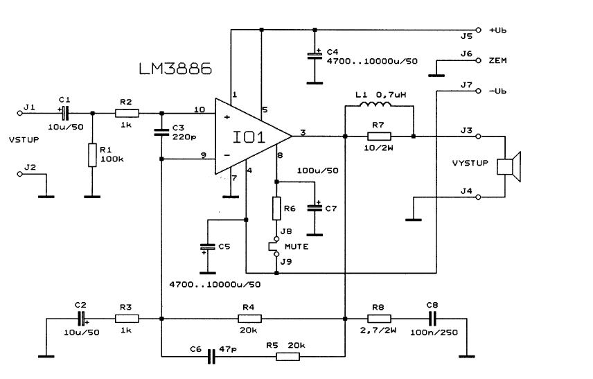
Itt van a hozzászólásban csatolva a nyákterv. Az IC-t és a tranyókat kb 3-4cm-es kábellal kötöttem össze egy másik panelon. (Képet még mindig nem tudok feltenni)
(#) gb197 válasza razor1995 hozzászólására (») Aug 6, 2013 /
 
No megnéztem a nyáktervet és szolid véleményem , hogy ez a nyákterv minősíthetetlen, a tervezői munka szégyenfoltja. Értéke a nulla felé konvergál. Tele van szarvashibával és csodálkoznék rajta ha jól működne. Valójában a kapcsolás a pozitív áram visszacsatolás miatt egy oszcillátor. Nem csak csatornán belül , de a két csatorna között még jobban érvényesül az áram visszacsatalosás, hiszen az egyik csatorna referenciapontja (GND) a másik csatorna hangszóró GND pontjáról indul, ez pedig abszurd. Az erősítő építés legfontosabb szabálya a csillagpontos és lehetőleg szimmetrikus topológia szabályának ez sehol nem felel meg, a felhurkolt tápfesz vezetékek csak tovább rontják a helyzetet. Van némi tapasztalatom ezekkel az ic-kkel és bizton állítom, hogy ebben a kapcsolásban (nyákban) soha nem fog stabilan, megbízhatóan működni, nem is javaslom ezt a szálat tovább folytatni, ezért új nyáktervet javaslok hozzá.
(#) razor1995 válasza gb197 hozzászólására (») Aug 6, 2013 /
 
Ezer bocsánat! Ez nem az ami nekem van! Holnap lefényképezem valahogy mert a papírt nem találtam meg. Az csillagpontos GND-vel van. Valamit elnéztem vagy nem tudom hogy miért nem jót mutattam. Legalább jó tudni hogy az nem lenne jó hozzá
(#) razor1995 válasza gb197 hozzászólására (») Aug 7, 2013 /
 
Az ígért képek. Látható rajta egy borda is, az elég egy IC-nek?
(#) reloop válasza razor1995 hozzászólására (») Aug 7, 2013 / 1
 
Az IC nem szereti a kivezetékelést. A nem invertáló bemenetet és a kimenetet hajlítsd a lehető legmesszebb egymástól!
(#) pjg válasza razor1995 hozzászólására (») Aug 7, 2013 /
 
Ventillátorral.
(#) johny999 hozzászólása Aug 7, 2013 /
 
Üdv,

nem próbált valamelyikőtök hibrid csöves erősítőt készíteni ezzel az ICvel?
(#) gb197 válasza johny999 hozzászólására (») Aug 7, 2013 /
 
Üdv !
Én nem készítettem még hibrid végfokot, de az lm ic-kket mintegy 12 éve dolgozom. Érdekelne vajon hová raknád a "csövet", talán meghajtó fokozatba ? Egy biztos, az lmxx75 kivételes hangzású, rendkívül csekély torzítású ic-k, az elektroncső csak harmonikust dúsíthat, ill. csak torzítást tehet a hangjához. Abban is biztos vagyok, hogy ennek a végfoknak semmiféle hangszínszabályozó vagy kompenzáló egységre nincs szüksége, csupán megfelelő minőségű hangsugárzóra, kábelekre, ill. minőségi műsorforrásra. Üzleti szempontból persze egy ilyen házasításnak is lenne bizonyára érdeklődője...
(#) reloop válasza johny999 hozzászólására (») Aug 7, 2013 /
 
Volt ilyen tervem, de nem jutott a megvalósítás szakaszába
(#) gb197 válasza razor1995 hozzászólására (») Aug 7, 2013 /
 
Látom egyoldalas a nyák, és valóban nem túl szerencsés ez a kivezetéses dolog. Egyébként még működhetne is ha valóban benne lenne minden a nyákban. Ez alapján Te magad is könnyedén tudnál készíteni egy nyákot, fotózással vagy vasalással, még mindig ezt szorgalmazom.
(#) johny999 válasza gb197 hozzászólására (») Aug 7, 2013 /
 
Igazából nem tudom, csak érdeklődtem. Van egy LM3885 sztereó erősítőm, elég jól szól, mondjuk az előerősítő lehet nem volt a legjobb ötlet hozzá, azt gondoltam megkérdem nem e lehetne még kicsit felturbózni

Közben olvasgattam diyaudio-n hogy nem kell ehhez semmilyen előerősítő, csak egy poti a bemenő jelre és az rögtön mehet a chipre.
A hozzászólás módosítva: Aug 7, 2013
(#) gb197 válasza johny999 hozzászólására (») Aug 7, 2013 /
 
Lehetne csöves meghajtás is hozzá, csak egyszerűbb a félvezetős, pl. opa-val, és egyálltalán nem biztos, hogy rosszabb a hangja , mint a csőnek. A cső mápképpen szól mindig, csak ez nem biztos, hogy jobb is. Az kell estleg megvizsgálni, milyen kapcsolást használtál hozzá, mivel nagyon vissza vetheti az ic hangját a sok gagyi kapcsás.
(#) johny999 válasza gb197 hozzászólására (») Aug 7, 2013 /
 
Ezt a két kapcsolást építettem meg.
(#) gb197 válasza johny999 hozzászólására (») Aug 7, 2013 /
 
A végfok önmagában elfogadhatóan szól, viszont az előfok evvel a hangszín szabályozóval nem kellene utána. Rontani tud a helyzeten csak, egyébként is 4db opa egy csatornában... Lehetőleg minél kevesebb opa legyen benne, az is jelkövetőnek a bemeneten, esetleg szintemelésre + 1db. A potmétert CS3310 vagy inkább PGA 2310-re cserélném, ehhez csak a bemenetre kellene egy jelkövető fokozat, az ic akár +20dB tud erősíteni is, a program függvényében.
(#) johny999 válasza gb197 hozzászólására (») Aug 8, 2013 /
 
Valami ilyesmire gondoltál? Bővebben: Link

Ez a PGA2310 valami programozható IC?
(#) gb197 válasza johny999 hozzászólására (») Aug 8, 2013 /
 
Pontosan ilyenre gondoltam, kicsi változtatással tökéletesen jó. A kimeneti opa simán elhagyható, meg tugja hajtani úgy is a végfokot. A PGA2310 egy professzionális digitális potméter ic. Emlékeim szerint -90dBtől 0 -ig, ill. +20dB -ig szabályoz 0,5 dB-es lépésekben. A +- 15V-os tápfeszből sejthető , hogy a befogása nagy és könnyedén elboldogul a cd 2V-os jelével is. Teljesen ideális az ilyen feladatokra.
(#) johny999 válasza gb197 hozzászólására (») Aug 8, 2013 /
 
Ha jól sejtem akkor kell hozza egy mikrokontroller, ami kezel valamilyen gombot/enkódert amivel állítom a hangerőt és aztán az kommunikál a PGA-val.

Ha nem túl nagy kérés kijavítanád azt a fenti rajzot hogy Te hogyan gondoltad, megpróbálnám megépíteni.
(#) johny999 válasza johny999 hozzászólására (») Aug 8, 2013 /
 
A fenti rajz innét van, ez egy komplett projekt, de nekem felesleges a bemenetválasztó rész. PGA2310 Preamp

Van ott egy hidas LM3886-os kapcsolás is. LM3886 PA100
A hozzászólás módosítva: Aug 8, 2013
(#) gb197 válasza johny999 hozzászólására (») Aug 8, 2013 /
 
Nem gond a rajz kijavítása, de néhány napot vesz igénybe. Egyébként pont egy ilyen projekten dolgozom egy barátom felkérésére. A szabályozó szerv egy mechanikus forgási enkóder amit egy Cortex M0 / M3 kontroller dolgoz fel és jelenít meg egy TFT LCD-n. Elképzelhető egy balansz megoldás is amit a Dallas DS1267 -el oldok meg. Az is profi potméter ic, de közvetlen log. szabályozásra nem alkalmas.
Én a PGA helyett a CS3310 használom, mivel ilyenem van, viszont teljesen láb és funkció kompatibilis vele.
Következő: »»   14 / 49
Bejelentkezés

Belépés

Hirdetés
XDT.hu
Az oldalon sütiket használunk a helyes működéshez. Bővebb információt az adatvédelmi szabályzatban olvashatsz. Megértettem