Fórum témák
» Több friss téma |
Fórum » Inverteres hegesztőtrafó
Nem vagyok a dolog szakértője, de valami ilyesmire gondoltam, és ebben az esetben ami kiment, az magától nem jön vissza!
Helló!
Frekvenciát mértél? Mert van egy kínai gépem ilyen hasonló panellel, a fő trafó magja szétégett.zx7-250a
Nem semmi,négy éves hozzászólásra kérsz választ.
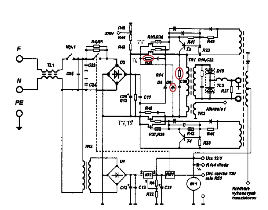
Tovább kutakodtam és észrevettem egy pár pontot ahol mintha forrasztás történt volna. A másik oldalon letöröltem a kormot és máris láttam hogy hiányzik onnan pár alkatrész. Valószínűleg előttem már valaki foglalkozott vele. A rajzon megjelöltem hogy melyik alkatrész hiányzik, természetesen pótlom őket csak az érdekelne hogy milyen szerepet töltenek be?
Azok ott a snubber kör alkatrészei. Fontos szerepük van, ha nem megfelelő értékűek vagy hiányoznak, az IGBT-k vagy FET-ek azonnal tönkremennek. A félvezetők kikapcsolása után keletkező energiát (nagyfeszültségű tüskét) vezetik - nyelik el, ez akár több 10W is lehet. Alaposabb leírást találsz szerintem itt a topikban.
Mielőtt megkérdeznéd hogy miért épp ilyen elrendezésű a gyári gépek többsége, szerintem éppen ezért, azaz hogy ne használd túl sokáig, hanem vegyél helyette újat.
Nincs véletlen valakinek elfekvő
izmosabb 24 V os egyenáramú tápegysége? 80-100 A kellene vagy nagyobb 24V os elektromos targoncámhoz itthonra akku helyett. Mérte nem számít súly sem.. 24V ra stabilizáló nagy teljesítményű egység is érdekelne ami pl egy sima tarafós ív hegesztőből tudna 24-28V körüli stabil egyen feszültséget csinálni 80-100A re Ha lenne kérnék jelzést is nem mindig olvasok itt köszi
Üdvözlök mindenkit!
Szeretnék kis okosítást kérni a hozzáértőktől ha lehetne. Mellékelek egy skiccet az átláthatóság miatt.A kérdésem az volna,hogy egy digit lakatfogóval mérem a frekvenciát,a fet előtti gét ellenállás két pontján nem ugyanazt mérem.Az ellenállás előtt 30KHz,míg utána 60KHz. Legyen olyan jó valaki és magyarázza el, előre is köszönöm. A hozzászólás módosítva: Júl 30, 2013
Sziasztok.Van egy EP systems fidaty1600 inverteres hegesztőm.Sajnos a tápja meghalt.KÉP
Javítani szeretném de sehogy sem találok leírást óla.Ha tud valaki segíteni megköszönném
sziasztok! lenne egy ERGUS 160A-os inverter. a gondom az lenne hogy a trafóját ujra kelett tekernem, mert sokáig zizegett, aztán ellötte a fete-ket. A vezárlő rész az jó, de ujra tekertem a trafót és nagyon nem akar észheztérni. És a nagy bajom az lenne, hogy nincsennek benne rezonáns kondik és gondolom a tekerés után változott az induktivitás igy felborult a rezonancia. Nemtudnátok valami ötletet? Gondoltam hogy teszek bele kondikat, de van az az AVr-es induktivitás méröm, edigi kapcsitápokhoz tökéletes volt, de ennél, ha összeszárom a szekundert a méréshez, akkor csak egy ellenállást mutat, ha nem zárom rövidre akkor 56mH-t. Nincs valami ötletetek? és miért nincs benne kondi ?
Szevasztok,
kedves Dániel, az írásodból nem tünik fel hogy a meghajtó vagy a teljesítmény trafó zizegett-e.Amikor bontottad szét a trafót, találtál e benne hibát?A jó trafó is zizeghet ha túl van gerjesztve vagy az impulzusszélesség "sétál".Ha van rajzod, tedd fel, segíthet a hiba meghatározásában...És néhány fotó is...
Kár volt ahhoz hozzányúlni, nem a trafó hibájából zizegett. Ha azon a huzal nem ég le, nem húz át, illetve nem törik el a mag, akkor gyakorlatilag örökös (a belefolyt sörtől stb. most tekintsünk el). Miért lenne benne rezonáns elem amikor ezek keménykapcsoló, árammódú szabályozásra épített eszközök. ?
A trafó akkor zizeg, ha a szabályozásból eredően hangfrekis tartománya is van a vezérlésnek (pwm gyakori teljes lekapcsolása, stb.). Tehát a feteket biztos hogy nem a trafó hibája tette tönkre.
Hello!! a teljesítmény trafó zizegett, rajzot még nem találtam róla, képet majd teszek fel mihejst lesz idöm. Lennétek szivesek kifejteni, hogy mit jelent az a keménykapcsoló árammódú kapcsolás? Inverterekkel még nemigazán foglalkoztam, de jó pár kapcsi tápot épitettem már. Amit eddig javítottam invertert ott kondival állítottak elő középfesz, abba voltak kondik, akárcsak az általam épitett tápokban. Ebbe az ERGUS-ba csak puffer van. Gondolom hogy a vezérlés valami áram figyelés alapján állítja a frekit meg a kitöltési tényezöt, és ezért nem kellhet kondi ???:O Asszem a pozitív oldali fetek G-lábát nézve szkóppal a felfutást kiséri ilyen apró hullám,ami a másik ágon nincs. Akkor ez lenne a hiba okozója? mert az az oldal melegszik is! Köszönöm a válaszokat és a segitséget. üdv!
Sziasztok. Elkészítettem Ge Lee fórumtárs egész hidas inverterét, legalábbis annak deszkamodelljét. Egyelőre még nincs szekunder egyenirányítás se normális hűtőborda stb. A főtrafó képcső ferrit 5.3066cm2 primer=22menet szekunder=5.5menet (80V). Gate trafó 0.49cm2 EI ferrit légrés nélküli 5X22 menet soronként szigetelve, a primer a harmadik tehát közrefogja a 2-2 szekunder, a lehető legszorosabb csatolásra törekedtem. Egyenlőre 40V-ról illetve 230V-nál sorba kötött reflektor izzókkal próbáltam. Úgy tűnik jól működik, de azért lenne néhány kérdésem. Terhelés nélkül 1.6A vesz fel amit kicsit sokallok. A szekundert 60W-os izzóval terhelve is 161V adódik (a primert növelni kellene?) sajnos nincs analóg műszerem lehet, hogy becsap a digitális műszer. Alább felraktam néhány mobillal készült képet, a szekunder jelalakját ami hasonlít a négyszög jelhez. Az igbt-k jele teljesen egyforma nem tudom jó-e a jel formája. Az áramszabályozás szépen működik, a szekundert rövidre zárva 20A-80A-ig lehet beállítani (a primer körben 3db párhuzamosan kapcsolt reflektor izzó van). A főtrafó hőmérséklete enyhén langyos. A kérdésem, beköthetem-e a 230V-ba soros izzók nélkül? Esetleg kellene még variálni a primer menetszámmal, gate trafóval, egyebek? A választ előre is köszönöm.
EP systems fidaty 1600 inverteres hegesztő bekapcsoláskor durrant 1 et.Mi lehet a baj?
Ha visszaolvasol 2-3 évet a topikban elég sok kérdésre választ kapsz, valamint ajánlom még olvasásra a terminál fórum hasonló topikját.
A keménykapcsoló azt jelenti, hogy a teljesítményeszközök (FET vagy IGBT) be illetve kikapcsolása közben is áram folyik rajtuk. Az árammódú szabályozás pedig esetünkben azt, hogy a pwm vezérlő IC-vel az aktuálisan folyó áram csúcsértékét figyeljük, és a szabályozás, vagyis az áram adott értéken tartása ezen csúcsértéknek megfelelően történik. A gyakorlatban ez úgy néz ki, hogy a primer körben folyó négyszögjel alakú áram teteje nem vízszintes, hanem enyhén fűrész alakú (hogy miért az is le lett már írva). Ezt az áramjelet egy áramváltó vagy egy sönt segítségével bevezetjük a pwm vezérlőbe, aminek a komparátora egy feszültségszintet elérve lekapcsolja a vezérlést, vagyis csökkenti a kitöltési tényezőt. Tehát bekapcsol az IGBT, az áram egy kezdő értékről nő tovább, és mondjuk az impulzus felénél vagy akárhol eléri azt az értéket amire beállítottuk, és a komparátor lekapcsol. Majd csinálok egyszer erről is egy videót, de az nem most lesz.
Az egyenirányítás és a fojtó kell, mert azokkal kapsz normális áramjelet a szabályozáshoz. A trafón nincs fél menet, ha átdugtad rajta a huzalt, akkor az már 1 menet.
Mérd meg a trafóba folyó áramot, tehát a 300V DC után tegyél be egy biztosítékot, és miután elindult kapcsolj egy árammérő műszert a biztosíték foglalatára, majd a biztit emeld ki. Ha kb. 120mA-nél nagyobb az áramfelvétel üresen, akkor valami nagy gond van. Szekunderből kettőnek kell lenni, mivel kétutas egyenirányítása lesz majd. Tehát vagy 2x5 menet, vagy 2x6 menet. Előbbit javaslom, de megpróbálhatod a gyújtófeszes megoldást is, akkor 35-40V-ra kell megcsinálni a szekundert, amit ki kell egészíteni egy graetz-el ami a teljes szekunderre van kötve, és van előtte 1-1 kondi áramkorlátozónak. Az áramkorlátozás értéke számolható a kondi adott frekvencián mutatott váltakozóáramú ellenállásából. A jelalakok első ránézésre jónak tűnnek.
Ne engem kérdezz, én csak arra a panelre mondtam, hogy az mi.
Ha belenézel a dobozába biztosan megtalálod a tetthelyet.Szerintem valami eltávozott az örök elektronok vadászmezejére.Sok minden lehet,de az okot is meg kell keresni majd.
Köszönöm a válaszodat. A trafóba folyó áramot ellenőrzöm. Mindenképpen kétutas egyenirányítást szeretnék ahogy a rajzodon is szerepel.
Üdv nektek!
Érdeklőnék, hogy nincs-e valakinek kapcsirajza "castolin eutectic powermax" inverterhez? Vagy link ahol megtalálom. Csak ne legyen fizetős... Elszállt egy ptc benne és így csak éppen hogy csak szikrázgat... ptc nélkül kellene, hogy menjen? Köszi a választ...
Üdv!
Erre gondoltál? A hozzászólás módosítva: Aug 7, 2013
EP systems fidaty 1600 inverteres hegesztőben kicseréltem 4db IRFP460 mert elszálltak. Bekapcsolásnál azonnal csattant és nem tudom mi szált el mert nem látszik.
Előfordulhat,hogy az a négy fet költözött át az örök elektronok mezejére.Meg kellett volna keresni,hogy az előzők mitől hulltak el,vezérlési hiba,vagy túlterhelés.Bocsáss meg,de így nem szabad gépet javítani.
Az elözö 4db IRFP460 Hegesztés megkezdésekor csattant el.3 fázisból 1 elment pont awi-ztam vele és csat sajna.Az a baj keveset értek az elektronikához de most dobjam a kukába?Ki tudna a javításában segíteni? Fejér megyei vagyok.
A helyedben én mindenképpen szakembert keresnék a javításhoz,mert így csak a pénzedet ölöd bele eredménytelenül.
Köszi a választ de valószínű, hogy nem mert nem találom azt az alkatrészt benne ami engem érdekelne... Bár lehet csak én vagyok figyelmetlen. Majd azért még átbogarászom!Egy ptc párhuzamba kötve egy 100kohmos ellenállással. Bár igazán azt sem tudom, hogy ptc-e mert valaki kiszedte már belőle. Csak találgatok... Az (sch) filet mivel tudom megnyitni? Köszi a választ...
Üdv!
Közben kísérletezgettem, és rájöttem a képcső ferrit 42 kHz-en (primer 28-30 menet) működik teljes hidas kapcsolásban elfogadhatóan.Egy kicsit melegszik de a ventilátor kordában tartja a vasmagot. 62 kHz-en vasveszteség lép fel és az a terhelés ott jelentkezik.De azt nem értem a félhidas szerkentyűmben 50 kHz-en üresjáratban talán még langyosnak se mondható a ferrit.
Félhidas? Nem a Maci féle aszimmetrikus félhíd?
|
Bejelentkezés
Hirdetés |

















