Fórum témák
» Több friss téma |
Itt az én verzióm.
192 ledet hajtok róla, nekem adutóba még a fesz stabok sem kellenek mert az akku egy elég jó egyenáramot ad. A fet 41A-ig bír. IRFZ44 A hozzászólás módosítva: Jún 15, 2013
"A fet 41A-ig bír. IRFZ44" Azért cseppet óvatosabban! Az a katalógus maximális adata, nem az áramkörben történő alkalmazásra vonatkozik. Láttál már 41A áramot folyni testközelben? Mert erős a gyanúm még nem.. üdv!
Hello!
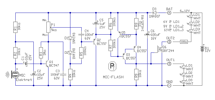
Hogy kicsit színesítsük a topikot, felteszek egy tranyós megoldást is. Működése dióhéjban a következő: - Q1 egy kb 40dB-es erősítő fokozat. Így kb. 1..10mV közötti érzékenységgel bír a kapcsolás. - A jelszintet a P1 potival tudjuk a hangerőhöz illeszteni. - A Q2 és C5 tulajdonképpen egy csúcsegyenirányító. Érdekessége a fokozatok munkapontjának beállítása a két diódával. Mivel a teljes fokozaton belül DC csatolás van és a Q2 akkora bázis feszültséget kap, hogy az nyitva van, a végfokozat pedig a nyitás határán. Ez biztosítja, hogy az Q2 egyenirányító nyitva van, és nincs a szokásos "egyenirányító dióda nyitási küszöbfeszültség". Vagy is nem kell 600mV-nál magasabb bemeneti jel, hogy az egyenirányító működjön. - A Q3/Q4 tranzisztor egy nagy-áramerősítésű darlingtont képez. De Q5 ésR8-al kibővítve áramgenerátort is képez. Így a Q1 kimeneten nem kell előtét ellenállás a Led-ek áram automatikusan limitálódik. - Ha a kimeneten Fet tranyó van, akkor a kimenőáram az R9-en feszültséggé alakul,és vezérli a vég Fet-et. De ide sima tranyó is kapcsolható, ekkor annak bázisáramának maximumát korlátozza a Q2..Q4 áramgenerátor. Így a nyák módisítása nélkül tranzisztort is alkalmazhatunk. - Ha csak 3 soros Led-et szeretnénk üzemeltetni, akkor a Fet-et elhagyhatjuk. és a Q1 kimenetre csatlakoztathatunk Led-eket. A kritérium itt annyi, hogy az a Led-ek nyitófeszültségének összege ne érje el a tápot. Vagy is maradjon legalább 1..2V. - Ha a kimenti fokozatban egy Fet-et alkalmazunk, akkor kb. 2..3A lesz a terhelhetőség. De egy "sima" NPN teljesítménytranyó esetén kb. 1A lesz a terhelhetőség. - Nem kötelező az áramkört mikrofonról működtetni, ekkor a C4 baloldalára is bevezethető a jel. Érzékenység annyi, hogy egy vonalszintű bemenet szépen meg tudja hajtani. - Az áramkör alapfogyasztása minimális, így két Led esetén, akár egy 9V-os elemről is táplálható. A két D1-D1 dióda munkapont stabilizációjának köszönhetően, az áramkör 6..12V-ig minden változtatás nélkül alkalmazható. üdv!
Természetesen az adott kapcsolásban a 41A maximális áramnál a vezetősávok szétégnének, é átütne mindenfelé. De ha jól emlékszem, a koléga 4A szeretne kapcsolgatni arra szerintem megfelelne.
Hello! Nem az itt a baj, hanem elolvassa egy kezdő, és "ráköti az önindítóra". Egy tranyó méretezésénél számtalan paraméterét figyelembe kell venni, nem csak a végfeszültségét-végáramát. Többek között a SOA grafikont.. üdv!
Üdv!
Lehet hogy hülyeséget kérdezek, de ha minden jól megy tudok szerezni nagyobb számban (kb 30-50 db) olyan LED-et amivel az LCD tévéket világítják meg hátulról. Sajnos egyenlőre még pontos típust, adatot nem tudok róluk, de azt mondta aki szerzi, hogy ilyesmi: http://www.mp3car.com/attachments/lcd-display/48923d1207587956-diy-...83.jpg http://lh4.ggpht.com/_SvO97HE_fik/TDN5ayz97bI/AAAAAAAAADE/DOm_64HHFZI/s1600/LCD-backlight-test.jpg Tudja valaki milyen LED-eket használnak ilyen célra pl Samsung tv-kben? Lehetne ezekből stroboszkópot építeni?
Hello! Hogy mi van a Samsung-ban arról fogalmam sincs, de ami Led-ből van, ahhoz lehet strobit készíteni.. üdv!
Sziasztok!
RGB ledet szeretnék zenére villogtatni ezt hogy lehetne megoldani ?
Egy kerdest szeretnek felteni erre a kepre Bővebben: Link Ezen a kepen van tip 31-es es ez helyet lehet ilyet teni? bc337
A hozzászólás módosítva: Aug 14, 2013
Szia. Ez egy igaz, hogy működő, de semmiérő megoldás. Az audió jelet eltorzítja, és sorra fogja ölni a ledeket.
Sziasztok! Én is szeretnék egy kicsit építkezni (nem volt időm se kedvem
) megépítettem ennek az vezérlését. A hangvezérlés része nekem valahogy nem adja úgy át a zene ütemét ritmusát utána olvastam és egy negatív visszacsatolást tettem be 220K ohmot javult de nem az igazi. Esetleg van olyan kapcsolás ami határozottan kapcsolja a ledet /világít-nem világít/ esetleg valahogy átalakítani? Válaszokat előre is Köszönöm!
Hello! Az, hogy negatív visszacsatolást tettél bele, meg "világít-nem" világít, az ellentmond egymásnak. Esetleg próbáld meg ezt a kapcsolást. üdv!
sziasztok
nagyon nagy erövel villogo és álithato a villogűása az erösitö miat aki még szeretne épiteni ilyet és szeret bohockodni a nyák lappal és csinálni szeretne egy 3w erösitöt szoljon nyugodtan a rajzot el küldöm köszönöm a sok sok segitséget
Heló! Igen 220K ellenállást tettem rá zene közben és valahogy határozottabban változott.
És az a kapcsolás mit tud? az első műv. erősítő felerősíti a miki hangját a második komparátorként működik és az 555 az miért kell? (ne kövezz meg érte ezt szűrtem le a rajzból nem vagyok nagy zseni néha szeretek okoskodni ) A hozzászólás módosítva: Aug 30, 2013
Jó a következtetés. Az 555 egy monostabil multi. Két feladata van. Egyik, hogy meghajtja a Fet-et, másik, hogy bár milyen rövid tranziens érkezik be, azt meghosszabbítja. Mert különben nem látni a felvillanást, ha a jel gyorsan szűnik meg. Így a minimális felvillanás 100ms. Viszont ha a 2-es láb szintje folyamatosan alacsony, akkor a Led állandóan ég. Vagy is a jel hosszúsága változhat akár állandó fényig is, csak a minimumát biztosítja a monostabil.
Persze hogy ez neked mennyire tetszik vagy sem, azt majd eldöntöd. üdv!
Köszönöm! Akkor majd lehet próbapanelen összeállítom kipróbálás szintjére. Amúgy eljátszogattam kicsit az előző kapcsolással és egész jól be tudtam lőni.
Szerk.: Még mielőtt le nem felejtem, nem mikrofonról hanem hangszóró kimenetről fogom működtetni. Elhagyhatom-e az első műv. erősítőt és ha igen akkor a a komparáttorra elég egy bemeneti ellenállás és egy kondenzátor? A hozzászólás módosítva: Aug 30, 2013
Inkább ne hagyd el, hanem a mikrofon felé menő ellenállást növeld meg. A komparátornak az erősítő fokozat adja a munkapontját, a tokban meg két erősítő van, így nem sok mindent takarítasz meg. Utólag meg könnyű, LINE kimenethez illeszteni az áramkört. Célszerűbb is, mint hangszóróhoz, hiszen ott a kimenti szint a hangerővel változik. De ezzel egyidőben akár több bementet is létrehozhatsz, csak egy-egy ellenállás kell.
A hozzászólás módosítva: Aug 30, 2013
Köszönöm! Holnap akkor ügyködök egy kicsit
Heló! Ma megépítettem a te kapcsolásodat ( ezt ) mikrofonnal próbáltam először elég jól működött, de néha össze vissza villogott lehet a pókhálózás miatt
. Rákötöttem hangszóróra (erősítőmön nincs line kimenet nem is baj) Az érzékenységét, hogy tudnám állítani? Nem akarok bele kontárkodni a munkádba, de ez érdekelne, arra gondoltam hogy az R6 és R7 ellenállás közé trimmert teszek és az megy a komparátorra.
Hello! Lehetne a komparátor szinteltolását is állítani a hogy írod, de sokkal kisebb tartományban. Ezért inkább az erősítő fokozat erősítésállítását javaslom, melynek az erősítését, az R4/R3 határozza meg. Ebből az R3-at a jelszintnek megfelelően megválasztva és az R4 helyére potmétert téve, akár nullától állítható az erősítés R4/R3 értékig. Természetesen a C2 kondenzátor értékét célszerű R3 értéke szerint megválasztani. Az kívánt alsó határfrekvencia szerint. fa=1/(2*Pi*R3*C2) alapján. üdv!
Heló! igen -Rv/ R1 ezt sulykolták suliba belénk
. most 2,2 szeres az erősítése, ki fogom próbálni amit mondtál jól hangzik . Az létezik hogy kicsit érzékeny ha leveszem a hangszóróról a vezetéket 1m és néha világít a led, de ha leveszem az 1m-es darabot akkor rendben van hellyel közzel?
Hello! Szerinted az normális, hogy egy erősítő bemenetén 1m-es árnyékolatlan vezeték lóg?
De lehet rajta segíteni, ha a bemenet és a GND közé, egy 1kohm-os ellenállást teszel. Ekkor nem több 100kohm lesz a bementi ellenállás, hanem egy.. üdv!
Erre nem is gondoltam tényleg
Köszönöm!
Heló ismét
. Arra jutottam, hogy az erősítést levettem kb 25x re és feszültség osztót tettem a bemenetre (50k potméter), és nem-e baj, hogy utána párhuzamosan rajta van az 1k ohm amit mondtál, hogy rárakhatom a bemenetre.
Hello! Nem a poti után kell az 1kohm-ot tenni, hanem vele párhuzamosan, ha már az elején van.. Ugyan is az 1kohm csak terheli a bementet, mert a kisebb bementi ellenállásra nehezebben ül rá a zavarjel. Ha a poti után teszed, akkor úgy fog szabályozni, hogy csak a felső végén fog ugrani. Ide egyébként lineáris potiti érdemes tenni, mert nem hangerőt, hanem szintet szabályozol. De ha valamit teszel, akkor azt célszerű lerajzolni. Mert úgy nem lehet félreérteni avagy érteni mire is gondolsz. (Ha nincs rajz programod, ott a TINA demó, bőven jó hozzá.)
De ha szeretsz kísérletezni ezzel, akkor teszek fel, vagy küldök rajzot, ennél kicsit érdekesebb áramkörről is. üdv!
Heló! Megrajzoltam, de ha nem teszek elé 1k ohmot akkor bezavarodik, ha nincs zene. Igen észrevettem, hogy csak a poti felső minimális részében tudom jól állítani a "hangerőt" ez miért van és mit kell ellene tenni? vele párhuzamosan kötöttem akkor is ugyan úgy működött.
Igen, ha van hozzá kedvem, időm akkor szoktam ![]() Szerk.: Először 50k poti volt bent de bontott és nem pontosan működött azért cseréltem le 10K-ra. A hozzászólás módosítva: Szept 3, 2013
Nem csoda, hogy nem jó.
- Ha az 1k a poti után van, akkor az a potit terheli, a poti pillanatnyi ellenállásának függvényében. A hangszóró kis ellenállása miatt, a poti két vége rövidzárnak tekinthető. Így középállásban van a legnagyobb ellenállás a csúszkán, avagy ekkor 5kohm. Ezt terheli az 1kohm. Ha ettől lefelé, vagy felfelé mozdítod a potit, a poti ellenállása csökken. Vagy is jobban terhelhetővé válik. Ezért a karakterisztika módosulása. De leszimuláltam (amit Te is megtehetsz a TINA-val). - Másik, hogy meghagytad a mikrofon erősítő erősítését. Vagy is a mV nagyságú jelbemenetre csatoltad a több volt nagyságú jelet. Ez alapból helytelen, pedig azt írtad "sújkolták" az Au=Rv/R1 összefüggést. Csökkenteni kellet volna az erősítés, legalább egyszeresre, akkor kevesebb problémád lenne. Ha nem kell mikrofonáramkör ki kel hagyni a fenébe, R5-öt megnövelni 100k-ra, a C2-őt meg lecsökkenteni 100nF-ra. Mindjárt más lesz a gyerek fekvése. Az 1kohm-ot meg a poti két végére kötni. (A hangszóróval párhuzamosan lesz, ha csatlakoztatod rá. Ha meg kihúzod, lezárja a bementet 1kohm értékkel. Így akér az 50kohm is maradhat. üdv! A hozzászólás módosítva: Szept 3, 2013
Akkor itt van egy kicsit összetettebb áramkör is. Én megrajzoltam, ha van kedved próbáld ki. Ez vonalkimenetről, vagy hangszóról járatható, még kivezérlésmérőnek is megteszi.
A K2 MODE kapcsolóval, ki-be lehet kapcsolni a Led-eket, vagy középállásban villog. (Ha nem kell ilyen üzemmód elhagyható.) A K1 kapcsolóval lehet váltani, hogy zenére villogjon, vagy "strobiként üzemeljen". üdv! A hozzászólás módosítva: Szept 3, 2013
|
Bejelentkezés
Hirdetés |






) megépítettem
aki még szeretne épiteni ilyet és szeret bohockodni a nyák lappal és csinálni szeretne egy 3w erösitöt szoljon nyugodtan a rajzot el küldöm köszönöm a sok sok segitséget 
Köszönöm! 








