Fórum témák
» Több friss téma |
Fórum » VF2 végerősítő
Nekem 100 watt kellene 4 ohmon. Hány volt legyen a tápfesz és jó a 540 9540? 1 pár hamar elszáll vagy kőssem párba mindenképp? Adatlap alapján a kissebb FET-ek (TO-220) izmosabbak.
Ma egyébként teszteltem +-35 voltról 4 ohmos 200 wattos ellenállásal a kimenetre. 2,5 ampert rántott be. 100 wattot biztos letolt. Egy óráig teszteltem. Csak birja majd a házibulikat.
van pc-d.
A következő tesztet ajánlom. Fogsz egy progit amivel előállítasz mondjuk 50Hz szinuszt. A hangkártya kivezetését fogod és méred multival, váltó 775 mV-ig hangosítod fel. Rákötöd a vf2-re! aztán hangerő marad, és lejjebb mész a frekivel, mondjuk 30Hz-re! Ott is figyeld az erősítőt! Persze műterheléssel! A valóságban ezen a frekin rendesen lecsökkenhet a hangfal impedanciája!->nagyobb terhelés az erősítőnek!
8 Ohm-on 20-30Hz-el ki lehet nyírni, az erősebb fetpárt? Vagy az már bírja? 30-35V-on.
Na meghallgattam az erősítőt IRFP 240-el. Ahhoz képest, hogy a hexfetet tartom a legkevésbé alkalmas ezköznek audio célra, ebben a kapcsolásban nagyon jól működnek (nem is lehetne könnyen mást használni, mint hexfetet).
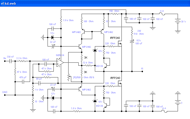
Egész jó lett. A stabil nyugalmi áram érdekében mégkisebb meredekségű szakaszra kell állítani a fetek munkapontját, így ennél 30-40mA nyugalmi áramot (áramfelvételt a tápágban) kell beállítani. Ez még nagyon magas hőmérsékleten se megy 100mA fölé és nem képes önerősítővé válni (nem fut meg hőre az erősítő, amit 200mA-es alap nyugalmi áramnál már megtett volna hűtőborda nélkül). Itt a rajz IRFP240-hez. A nyák és a beültetés megegyezik az IRFP150-es változattal. Ja és soha ne tekerjük rövidzár állásig az 500K-os trimmert, mert leég az erősítő. (Sajnos már nehezen fért volna a nyákra a trimmerrel soros ellenállás, bár ha 10 Ohm-mal a tápágban élesztünk, akkor ezek megvédik az erősítőt).
Hello. Van ehhez esetleg nyák rajzod?
olvasd el még egyszer a hozzászólást!!!!!
a piros betűs rész fölött van hogy : A nyák és a beültetés megegyezik az IRFP150-es változattal.
XXII §. Ne használjunk túl sok felkiáltójelet vagy kérdőjelet (vagy egyéb jelet) indokolatlanul a hozzászólásainkban. A többiek akkor is meg fogják érteni a kérdésünket, ha nincs a végén "??????????".
Hello PROKSA1!Most szereztem egy BEAG APT100 tipusú erősítőt.De volna vele egy kis gubanc sajnos...
Eddig tökéletesen működött,a korához képest nagyot is szólt.300W-os.4hangxórókimenetes...A problémám az volna,hogy Felvettem maxra a kicsikét,ameddig a potméter engedte,és akkor abban a pillanatban a mélyhangzásnak annyi lett,csak csipogóan kezdett el szólni.Csak magas hangot adott le.Aztán kikapcsoltam egyszer,aztán meg vissza kapcs.És innestől negyed hangerőnél már a mély hangnál recsegve adja a dobot.De van hogy olyan kedve tartja,akkor meg szól egy kicsit negyed hangerőn mély hangzással,aztán saját magától hirtelen csipogó hangzásra vált,és csak akkor jön vissza újból a mély hangzás,amikor kikapcsolom 1X.De akkor sem bírja negyed hangerőnél tovább,mert recsegve adja a dobot.Szerinted mi mehetett ki benne?Mert a panelján,ahova a pozitív pólus megy a kondiról a bal oldalnál,van egy kékszínű nem túl nagy,henger alakú akármi,aminek a külső felszínén pici lyuk van,kb 1mm.De hogy az ment e ki most,azt nem tudom,mert nem szedtem szét idáig.Máskor is volt felhúzva maxig,de most valahogy jobban fel húztam egy kicsit a potméterjét.A potméternek nem hixem hogy baja lenne,mert jól veszi a hangerőt.Jó lenne,ha legalább tippet adnál,hogy mit nézzek meg,vagy nem is tudom.Előre is köxi,ha segítex Üdw
A hangsugárzód.
Silenthill,
Hogy a francba kerul a VF2-es topikba a Beag APX-100, ember?! A leiras alapjan valszeg szetkuldted a hangfalat, hallgasd meg mas hangfallal... Ja, es ha ennyit ertesz hozza (semmit) akkor bizd ra az egeszet egy hozzaertore!
Tényleg nagyon nem idevalo téma.De megnyuktatlak az APT100 az 100W-ot röfent.Nem pedig 300W-ot.
Az: megnyugtatlak!
Hello!Köszi szépen a tippeket,hasznosak voltak,mert az erősítőnek semmi baja!
A mély hangszórónak szakadt el a tekercselésbe jutó zsinórja,mivel ez már ős régi 30centis mélynyomó.De még mindíg nem értem azt a 1mmeres lyukat azon az ellenáláson vagy min.Sajnos nem igazán értek az ilyesmihez.Még a nevét sem tudom,hogy mi az a panelon lévő bal oldalon kék színű henger alakú akárminek a nevét,ahonnan a pozitív pólus megy be a kondiról.És nem értem miért van a hátuljára 300V írva,ha csak 100W-os.Ez most monó erősítő,ugye,mivel a bemenő jelhez csak 2 pólusú zsinór tartozik,és nem 3 pólusú.Gondolom nektek is 4 hangxórókimenetes az erősítő.A korához képest azért nagyot szól ám ...Mégegyszer bocs,hogy ilyen nem hozzáértő,mint én,kérdezgetek,de azért jól esne,ha okosodnák én is.
ujabban a Lomex-nél csak IRF 9540 NPBF (R) RoHS jelzésű tranzisztorok vannak mi a vélleményetek ezeket lehet fórasztani a klasszikus eszközökkel ?
Az én vf2-m meg részben ebből készült és tapasztalat szerint sem okozott semmi gondot a forrasztása( nekem csak gagyi pákám van)
A helyzet az, hogy az alkatrész lábai ólommentes cinnel vannak befuttatva és annak az ólvadási hőmérséklete magasabb mint az ólmosé és emiatt majd hidegfórasztás keletkezhet ?
Ez azért így nem igaz!
Az viszont igaz, hogy kicsit magasabb hőfokon olvad, de ahogy keveredik az ólmos anyaggal, már semmi különbség nem lesz. Semmivel sem lesz rosszabb a forrasztás minősége, mintha ólmos anyaggal lenne befuttatva. P.S.: Próbálj csak meg egyszer ólommentes ónnal dolgozni... Befonod a szemöldököd!
Őrvendek ha így áll a bál, mert már el vóltam keseredve, hogy mindenből újat kell vennem a pákától az ón tekerékig ! hoax az ólommentes ónnal való élményeidet kiváncsian ólvasnán .
Sziasztok!
A VF2 +-30V-os változatával kapcsolatban lenne kérdésem. Melyik ellenállás hány W-os és hány %-os legyen?
A műverősítő tápágában levők 0.6W, a többi 0.4W.
A bemeneti 22K-k 1 ezrelékesek(nehéz találni), a többi 1%-os.
köszi a segítséget
ezt a 22k-t hol tudnám megvenni?
Szerintem azért nem kell ilyen komolyan venni. Én sima "aranycsíkos" - asszem 10% tűrésű ellenállásokat használtam, és semmi kifogásom nincs vele, tökéletes így is. A 22K-s is ilyen. Minek oda ezrelékes? Nanemár..
Ha már az is kérdés volt, én mindenhova 0.25W-ot használtam, bár, a műverősítő tápjában lévő kettő jobb ha fél wattos.
monjuk most nézem hogy a 22k a szimm. bemenetű változaton van.
A téma ugyan egy kicsit OFF, de hátha mást is érdekel...
Tehát, ha ólommentes anyaggal szeretnél dolgozni, akkor tényleg le kell cserélned minimum a pákahegyet, mivel a mentes anyag jóval agresszívebb mint az ólmos. Ebből kifolyólag gyorsabban eszi a pákahegyet, mint gondolnád... Ahogy Te is írtad, magasabb hőfokon illik vele dolgozni, mert egyszerűen nem fogod tudni normálisan megforrasztani amit szeretnél. Ezzel pedig az a baj, hogy gyorsabban ég ki a flux az ónból, igy megintcsak össze lehet taknyolni (esetleg leégetni a panelról) a forrpontot... Lényeg a lényeg, hogy ne várj tőle csodát! Sokkal csúnyább lesz a végeredmény mint ólmossal! Ez kb. úgy néz ki, mintha hideg-forrasztást csináltál volna, pedig nem! Röviden ennyi! A többiektől elnézést az OFF-ért!
Viszont, hogy ON is legyek...
Hogy lehetne a leg egyszerűbben megoldani, hogy némítani lehessen az épített VF2 végfokot egy -már adott- elektronikával? Mivel csak a végfokozatot szeretném cserélni a meglévő erőlködőmben ami IC-s volt és alapvetően az IC-nek volt Mute és Stand by funkciója is. Viszont így csak az adott vezérlő áramkör jelei maradnak, amit ki kéne használni valahogy... :kerdes:
A készenlétre nincs ötletem, de a némítást egy FET-el, amit a bemenő jel és a test közé kötsz, a gate-jét meg vezéreled a némító jellel?
|
Bejelentkezés
Hirdetés |





Eddig tökéletesen működött,a korához képest nagyot is szólt.300W-os.4hangxórókimenetes...A problémám az volna,hogy Felvettem maxra a kicsikét,ameddig a potméter engedte,és akkor abban a pillanatban a mélyhangzásnak annyi lett,csak csipogóan kezdett el szólni.Csak magas hangot adott le.Aztán kikapcsoltam egyszer,aztán meg vissza kapcs.És innestől negyed hangerőnél már a mély hangnál recsegve adja a dobot.De van hogy olyan kedve tartja,akkor meg szól egy kicsit negyed hangerőn mély hangzással,aztán saját magától hirtelen csipogó hangzásra vált,és csak akkor jön vissza újból a mély hangzás,amikor kikapcsolom 1X.De akkor sem bírja negyed hangerőnél tovább,mert recsegve adja a dobot.Szerinted mi mehetett ki benne?Mert a panelján,ahova a pozitív pólus megy a kondiról a bal oldalnál,van egy kékszínű nem túl nagy,henger alakú akármi,aminek a külső felszínén pici lyuk van,kb 1mm.De hogy az ment e ki most,azt nem tudom,mert nem szedtem szét idáig.Máskor is volt felhúzva maxig,de most valahogy jobban fel húztam egy kicsit a potméterjét.A potméternek nem hixem hogy baja lenne,mert jól veszi a hangerőt.Jó lenne,ha legalább tippet adnál,hogy mit nézzek meg,vagy nem is tudom.Előre is köxi,ha segítex Üdw
...Mégegyszer bocs,hogy ilyen nem hozzáértő,mint én,kérdezgetek,de azért jól esne,ha okosodnák én is.





