Fórum témák
» Több friss téma |
- Ez a felület kizárólag, az elektronikában kezdők kérdéseinek van fenntartva és nem elfelejtve, hogy hobbielektronika a fórumunk!
- Ami tehát azt jelenti, hogy a nagymama bevásárlását nem itt beszéljük meg, ill. ez nem üzenőfal! - Kerülendő az olyan kérdés, amit egy másik meglévő (több mint 17000 van), témában kellene kitárgyalni! - És végül büntetés terhe mellett kerülendő az MSN és egyéb szleng, a magyar helyesírás mellőzése, beleértve a mondateleji nagybetűket is!
Szia! Az én véleményem az hogy nagyon kis esélye van annak hogy ez a szerkezet megöljön valakit mart az egyenfeszültségnél 16V nem halálos de a 230V már más dolog de ha ott történne valami szerencsétlenség és a testeddel sikerülne rövidre zárni a 230V-os bemenő áramkört akkor az már komolyabb dolog lenne de ott a biztosíték ami megvédene. Nagy veszélyt nem látok benne, de csak akkor dolgozz áram alatt ha feltétlen muszáj!
Idézet: „de ott a biztosíték ami megvédene” Ugye ezt te sem gondoltad komolyan? Nem lenne szabad ekkora butaságot leírni, főleg kezdők számára nem... Az olvadóbiztosítékot nem életvédelmi célra találták ki, és nem is fog megvédeni senkit az áramütés következményeitől!
Sziasztok,
köszönöm a válaszokat, annyit azért én is sejtettem, hogy az olvadóbiztosíték a készüléket védi, és az is alapszabály, hogy áram alatt nem piszkálom. A lényeg az, ha beteszem a konyhaszekrénybe, hogy meghajtsak vele jó sok ledet, akkor nem fog tüzet okozni, meg hasonló kellemetlenségek.
Az én meglátásom az, ha szabályosan akarsz eljárni, és erősítsen meg valaki, ha nem korrekt a meglátásom.
Szóval a toroid trafó tudtommal nem elégíti ki a kettős szigetelésű készülékek érintésvédelmét, mivel nincs külön csévetesten a primer és szekunder kör. Ami azt jelenti, hogy védőföldet kell alkalmazni ez esetben a szekunder körnél. Ennek a további vonzata, hogy nem elég a 230-as ág egyik oldalát biztosítani, hanem mindkét ágba illendő lenne biztit alkalmazni, mivel a villásdugót fordítva is lehet bedugni, nemtudni melyik lesz fázis vagy nulla. Valamint a szekunder kört is biztosítani kellene zárlat ellen.
Ennél a típusnál is egymás felett vannak a tekercsek és mégis biztonsági a trafó.
Ha jobban megnézed a primer és a szekunder külön csévetesten van. Csak a kisebbik bele van dugva a nagyobbikba.
Így van. De a toroid két tekercse közé is lehet megfelelő szigetelést készíteni, tehát önmagában a toroid kivel nem zárja ki a kettős szigetelés követelményét.
Természetesen. Egyik szigetelés a huzalon a zománc, a másik meg valami hőre nem lágyuló fólia kell legyen.
Ha az a toroid trafó megfelel a biztonsági trafó követelményeinek akkor semmi gond.
Az igaz, hogy nem elégíti ki a biztonsági trafó követelményeit, mégsem kellene a hálózati védőföldet a szekunder oldalra átvinni. Ez ugyanis szinte biztosan földhurkot eredményez.
Az elektronikus berendezések egyikébe sem szokás biztonsági trafót építeni, igaz rá is van írva a megfelelő védelmi fokozat, és kifejezetten száraz beltéri használatra készültek. Biztonsági trafót csak különleges körülmények között kell használni, kéziszerszámok, ismeretlen, főleg nedves körülmények között, ill. leválasztó transzformátor esetén.
Ha a trafodon rajta van a kettos szigeteles jel (kép alant), akkor a trafo biztosan megfelel. Amit pont nem fenykepezel le, az a lenyeges resz az erintesvedelem szempontjabol. A 230V bekotes. A halozati kabel ugy legyen bekotve a trafoba, hogy az ne erhessen semmihez. Egyreszt mechanikailag biztositani kell, hogy ne tudjon leszakadni (tehermentesites). Masreszt le kell szigetelni rendesen az osszekotest.
Szia! Igazad van, kivettem az elejéről a Fetet. Jó lesz ez így, már csak "be kell lőni" az időzítéseket.
Köszi a segítséget! Üdv, zoka.
Sziasztok!
Még nem használtam deprez műszert... A képen szereplőt szeretném egy kapcsolóüzemű tápegység és egy ledszalag közé berakni. A kérdésem az lenne, hogy kell valamilyen ellenállást berakni a mérőhöz? Illetve az előlapi jelölés, az mit takar?
75mV hatására tér végkitérésbe a mutató. Állítva kell felszerelni.
Szimbólum megvan, a hálózati kábel minden illesztésnél zsugorcsővel szigetelve lett teljesen és egyetlen kábel sem feszül, elvileg semmihez sem érhetnek. Akkor ezt jónak veszem, csak csinálok egy másik, ebbe a dobozba méretezett panelt.
Köszi a segítséget mindenkinek!
A 75mV szükséges, de nem elégséges adat, tudni kell még, hogy ez a fesz. a műszeren mekkora áramot hajt át, vagy mennyi a műszer ellenállása. Ezek ismeretében számítható a sönt(árammérés), vagy az előtétellenállás(feszejmérés). A kérdésből nem egyértelmű, hogy áramot, vagy kapocsfeszűltséget akarsz-e mérni.
A hozzászólás módosítva: Szept 1, 2013
Gyanítom áramot akar mérni, mert a kijelző áramra van jelölve.
Nem tudok ketobol egyet, mert a project az a 2003-as Ic-re epult tap volt az alap, mar kesz volt , dobozba visszateve, 3 napot butykoltem vele . Mindenek kerestem (amit pluzba be kellet epiteni) helyet az alkatresz oldalon, furtam faragtam ,hogy kapcsolokat el tudjak helyezni a ventilator melle es csatlakozokat, szoval reggel 8-tol ejel 3-4-ig dolgoztam rajta 3 napot es egy ***** zarlatos cigigyujto tonkrevagta a munkamat. Majd jott a PC-tapom ami 7500-as(=tl494) IC-re epult , meg most is a siras kornyekez. Egy ideig nem akarok kondenzatort sem latni ,pedig anyi minednt szeretem volna epiteni es mar az alkatreszek is megvoltak hozza.
Ejnye! A hozzászólás módosítva: Szept 1, 2013
Nem hiszem, hogy egy ilyen baleset miatt fel kéne adni ezt a gyönyörű hobbit! Inkább úgy fogd fel, hogy már ennyivel több mindenre figyelsz legközelebb. Én ma egy panel maratásával szenvedtem, mikor is már lemarattam, és csizoltam volna le róla a festéket, véletlenül nem a finom, hanem a durva csiszolópapírt vettem a kezembe, és azzal a lendülettel le is kaptam a rezet a panelról! Legközelebb még a környékre sem teszek durva csiszoló papírt!
Köszönöm a válaszokat! Úgy van, ahogyan Vicsys is írta, áramot szeretnék mérni.
Köszi az ötletet.
Megpróbálom. több pic-nél is így jártam. A program írója szerint a gond nálam van. Neki minden kimeneten 5V-van. Lehet, hogy a programozó a bűnös? Ha kipróbáltam, (kedd-szerda) megírom.
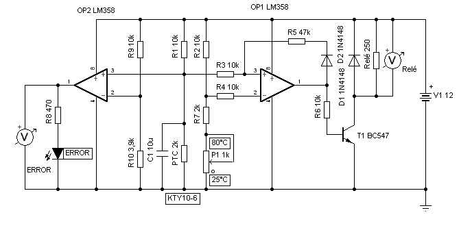
Sziasztok! Tudnátok egy olyan kapcsolást mutatni, ami a következőt csinálja: ha a mérendő tárgy elér egy bizonyos hőmérsékletet, akkor a kapcsolás meghúz egy relét, ami a hőmérséklet további változásától FÜGGETLENÜL meghúzva marad, amíg nem áramtalanítom a kapcsolást. Tehát nem termosztátra lenne szükségem, hanem egy olyan áramkörre, ami túlmelegedés esetén lekapcsol egy készüléket és visszahűlést követően sem kapcsolja vissza azt. Ami lényeges lenne:
- a kapcsolási hőmérsékletet potméterrel szeretném szabályozni, - illetve nem lenne hátrány, ha a kapcsolás nem lenne érzékeny a táp esetleges ingadozásira, bár stabilizált 12V-os tápja lesz, - az érzékelő esetleges szakadása esetén automatikusan húzza meg a relét. Előre is köszönöm a segítségeteket!
Először megépíted ezt, majd egy öntartó kapcsolást hajtasz majd meg a relével, és miután ejt a hőérzékelő reléje, a te reléd húzva marad.
Egy kérdés azért kimaradt: melyik lábról van szó?
Hello! Azt azért csendben elhallgattad, milyen hőfok tartományra gondoltál. De PTC szenzort célszerű alkalmazni, mert ott "magától" teljesül a szakadás. Hiszen hőmérséklet növekedésre is ellenállás növekedés van. A kapcsolás ugyan hiszterézises, de hőfoknak vagy -40°C alá kellene süllyednie, hogy visszakapcsoljon. üdv!
Sziasztok!
Az lenne a kérdésem, hogy jack dugón keresztül(ahogy tudom ez az amivel a fülhallgatót is csatlakoztatjuk a géppel) mekkor max teljesítményű hangszóró dugható bele feszültség nélkül!? Onnan lettem kíváncsi, hogy a fejhallgatóhoz se kell külső feszültség.
Nem kell igazad van de gondolj bele a fülhallgató ellenállás értéke általában 32 ohm a "nagyobb" hangszóróké pedig 4-16 ohm. Ha telefont akarnál rádugni szerintem szólna de nagyon halkan nem is beszélve arról, hogy pillanatok alatt leszívná az aksit. A gépel is ez a helyzet de ott nem merül ugye az aksi. amúgy azért nem szólna hangosan mivel a hangkártya telefon, mp3, stb mind line jelet állít elő (kb. 1V) azaz ezek csak elő fokok nem véletlenül van minden kis pc-s hangszóróban egy gagyi Ic-s "erősítő" (zajgenerátor
)
Ja és igen a fülhallgató azért hangos mert közel van a dobhártyádhoz és kevés légtömeget kell megmozdítania a nagy hangszórót azzal a feszültséggel nem fogod tudni akkora légtömeg mozgatásra befogni
Értem, köszönöm a válaszodat. Esetleg meg tudnád mondani, hogy hol lehet kapni olyan átalakítót amivel mondjuk 2 db, egyenként 2W rms teljesítményű hangszóró működne? Vagy ez még USBről is elmegy? Ott 5V ha jól tudom a max.
Hello.
Egy USB kimeneten "kinyerhető" áram: USB 2.0 - 500mA, USB 3.0 - 900mA. Rengeteg féle USB hangszóró /"hangfal" kapható készen... pl. ez. |
Bejelentkezés
Hirdetés |








) 




