Fórum témák
» Több friss téma |
köszönöm szépen a választ. Esetleg egy kapcsolási rajz akadna?
Hello! Pld. Ha az időket állítani szeretnéd, akkor változtathatóra kell átalakítani R1 és R2 ellenállásokat. De a két idő nem független egymástól. Először a T1, majd a T2-őt célszerű beállítani. Nem kell kivárni a teljes időt, ha a Led két felvillanása közötti időt 128-al megszorzod, megkapod a késleltetési időt. Egyébként tettem már fel több időzítő rajzot is, pld. ezt is. üdv!
Sziasztok.
Van egy elektronikus ballasztom ami a bemenet függvényében állítja a kimeneti lámpa áramot. 1Ghz-es 5V-os 60% kitöltési tényezőjű jelet kéne adnom a ballasztnak. Megoldható ez az 555-ös ic-vel? Üdv. Máté. Idézet: „1Ghz-es” Ezt először rakjuk tisztába... ![]() Milyen frekvenciát szeretnél előállítani?
Sziasztok!
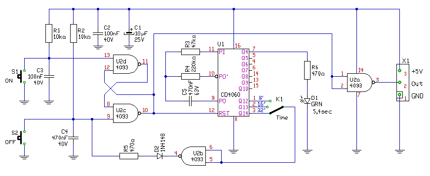
Valaki lenne olyan kedves és megnézné ezt a kapcsolást? Kezdőként, magam próbáltam alkotni valamit. A cél egy olyan kapcsolás lenne, ami ha megnyomjuk a gombot elindítja a számlálót. Ezt a 2 jumper állításával lehetne választani, 2-5-7 percre. Az idő letelte után pedig megszólalna egy kis buzzer/csipogó. 5V-ról menne a kapcsolás, amit egy 7805-tel állítok elő.A rajzon lévő relé lábak mostani bekötésével igaz amint áramot kap megszólalna a csipogó, de amint elindítom a számlálót, addig el kellene neki hallgatni és a led2-nek világítani, ami jelzi a kimenetet a3-as lábról, ezáltal a számolást. Ha pedig leveszem a tápfeszültséget, akkor leáll az egész, és a következő bekapcsolásnál az előbb leírtaknak megfelelően lehetne használni. Nem tudom így működik-e, én próbáltam úgy csinálni, hogy ezeknek megfelelő legyen, de mivel kezdő vagyok lehet valamit nagyon benéztem. Valaki megnézné nekem? Köszönöm a segítséget! A hozzászólás módosítva: Szept 2, 2013
Hello!
- Nem kell három 470µF elég egy is három kapcsolható ellenállással. - Az időzítést nagyon elnézted. A késleltetési idő közelítőleg T=R*C Vagy is 470µF és 3,9kohm az 1,8 másodperc csupán. Egyébként az egy percen felüli időzítés nem túl jól áll az 555-nek. A kondenzátor szivárgási árama jelentősen módisíthatja az időt. - A "Tr" trigger lábat, nem magas szinttel kell indítani, hanem alacsonnyal. Plusz felhúzó ellenállás is kell. Mert egy bemenet nem lóghat a levegőben, ha a nyomógombot elengeded. Vagy is pld. egy 10kohm kell a 2-es láb és az 5V közé, és a nyomógomb a 2-es láb és a GND közé. - Tranyó-relé nem kell az 555 kimenetére. Ha a csipogót a kimenet és a táp közé teszed, a Led-et meg a kimenet-GND közé, akkor váltva fog működni. Vagy is időzítés alatt a kimenet magas szintű, a Led ég, a csipogó hallgat. Amikor meg alacsony lesz, fordul a helyzet. Maximum azzal lehetne gond, hogy a kimenet nem tud felmenni teljesen a tápig. Ne adj ég ekkor is vinnyogni fog a csipogó kissé. üdv!
Szia!
Kijavítottam amiket mondtál, persze az ellenállásoknak meg a kondinak akkor a te képleteddel még utána kell számolnom. Így gondoltad? Szóval az 555 nem a legmegfelelőbb egy perc feletti időzítésnél. Akkor milyen IC-vel lehetne megoldani a 2-5-7 perces időzítést? Köszi szépen! A hozzászólás módosítva: Szept 2, 2013
Esetleg valami ilyesmi jó lenne nekem is ahogy másik topicba olvastam. Startra meghúz, a zümmer inverz működést egy tranzisztor-relé és annak alaphelyzetben zárt lábának alkalmazásával meg lehetne oldani szerintem és még reset is lenne benne, plusz, hogy ez is 5V-ról megy. De lehet hogy nem jól látom a dogokat.
Csak az időket kellene 2-5-7 percre beállítani. Ez jó lehet, az időkben tudnál segíteni? Köszi
Visszanézel kb. 6 hozzászólással lentebb, és találsz egy CD4040-nel kiegészített kapcsolást proli007 tollából.
Igen, így gondoltam. Általában perc feletti időknél már nem analóg időzítő, hanem számláló használata a célszerű. Pld egy CD4060-al tisztességesebben megoldható az időzítés. De ha nyomógombbal szeretnéd indítani-leállítani, akkor pld. egy RS tárolót is célszerű bevonni. De ha egy kapcsoló is megfelel erre a célra, akkor elég csak a 4060 is. (Reset)
Közben látom rá is találtál.. Az idő kb. T=R4*C5*1,15*2^x Ahol az "x" pld. Q14 kimentet használva 14. üdv! A hozzászólás módosítva: Szept 2, 2013
Megpróbáltam összerakni a dolgot és erre jutottam. Ez így már megfelelhet? szerintem most jól számoltam az ellenállásokat, de sose tudni
![]() Így ha ez jó, akkor a kimenet magas, ha számol ugye? vagyis ugyanúgy kellene betenni a zümmert, mint ahogy a korábbinál beszéltük? %v és a kimenet közé a zümmer, kimenet meg a GND közé a led egy ellenállással?
Hello! Úgy tűnik, most jól számoltál. Igen, késleltetés alatt ez is magas szintet ad ki. Csak éppen a CMOS nem biztos, hogy meghajtja a zümmert. Lehet a jobb megoldás, egy komplementer emitterkövető. üdv!
Hmm, és ez hogy nézne ki ez a komplementer emitterkövető?
Vagy esetleg nem lehet megoldás egy tranzisztor relé párosítás, amit kitaláltam és az alaphelyzetben zárt lábra tenni a zümmert?
Sziasztok. VAn egy stroboszkópom ami nálam saját terv alapján jól működik. Egyik ismerősöm megkísérel egy ugyan olyan építeni szinte nulla elektronikai tudással, hogy majd én vezénylem...
Eljutottunk a vezérlés megépítéséig (azért is ebbe a topikba írok) de persze nem működik neki. A lednek kellene villognia. NA most neki egyzser villog ahogyan kell egyszer semmit nem csinál, ha a potit végállásba tekeri folyamtosan világít, ha odébb akkor semmi. Én arra tippelek, hogy valami kontakt hiba lehet, de így látatlanba nem tudok mit kezdeni vele, az ember a multimétert alig tudja használni annak a használatát is szájbarágósan kell mondani. Tudom tudom minek áll olyan neki aki egyáltalán nem ért hozzá, de ez van. Jobb gomb kép megnyitása uj lapon úgy nagyobb Van valami ötletetek miért viselkedhet így a vezérlés? A hozzászólás módosítva: Szept 2, 2013
Így gondoltam. A relé DIP tokozású. a 3-as és 14-es láb között van a tekercs. a 8 és a 9 a közös bemenet oldalanként. Ezek az 1-2 és 15-16-os kontaktusokat vezérlik. 1 és 16 alaphelyzetben zárt, 2 és 15 alaphelyzetben nyitott.
Vajon ez így jó lehet? Így relével, esetleg több zümmert is vezérelhetek egyszerre.
Üdv!
Milyen megoldással tudom az 555-öt 100kHz fölött használni? R1 1k és dióda, R2 11,2k(2x5,6k) C 1nF. Bővebben: Link
500pF (2db. 1nF sorba). Variálj a számolóban.
Hello! Jó ez így, de én nem tudom minek ez a sok hókuszpókusz, relé meg miegymás, de remélhetőleg Te tudod. Egy Fet tranyóval akárhány zümmert is működtethetsz.
Amúgy én még nem láttam ilyen bekötésű DIP relét. Szerintem ellenőrizd le. És 5V-os a relé, meg a zümmer is? Mert ezeket jó tisztázni előre.. üdv!
Hello! Elsőként úgy hogy olyan 555-öt veszel, ami 100kHz felett is megy. Mert ha egy autó végsebessége 150km, akkor hogy fogsz vele 220-al menni?
Szia! Én kezdő fejjel így tudtam kigondolni azt, hogy addig ne szóljon a zümmer, amíg van késleltetés és csak az idő lejárta után szólaljon meg. Ha az alaphelyzetben zárt lábat használom, akkor pomt így fog működni az elgondolásom szerint. Ha akkor szeretném, hogy szóljon amíg számol akkor én se reléznék, csak egy tranzisztort használnék.
Pedig így van, megnéztem direkt. Legalább is a lábak számozása és távolsága úgy van mint egy dip tokozásnál. Két darabom van ilyen reléből az egyiket már be építettem egy másik kapcsolásba. (National HB2-DC6V). Tudom 6V-os a tekercse, de kipróbáltam és 5V-ról is behúz. Amúgy elgondolkodtam rajta, hogy ha 7806-ot tennék be akkor sok alkatrész értékét kellene megváltoztatni? A zümmert majd úgy kérem, hogy 5V-os legyen, az még nincs meg . A hozzászólás módosítva: Szept 6, 2013
Amiről beszélsz az egy mezei invertálás. Ennél a kapcsolásnál, pld. ott van az IC2a kapu, inverterként működik. A zümmert a bemenetéről, míg a Led-et a kimenetéről működteted egy-egy tranyóval..
Semmit nem kell változtatni, ez ugyan úgy megy 5..12V-ig. Maximum az idő szorzója változik cseppet. De mivel ez nem egy kvarcoszcillátor, nem is lesz pontos az időzítése, amit amúgy is érdemes egy-egy trimmerrel pontosítani, ha másért nem az alkatrészek szórása miatt.. üdv!
Hmm, ez érdekes mait mondasz. Valahogy így gondoltad?
Így a számlálás alatt a zümmer hallgat, a led világít? Az idő letelte után pedig a led kialszik és a zümmer megszólal?
Pontosan ilyen egyszerű az élet. (Csak a bázisellenállást vedd kissé nagyobbra, nehogy túlterheld a kaput. Nem azért mert megpusztul, hanem esetleg nem lesz meg miatta a logikai szint. egy 2,2kohm-al, is 2mA lesz a bázisáram, 100-as bétával, akár 200mA-t is kapcsolhat a tranyó. üdv!
Hát ez szuper! Akkor megnövelem 2,2kohm-ra azt a bázisellenállást. Nem tudom mennyi áram kell majd a zümmernek. Az biztos, hogy elég hangos (és ebből kifolyólag gondolom nagyobb méretű) zümmerre lenne szükségem. Viszont ha más nem teszek be még 1 tranyót darlingtonba.
Variáltam, 1nf és 1k 1k-val 480kHz-et írt ki. De az NE555 nem akarta a jót.
Köszi. SA üzembiztosan tudja?
Lejtőn.
Az általad írt ellenállásokkal (1k, 11.2k), és 2db 1nF sorosan(=500pF), 128 kHz (ha jól emlékszem.
Nem mindegyik 555 bír menni 100kHz-en. A hozzászólás módosítva: Szept 7, 2013
Hello! Én sem tudok többet, mint az adatlap.. De azt sem mit vársz el tőle és miért esett a választásod az 555-re ha már a frekit emeled. Ha repülőt szeretne építeni az ember, akkor miért a Trabant motorral kezd ki? Abból csak sárkányrepülőt építhetsz maximum.. üdv!
A hozzászólás módosítva: Szept 7, 2013
Ez volt itthon.
20Hz-1MHz-ig szeretnék közel 50%-os kitöltésű négyszögjelet különféle tesztek elvégzéséhez. |
Bejelentkezés
Hirdetés |














Nem mindegyik 555 bír menni 100kHz-en. 



