Fórum témák
» Több friss téma |
Fórum » DCF77 óra Nixie-csövekkel
Szia.
Én IN8-2 nixie csöveket használok a most készülő órámban. Ezeknél is egy láb már gyárilag hiányzik, nem kell őket figyelembe venni. A te esetedben ahogy a gif-en látom az Anód az 1-es láb, ez van rákötve a rácsra, a többi láb mind egy egy Katód a számjegyeknek illetve a tizedes pontnak. A rajz alulnézetben kell hogy legyen. Egyenesen 220V-ról, egy egyenirányitón és az Anóddal sorba kötött ellenáláson keresztűl táplálhatod meg a csövet. Az ellenálás értéke legyen 33Kohm. Anod-ot az ellenálással az egyenirányitó + lábára, a Katódokat pedig egyenként a - lábára kötheted. Mondanom sem kell, a 220V-al VIGYÁZZ mert agyonüt! Csak tesztelés céljából használj direkt 220V-os hálózatot. A csövek inkább a 170V - max 200V szeretik, 1.5 - 4mA-ig. Üdv
Hali !
Na így, ahogy mondtad, sikerült feltérképezni a nixie-t. Megvan hozzá a gyári trafó, azt is kikukáztam. Mérjek rá, hogy mennyi jön ki belőle váltóban, szorozzam be gyökkettővel és annyival hajtsam ? Amúgy hogy kell hajtani ? Mármint simán a megfelelő feszt rákötöm aztán csuhajja, vagy kell valami ellenállat árambeállítónak vagy valami egyéb ? A trafó elég nagydarab, nem szeretném feltétlen használni ha nem kötelező nagyon. Az itt kivesézett DC-DC convertert lehet megcsinálom, ebből egy darab elviszi a 4 csövet ugye ? PIC-hez milyen tranyóval kéne illeszteni a nagyjából 200V körüli feszt ? Érdekes dolgot tapasztaltam most a feltérképezéskor: A hálózati 220at ami elvileg már évekóta ugye 230, na ez nálunk folyton ingadozik (Bp, 1. ker.). Van hogy alig 200 jön.. most viszonylag rendesen jött 225körül. Egy elég bika graeztre raktam rá, viszon abból 200V egyen jött ki. Pedig elvileg az AC gyökkettő szerese kéne nem !? Mi volt ez ? Valami N-edik típusú találkozás ? Edga'r Idézet: „Egy elég bika graeztre raktam rá, viszon abból 200V egyen jött ki.” Graetz után volt pufferkondi? Ha nem, akkor azért mérhettél csak 200V-ot, mert a műszered átlagolt értéket mér és mutat...
jó hülye vagyok, nekem is leesett már
![]() bár mondjuk rájátszik a parámra hogy nem nagyon bízok az ilyen kis digitális játékszer multiméterekbe, de egy normális deprez az meg aranyárban van sajna
Norberto rátapintott a lényegre.
Ellenálat mint már mondtam, mindenképpen szükségeltetik (kb. 33K) az Anodra. Egy nálam is bevállt DC-DC konverter rajzot mellékeltem (itt, vagy a neten találtam, már nem tudom). Nálam hat csövet vezérel, igaz multiplexbe (170V-on 12Kohm Anod ellenálással), de szerintem ha csak szimplán vezérled akkor is szépen megy (kicsit növelhetsz a tekercs értékén pl. 200uH, igy növelheted picit a terhelést ). A vezérlést PIC-el, Atmel-el (az én esetemben), MPSA42 illetve MPSA92 tranyókkal lehet megoldani. Én Tom025 kapcsijával szórakoztam amit itt megtalálhatsz Bővebben: Link Üdv
hmm erre a rajzra gondoltam
![]() nincs véletlen nyákterv? ![]() te mivel rajzolsz ? én eagle (mert linuxot használok) van egy trafom ami elektronikának tök tuti jó, kb 2x3x4 cm a vasmagja. 10V AC jön belőle ezt stabilizálom 5V-ra. El fog ekkora trafo vinni 4 nixie-t ? illetve a dc dc convertert ? ha igen, arra gondoltam, a stab elött csapolom le a kb 14.4V DC-t és ez mehetne a converterre.. szerinted ?
Szerintem igen.
Én inkább Altium-os vagyok PCB-nél. Nyák-ot külön a DCDCnek sajna nem tudok adni mivel nálam az egész elektronika 2 nyákra van épitve, egyik a vezérlő (DCDC+driver+Atmel), másik a kijelző (nixie-k + PWMes LED driver). Szinte bármilyen táp megfelel, az összfogyasztás nálam +12V-ról nem több mint 200mA (az egész elektronika + 6 nixie + 6 LED, bekapcsolva PWM-el).
na akkor zsíír
![]() nekiugrok azt lenyákozom akkor azt a rajzot én ugy építem hogy 1. panelen pic meg az anódovezérlök 2.panelen a nixiek, 3. táp.. lehetne egybe is meg másképp si de ez nekem így moist kényelmes
Csatolom a tervet.
hali!
a csöveknek mivel csináltad a furatot? sima lukmaróval?ha igen, nem tépte meg? egyébként kiráy ez a kék led dizájn!
Szia!
A fa burkolat, mint írtam is a cikkban, leheletvékony volt, így a lyukakat rajta szimplán ollóval vágtam. Körzővel megrajzoltam kiterített állapotban a köröket, és amentén vágtam. Nem tépte meg, bár szálirányban néhány helyen kicsit beszakadt, de ez egyáltalán nem látszik rajta...
Hali!
Énis megcsináltam ugyanezt de nálam sem szinkronizál a DCF-re, pedig a vevő veszi a jelet. Én trafóvel csináltam a csövek feszültségét. Abban tudnál segíteni hogyan kell beállítani, és dátumra váltani mert elég gyenge vagyok németből. Tubes
Lenne egy kérdésem. Én a Tom025 által tervezett kapcsolást és programot használtam. Na most a 6 anódra ráteszem a nixie-t és mindenegyik ugyanaz megy. Másodpercenként vált számot. Mi a baja
Másik dolog egyszerre több számot írt ki a nixie, és a 0 folyamatosan, de sztem a sn74141 a hibás :finom: Hihetelen most voltam venni 74141-et vmiért alig van már pár darab :vigyor2: Mondta a eladó hogy Szolnokról is jöttek venni Fanatikusok ,mint pl én
Szerintem nem a 74141-ed hibás, ha másodpercenként szép sorban számol. Én inkább az adódkapcsoló tranzisztorok körül keresném a hibát, mivel ez azt jelenti, hogy mindegyik tranyó folyamatosan nyitva van. Figyeld meg, hogy a bekapcsolástól számított 7-8 másodpercen belül van-e olyan állapot, hogy csak a 0 világít. Ezelőtt változatosan néhány szám, utána pedig a 0 és pár másik szám világít. Ez egyértelműen arra utal, hogy a tranyókkal van gond. Saját nyákkal építetted, vagy az enyémmel?
Üdv, Tom
Magam terveztem a panelt. Van olyan hogy csak a nulla, és utána jön hogy 0 és 1 utána 0 és 2 és így tovább aztán lesz olyan is hogy 0,1 és 2. A kettő nagyon gyakran világít. Érdekes hogy a 74141 kimenetén egy lépcsőzetes impulzosok vannak, vagyis felmegy 5V-ra aztán lemegy 2.5V-ra és csak utána nullára.
Én nem mértem a 74141 kimenetén semmit. 100% hogy jó a 74141 IC-d, és a kapcsolótranzisztorokkal van a gond. Ha már mérsz, mérj inkább a PIC kimenetén ahol a kapcsolótranyókat vezérli. Ha ott megvan az 1:5 kitöltésű négyszögjel, a 6 kimeneten egymáshoz képest elcsúsztatva, akkor szerintem biztos hogy valamit elkötöttél a nyákon, azon a környéken.
Ha nem értenéd a hibajelenséget: Az összes cső egy-egy száma minden csőre egyszerre kikerül a multiplexelés hibája miatt. Amikor csak 0 van, akkor van 00:00:00 (Nem éjfélről indít az óra, hanem 23:59:52-ről ha jól emlékszem. Ezeket a számokat számolhatod meg minden csövön eleinte. Majd 00:00:01-nél már a 0 és az 1 és világít, majd 00:00:02-nél a 0 és 2, és így tovább.
Ránéztem 1:5 kitöltés megvan, mert az impulzus 5ms és az egész periódus 25ms. Viszont nem néztem meg hogy egymáshoz képest el van-e tolva. Pill és átnézem a panelt.
ÁÁÁ értem vagyis egy csövön mutatja az órát. Zseni vok feltaláltam egy új fajta órát
Nem kéne hibának lenni mert nincs elkötve semmi. :no:
Mi történik akkor ha fordítva kötömbe a tranyókat? Úgyhogy csak emittert és collectort cseréltem fel.
Ha egy megvan, akkor tuti jó mind, mivel az szoftverből van megoldva. Ott keress a tranyóknál tovább valamit. Hogy ha meg van fordítva a tranyó, működésileg nem tudom mit produkálna, inkább azt javaslom vesd össze a kapcsit a nyákoddal, hogy meglásd, jó-e úgy...
Ez okozhat ilyen problémákat, mert cmos ic ilyenkor ha nincs lekötve akkor elkezd érdekes dolgokat művelni???
Sziasztok!
Rendeltem az eBay-en néhány nixie csövet, 16 nap alatt érkezett meg Ukrajnából, atombiztos csomagolásban. Tök jó...
Címük? Milyen áraik vannak? Internetes oldaluk van?
Anno még www.elektroncso.hu néven volt, de most nem hajlandó megnyitni..
Ja... Igen ám csak nem mindegy, hogy mennyiért veszed meg. Sok esetben az eBay-ról történt vásárlás esetén, még szállítási költséggel is 1/3, 1/4-ed áron be lehet szereznia csöveket.
Hello mindenki
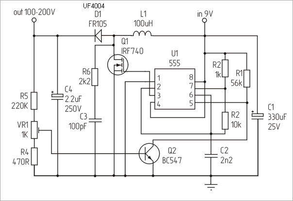
Az a problémám hogy megépítettem a Vicsys által a nixie órához tervezett nagyfeszültségű kapcsolóüzemű tápegységet. Van vele egy kis problémám. Az 555 megy ahogyan kell de a nagyfesz nincs meg. A beállító potinál elhagytam az LDR ellenállást és az 1K-t is igy 156Vra beálla fesz de a poti csavargatásával kb 1V-ot esik a fesz ha beteszem az 1k-t akkor kb 11V lesz a nagyfesz helyett. Jah az induktivitás 300uH lehet hogy ez a baj???
Jópofa... Kiszedsz belőle alkatrészeket, és az áramkör lelkét egy tök más értékű alkatrésszel helyettesíted, és csodálkozol hogy nem megy...
![]() Ha nem tudod mit szedsz ki belőle, akkor ne tervezd át. Az áramkör lelke a 100uH. Ez fet és freki függő, hogy mi lehet a maximális induktivitás. A 300uHenry már sok. Ezért tegyél bele 100uH-t. De a legnagyobb baj, az LDR. Az LDR-nél az 1K-s ellenállást azért hagyd benne. A kapcsolásban az a rész egy feszültség osztót valósított meg, ami egy ún. feedback ágat valósít meg. Legyen már tanulság kollégák... Ha valaki nem érti, hogy hogy működik a kapcsolás, akkor ne kezdjen el öncélúan alkatrészeket kihagyni meg kicserélni. Első lépésben tedd vissza az 1K-s ellenállást. Ha így sincs tápfeszed, akkor pedig tessék visszarakni a 100uH-s induktivitást, mert nagyobb induktivitáshoz a frekvenciát is utánna kell húzni. Akkor az R2, R1, C4-et is át kell állítani. De akkor már romlik jócskán a hatásfok. Ha így sem megy, akkor nem fut az oszcillátor, nézd meg az 555-öt. Annak a 3-as lábán egy négyszögjelnek kell lennie. |
Bejelentkezés
Hirdetés |









egyébként kiráy ez a kék led dizájn!




