Fórum témák
» Több friss téma |
Sziasztok
A tirisztorról keresnék egy kis ismertető anyagot. Főleg az érdekelne, hogy hol használják és mennyiben különbözik a tranzisztoroktól..
katt ide egy kis leíráshoz. Hogy hol használják: főleg nagyteljesítményű áramkörökben. A félvezetők közül a tirisztor a legdurvább eszköz. Ilyen 5000V feszültségű és 4000A áramú típus is létezik belőle.
De mint mindenből, a tirisztordiódából is léteznek kisteljesítményű és alacsony feszültségű típusok-is.
Szabad fordításban a tirisztor egy vezérelhető dióda. Amikor megkapja a nyitóirányú feszt, még nem fog vezetni mindaddig, amíg a vezérlő (Gate) bementére + "gyújtó" fesz nem kap. A begyújtott tirisztor vezető (bekapcsolt), állapotban marad mindaddig, amíg az áramköre zárt. Működését leginkább egy öntaró reléhez lehetne hasonlítani. Váltóáramú áramkörden a tirisztordióda csak a színuszhullám nullaátmenetéig marad "begyújtott" állapotban. Persze a dióda jellegéből adódóan csak nyitóirányba lehet bevezérelni. (Ahhoz, hogy a színuszhullám mind a két felét lehessen vezérelni, TRIAC-ot kell alkalmazni. Ez tulajdonképpen kettő párhuzamosan kapcsolt tirisztor, amiből az egyiket fordítva kötik be.)
Lenne szives valaki elmondani nekem, hogy hogyan lehet tirisztorral vagy mással feszültségszabályozó áramkört építeni?
Előre is kössz! :worship:
A tirisztor alkalmazására találsz egy példát a Társalgó / Villogásmentes fénycső alatt.
Tirisztorokat elsősorban a fázishasításos teljesítmény szabályzókban alkalmaznak. De például "olcsó" kódzárat lehez vele elkészíteni. Vagy használható még impulzustárolásra. A tirisztor igen kedvelt alkatrész volt a teljesítmény elektronikában, az IGBT-k megjelenése előtt. (Szerintem a több száz amperes alkalmazásokban még sokáig megmaradnak a tirisztorok.)
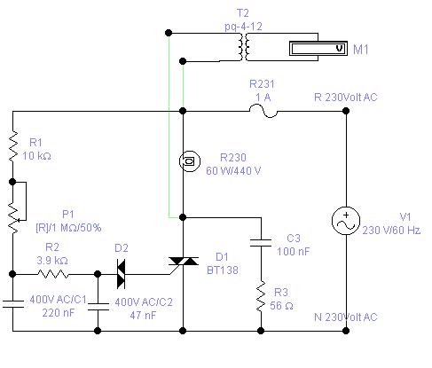
Valami ilyet: melléklet.
(Az áramkör nemkifejezetten induktív fogyasztókra készült, be trafót és motort gond nélkül vitt.) :felkialtas: (De kapcsolóüzemű tápegység elé NE kösd!!!)
Elég szép de őszintén szólva nem ilyesmire gondoltam,
meg ez nekem kicsit magas Olyat képzeltem el hogy a trafó szenkunder oldali feszültségét lehetne -apa szerint -tirisztorral szabályozni, fokozatmentesen kb 0-60 voltig. olyan max 2 Amperig. Mondjuk egy stabilizáló áramkör; meg egy potméter+tirisztor szabályozó. Ebben tudnál valamit segíteni? Kössz.
Köszönöm hozzászólásodat
![]() Nagyon hasznos linket adtál! találtam rajta még sok érdekes dolgot.... Mégegyszer köszi
Üdv!
Egy tirisztor gyújtáskésleltetési szögét a kapuáram nagyságával lehet szabályozni?
Mire való a tirisztor és mire használják? Tudna valaki leírás adni esetleg valamilyen weboldalt megadni + ahol esetleg más alkatrészek leírásáról is írnak?
Szia!
A tirisztor valójában egy négyrétegű félvezető-család(a teljesítmény elektronika egyik alkatrésze). A gyakorlatban tirisztornak nevezik ezen családból a katódoldali vezérlőelektródával kialakítot vezérelhető egyenirányítót. A tirisztor anódja és katódja közötti, nyitóirányú UAK feszültséget egy bizonyos határ fölé növelve az eszköz „letörik” – azaz jól vezető állapotba kerül. A vezérelhetőséget az biztosítja, hogy a G vezérlőelektróda és a K katód közötti, UGK feszültségimpulzussal (valójában áramimpulzus, gyújtóimpulzus) is ilyen vezető állapotba hozható a tirisztor. A vezető állapot a rövid gyújtóimpulzus megszűnte után is fennmarad, egészen addig – amíg a tirisztor I árama külső okból meg nem szűnik. Használható vezérelt egyenirányítőként, teljesítmény szabályozásra, kapcsolóként, stb. Google is your friend!
Hy all
Tudna nekem abban segíteni h van egy fűkaszám tirisztoros gyújtással az a problémája hogy magas fordulaton lefullad.Lehet hogy a tirisztor a rosssz.
Nem a tirisztor a rossz, hanem a gyujtásszög állítodott el.
Lazitsd fel a rögzítést és mozdítsd el valamijen irányba, de előtte jelöld meg a eredeti pontot. Csak kiséleti uton tudod beállítani. Ha van megszakító akkor a hézag változtatásával tudsz beállítást eszközölni Sok sikert.
próbáld a gyertya hézagot kissebre állítani
kösz a választ holnap kipróbálom és megirom mire jutottam kösza választ
Az előző hozzászólás nem teng túl az írásjelekben.
Üdv mindenkinek!!!
Kéne egy kis segítség!! a TIC116D-s jószágnak kéne a lábkiosztása. Mert az egyik helyen K A G volt a másik oldalon meg G K A. És nem tom h most hogy van segítségeteket előrre is köszönöm
Lehet volt már ilyen kérdés, de nincs időm keresgélni (bocsi)
Szóval mit jelölnek a tirisztoroknál a Vrsm, Vrrm, Vdrm, Itsm, Irms? Köszi előre is!
Gondoltam visszaszólok, hogy megoldódott...
Vdrm - Maximális feszültség direkt irányban kikapcsolt állapotban
Vrrm - Maximális feszültség inverz irányban, általában egyenlő Vdrm-em Irms - Maximális effektív áram Itsm - Nem ismétlődő csúcsáram (értéke általában 10ms ideig tartó 10*Irms) Vrsm-t nem találtam most hirtelen
Sziasztok kaptam elektro vizsgán egy érdekes feladatot.
3f1u3ü áramirányító kapcsolás. A terhelés:R+L Ismert adatok: Uszekunder:230v f:50Hz R:2.69A Id:100A Akérdés az alfa gyujtási szög mennyi?
Üdv Mindenkinek!
Talán van itt nehány tirisztorszaki, aki tudna nekem segíteni.. Van három tirisztorom, amiről semmiféle adatlapot nem tudtam előtúrni.. Nem ismeri valaki véletlenül: T 16 R/400 alatta TYP 220 Valami nagyobb teljesítményűnek tűnnek. Szilikoncsővel szigetelt kivezetések, stb... Kérem, aki ismeri az adatait, ossza meg velem pls! Előre is köszi!
Sziasztok!
Tic47 mit használhatok helyettesítőnek amit még lehet kapni?
Sziasztok. Segítséget kérnék ha lehetséges. Van egy meghibásodott régi kaputelefon tápegység-Tesla. Ebben van egy Tirisztor, ami úgy néz ki mint a BC301-tranzisztor. A tipusa KT-502 ! Ilyet nem kapni, mi lehet a helyettesítője ? Kérném a segítségetek ! Köszönöm előre is !
Üdv.: moele
1A 100V ha belefér tegyél valami TIC-et 206/x
Köszönöm szépen, megpróbálom betenni a tic...tirisztort !
Üdv.: moele |
Bejelentkezés
Hirdetés |





:worship:

meg ez nekem kicsit magas
-tirisztorral szabályozni, fokozatmentesen kb 0-60 voltig. olyan max 2 Amperig. Mondjuk egy stabilizáló áramkör; meg egy potméter+tirisztor szabályozó.
Nem ismeri valaki véletlenül: T 16 R/400 alatta TYP 220
Valami nagyobb teljesítményűnek tűnnek. Szilikoncsővel szigetelt kivezetések, stb... Kérem, aki ismeri az adatait, ossza meg velem pls! Előre is köszi! 




