Fórum témák
» Több friss téma |
Fontos: PICKit2 klón építése tanácsok
Az átkötések jók, 22pF is jó. A 470nF gyanús, most forrasztom ki hogy megmérjem. A kvarcot is kiforrasztom hátha befolyt alá a gyanta, egyébként le van mosva.
Ha van szkópod, a kvarcot megnézheted vele.
Ha működik az oszcillátor, kb. 2 .. 2,6V körüli feszültséget lehet mérni a quartz két kivezetésén egy multiméterrel a földhöz képest.
Nincs szkópom sajnos, hő sokkra érzékeny a kvarc? A 470nF a műszer szerint 530nF. Multiméteremen van 30Mhz állás, ezzel érek valamit?
Az órajel generátor nem indul. Van tápja a 18F2550 -nek? 20.lábon a +5V megvan a földhöz képest. A +5V és föld össze van kötve az USB csatlakozó megfelelő lábaival? Az alkalmazott 100nF hidegítő kondenzátoroknál nincs véletlenül zárlat? Esetleg szakadás, hiányzó átvezetés a táp és a föld vezetéken?
Meg van a 20. lábon az 5v, a zöld led is világít. Nem találok zárlatot, átvezetések is jók.
Talán akkor a kvarc ment tönkre a forró levegőtől. El ugrok a boltba veszek egy kvarcot.
A képek.
A 20. lábon levő +5V a 8. és a 19. lábhoz mérten is megvan?
Találok kapcs. rajzot meg egy hex fájlt róla valahol? Nemrég XMega kontrollerhez építettem MKII-t, igaz ez egyszerűbb mert nem kell csak 3,3V a programozáshoz.
Kapcsolási rajz a gyári User Manual végében van, a HEX meg az MPLAB X aktuális verziójában. Panelt magadnak kell hozzá rajzolni. Arra készülj fel, hogy ez full SMD, a benne levő PIC legbarátságosabb tokozása a 0.5mm-es lábtávolságú TQFP.
Ill. az alkatrész beszerzés nem lesz annyira nagyon egyszerű, de persze nem is lehetetlen. Ha rászánod magad, privátban keress meg, van benne pár alkatrész, amit annyira nem egyszerű beszerezni, és talán tudok segíteni. A hozzászólás módosítva: Szept 16, 2013
Szervusztok.
Tudtok segíteni egy olyan rajzban ami nem SMD-ből van? Ismerkednék vele de már az "optika" nem a régi és az SMD már nagyon kicsi nekem. Köszönet a segítségért.
Nem is kell olyan messzire menni: Bővebben: Link.
Sziasztok!
Rászántam magam egy PK2 klónra az elavult lpt-s programozóm miatt. Egy PIC4550 volt itthon, saját tervezés és élesztéskor a PC felismeri, de a Vdd nincs rendben. Sajnos az ECCP modul miatt inverz pwm jött ki.Nem elég, hogy a HEX-ben meg kellett találni a CCP1 initjét(az rendben volt), még ráadásul számolás közben is felülírja a CPP1CON alsó bitjeit, így folyamatosan inverzbe állította a pwm-et. kis kiigazítás a HEX-be és most már megy rendesen, vpp a kalibráció után pontos. Még csak a teszten van túl. üdv.: Foxi
Szia!
A PICkit2 forrása letölthető a Microchip oldaláról, nem a hex-ben kellett volna javítani. Valóban a CalAndSetCCP1 egy kicsit hibás:
Ez a sor felülíthatja a CCP1CON 7..6, 3..0 bitjeit is.
Ezzel viszont probléma nélkül fut 18F4550 -en is.
Sziasztok!
Előkerült régi pickit 2-m (Szilvási féle) És az a gond ,hogy nem tudok semmit sem csinálni vele mivel túl alacsony a VPP feszültség 6,4V Hogyan lehet felemelni ? A hozzászólás módosítva: Szept 20, 2013
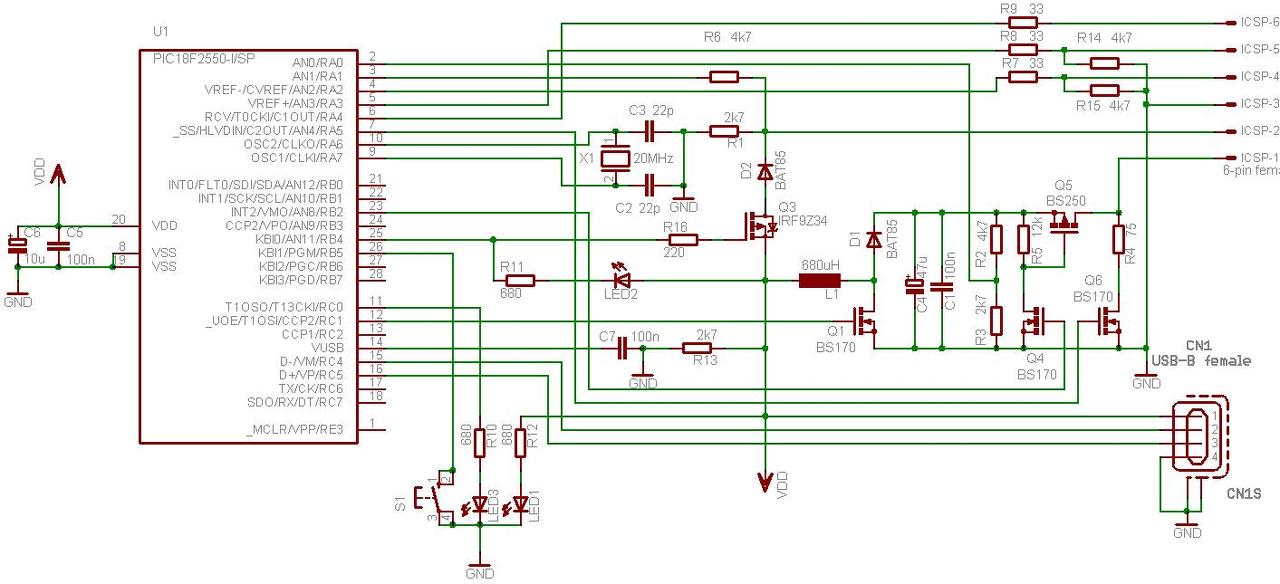
Szia! Kalibráltad? Mérj feszültséget a 2550 2. lábán, 12V nál 4,8V körüli feszültséget kell mérned, ha már 6V-nál is annyi van akkor nem jó az osztód (4,7K-2,7K). Ha kisebb, akkor ellenőrizd a tekercset-diódát-kondit-fetet, persze mindezt a vpp pumpa környékén. (Nem találtam rajzot hirtelen, így pozíciószámot nem írtam.)
Közben megleltem ezt a rajzot: Bővebben: Link, ez alapján a Q1,L1,D1,C1,C4,R2,R3 amikről írtam. Azért mér feszültséget a D1 katódján is. A Q6 nincs nyitva? A hozzászólás módosítva: Szept 20, 2013
találtam rajta egy szakadást.
Kitoldottam egy átkötéssel és Troubleshoot testben azt dobta VPP-re hogy short! Mi ilyenkor a teendő?
Megkeresni, hogy miért alacsony a visszamért Vpp feszültség a PIC 2. lábán...
A hozzászólás módosítva: Szept 20, 2013
Sehol sem találtam további szakadást és a tranzisztorok is jók.(Dióda mérésben megnéztem őket)
A hozzászólás módosítva: Szept 20, 2013
R2 és R3 megfelelő értékű? C4 legalább 25V -os?
A hozzászólás módosítva: Szept 20, 2013
Igen.4,7 és 2,7 K Ohm
Vedd ki a q6-ot, mérj úgy egyet, nem terhel e be valami (mondjuk a q5-r4)?
Q6-ot (BS170) et kivettem és így a VPP feszültség felugrott 13,4 V-ra
No, akkor már csak azt kellene megnézni mitől. Vagy a pictől kap vezérlést, ezt a gate+en feszméréssel meg tudod nézni, vagy a fet rosz. Ez utóbbi jóval esélyesebb. Tegyél minden esetre tegyél egy 100KOhm-os ellenállást a fet gate és a test közé (ha még nem lenne, de akkor az összes bs170-el is játszd ezt el.)
|
Bejelentkezés
Hirdetés |











