Fórum témák
» Több friss téma |
Fórum » TV hiba, mi a megoldás?
Scart-kábellel van összekötve a két készülék?
RCA-RCA, Scart-kábellel volt, gondoltam az rossz, de így is ugyanaz a hiba.
Normál (nem átalakított) Scart-kábellel próbáld ki az RGB-t. Fontos, hogy a tévékészülék átkapcsoljon RGB-üzemmódba.
Szemcsésebb a kép sokkal, illetve sűrűbben ugrik. 2 Scart-kábellel is próbáltam.
Na most írd azt, hogy "Azért köszönöm".
Köszönöm! Más ötleted nincs esetleg? Nagyon zavaró ez a jelenség.
Ha tényleg RGB-ben van a tévé és így is futkározik a kép, akkor a szinkronleválasztással van a gond és nem a jelszintekkel. Akár még elkó kiszáradás is lehet a háttérben.
Nem hinném , hogy a távirányító résszel lenne a gond.
A nem scart összekötésre lennék kíváncsi , hogy akkor is csinálja e.Pl a koax bemenetére tenni valamit , beltérit , DVD lejátszót bármit.
Üdv mindenkinek.
Egy olyan kérdésem lenne, hogy nem tudja valaki mit jelent a TV-nél az, hogy "Descrambler" ? Esetleg nem tud valaki használatit Siemens FC 210 R6 -hoz? A segítségeket előre is köszönöm.
Szia!
Annyit jelent, hogy kódolt, fizetős adást nézhetővé tenni.
Ez a tv nem hiszem , hogy ilyen lenne , mint amit te írtál .
Maximum a set top box , ami hozzá van csatlakoztatva , vagy a szolgáltató adásából adódóan .
Igen oké, régi tv. Ez a menüjében van benne...
Szia!
Kicseréltem az orion tv-ben STV9306-ot, de a kép még mindig homokóra alakú. Az új IC nem ment tönkre. Szerviz menüben a horizontális beállítások közül csak egyiket tudom állítani, de azzal nem sokat érek.
Most hogy alakul az a korábban kimért zárlat? Lesz még ott valami, ami rossz.
Zárlatot már nem mérek, de a kép még mindig nem jó. Közben a kép szűkebbre ugrott, majd vissza.
A hozzászólás módosítva: Okt 1, 2013
Orion t2835 stx, Orion PT90A sasszé.
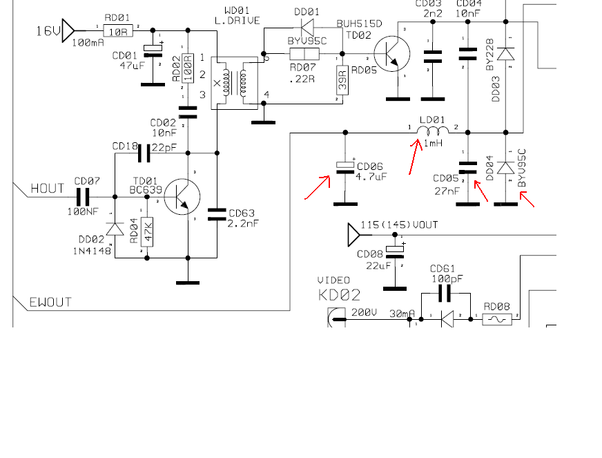
A EW kört kell átnézni azzal lesz baj.
Ami ic - t kicseréltél az a vertikális részért felelős azzal is baj volt ?
Abban az IC-ben van a kelet-nyugat korrektor végfokozata is. Itt értekeztünk róla.
A hozzászólás módosítva: Okt 1, 2013
Az ok , de az volt zárlatos mármint az ic ? Mert valami zárlatról is beszéltetek .Ja és a hiba jelenség előtte is ez volt ?
Igen, ez volt előtte is a hiba. Az IC EW fokozata és a föld között zárlat volt, most a cserével ez megszűnt.
A hozzászólás módosítva: Okt 1, 2013
Ok írtad azelőtt , hogy a 2n2 nf kondi porrá volt égve .Cserélted , de vajon a sorvégtranzisztor ?
kimérted ?A 470nf kondi nem nagyon jó volt oda mérd ki a sortranzisztort lehet , hogy kapott egy kis meleget a kondi miatt. Lehet , hogy nincs rendes meghajtás , és azért megy össze a kép. A hozzászólás módosítva: Okt 1, 2013
Igen most mérem, sorvégtranzisztor rendben van.
A hozzászólás módosítva: Okt 1, 2013
A EW kör kimenetéért ezek is felelősek ezek jók ?
Ezek rendben vannak.
A hozzászólás módosítva: Okt 1, 2013
Az baj , mert ő ilyen lenne , és akkor ott valami bibi van.
Igen, kapcsolási rajz szerint, de megnéztem és ilyen van benne.
Akkor még ezeket kellene átnézni .A feszültségek meg vannak e rendesen , és nincs e megnyúlt ellenállás .Ez a rész nagyban befolyásolja még a EW kört.
|
Bejelentkezés
Hirdetés |











