Fórum témák
» Több friss téma |
Sziasztok!
Egy kéréssel fordulok hozzátok! Az utólag beépített - eredeti gyári - navis fejegységemhez nem tudtam még szerezni gyári mikrofont, és telefonáláshoz kell. Eredetileg a mennyezeti lámpába van ez beépítve, és kb. 3cm x 1,5cm-es kis dobozban van, amiben van valami előerősítő is. A mikrofonhoz nem megy külön táp, csak a fejegységből jövő 2 vezeték, amiben 8V van. Próbáltam rákötni mikrofont, de a telefon túloldalán alig hallani, amit beszélek. Ehhez kellene valami előerősítőt szerkeszteni. Eddig csak olyan rajzokat találtam, amihez külön táp kell. De ennek nincs külön tápja - mint ahogy azt már említettem - , csak az a 8V. Segítségként egy rajz az eredetiről (pdf) Előre is köszönöm a segítséget. Üdv. Peti
Ennek a cikknek alapján építs egy ilyen erősítőt. Ha ez sem elég, akkor ott baj van.
Nagyon kösz!!! Különben nincs ott semmi baj, ez gyárilag ilyen és mindenkinek működik rendesen a gyári mikrofonnal, csak nehezen beszerezhető, az új meg veszettül drága!!!
Sikerült megépítenem az előerősítős mikrofont, ég és föld a különbség, eddig hibátlanul működik, mégegyszer kösz! Még egy kérdés: ha esetlen netán szeretnék rajta még egy picit erősíteni, akkor elég tranzisztort erősebbet tenni?
Szia! Nagyobb bétájú tranzisztorral többet fog erősíteni. Csere után mérj kollektor-emitter feszültséget! 6-9V lenne ideális, R1-gyel tudod befolyásolni.
Szia! Kösz a segítséget, de azért én nem vágom annyira a témát, mint ahogy az kinéz. Nem vagyok műszerész, ezért ha tudnál segíteni abban hogy honnan tudni, hogy a tranzisztornak mennyi a bétája, és hogy kell megmérni a kollektor-emitter feszültséget.
Épp a katalógusokkal ismerkedem, de sajnos nem igazán ismerem ki magam benne.
A tranzisztor kollektor-emitter feszültségét úgy kell mérni, hogy ráadod a kapcsolásra a feszültséget, a multiméteredet DC feszültség állásba kapcsolod, mondjuk a 20-as méréshatárban, majd a mérővezetéket hozzáérinted a tranzisztor emmiter, a másikat a kollektor kivezetéshez. Ekkor leolvasod a mért feszültség értéket.
Pontosan milyen tranzisztorral építetted meg a kapcsolást? Azon megpróbálom elmagyarázni a teendőket.
Ezt egy BC547C-vel lehetne felülmúlni: Bővebben: Link
A kollektor-emitter a tranzisztor két szélső lába. Ha véletlen felcserélve tennéd rá a mérőcsúcsokat fordított polaritásban látható az eredmény. Mivel csak a feszültség abszolút értéke a lényeg ezért külön figyelmet nem érdemel.
Aha, értem. Az erősítő már be van építve az autóba, a mérés kedvéért most nem szedem ki, de ez úgyis csak teszt alany volt, készítek egy másikat, szebb, tömörebb elrendezéssel, és ha már újat készítek, akkor azt majd méregetem, de jó volna egy picit erősíteni még rajta. Megemlíteném, hogy ennek az erősítőnek nincs külön tápja. A fejegységből ki(vagy be?)-vezető két drótszálon kommunikál, amiben 8V van.
Valamit olvastam róla, hogy a szám utáni A B C jelölés a teljesítmény. Akkor ez igaz? Ugyanazon számozású tranzisztorból a C a legerősebb?
A hozzászólás módosítva: Szept 14, 2013
A betű jelentését az adatlapban (datasheet) találod meg, guglival egy pillanat műve.
A táp és a jel elfér egy vezetéken is, a fejegység egy sima kondenzátorral le tudja a tápról a jelet választani.
Szia!
A problémádra az SSM2166 mik. előerősítő a megoldás! Mindent tud, amire szükséged van. Zajzár, dinamika kompresszor, stb. ezek mind állíthatóak. Az ANALOG gyártja, a doksi teljesen szájbarágós. A végére pedig egy egyszerű erősítő az LM családból, de a MAXIM IC-nek van kifejezetten erre IC-je. MX9728A. Én használtam már és tökéletes. Szinte semmi nem kell mellé és közvetlen hajtja a fülest. Erősítése állítható. Üdv, KN
Van 2 marék tranzisztorom itthon, de mind A, C, K meg mit tudom én milyen betűvel kezdődnek, de BC-vel kezdődőt nem találtam csak egyet, BC558C, ami meg is felelne, csak ez meg PNP-s, nekem meg NPN-es kellett volna.
Még egy kérdés. Mivelhogy helyszűke miatt a lehető legkisebbre kell összehoznom a mikrofon előerősítő nyákját, ezért a kondenzátorok és az ellenállások méretén tudok helyet spórolni. Ezért ezt szeretném kérdezni, hogy ha a lehető legkisebb kondenzátort(7,5x4,3mm) és ellenállást(3,5x2mm) használok, akkor az nem lesz gond?
Nyugodtan építheted tömörre, az ellenállásokat állítva is beforraszthatod.
Ha lepróbáltad és hibátlan folyass rá ragasztót, a rezgés ne tegyen benne kárt.
Nem nagyon lehet állva, mert rövid a lábuk, használtak. Ha csak nem hosszabbítom meg a lábukat! Akkor az említett méretű kondikat és ellenállásokat bele tehetem? Mert ezek már olyan kicsik, hogy fekve is elférnek a 33mm x 14mm-es nyákon.
Azért arra vigyázz, hogy az elektrolit kondik 8 V -nál nagyobb feszültség tűrésűek legyenek. Praktice 10 V.
Mind a kettő 50V-os
.A prototip:
Ha SMD alkatrészekből építenéd, sokkal kisebb lenne.
oké! Milyenek azok a SMD alkatrészek? (ennyire nem vágom a témát) A hozzászólás módosítva: Szept 15, 2013
Áááá ehhez már felszerelés is kell. Van itthon egy rakás ilyenem is, de az én forrasztó pákámmal esélyem sincs az ilyen apró cuccok forrasztására.
Az apróbb ellenállásokkal amiket össze kukáztam és kondikkal, megterveztem az új elrendezést, így jóval szűkebb helyen is elférnek az alkatrészek, már csak egy BC547C tranzisztort kell beszereznem valahol és már rakom is össze.
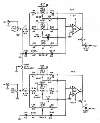
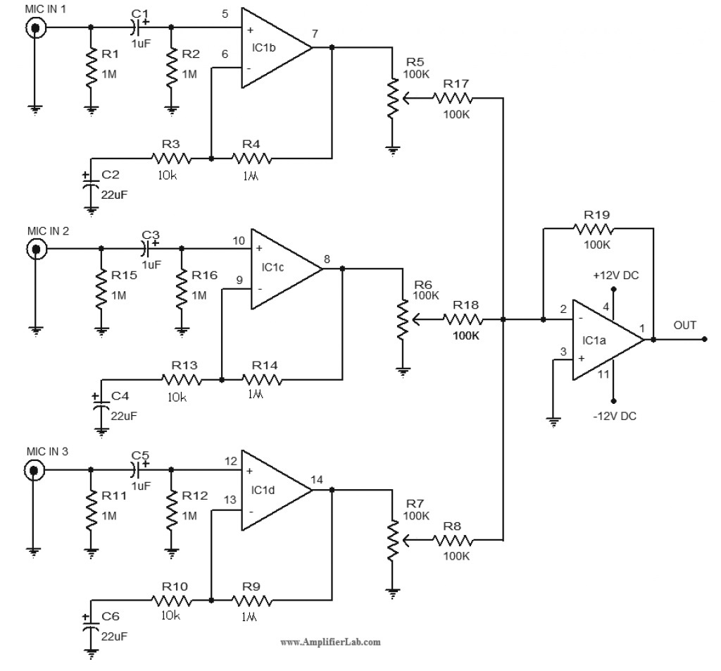
Sziasztok! Szeretné építeni mikrofon előerősítőt dinamikus mikrofonhoz. Nagyon sok kapcsolási rajzot adott ki google barátunk, így beindúlt a bőség zavara. Több mikrofon bemenet lenne(6-8). Szeretnék gain és eqvalizer funkciot is. Mellékelek 2 kapcsolást és magyarázom hogyan oldanám meg, de ha tudtok valami jobb kapcsolást szivesen elkészítém én azt. Ahol vannak a mikrofon előerősítők a 100k elé vagy után betenném darabonként egy egy ilyen eq-t. Na most az eq után van az az op.amp az elég hogy 0dB jelszintre kihozza?
A feladat az, hogy 3 mV -ot (ennyit ad egy dinamikus mikrofon) fel kell erősíteni 775 mV -ra.
Ha a kettőt elosztod egymással, megkapod, hogy mennyit kell erősítened. A korrektor erősítőjének annyit kell erősítenie, amennyit a passzív áramköre csillapít. Ez nagyjából 10 szeres erősítés. Amire figyelned kell, hogy a 3 mV ot kiszajú erősítővel kell erősíteni. A hozzászólás módosítva: Okt 17, 2013
tl074 nem alkalmas erre a feladatra? Az elképzelésem helytálló? Számoljunk inkább1-2mV, mert a kábelen biztosan fog 1 mV esni. A gain potik az op.amp utáni potméter lenne?
A legjobb lenne mikrofon trafót használni. Azután már megfelel a TL071 is. De trafó nélkül nem.
Először erősíteni kell, minél többet, utánna jöhet a manipuláció. A hozzászólás módosítva: Okt 17, 2013
Sajnos trafót nem tudok szerezni, meg gondolom nem olcsó pénz.Ilyen mikrofonhoz kellene az előerősítő. Akkor milyen ick jöhetnek szóba?
Mikrofon trafók:
Bővebben: Link Bővebben: Link Ha precíz akarsz lenni, innen megtudhatod a kiválasztás szempontjait, illetve válogathatsz a termékekből is.
Köszönöm! Csak mondanék valamit: Ilyen keverőm van. Amit mutattam mikrofon tökéletesen működik vele. Pedig csak a keverőben 4558(nem tudom pontosan milyen gyártmány) van. Én amiatt gondoltam hogy így meglehetne oldani.
|
Bejelentkezés
Hirdetés |




.







