Fórum témák
» Több friss téma |
Fórum » Kapcsolási rajzot keresek
Témaindító: Kallai Csaba, idő: Márc 11, 2006
Témakörök:
Szia !
A csatolt lapon lévő családba tartozik, sajnos nincs a listán. HWA rövidítés = nagyfrekvenciás széles sávú erősítő
Szia! Azt esetleg megkérdezhetem hogy miből lett kimásolva ez az oldal? Engem is érdekelnének az adatlapok. Köszönöm,üdv pali
Szia !
Itt találod.
Szia! Igazán nagyon köszönöm. Régóta tag vagyok az E tanyán,de még soha nem jutott eszembe ezt ott keresni. üdv pali
Nagyon szívesen, én is használom amikor szükséges, van az oszcilloszkópomba a MEV
hibridekből pár darab HPA-04 -05 -06 , de sajnos ezeket nem találom. Nem csak a kapcsolását de magát a hibridet is keresem.
Szia! Ebből is csak azt lehet megtudni hogy mik ezek.
Köszönöm hogy kerested, megvan nekem is.
Köszönöm. Sokat segített
.
Sziasztok.
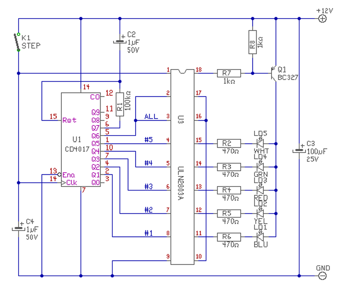
5 ledet kellene kapcsolnom egy kapcsolóval (max kettővel) de menniük kell külön-külön és egyszerre is. Már gondolkodtam 4017-es íc-n meg relés megoldáson stb. de igazán jót nem sikerült kitalálnom ami olcsó és nem mikrokontrolleres... Ebben szeretném a segítségeteket kérni.
Hello! Ebből nem igazán lehet megtudni mit is szeretnél. A kapcsoló tényleg kapcsoló-e, és hogyan kapcsolgasson..
Amennyiben a "külön-külön" azt jelenti, hogy 5-ből 1-et, akkor 6 állású kapcsoló, diódákkal, és egy másik egyáramkörös kapcsoló diódákkal.
A hozzászólás módosítva: Ápr 20, 2014
Sima pici on-off-os kapcsoló. Azért gondolkodtam ic-be aminek van legalább 5 kimenete csak azt kellene tudni megoldani hogy pl. egy kapcsolás-kék kikapcsolom (az mehetne reset lábra) még egyszer felkapcsolom sárga stb és lenne még egy kapcsoló amivel az összes megy.
Szia! Nem szeretnék 6 állású kapcsolót mert nagy másrészt nincs itthon
Nem tudom mi akar ebből lenni, de pl. ha megnézel egy cd4029-et, ami bin/dec fel-le számláló, van carry out, kötheted a bin/dec vezérlést valamelyik kimenetre, és jól össze-vissza keveri a 4 kimenet felkapcsolásait. Tehát a Cl jelekre még sokkal több variációt is kaphatsz mint akartad. Az ötödik ledet pl teheted a Carry kimenetre, vagy kettő kimenetből össze diódázod.
Vagy a Jam bemenetek valamelyikére visszaviszed valamelyik kimenetet. Csak egy ötlet, annyira konkrét, mint a feladat meghatározása A hozzászólás módosítva: Ápr 20, 2014
Tudna valaki segíteni? szükségem lennel egy Villamossági bekötési rajzra egy Kőnyűfém fröccsöntő géphez.
Típus? LS/ engel/Goldstar/crauss? Hány tonnás? Évekig javítottam ilyeneket nagyon sok fajta van más más megoldásokkal.
A 4017 miért nem jó? minden kimenetre egy egy diódán át egy egy led.Az első üresen marad, az utolsóra meg összediódázod az öszeset.(igaz nem kapcsoló kell hozzá hanem nyomógomb...)
Sziasztok!
Pioneer A 305R erősítőhöz kapcsolási rajzot tudnátok adni esetleg? Nagyon jól jönne, mert google nem segít. Köszi szépen előre is!
Hello! Nem tudom ere gondoltál-e? De..
Igazából egy kapcsoló is elég, ha a 6. állás az összeset jelenti. Ha mégsem, akkor az "ALL" bementet nem a Q6-ra, hanem a 2. kapcsolón keresztül a tápra kell kötni. Természetesen ekkor az R1 ellenállás nem a Q7-re, hanem a Q6-ra megy.
Sok sikert
üdv!
Tud valaki olyan kapcsolási rajzot küldeni vagy linkelni, ami azt tudja, hogy figyeli egy hűtőborda hőmérsékletét és olyan 40 fok körül bekapcsol egy pc ventillátort? Ha lehet egyszerű legyen, és B1 120-as termisztor kelljen hozzá. remélem tudtok segíteni! A hozzászólás módosítva: Ápr 21, 2014
Hello! Nem baj, hogy nem tudjuk (legalább is én) milyen ez a "B1 120"-as termisztor? (Típusa, adatlapja, NTC vagy PTC és legalább ellenállása 25 fokon..)
Hát... NTC, az biztos. 25 fokon 1k ohm az ellenállása. De mindegy, jó lesz másféle is, csak kapcsrajz jönne jól
A hozzászólás módosítva: Ápr 21, 2014
Hello! Ha 10k-val is megfelelő, akkor így is megépítheted. Az R1-értékét természetesen a Fet tényleges Gate feszültségéhez kell választani. De akár ezt is megépítheted.
Bocs, még egy utolsó, buta, amatőr kérdés (lássuk be, mindkettő igaz rám
) a T1, az a termisztor? Ha igen, akkor mi az a ventitől jobbra, továbbá a voltmérő miért kell? (bocs ha nagyon hülye vagyok )
A T1 az egy Fet tranzisztor. Az NTC a termisztor. A feszültségmérő, mint ahogy a ventit helyettesítő ellenállás is csak a szimuláció miatt kell, a valóságban természetesen nem. (Különben honnan látnád mire mit csinál..)
á! köszi! ma is tanultam valamit
|
Bejelentkezés
Hirdetés |





. 



) 




