Fórum témák
» Több friss téma |
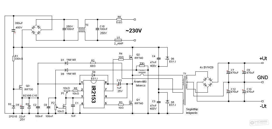
Szóval ha jól értem az a baj, hogy üresben felmegy a fesz 50V-ra? Kapcsolási rajz, és nyák rajz is jól jön + ha lehet egy jó minőségű fotó a kész egyedről.
Idézet: „tápomat” Mégis milyen tápodat? Sajnos nem túl jó a memóriám (de szerintem másnak sem). Linkeld be a korábbi hozzászólást, vagy amire célzol, így könyebben tudunk neked segíteni. Valamint célszerű a hozzászólásodat tagolni. Most így saccra feltételezem, hogy egy rezonáns tápot raktál össze. Mindezt azért tartsd be, hogy könnyebben megértsük mit szeretnél. Idézet: „én 35 menetes primert számoltam, szekunderhez 30V egyent szeretnék ezért kb. 21,5 V váltóval számolva 5 menetet kaptam, a segédtáp 4 menet” Nem jó a számolás alapból. Na szóval milyen itt a hullámforma? A feszültség formája négyszög, szóvel a Vp=Veffektív. 30V egyenhez 2x6-7 menet kell. Idézet: „Bekapcsoláskor magas frekvenciás hangot adott ki a táp nem hangosat” Ez azt jelzi, hogy a segédtáp nem táplál rendesen, és a cucc ki/be kapcsol, és ennek a frekvenciáj hallható tartományba esik. Idézet: „ha nincs terhelve a táp 50 volt fölé is ment. Miért?” A ludas az a diódáknak a parazita kapacitása. MOst milyen diódákat használtál? Valamekkora üresjárati terhelést kell rá rakni. Először teszteld le, hogy mennyi ellenállással esik le a kívánt feszültségbe a dolog. Ha az pár watt, akkor berakahatsz zénert is. Idézet: „Az alkatrészek megegyeznek a kapcsolásban lévőkkel” Melyik kapcsolásnak? Bénagyereknek az anyja sem érti a szavát ![]() Idézet: „Egy másik észrevétel, hogy ha bekapcsoljuk a tápot (az ic külső tápfeszt kap) és az ic működését megszüntetjük mehetne-e tovább a táp?” Most micsoda? Mosta kkor menjek ki? Ezt hogyan gondoltad? Az IC vezérli a tápot! Idézet: „Mert nekem vígan működött utána is. 65kHz-en szeretném használni a tápot ehhez 63uH kell(2x47nF). Én csak úgy tudtam ezt elérni, hogy légmagot raktam bele papírral.” Most akkor melyik 63uH a szórt induktivitás vagy a mágnesező? NEM MINDEGY! Én azt feltételezem, hogy azt sem tudod mi történik. Bármit is akartál emgépíteni olvasd el mégegyszer a cikket. Ha ez egy rezonáns táp, akkor a soros (szórt) induktivitás rezonál a rezonáns kondikkal!
Bocsánatot mindenért de kicsit talán már túl fáradt vagyok. Cimopata rezonáns tápját építettem meg.Akkor most, hogy kell kiszámolni a menetszámokat? Mert korábban azt írtad erre nincs megfelelő képlet és csak kompromisszumok árán lehet megoldani.Igen itt négyszög van.A 63 uH a szórt induktivitás. Amit az ic-s résznél írtam ott az történt hogy levettük a 12 voltot az ic ről és a táp tovább működött.
Amúgy picit gázos a szekunder oldal kivitelezése. Diódákról kondikról van valami bővebb infó?
Miez a kép ? Idézet: „Akkor most, hogy kell kiszámolni a menetszámokat? Mert korábban azt írtad erre nincs megfelelő képlet és csak kompromisszumok árán lehet megoldani.” Csak olvastál és nem értelmeztél. A menetszámok aránya meghatározza az áttétet, és így feszültségeket. Az hogy mennyi a menet/volt arány az az, ami többnyire empirikus. Ha megnézed a cimopata cikkét ott van az egyenlet, de annak bemenő paramétere a B. Az hogy milyen B-re tervezel, az meg attól függ, hogy milyen minőségű a magod és mennyi melegedést engedsz meg. Szóval te használhatsz akár 30 akár 35 akár 40 voltot a primerre, de ha te 30V-os szekunder szeretnél akkor annak a menetszáma Nsec=Vsec/Vpri*NPri. Ez a transzformátor szabája, ez középiskolás anyag. A rezonáns tápegység esetében a primer feszültség négyszög (és az áram közel szinusz, ha beállítod), így nem kell gyök2-vel osztani! Na most ha neked a szórt induktivitásod 63uH, akkor hogy jöne ide a légrés és a papír? Hacsak nem badarságot mérsz, akkor a légrés nagyon kis hatással van a szórt induktivitásra. A hozzászólás módosítva: Okt 25, 2013
Úgy mértem hogy a szekundert rövidre zártam és a a primert lemértem, úgy ahogy a cikkben meg van írva.
A képlet amit leírtál én is azt használtam Nsec=21/150*35 Nsec=4,9.
Ez már egy későbbi nyák mert a másik elveszett a kimenete más.A kondik PC tápból vannak a diódák BYW29 200 tipusúak.
De akkor mire kellett a légrés? Most akkor van benne légrés, vagy nem? Nem kell hadovászni, csak a kérdésre válaszolni, és akkor gyorsan megy a dolog.
Idézet: „A képlet amit leírtál én is azt használtam Nsec=21/150*35 Nsec=4,9.” Használtad, de rosszul. A primer effektív feszültsége stimmel, hogy 150V (terhelve), de ha neked 30V kell a kimeneten, akkor nem 21-et kell beírni, hanem 30-at, és akkor rögtön más a leányzó fekvése. Érthető? Idézet: „diódák BYW29 200 tipusúak.” Ezek ultragyors diódák, a célra megfelnek, de nagy a kapacitásuk. Na és, szerintem biztos mondtuk már, de nem egyenirányítunk graetz-ben, csak ha nagyon muszály! Fogunk egy szimpla kettős diódát és kétutatasan egyenirányítunk. Ha neked 30V kell, akkor egy MBR20100 2x10A-es 100V-os Schootky tökéletes.
Végre jutunk valamerre.
én azért írtam 21 voltot mert azt hittem osztani kell gyök 2-vel, hogy váltó legyen mert egyenirányításnál szorozni kell, de úgy tűnik itt nem.De csak azért, hogy érthető legyen nekem nem 30volt váltó hanem 30 volt egyenfeszültség kell.Eddig mindig graetz hidat használtam így itt is, de akkor majd ezt alaklmazom. És igen van benne légrés, de én azt nem értettem miért nőtt az induktivitás amikor beleraktam légrést. A segédtáppal mit lehet kezdeni? Idézet: „azért írtam 21 voltot mert azt hittem osztani kell gyök 2-vel, hogy váltó legyen” Hogy érthető legyen, már kétszer leírtam! Lásd: Idézet: „A feszültség formája négyszög, szóvel a Vp=Veffektív.” Szóval, próbáld meg légy szíves értelmezni is, amit leírok. Nem azért kell gyök2-vel osztani, mert váltó, hanem azért mert az adott hullámformánál más az effektív érték és a csúcsérték arány. A szinusznál az arány gyök2, a hárömszögnél 2, de itt ngéyszög van, így ez az arány 1. Itt csúcsegyenirányítás van, így a táp kimenetén lévő feszültség a szekunder feszültség csúcsértéke lesz. (szemben például egy PWM konverterrel, ahol a kimeneti folytó és a puffer kondi által alkotott LC szűrő átlagol) Ezek eddig elég alap elektornikai ismeretek, és nagyon örülnék, ha nem kellene mindet háromszor leírnom, hogy meg is értsd. Azért vagoyk itt, hogy segítsek, de annak az az egyszerűbb módja, hogy válaszolsz az általam feltett kérdésekre. (hidd el, hogy jobbakat kérdezek, és amit kérdezek okkal van, a tapasztalatom miatt több lépéssel járok előtted) Idézet: „Eddig mindig graetz hidat használtam” Hálózat egyenirányításánál az alacsony frekvencia miatt alkalmazunk hidas egyenirányítást, hogy a puffereket 100Hz töltse, és így ne kelljen annyi pufer. Mivel itt a frekvencia közel ezerszerese, így ilyen szempontból ezredannyi puffer kell, emiatt ez itt nem szempont. Ellenben hidas egyeniráynításnál 2 diódányi feszültség esik, ami veszteség, és sok, ezért kétütemesen egyenirányítunk. Idézet: „A segédtáppal mit lehet kezdeni?” Először mérd meg mennyi jön ki rajta. Ha megvan 12V kb, akkor csak a soros ellenállást kell módosítani, ha nincs, akkor át kell tekerni.
Tervezésnél a primer oldalnál is célszerű min. 7 mm biztonsági távolságot adni a segédtáp 12V és a 320V között?
Valamint a szekunder oldalnál, közép-magas feszültség például 100V-lenne a kondikban. Közel kerülhet-e -kb 1 mm-re lenne tőle- a másik jóval alacsonyabb feszültségű stab IC szekunder hűtőbordájához?
Lorylaci, én mindent megértettem amit csak lehetett, de ahogy te is mondtad a tapasztalat ami kell. Eddig fényjátékokkal és erősítőkkel foglalkoztam csak két hónapja dolgozok kapcsolóüzemű tápegységekkel.Te úgy látod, hogy lassú a felfogásom, pedig én csak azt akartam leírni, hogy miként számoltam, mert azokkal az arányokkal eddig nem találkoztam kivéve a szinusznál.De ebből tanul az ember. Csináltam másik nyáktervet, itt már az Mbr210100 van betervezve.
Ezek alapján és Lorylaci megoldásai alapján már érthető a magas kimeneti fesz.Most már tudom hogy a feszt, hogy kell rendesen kiszámolni így 30V-al számolva 7 menet jött ki szekunderre (primer 35 menet), a középmegcsapolás miatt 2*7.
Na ez már alakul, de még mindig nem az igazi, mire kell figyelni:
- Az áram útja: trafó -> dióda -> kondi -> sorkapocs. Nem csinálunk oylat, hogy dióda után sorkapocs és utána a kondi. Úgy a kondi nem sokat ér. Miért? Na szóval a nyák indutkivtiása kb 10nH/inch (4nH/cm), ez hagymányos 50 Hz-es dolgoknál kutyát nem zavar, de itt igen. Szóval: a pályát rávezetjük a kondi lábára, és onnan vezetjük tovább. Így ha figyelembe veszed a nyákpálya induktivitását akkor képzeletbeli LC szűrők jönnek ki, ami sokkal jobban szűr, mintha a L-sorkapocs-L-S szóval a kkondifele nem is megy a nyákpálya induktivitása maitt annyi áram. - Én még olyan diódahidat nem láttam amit te be akarsz rakni, de lehet neked iylen van elfekvőben, bontásból. - A szekunder oldalon nagyobb áram folyik, oszlasd szét a lábakon ezt. Én mindig anyázni szoktam, amikor a jó kis 50x0,25-ös fonatot egy lábra kell ráforrasztani. Sokkal könyebb lesz eloszlatva a lábra forrasztani, a lábnak is jó lesz, emrt nem 5-10A fog rajta cikászni. Ha ezeken túl vagy, akkor mehetünk majd a finombeállítás részére, és oda pedig fog kelleni egy oszcilloszkóp és leválasztó trafó. Metabo123 szkópábrái elég tanulságosak, ajánlom olvasd el az ő hozzászólásait, és a válaszainkat rá.
Értem köszönöm az észrevételt. Látszik, hogy 50 Hz fölött még nem dolgoztam de csak megtanulom ezt is. A dióda az amit korábban belinkeltél )MBR20100), de egy fetnek a rajzát raktam be megfelelő láb kiosztással.És áttervezem akkor a kimenetet is.
Sziasztok!
Szükségem lenne egy kapcsolóüzemű tápegységre mégpedig kb. 4x1,5A szimmetrikus 12V-os és 1x 5V 1,5A-es kimenettel, ami a kellő feszültséget előállítja 250V dc és 325V dc között. Továbbá fontos lenne, hogy a kimeneti feszültség 5%-nál nem térhet el ettől (de lehetne tenni a végére stabilizátorokat is). Ezen kívül valami védelem is jól jönne bele legalább annyi, hogy a kimeneti feszültség nem lépheti túl a megadott értéket, vagy ha stabilizátorok vannak akkor azok maximális feszültségét. Eddig ezt a kapcsolást néztem meg. Úgy is működne a dolog, hogy ha a trafó szekunderéből 5-öt csinálnék és estleg stabilizátorokat alkalmaznék így nem lenne annyira probléma, hogy nincs visszacsatolás valahogy úgy kell belőni, hogy mindkét határesetben még a stabilizátoroknak megfelelő legyen a feszültség. Illetve 3 fet van a kapcsolási rajzon abból kettő az irf740 a harmadiknak gondolom jó egy általános célú N mosfet is? Valakinek van valami javaslata vagy ötlete ehhez?
Több ampert stabilizálni? Nem célszerű. Akkor már lineáris táp, toroiddal.
A legegyszerűbb megoldás amúgy egy PC táp lenne, vagy annak átalakítása. Ott van 12V és 5V is Stabil is, sőt valamelyikben van védelem is. Ha mindenképpen építeni akarsz, akkor pedig a stabilizált rezonáns tápos cikkemet ajánlom, azt egy TL431 IC-vel nagoyn jól be lehet satbilizálni.
Az írt adatok abszolút maximum értékek, ténylegesen 3x 150mA +-12V kell és 1x 1,2A +-12V illetve 1x5V 1,2A legalább is első körben ezek kellenének. Dc 250-325V áll rendelkezésre, de lehet jó lenne, ha váltóval is lehetne járatni. Azért kérdeztem, hogy mégis milyen tápegységet érdemes használni vagy van e valakinek valami ötlete? Jó lenne ha kevés alkarészből meg lehetne oldani és olcsón, illetve nem lenne probléma ha stabilizátorok is lennének a kimeneten (bár nem tudom mennyire elegáns megoldás). A kis helyigény is jól jönne. Egy pc táp helyigénye már túl nagy lényegében nem kell nagy teljesítmény max 60-80W ha esetleg még kellene pár feszültség, de ennél nagyobb biztos nem. Az egyszerűségre szeretnék törekedni, csak elég sok független szimmetrikus tápfesz kell.
A hozzászólás módosítva: Okt 26, 2013
Elmondom a lényeget megint, ha előbb nem értetted meg: vagy toroid és stab, vagy kapcsolóüzemű Kapcsolóüzemben csak (topológiától és) vezérléstől függ, hogy mennyire satbil a kimenet. Olyat nem csinálunk hgoy kapcsüzem és stab, mert értelmetlen. (azt a méretet és hatásfokot amit a kapcsolóüzemmel nyersz, elrontasz a stabkockákkal és a bordáival)
Ha tényleg ilyen kis teljesítmény kell, akkor flyback a megoldás. A flyback topológia előnye, hogy könnyen stabilizálható, és 100W alatt jó megoldást nyújt. Van az egyszerű kapcsolóüzemű táos cikk, abban van a TOP IC család. Van több verziója, meg már több generációja is kapható, nagyon széles teljesítmény tartományban (10-200W-ig). Mindenképpen ennyi független +/-12V-ra van szükség? Micsoda lenne ez? Csak azért, mert így a trafót mindenképpen magadnak kell tekerned, és körbe kell nézned, hogy milyen csévén van egyáltalán ennyi láb.
Bonts ki egy flyback trafót egy rossz monitorból, elég sok szekunder van rajta. Már régóta tervezem hogy egyszer végigméricskélem mert kallódik 4db is a fiókomban, de mindig elmarad.
Ha esetleg jársz a lomex felé, van még raktáron TNY255 (56Ft/db), már nem sokáig mert kifutó típus. Azzal simán meg lehet hajtani bármelyik flyback trafó primerjét, nem kell hozzá semmilyen plusz tekercsleágazás, és lehet méricskélni. Legrosszabb esetben át kell tekerni a trafót, de lehet hogy jó lesz úgy is ahogy van, legfeljebb kettőt építesz belőle és veszel hozzá valami olcsó meghajtót (TOP, vagy UC38xx+FET), de néhány W-al elboldogul a TNY is.
Nem igazán tudom, hogy hogy is néz ki a lineáris táp toroiddal, legalább is dc feszre. Nem feltétlen ragaszkodok a kapcsolóüzemhez, de szükség van ennyi független tápra, több H hídhoz kell, és +-12V-tal kapcsolgatnám a feteket.
Most olvasom az egyszerű tápos cikket, de így első ránézésre ahány független tápot akarok annyi tápegységet csináljak? (Pl. rá akartam keresni erre a TOP200Yai, de adatlapot se nagyon találtam, legalább is nem hozza be.) A lényeg, hogy még mindig nem tudom, melyiknek érdemes nekikezdeni. Visszacsatolásnál minden független tekercshez kellene visszacsatolás? Mondjuk ilyen kis terhelésnél lehet felesleges lenne végül is max 10% eltérés belefér bár lefele nem nagyon kéne mennie. A hozzászólás módosítva: Okt 26, 2013
Azt nem tudod mi egy lineáris üzemű táp, akkor a kapcsolóüzembe bele se kezdjél!
Nem kell annyi táp, csak annyi szekunder. Nem kellene minden tekercshez, hiszen ez a flyback alapja, a különböző szekunderek aránya meghatározza a kimeneti feszültségek arányát. Idézet: „de szükség van ennyi független tápra, több H hídhoz kell, és +-12V-tal kapcsolgatnám a feteket.” A FET-eket lehet gate-trafón keresztül is meghajtani, és akkor nem kell 42 független szekunder. Idézet: „A lényeg, hogy még mindig nem tudom, melyiknek érdemes nekikezdeni.” Ha flyback mellett döntesz, akkor látogass el a TOP IC-k gyártójának oldalára (powerint.com), ott találsz egy PI Expert nevű programot, amivel az ő különféle ilyen flyback IC-ikkel lehet adott specifikációhoz tápot terveztetni. Nem kevés energia, viszont cserébe kiszámol neked mindent, még a trafó dolgait is megmondja, és ami a legfontosabb: kiszámolja a visszacsatolás kompenzálását is, amit papíron, számológéppel azért sokkal macerásabb. Idézet: „Visszacsatolásnál minden független tekercshez kellene visszacsatolás?” Nem, a FET-jeidnek valószínűleg tök mindegy, hogy 12V-tal hajtod meg, vagy 11.5V-tal. Amúgy jól elkészített flyback trafó esetén a kimeneti feszültségek között nagyon kicsi eltérések lesznek, tehát elég az egyik kimenetet visszacsatolni.
Én a lineáris tápot csak úgy ismerem mint trafó egyenirányító és tranyó áteresztő módban, de olyat még nem láttam, hogy 320V dc-ből csináljon 12V-ot 1A-rel, mert ugye váltó nincs csak egyenfesz, de ha mutatsz egy kapcsolást akkor megnézem.
_vl_: Igen már rájöttem végül, hogy elég egyet visszacsatolni főleg ilyen kis terhelésnél bár azért szimmetrikus terhelésnél könnyebb lenne a helyzet. A feteknek ugyan mindegy, hogy mekkora fesszel hajtom, csak a fet meghajtóknak nem mindegy, ha mondjuk 25V a max tápfesz akkor +-12,5V-ig mehet. Ilyen top ic-t hol lehet venni olcsón? Mert a lomex elég messze van tőlem. És ilyen visszacsatolatlan rezonáns tápegységgel mi a helyzet? Ilyen gate trafóról még nem hallottam, végül is csak 6db N csat. fetet kellene meghajtani ezért kell a 4+1 feszültség a +1 a meghajtó vezérlőjéhez kell majd. Egyéb dolgok is szóba jöhetnek majd de most csak ennyi lenne. Úgy is először csak egy kísérleti pldányt raknék össze csak fel szerettem volna mérni a választási lehetőségeket. (Nem igazán ismerem a kapcsolóüzemű tápokat szóval még utána fogok nézni a dolgoknak.)
Hali fiúk!
Ti mit szóltok ahhoz, hogy az opto csatoló pozicióját így tudnám csak megoldani (tehát nem közvetlen a primer negatív ágnál (hanem így lekanyarintva) ?? Vagy mindenféle képp muszáj lenne közel kerülnie a vastagon szedett sávhoz? (Ge Lee tápjáról van szó csak hely szűkében vagyok) A hozzászólás módosítva: Okt 28, 2013
Szerintem a két IC túl közel van egymáshoz, zavarhatják egymást (tokozástól függően lehet, hogy össze is érnek), foglalatba pl. biztosan nem fogod tudni rakni egyiket se (ez ugye élesztésnél jól jöhetne).
Az optocsatolónak ugye nincs leválasztó funkciója? Mert ez így arra biztosan alkalmatlan (de nyilván az egész TL494 túl közel van az opto túloldalának alkatrészeihez, szóval maga az opto már nem oszt, nem szoroz).
Sziasztok!
Szükségem lenne valaki olyanra aki meg tudna csinálni nekem, egy olyan tápegységet, ami 230VAC-ről előállítana nekem 110VDC-t. Viszont fontos, hogy a kimenő feszültséget tudjam állítani egy potméterrel 12-110 között. Az áramerősség max 6A. Nekem egy olyan ember kéne aki le is tudja gyártani, mert nem értek hozzá. Előre is köszönöm aki jelentkezik. (természetesen nem ingyen kérem)
Értem. Viszont azt nem értem, hogy ugyebár a primer oldali alkatrészek közel lehetnek egymáshoz? Vagy itt is tartani kell a 7mm-es légtávot?
|
Bejelentkezés
Hirdetés |











