| Fórum témák 
 
 » Több friss téma | Fórum » Időzítő 
			Témaindító: Mekkmester, idő: Dec 25, 2005		 
			Témakörök:
			
		 
				Azt javaslom, hogy először ezt a rejtélyes áramkört javítsd meg. Sok gond nem lehet benne. Lehet a működés megértése lenne az első feladat, ami a következő. - Bekapcsoláskor a 22µF kisütött állapotban van. Így a tranyó, és a Trisztor zárva van. - A kondi el kezd töltődni a potin keresztül. A tranyó emittere meg követi ezt a feszültséget. Ha az emitter feszültsége eléri a zéner könyökfeszültségét, akkor a 270ohm-on elkezd áram folyni. - Ha 270ohm-on eső feszültség eléri az 1V körüli értéket, a tirisztor begyújt. Rövidre zárja a relét, amitől az elejt. Valamint az 1N4007 segítségével, ki is süti a 22µF-os kondit. (Ez is lényeges, mert a következő bekapcsolást is nulláról kell hogy kezdje a kondi.) - Ha elveszed az egész tápfeszét, akkor megszűnik a tirisztor anódárama, mire az kikapcsol. Újbóli tápfesz aláhelyezés esetén, kezdődik elölről minden. Nos, ez lenne elvileg a működés. (Amúgy a Led a rajzon fordítva van.) De a zéneren nem mérhetsz feszültséget, csak addig, míg a tirisztor be nem gyújt. A könyökfeszültsége meg lehet alacsonyabb ha nincs meg a zénerárama, mert az 5mA-ra van megadva. Vedd ki a zénert, és akkor vizsgálható a működés. - Bekapcsolás után a relén meg kell lenni a 24V-nak, ha nincs meg, akkor vagy valami terheli a relét, vagy nem jó, 4,7µF/450V-os kondi, vagy megnyúlt a 20k/5W-os ellenállás. - Az emitteren meg szépen látható, hogy töltődik a kondi. - Ha az időzítés nem egyenletes, akkor vagy bekapcsolgat a tirisztor, vagy szivárog a kondi/kontaktos a poti, vagy nem süti ki a tirisztor, ha rövidrezárja a relét.. 230V-al óvatosan!! üdv! A hozzászólás módosítva: Szept 18, 2013 
				Köszi a működés leírását, és a segítséget. MŰKÖDIK! Csak késő este tudtam foglalkozni a kapcsolással. Már szinte teljesen feladtam a dolgot. Próbáltam méregetni azok alapján amiket írtál, de nem jutottam előrébb. Minden alkatrész hibátlan, a 270ohmon a feszültség van hogy a bekapcsolás pillanatában azonnal 1,3V (ekkor persze azonnal gyújtott a tir.) és olyan is hogy 0,6V felé nem emelkedett ezért nem is kapcsolt ki. A gyanúm a tranyóra terelődött, kivettem hát. Multival kimértem, hibátlan volt. Befejeztem, gondoltam, visszaforrasztom a helyére és vissza a gazdájának, de a sok nyomorgatástól kitörött az egyik lába hát kicseréltem (ne úgy adjam vissza hogy hiányzik belőle alkatrész). A Másik tranyóval még egy próba, ... láss csodát hibátlanul működött. Na itt mi lehetett a probléma?? Mégegyszer köszi: Kiscsa 
				Hello! A jövőbe látás a gyengeségünk, a múltba látás meg egyenesen nem is megy.. A tranyó lehet rossz volt, de lehet hogy nem, és csak a forrasztgatással javítottad meg végül a dolgot. "Próbáltam méregetni azok alapján amiket írtál, de nem jutottam előrébb" Már bocs, de ez azért enyhe gyanúra ad okot, hogy tényleg elvégezted-e a méréseket. Mert hogy "nem jutottam előrébb" az nem mérési eredmény, nem logikai következtetés, sem pedig műszaki paraméter. Mert sajnos én ebből értek, ködös feltételezésekből nem. üdv! 
				Szia Proli! Lehet rosszul fogalmaztam vagy nem írtam le minden részletet, nem próbáltam méregetni, hanem végigmértem azokat amiket írtál: Idézet: „„- Bekapcsolás után a relén meg kell lenni a 24V-nak, ha nincs meg, akkor vagy valami terheli a relét, vagy nem jó, 4,7µF/450V-os kondi, vagy megnyúlt a 20k/5W-os ellenállás.” ” Ez ugye akkor igaz, ha 230V-ot kötök rá, de én javaslatod szerint jártam el: „Kipróbálhatod veszélytelenül is, ha a 820ohm és a 20kohm közé, 24V egyenfeszültséget kapcsolsz.”. Ezért is nem mérhettem 24V-ot csak 13 körül a relé tekercsén, ezt világos, kipipálva. Idézet: „„- Ha az időzítés nem egyenletes, akkor vagy bekapcsolgat a tirisztor, vagy szivárog a kondi/kontaktos a poti, vagy nem süti ki a tirisztor, ha rövidrezárja a relét..” ” Kondi LCM3-al kimérve hibátlan. De cseréltem is. Kontaktos poti kizárva, mert helyére konstans 180K ellenállást tettem. A kondit manuálisan is kisütöttem bekapcsolások előtt. Ha csak forrasztási hiba lett volna az a legelején kiderült volna, mert minden forrasztást átmelegítettem, láttam ugyanis néhány gyanús forrpontot, hátha csak ennyi a bizonytalanság oka, de nem. Idézet: „„- Az emitteren meg szépen látható, hogy töltődik a kondi.” ” A tranyó emitterét mérve, az vagy azonnal nyitott és gyújtotta a tirisztort, vagy nem tudott nyitni. Tranyó kivesz, kimér, hibátlan multival mérve, láb kitör, csere és működik. Igaz lehetett volna még mérni, esetleg a bázison hogyan alakulnak a dolgok, de a tranyócsere előbb megesett és erre már nem került sor. Tehet ilyet egy tranzisztor? Mely paramétere változhat meg ilyen módón, hogy ez a jelenség? Szeretném levonni a tanulságot. Én nem vagyok a BB módszer híve (BB módszer= Barom Bernát a műhelytanárom hívta így azokat, akik a csavarhúzó szigetelt nyelével kopogtatták végig a hibásnak vélt területet egy elosztó szekrényben, bízván benne hogy az ilyentén majd megjavul), csak még rutintalan vagyok a hibakeresésben Üdv: Kiscsa A hozzászólás módosítva: Szept 20, 2013 
				Hello! Oké! Az ellentmondás "A tranyó emitterét mérve, az vagy azonnal nyitott és gyújtotta a tirisztort, vagy nem tudott nyitni. Tranyó kivesz, kimér, hibátlan multival mérve, láb kitör, csere és működik." ebben van. Én olyan hibás tranyóval, ami "belül kapcsolgatott" csak egy el találkoztam, az 50 év gyakorlatom alatt. Ebből ugye nem lehet statisztikát készíteni. De lényeg, hogy működik, mert szerintem nincs ezzel a kapcsolással semmi baj, nem egy csúcs kategória, de egyszerű mint a faék. A megvalósított funkció és működőképessége számít, nem az "áramköri szépség". üdv!						 
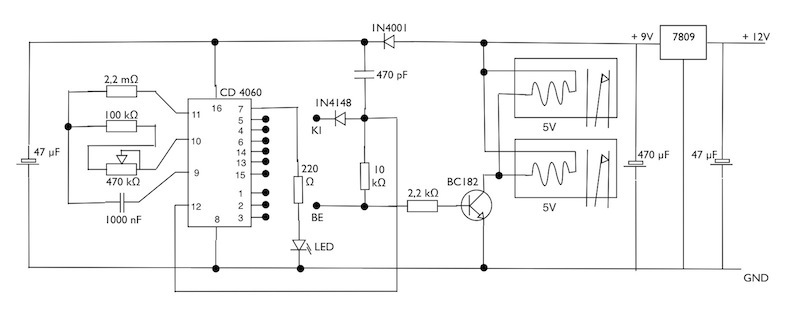
				Sziasztok. Ezeken az oldalakon olvastam Proli007-től egy 4060-as időzítős áramkört. Hol seregélyek ellen, hol wc lámpa késleltetésre használtátok. Én ezek alapján építettem egy kerti locsolóvezérlő áramkört. A problémám az volt, hogy gyenge a kutam vízhozama. 5 perc szivattyúzás után kell 3/4 óra szünet, hogy újra legyen víz. Szakértő nem vagyok, csak lelkes, ezért kérlek benneteket, véleményezzétek a munkámat. Én megépítettem, kipróbáltam egy hétig, és tökéletesen működik, talán csak "finomhangolni" kellhet (fogyasztás, RC értékek, stb.). A kapcsolásról: A lelke már ismert korábbi fórumozók által. Amiben más egy kicsit, hogy én nem kötöttem a rajzon fixre az időzítéseket. A "BE" pont a relé behúzásának kezdetét, a "KI" az elengedés idejét jelenti. Ezeket ki-ki (nem teljesen) szabadon kötheti az IC 1, 2, 3, 4, 5, 6, 7, 13, 14, 15 lábaihoz a neten fellelhető datasheet alapján. Értelemszerűen a "BE" idő nem lehet hosszabb a "KI" időnél. A trimmert a további finomhangolás miatt tettem be. Az áramkör azért 9V-os, mert a relék 5V-nál nem húztak be. Tettem még az áramkörbe egy biztit is, bizti ami bizti. Az áramkörnek nem kell külön táp. Amíg nem olvasod el a kritikákat, addig ne építsd meg   
 
				Szia . En csak anyit fuzhetek hozza , hogy en ezt epitetem meg mar 2 db-ot is nagyon jol mukodik. Beallitasa is nagyon konyu. 
				Sziasztok.. Egy olyan problémám lenne, hogy szeretnék egy olyan időzítőt készíteni ami nyomógomba indul 1-5 másodpercig egy relét kapcsoljon de de akkor is ha az a nyomógomb nyomva marad.. tehát ha megnyomom vagy nyomva marad is a beállított idő intervallumot tercsa meg és ha ujra jön egy jel vagyis megnyomom a gombot megint 1-5 másodpercig mennyen a cucc... ja és persze jó lenne ha potival állítható lenne.. csináltam tranyóval kondival egyet de azzal az a baj hogy amég nyomom a gombot meghúzva marad.. Ez a kapcsolás nekem egy lefújó szelep vezérlésére kellene diesel autóhoz. ha esetleg valakinek van valami ötlete nagyon jó lenne és megköszönném. 
				Nagyon szépen köszönöm megépítem ezt....						 
 
				Üdv! CD 4060 Ic-vel készítettem egy idözítőt. Ahhoz, hogy a megfelelő igényeket kielégítse az áramkör a kitöltési tényezőt válltoztatnom kellene. KB 90 százalékos 0 és 10 százalékos 1 kimeneti jel kellene. Ez valamilyen módon megoldható? Esetleg a Reset bemenetet valahogy vezérelni? Előre is kösz! 
 
				Hello! Kicsit bővebb információval is szolgálhattál volna az időzítő típusával és időzítéssel kapcsolatban. De a leírásod alapján ciklikus időzítőről lenne szó.  A 4060 egy oszcillátor és egy számláló. A Reset bemenettel csak törölni lehet a számlálót. Ha az időzítést változtatni szeretnéd, akkor az oszcillátor frekvenciáját kell megváltoztatni. De ez csak egy bizonyos tartományban lehetséges, az ellenállás változtatásával. Vagy is kondit is kellene váltani. De ennek az oszcillátornak a kondija töltés-kisütéskor polaritást vált. Vagy is akár az ellenállás, akár a kondi váltásánál kétirányú kapcsoló kell, mint pld. a CD4066 analóg kapcsoló. De a nullától való szabályozást általában el lehet felejteni, hiszen feltölteni vagy kisütni sem lehet végtelen idő alatt egy kondit, mint ahogy oszcillátort sem lehet végtelen sebességre gyorsítani. Másik, hogy az arány hogyan kell, hogy működjön? Maradhat-e a "90%" állandó idejű időzítés, és a 0..10% változtatható, vagy pld. 90/10 - 95/5 - 99/1 időzítési arányt kel tartani.. stb. üdv! A hozzászólás módosítva: Okt 23, 2013 
 
				Köst a segítséget! Leírom pontosabban, hogy mit szeretnék mivel előbb nem voltam elég pontos. Remélem érthető lesz. Utólag rájöttem, hogy a kitöltési tényező válltoztatása nem oldaná meg a problémámat. A számlálót kellene egy bizonyos idő után újraindítani! Leírom, hogy mi az amit csináltam: 1.Ha manuálisan felkapcsoljuk a villanykapcsolót egy komparátor kimenetén feszültség jelenik meg. Ez lenne egy fényérzékelő rész ami komparátorból meg fotoellánálásból áll. 2.Ezen feszültségnek kellene indítani a CD4060 működését, számlálását. Fontos, hogy a számláló adott kimenetének 0 jel hatására a relé kapcsoljon és 1 jel hatásásra visszaugorjon kezdeti állapotba. Ezen esetre épitettem bele egy invertert. 3.Amikor a relé visszaugrik kezdeti állapotba mivel megjelenik az 1 jel a számláló kimenetén akkor lekapcsol az égő is és igy nincs fény a komparátor kimenetén nincs feszültség. 4. Ha a komparátor kimenetén nincs feszültség akkor az Ic resetálódna, leállna hogy legközelebb újra kezdeti értékről indulhasson, ha valaki újra felkapcsolja a lámpát. 5. Ha újra felkapcsoljuk a lámpát akkor újra folytatódna a működés. Tömören a problémám az, hogy nemtudom megoldani, hogy az IC csak akkor működjön ha komparátor kimenetén van feszültség. Sok mindennel próbálkoztam, de nem jött össze semmi sem. 
 
				Hello! Inkább azt kellett volna leírni mi lenne a végcél a működést illetően. Egyszerű szavakkal. Semmi komparátor, meg 1-meg, reset. Mert így ahogy olvasom,mint ha logikai ellentmondás lenne a dologban.  A számlálót lehet úgy üzemeltetni, pld. hogy amíg sötét van, addig a számláló törölt (Reset) állapotban van. Ha ég a lámpa elindul a számlálás. Ha letelik az idő, akkor valamelyik Q kimenet magas lesz. Ezzel meg lehet állítani az oszcillátort, így a számláló ebben az állapotban áll, míg újra nem törlődik a számláló.. De egyszerűbb lenne leírni mit is szeretnél. üdv! 
 
				Azt, hogy lehetne megoldani hogyha sötét van akkor a számláló resetben lenne és ha világoss lenne akkor feloldodik a reset és beindul a számlálás, ha ujra sötét lenne akkor megint beállna reset.  A CD 4060 akkor számlál, ha reset bement a földre van kötve. A reset bemenetet kellene valahogy vezérelni a komparátor kimeneti jelével, de eddig elfogadható megoldás nemszületett. 
 
				Ez nagyon egyszerű, még komparátor sem kell, (ha nem szeretnéd "pengén" állítgatni.). Ha a táp és a Reset láb közé egy ellenállást teszel, és a fotoellenállást a Reset láb és a GND közé. Az ellenállás értékének változtatásával beállíthatod az fényérzékenységét. (Egyszerű alkalmazásnál egy 47..100kohm meg szokott felelni.) A Reset láb L/H váltása kb. féltáp közelében van. Prellegni sem nagyon tud, mert ha L szintű, akkor a számlálónak még számolni is kell, hogy a kimenet változzon.  Ha 50Hz-es lámpát figyelsz vele, és nem a természetes fényt, akkor esetleg a fotoellenállással (vagy a 100kohm-al) párhuzamosan egy 100nF..10µF-os kondit is tegyél, hogy a lámpa villogása ne befolyásolja a működést. Egyébként a fotoellenállás elég lassú működésű..  (De az hogy "komparátor" meg "elfogadható megoldás" megint elég tág dolog lehet. Ha valamire hivatkozol, akkor nevezd meg, de legjobb egy rajz, amiből úgy értünk, mint kottából a zenész. Ez nem politika, hogy állandóan "ködösíteni" meg "általánosítani" kell, az elektronika egy viszonylag egzakt tudományág. Itt nevén kell nevezni a dolgokat. ) üdv! A hozzászólás módosítva: Okt 24, 2013 
 
				Kösz a segítséget! Eleinte énis gondolkoztam ezen megoldáson,de azt nemtudtam, hogy féltáp fesznél már vállt a RESET ezért is nempróbálkoztam vele., hanem valamilyen tranzisztoros vezérlésen agyaltam. Rajzom az sajnos nem volt, legközelebb majd igyekezek azzal együtt kérdezni.  Mégeccer kösz! 
				Szevasztok. Egy olyan időzítős dolog jutott eszembe, ami a budiban / fürdőben használatos ventilátort kapcsolná ki egy idő múlva. Úgy gondoltam, hogy bekapcsolás után természetesen megy a ventilátor, viszont ha elhagyom a helységet, leoltom a lámpát, és egy fotoellenállás kezdené meg az időzités elejét. Innentől lenne mondjuk 10 perc, hogy kikapcsoljon a venti. A másik dolog, hogy ezt úgy oldanám meg, hogy ne egy be-ki kapcsoló legyen, (mert az időzités után ha kikapcsolt már a ventilátor, de az időzitő tápja még be van kapcsolva a főkapcsolón keresztül, így ha újra be akarok kapcsolni a ventilátort, a főkapcsolót ki kell kapcsolnom, majd újra be), hanem egy ehez hasonló nyomógomb legyen az egész be-ki kapcsolója. U.i.: Ha akarom a nyomógobbal természetesen ki is tudjam kapcsolni még az udőzités előtt. 
				Hello! Szerintem cseppet agyonvariálod a dolgot. Ha a fény indítja a dolgot, és 10perc a működése, mi a bánatnak még ezt nyomógombbal kapcsolgatni is? De tettem már fel ilyen jellegű komplett áramkört is ide.. üdv!						 
				Azt hogy a ventilátor bekapcsoljon, nem a fény indítja, hanem egy nyomógomb. Wc-n vagyok, ha kell, megnyomom a gombot, hogy beinduljon a venti. Mindaddig megy, amíg ott vagyok, tehát amíg van fény a budiban. Miután kimentem, leoltom a villanyt, a fotoellenállás érzékeli hogy már nem vagyok ott. Innen indul meg a visszaszámlálás, kb 5 perc, a lekapcsolásig. Újra bemegyek, ha kell, megnyomom a gombot, hogy beinduljon a venti. stb stb. Viszont ha ezt egy ON OFF kapcsoló kapcoslná, akkor az így nézne ki. Wc-n vagyok, ha kell, felkapcsolom a kapcsolót, hogy beinduljon a venti. Mindaddig megy, amíg ott vagyok, tehát amíg van fény a budiban. Miután kimentem, leoltom a villanyt, a fotoellenállás érzékeli hogy már nem vagyok ott. Innen indul meg a visszaszámlálás, kb 5 perc, a lekapcsolásig. Újra bemegyek, ha kell, le kell kapcsolnom a kapcsolót (mivel előzőleg fel volt kapcsolva, de a visszaszámláló lekapcsolta a ventit), majd újra fel kell kapcsolnom a kapcsolót, hogy beinduljon a venti. Számomra ezért egyszerűbb egy nyomógomb használata. A hozzászólás módosítva: Okt 29, 2013 
 
				Akkor miert nem hasznalsz egy simma 5 perces visszaszamlalot. Bemesz pisalni nem nyomod meg, ha nagybajod van megnyomod es 5 percig sziv, ha tobet ulsz meg megnyomod, ha josz ki es meg mindig budi van meg egyet nyomsz rajta igy meg 5 percet megy a nyomas utan. Bisztosan nem fogsz ipari ventit hasznalni ami 1 perc allat kiszivja a WC tartalmat is  ))) 
				Hello! Na megrajzoltam, lehet reccsenteni. (Remélem jó is lesz..) üdv!						 
 
				Bocsi de erdekelne mi az az R4? UI: feny elenalas? A hozzászólás módosítva: Okt 29, 2013 
 
				Kadmium-szulfid (CdS) fényellenállás.						 
				Hát ha azt fogja csinálni amit nekem kell, akkor ok   Egyébként milyen fotoellenállást kell használni? Ebayon van mindenféle, mindegy hány Kohmos? Vagy vannak ezek az alkonykapcsolók, ide milyen értékű ellenállás kell? Köszi. 
				Minél nagyobb ellenállás értékű. De egy olcsóbb fototranyó is jó helyette. üdv!						 
				Mivel nem volt itthon fotoellenállás, de fotodióda igen, ezért próbáltam magamtól össszedobni, ami végül tökéletesen működik, viszont nem tudom, hogy nincsenek-e túlterhelve a tranzisztorok a helytelen értékek (ellenállás) miatt, vagy nem-e hiányzik még valamilyen ellenállás, ami védené a tranzisztort a ...-tól.. Az eredeti rajzban szereplő értékeket valahol változtattam. 3 Rajzból dobtam össze, szeretném ha vettnél rá egy pillantást, hogy jó-e lesz ez így. Előre is köszi  Ki be kapcsoló nyomógombbal a fénykapcsoló természetesen a rajzod A hozzászólás módosítva: Okt 30, 2013 
				Hello! Úgy néz ki jó lesz, de nem kell ennyit vakaródzni a fényérzékelésnél. Ha a Reset láb és a GND közé teszed az ellenállást, a fototranyót meg a táp és a Reset láb közé, már működik is a dolog. A tranyó bázisába nemkel 1k, még a 10k is túlzás.. üdv!						 
				Próbáltama rajzot úgy ahogy mondtad, de úgy csak nagy fényre kapcsol, szinte teljesen közelről a telefon LEDjével. Az a + pár alkatrész elfér benne.  Másik észrevétel, a kapcsolás nemegészen úgy van ahogy a rajz. Anyni a különbség, hogy az alkonykapcsoló, és a számláló nem állandóan kap 12Vot, hanem a ki-be kapcsoló kimenetjéről van táplálva. Megnyomom a gombot, táp alá kerül az alkonykapcsoló és a számláló. A számláló egy idő után jelet ad a ki-be kapcsolónak, ami lekapcsolja a tápot a számlálóról és az alkonykapcsolórol. Gondolom ezzel sincs gond ha így van kötve. Későbbiekben a ventilátor majd nem az alkonykapcsoló és a számláló tápjára lesz kötve (12Vos ventik 4x) hanem egy relén keresztül. Azt hogyan is kell bekötni? Kell oda egy dióda, csak nem tudom miért... 
				- Mert biztosan benne hagytad a 4,7kohm-ot, mikor írtam, hogy a Reset és a GND közé 100kohm kell. Akkor érzékenyebb lesz. Vagy nagyon érzéketlen a fotótranyód.  - Nincs gond, csak néha azt kellene rajzolni ami van. - Mi az, hogy hogyan kell bekötni? Úgy hogy kapcsolja a ventiket. Dióda meg azért kell, mert kikapcsoláskor a venti "visszarúg". Vagy is záróirányba kell a relére kötni. De Dani! Most tényleg úgy gondolod, hogy te kötözgetsz valamit, én meg ellenállásonként megmondom innen, hogy jó vagy sem?  üdv! | Bejelentkezés Hirdetés | 

















