Fórum témák

» Több friss téma
Fórum » Kapcsolóüzemű (PWM) végfok építése
Lapozás: OK   123 / 241
(#) (Felhasználó 46585) válasza Karesz 50 hozzászólására (») Okt 23, 2013 /
 
Azért ez már egész jó. Mennyi a bemenet érzékenysége ahhoz, hogy vágásig ki legyen hajtva?

" A generátor torzítása eközben nem nőtt 0.002% fölé."

Ez nagyon jó, ettől féltem a lwgjobban.
(#) Karesz 50 válasza (Felhasználó 46585) hozzászólására (») Okt 23, 2013 /
 
550mV
(#) Karesz 50 válasza Ge Lee hozzászólására (») Okt 23, 2013 /
 
Szurkolok neked
És nagyon kíváncsian várom, hogy sikerül. Nem is kell az a bűvös 1kW annyira
A nyáktervezés itt legnagyobb mumus.
(#) (Felhasználó 46585) válasza Karesz 50 hozzászólására (») Okt 23, 2013 /
 
Próbáld meg, hogy az érzékenység mondjuk 9V legyen. A hiányzó erősítéshez meg kívülről tegyél be egy tízszeres feszültségrősítésű opampot. Így jóval nagyobb lehet a negatív visszacsatolás, kisebb THD-t kell kapnod. De a generátorról tudsz neki adni 9V-ot. csak állítsd be az erősítőn a rendes négyszögátvitelt, mert nagyban befolyásolja a THD-t.
(#) Ge Lee válasza Karesz 50 hozzászólására (») Okt 23, 2013 /
 
Köszi. Igazából szerintem is mindegy hogy 8-900W vagy 1200, de a megrendelőt nem lehet meggyőzni erről.
A nyákot olyanra egyszerűen nem lehet megcsinálni amilyenre szeretném. Meg lehetne, de akkor a végeredmény borzasztóan nézne ki. Ami még nehezíti, hogy ez nem lesz kétoldalas. A borda és a szűrő az ami nagyon útban van, de most úgy néz ki hogy meg tudom csinálni hogy a borda alatt egyáltalán ne legyen átkötés. Meg aztán az SMD szépségei, hogy itt nem tudom a tranyó lábát előrefordítani és fordítva beültetni...
Az erősítést illetően hallgass katt-ra, nekem is csak 20-25-szörös van most, és nem is lesz több. A többit majd elintézi az előfok, vagy keverő, vagy hangszínszabályozó vagy akármi.
(#) pimi9 válasza Ge Lee hozzászólására (») Okt 23, 2013 /
 
Sniccer tompa felével simán át lehet hajlítgatni a sot23 lábait a másik oldalra és ugyanúgy beültethető. Még a sot23-6-ot is belehet fordítva ültetni.
(#) Ge Lee válasza pimi9 hozzászólására (») Okt 23, 2013 /
 
Úgy legalább nem látszik hogy mi van ráírva. Most már mindegy, elvittem a vonalat alatta.

Közben megnéztem a Karesz nyákját is, hát az az én meglátásom szerint egyáltalán nem jó, de lehet hogy tévedek. A földet szerintem nem a pufferek előttről kellett volna továbbvinni, hanem a másik végükről. A másik a fetek lábának hidegítése a földhöz, ami emlékeim szerint a legkritikusabb része volt a működésnek az LM311-es kapcsolásban. Amikor a fetek nagyobb áramokat kapcsolgatnak, akkor annak a rövid fóliaszakasznak az induktivitásából olyan tüskék varázsolódnak elő, hogy egy adott áram felett egyszerűen nem vezérelhető tovább a végfok. Itt oda nem is lehet kondit tenni, mert nagyon messze van a föld a fetek lábától. Ha ennek ellenére normálisan működik majd nagyobb teljesítményen is és nem lesz zajos, stb, akkor le a kalappal.
Nekem sikerült ezt megoldani, cserébe nem maradt már hely a snubbernak. Ha azt is muszáj lesz majd belerakni (remélem nem), akkor csak a fetek lábára vagy forrszemeire tudom ráforrasztani.
(#) Karesz 50 válasza Ge Lee hozzászólására (») Okt 23, 2013 /
 
Hallgatok kattra. Nekem is 22-szeres az erősítés, így jött ki ennyi Watt-hoz ekkora bemeneti érzékenység. OPAMP-ot elvből nem kötök végfok bemenetére. Minek jó hangú erősítőt csinálni, ha már az elején elrontom egy műveleti erősítővel?
(#) Karesz 50 válasza Ge Lee hozzászólására (») Okt 23, 2013 /
 
Nagyon könnyen lehet, hogy tévedek, de szerintem szerintem a földbe csak a fojtón keresztül folyik áram, ami elvileg nem engedi át az áramtüskéket, ha kicsi a kapacitása.
A kapcsolási tranziensek a plusz/mínusz tápkörön zajlanak, amit az a 100nF-os kondi csillapít.
Nincs berajzolva a védelem panelje, csak a körvonala. Ez rövidre zárja a földfóliát. Kialakul egy
kb. 100nH-is induktivitás, ami csillapítja a berezgések. A kísérleti panel pontosan ilyen, és nincsenek berezgései. De, a puding próbája az evés.
Én is izgatottan várom, milyen lesz, ha egyszer odáig jutok, hogy le tudjam gyártatni a panelt.
Kiteszem a mérési eredményeket akkor is, ha rossz lesz... mindenki okulására, magamat is beleértve.
(#) (Felhasználó 46585) válasza Ge Lee hozzászólására (») Okt 23, 2013 /
 
A FET-ek drain-source lábait nem feltétlenül kell a GND-hez hidegíteni. Miről is van szó: mondjuk legyen a felső FET. A pufferkondi, meg a drain között van egy kis szerelési induktivitás. ( a fóliából ) Amikor a FET be van kapcsolva, akkor ezen a pici induktivitáson átfolyik a tranyó árama. Ha a tranyó kikapcsol, akkor nem tud hova folyni az induktivitás árama. Tehát, ha beteszünk egy kondit közvetlenül a drain- és valami közé, akkor a pici induktivitás árama ezen a kondin fog folyni a valami felé. Hogy az a valami éppen a GND, vagy a negatív táp, azért bizonyos szempontból nem mindegy. Ha a GND, akkor a GND-n csak átfolyik ez a tüske áram, legalábbis lesz köze hozzá az odatartozó fóliának. Ha meg a negatív tápra folyik, akkor elvileg a GND tiszta marad, hiszen a két pufferkondi sorba van kötve és azokon csökken le ez az áram. Szerintem nem sok különbség van a két megoldás között, ha egyébként jól vannak megcsinálva.


Nagyobb baj, hogy Karesznál, még sorba vannak a biztik. Ezeknek már önmagában nagy induktivitásuk van, tehát, nem szabad semmit sem használni a tranyólábak, meg a puffer/hidegítőkondik között. Nyilván, egy bizti egy ilyen helyen legfeljebb a panelt védi meg a kigyulladás ellen... de azért a pufferekben nincs ennyi energia, tehát, ha a táp és a pufferek között van a bizti az jó.

A snubberek kérdése is érdekes. Elvileg, az a jó, ha minnél közelebb van a tranyóhoz. De ugye nem lehet mindent a tranyók mellé tenni... ha kicsit távolabb teszed, attól az még egész jó lesz. Csinálhatsz úgy helyet, hogy a kimeneti szűrő alkatrészeit eltolod jobbra. Elvileg, ezeknek mindegy hol vannak, de a hosszabb fólia nyilván több RF zavart fog kelteni. Snubber nélkül ne csináld meg, nagyon gyorsak lesznek a tranyó kapcsolásai, mindenhova sokkal könnyebben belezavar.
(#) (Felhasználó 46585) válasza Karesz 50 hozzászólására (») Okt 23, 2013 /
 
Igen, 15 W-hoz elég furán nézne ki egy 10 V körüli bemeneti fesz...

Az is igaz, hogy én sehol nem csináltam 22-szeres erősítést, hanem mondjuk csak 4-et. Uki=40Vp, Ube=10 Vp. Vidd le ennyire, elvileg jobbnak kell lennie.

Nem olyan rosszak az opampok. Próbáld meg a TL074-et, de csak a Thomson gyártmányut. Arra azt mondták, hogy nagyon jó. Persze, lehet oda is tenni egy tranzisztortemetőt... de inkább néhány tranyó, meg egy A osztályú pici végfok.
(#) (Felhasználó 46585) válasza Karesz 50 hozzászólására (») Okt 23, 2013 /
 
" Kiteszem a mérési eredményeket akkor is, ha rossz lesz... mindenki okulására, magamat is beleértve."

Nagyon sokat segít már az is, ha tudjuk azt, hogy nem szabad csinálni! Egy körrel kevesebbet futunk.
(#) Ge Lee válasza Karesz 50 hozzászólására (») Okt 23, 2013 /
 
Az egyik doksijában ha jól emlékszem Bruno erről is ír, hogy a gyűrűnél jó nagy kapacitás van a huzal és a mag között. Az E mag esetén is azt ajánlja, hogy egy sorban legyen a huzal rátekerve a csévére, most megpróbálom majd így megcsinálni a szűrőt. Nem lesz egyszerű az biztos.

Az előbbit csak azért írtam, mert nekem az előzőnél (LM311-el) ez nagyon jól látszott. Ha nem voltak az X7R-ek a fetek lábánál, 30-40W-nál jobban nem lehetett hajtani a végfokot. Amikor beletettem onnantól jó lett. Persze nyákja válogatja.
(#) Karesz 50 válasza (Felhasználó 46585) hozzászólására (») Okt 23, 2013 /
 
Önfejű vagyok
Ha még senki nem mert ilyen nyákot kipróbálni, honnan lehet tudni, hogy nem jó?
Szerintem az egymáshoz közel futó táp és földfóliák indukálnak zavart.
Hogy mit csinál a Hipex,vagy ki, nem érdekel.

Élt egy paraszt bácsi, aki bicskával műtött szürke hályogot. Minden műtétje sikeres volt.
Később elmagyarázták az orvosok mi is az a fertőzésveszély és felhagyott a műtétekkel.
Amíg nem értem mit csinálok, addig folytatom.
(#) Ge Lee válasza (Felhasználó 46585) hozzászólására (») Okt 23, 2013 /
 
Az az érdekes hogy most már nem vagyok teljesen vakon, hanem értem is amit mondasz. Igazából a most készülő nyákomnál teljesen mindegy merre csengenek le ezek a tüskék, de talán jobb ha a 2db X7R-en keresztül, mert így sokkal kisebb hurkot kell bejárnia ennek az áramnak.
Mégiscsak lesznek elkók, és ezek nem egymás mellett vannak hanem a nyák két oldalán, közte pedig gnd az egész fólia. Most az egyik oldal már tulajdonképpen készen van, ez 97x69mm ami hatalmas.

Mondjuk előferdülhet hogy a réginél ez is gond volt, hogy nem voltak benne a snubberek.
(#) (Felhasználó 46585) válasza Karesz 50 hozzászólására (») Okt 23, 2013 /
 
Parasztbácsit ismerem, itt lakott a szomszéd utcában, de egy hónapja elköltöztek...
Önfejű? Hát, ezt régen tudom... Egyébként, ő pontosan tudta, hogy mit kell csinálni! Legfeljebb azt nem, hogy hogyan, hogy a fertőzésveszélyt elkerülje.

Egyébként, nekem is van ilyen hajlamom, hogy mégis csak kipróbálok dolgokat. Hátha nekem bejön...


"Amíg nem értem mit csinálok, addig folytatom."
És, utánna abbahagyod? Pedig akkor lenne értelme...

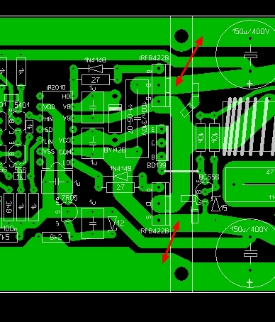
Azért ez a X7R nekem nagyon gyanús. Fognak ott elég nagy áramok folyni, még ha rövid időre is. Biztosan jó ez az alkatrész hosszabb távon? ( 1206 ) Ez csak egy kétely...

Azért elárulhatnál valamit! Téged mi predesztinál arra, hogy problémát okoz, ha a nyák 1 cm-rel nagyobb, mondjuk minden irányba? Ez miért baj? Még a végén leejted és nem fogod megtalálni, csak nagyítóval...
A hozzászólás módosítva: Okt 23, 2013
(#) Karesz 50 válasza (Felhasználó 46585) hozzászólására (») Okt 23, 2013 /
 
Tudod, hogy nem hagyom abba.
De most mi történhet? Nem úgy folyik az áram, ahogy gondoltam.
Kipróbálom.
Volt már itt egy "katt", aki mondta, ne csináljak fix frekvenciás PWM-et. Megcsináltam. Láttam.
Nekem kell, hogy lássam. Abból tanulok. Azt soha többé nem felejtem el.

És volt itt egy "katt" az 50. oldal környékén, aki azt mondta: mi az, hogy nem lehet kimodulálni? Beveri a fejét a szinusz, mint egy analógnál. Akkor határoztam el, hogy nekem is beveri a fejét egy UcD, vagy akármi, akkor még nem tudtam, hogy mi.

Behozom a két évet. Sokat tanulok és mindent kipróbálok, amit nem szabad
(#) (Felhasználó 46585) válasza Karesz 50 hozzászólására (») Okt 24, 2013 /
 
Elnézést Karesz, a hsz-em második felét a Zsoltnak írtam, csak tegnap már késő volt, valahogy összekutyulódott.

Fog ez menni...
(#) lorylaci válasza (Felhasználó 46585) hozzászólására (») Okt 24, 2013 /
 
Idézet:
„A snubberek kérdése is érdekes. Elvileg, az a jó, ha minnél közelebb van a tranyóhoz. De ugye nem lehet mindent a tranyók mellé tenni... ha kicsit távolabb teszed, attól az még egész jó lesz.”


Minek kell közel lennie a FEThez: kerámia szűrő kondik, RC snubber és a gate meghajtás puffer tranyó (utóbbi csak akkor ha jó nagy a gate meghajtó/kisütő áram).
Mindhárom biztos nem megy egy oldalon közel, ezért én et úgy odlottam meg, hogy valamelyiket átpakoltam a másik oldalra, általában az RC snubbert. Így tuti mind ott van a FET mellett rögtön.
(#) Ge Lee válasza (Felhasználó 46585) hozzászólására (») Okt 24, 2013 /
 
Nyilván jobb lenne az X7R (1812) helyett is valami fóliakondi, de az aztán már tényleg nem fér el ott. Még a tápfóliák és az X7R miatt is messzebb kell tenni a szűrőt a fetektől, pedig lehetne akár 5mm-re is tőlük.

Szóval ha nagyobb a nyák az nem azért lenne nagyobb mert még a széleire teszek ezt azt, hanem pont azokat a részeket kellene még jobban széthúzni, ami kritikus, amit nem akarok. Így most egész közel van a meghajtás is és a szűrő is a fetekhez, ha oda közé kondit tennék, az plusz 15mm nyújtás valamelyik irányban.
Szóval szerintem itt jön elő a lufi effektus amit emlegetni szoktál. Most nem amott nyomtam be hanem emitt. Ha így nem lesz jó akkor majd benyomom amott, de most esztétikus, és még méretben is elfogadható. Pont ahogy kigondoltam hónapokkal ezelőtt.
(#) lorylaci válasza Ge Lee hozzászólására (») Okt 24, 2013 /
 
Idézet:
„Így most egész közel van a meghajtás is és a szűrő is a fetekhez, ha oda közé kondit tennék, az plusz 15mm nyújtás valamelyik irányban.”


A meghajtás lehet közel, de a szűrőt nyugodtan távolabbra rakhatod, miért?
Ha eleve megfeleő szűréssel, snubberel satöbbi kontrolállod a tranzienseket, vagyis nem szökik az egekbe a dU/dt, akkor eleve nem fog sugározni a panel (dU/dt korlázott, akkor a nagyfrekenvicás komponens is korlátozott, és ha a nyákrész hossza naygságrendekkel kisebb mint a hullámhossz akkor enm sugároz), az meg nem fog senkit sem zavarni, hogy a 10-30uH tekerccsel sorba kelrül 10-30nH.
Szóval inkább közlei kondi, inkább közeli snubber, a meghajtásnál pedig PNP közel (mert a bekapcsolás úgyis lassabb), és akkor kontrolált lezs a kapcsolás, és akkor már nem baj ha a szűrő távolabb van.
(#) Ge Lee válasza lorylaci hozzászólására (») Okt 24, 2013 /
 
Az lesz, hogy nem akartam próbanyákot csinálni de csinálok majd egyet. Most úgy néz ki a dolog, hogy lesznek X7R-ek a föld fele, akár 2-2db is lehet egymáson, a két tápág között viszont nem lesz semmi. Leterhelem majd 150V-on 4 ohmmal, ha jó lesz akkor így marad. Ha nem, akkor alulról rá tudok forrasztani még egy MKP-t a +- közé, és megnézem úgy.
Az SMD kondik is elég neccesek, 1db-ot találtam a lomexben ami jó, a többi mind csak 50V-os. Pedig nekem a snubberhez és a visszacsatolásba is legalább 100V-os kell. A hidegítéshez sem nagyon van a 1812-es X7R-en kívül semmi...
(#) Karesz 50 válasza Ge Lee hozzászólására (») Okt 24, 2013 /
 
Nálam a berezgés 80%-át a +- táp hidegítése vitte el. Nagyobb hatása van, mint a snubbernek, de mindegyikre szükség van. Próbálgattam többféle értékű és minőségű kondival, végül egy 100nF-os MKP elégnek bizonyult.
(#) Ge Lee válasza Karesz 50 hozzászólására (») Nov 1, 2013 /
 
Halad a dolog. Összeraktam SMD-ben a félhidat próbaképpen, hogy működik-e amit kitaláltam. Egyelőre igen, bár ez még csak 100W. Hűtést sem csinálok addig véglegeset neki amíg ki nem próbáltam rajta amit szeretnék.
Nem kell kétoldalas nyák, a hűtés látja el az árnyékolás szerepét, gyakorlatilag lefedi az egész áramkört. Lehet oda tenni alá akár egy 0,5-ös horganyzott lemezt és akkor még mágnesesen is árnyékolva van, de nem szükséges. A hidegítést csak a tápágakban lévő 1-1db 220nF-os kondi, illetve a fetek lábánál lévő 1-1db X7R biztosítja, ami eddig elégnek tűnik.
Közben kaptam kölcsön egyet az LM311-es verzióból is, össze tudtam őket hasonlítani. Annak a THD-ja 0,05%, ezé most 0,025. Az LM-es szinusza jóval előbb is kezd már el csúnyulni, már olyan 65% után látszik hogy nem tökéletes (mondjuk ebben lehet hogy a nyákterv is közrejátszik, meg a visszacsatolás is).
Ezé így néz ki a klippelés előtt, amikor még nem látszanak a hibák a jelen.

tr_half.jpg
    
(#) Karesz 50 válasza Ge Lee hozzászólására (») Nov 1, 2013 /
 
Nagyon jó lett. Ez már végleges fojtó?
És melyik kapcsolás is?
Már nem emlékszem, olyan rég volt.
(#) Ge Lee válasza Karesz 50 hozzászólására (») Nov 1, 2013 /
 
Ez már a végleges fojtó, illetve csak a mag a végleges mert képtelen voltam egy sorban beletekerni a huzalt. Így nagyobb kapacitása van ami végül is nem gond, picit alacsonyabb lesz az üzemi freki. Úgy kellene megtekerni, hogy a huzal köteg élére állítva legyen tekerve, tehát csak egy sor legyen az egész de ezt így képtelenség.
A kapcsolás az amivel küzdöttem, némi utómunkával. Most már azt is kitököltem hogy egyáltalán ne legyen zajos, így már a halk altató vagy relaxáló zene is hallgatható rajta, és talán meghidalva is jó lesz majd olyan 8-900W-ra, többet nem bírnak ezek a magok.

Most még azon gondolkodom, hogy működne-e az a féloldalas áramkorlát a félhídba ahogy a ruszkik csinálták. Tehát csak az egyik FET árama lenne figyelve, és nem mindkettő. Mert akkor ebbe a félhídba is tennék egy olyat, az nem lenne bonyolult. Gond ugye akkor van, amikor akkor van rövidzár amikor nem az az oldal nyitogat, így ott nagyon rövid a kitöltés. Bár szerintem a figyelő tranyót így is ki kell a túláramnak nyitni, a többit meg már az 555 elintézi.
(#) (Felhasználó 46585) válasza Ge Lee hozzászólására (») Nov 1, 2013 /
 
Esetleg nem fér rá a pc tápok trafóira? Azok mintha magasabbak lennének. De azt is ki lehet próbálni, hogy egy E mag egyik szélét levágod. Kettő ilyenből lenne egy négyszögletes toroid, azt ugyanúgy megtekerheted, mint egy kör alakú toroidot. Persze légrés kell bele, meg ne felejtsd el, hogy az egyik "szára" csak fele keresztmetszetű lesz, tehát, arra kell méretezni az indukciót. ( nem szép, de ha nincs más, ez is működik... )

Engem azért nem hagy nyugodni a dolog. Ha legközelebb méred a THD-t, akkor tegyél a betápokra egy-egy 470 µF-os kondit, rövid drótokkal. Kiváncsi lennék, hogy mit eredményez.
(#) (Felhasználó 46585) válasza Ge Lee hozzászólására (») Nov 1, 2013 /
 
Én nem tennék semmiféle söntöt sorba a tranyókkal. Se felülre, se alulra.

A kimeneti kondin megjelenik a kimeneti fesz. Ez a GND-re szimmetrikus. ( Ha kettős tápot használunk.) Miért nem jó az a megoldás, hogy sorbakötünk a kimeneti fojtó kondi felőli végével egy pici ellenállást, az azon eső feszültség arányos lesz a fojtó áramával. Ez legyen mondjuk 0,1 V, csúcsáramoknál. Ezt felerősítjük mondjuk a 20 szorosára egy diff. erősíítővel, lesz belőle 2 V, amivel már mindenfélét lehet csinálni. Ennek az erősítőnek a tápfeszét ( legyen mondjuk 2 x 15 V ) elő lehet állítani a betápfeszekből, mondjuk zenerekkel. Kell hozzá néhány alkatrész, de ez teljesen korrekt. Még hídkapcsolásnál is megy ez a dolog.

A másik, ha már megvan a fojtó árama a GND környezetében (!), akkor lehet belőle csinálni akár current mode controll szabályozást is.
(#) Ge Lee válasza (Felhasználó 46585) hozzászólására (») Nov 1, 2013 /
 
Biztos ráférne, de most ebből a magból dolgozom mert ebből van sok, másra úgysem jó mert légréses. Amit eredetileg terveztem hogy hídban is tudjon 4 ohmot (38-40A), az már a feteknek is sok lenne így inkább nem megyek 1kW fölé.
(#) Ge Lee válasza (Felhasználó 46585) hozzászólására (») Nov 1, 2013 /
 
Erre is gondoltam, de nem szeretem a bonyolult dolgokat. Ha egyszerűre akarnám megcsinálni akkor nagyon sokat fűtene az az ellenállás, ha meg már erősítem a jelét akkor bonyolult lesz, nagy helyet foglal stb.
Egy optó berakása is jó lenne valahova, de azzal is az a baj, hogy ugye az sem nyit ki 1-2 tized voltra. Igazából nincs nagy igényem, elég ha nem megy tönkre egy rövidzártól. Vagy beteszem a söntöt a táp meg a végfok közé, ott nem zavarja a működést.
Következő: »»   123 / 241
Bejelentkezés

Belépés

Hirdetés
XDT.hu
Az oldalon sütiket használunk a helyes működéshez. Bővebb információt az adatvédelmi szabályzatban olvashatsz. Megértettem