Fórum témák
» Több friss téma |
Fórum » Csöves erősítő készítése
Ne feledd betartani a fórum viselkedési szabályait, és a topik megmaradásának feltételeit. [link]
A téma átmenetileg fagyasztva lett, hozzászólni nem tudsz!
47µF elő fokhoz ugyan elég lehet, de érdemesebb volna egy C-R-C esetleg C-L-C szűréssel próbálkozni. Egyáltalán nem biztos, hogy a tápnál van a hiba, a brummot gyakran az átgondolatlan elrendezés, vagy kábelezés okozza.
A szokásos eljárások betartása megfelelő kell ,hogy legyen:
-csillagpontos földelés.-érpárok összesodrása.-trafó megfelelő távolsága.-fűtés közepelése ellenálással, vagy trimmerrel brumm minimum beállítása.Én ezeket ellenőrizném.
Látom, megelőztek. Én semmiképp nem kötném közvetlenül a pufferre. Lehet még a bemenetre csatlakoztatott jelforrás, és kábel is. Nem biztos, hogy (csak) hálózati brummról van szó.
A vezetékek sodrottak, és ha lekapcsolom a főkapcsolót, a még valamennyire meleg fűtőszál és az anód puffere 5-10 másodpercig még fokozatosan halkulva, teljesen zajmentesen megszólaltatja a végfokon a bemenő jelet (ami gitárról származik).
Egy gitár előerősítőnél már lehet, hogy érdemesebb lenne megfelelően szűrt egyenárammal fűteni a csöveket. Az anódfeszültséghez pedig mindenképpen több fokozatú szűrőt kellene használni.
Készülőben, de sok dolog hiányzik (varázsszem, trafó burkolatok, Al poti gomb, cső védők), és van ami nem végleges, de már lehet használni.
Azok mennek a két üres foglalatba.
Jó a görcs, így természetes.
Szép ez, de nekem kicsit nagynak tűnik a doboz.
Cseresznye? Mondjuk én a bal és jobb oldal potiját fordítva tettem volna.
Dobozoláshoz jól jöhet egy olcsó, régi lemezjátszó sasszi. Erre csak a felső lemezt kell ráapplikálni, maga az alsó fa rész és az alja már ki van találva és jól is néz ki.
Ez egy videó volt, amibe beletettem.
Szia mindenki.
Olyan kérdésem lenne hogy a csövek láb megnevezése és számozása hogy alakult ki..és mi alapján került megtervezésre.. Köszönöm a segítséget ,felvilágosítást.. Üdv Spirik.
József ! Ha ezt a dobozt kellene lesnem akkor sosem lenne csöves
erősítőm az életben A hozzászólás módosítva: Nov 5, 2013
Most miért...
Sziasztok!
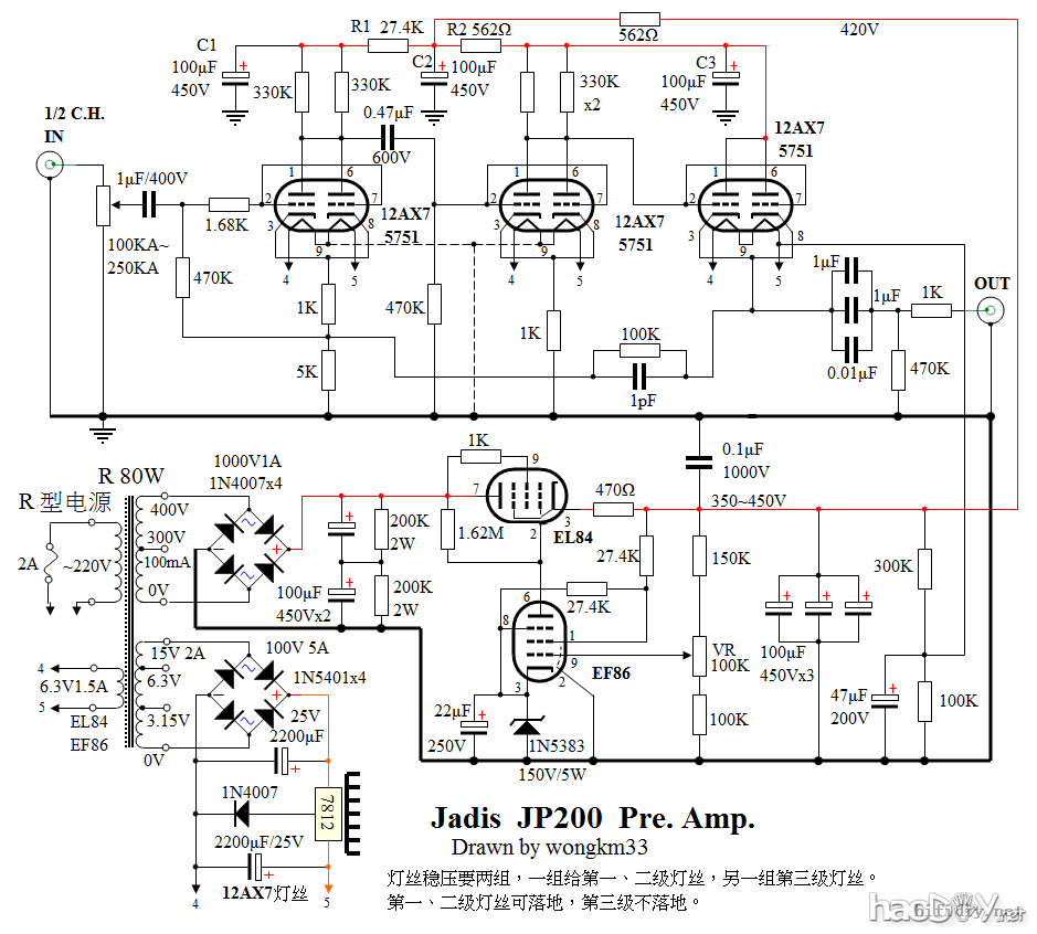
A kimenetnél lévő három párhuzamosan kapcsolt kondenzátornak mekkora feszültségűnek kell lenni minimum és milyen szigetelő anyagúnak? Köszönöm a segítséget!
Laci! Kinek a pap, kinek a paplan. Nem a hang számít inkább?
Jaj nem vitának szántam de nekem végül is mindegy ki miben leli örömét , annyit mondottam hogy az ilyen gyári vagy annak tűnő dobozba én nem épitenék semmit , főleg nem csöves erősítőt !
Személy szerint nem vagyok hive a gyári dobozoknak aki ismer az tudhatja rólam hogy a fém és a fa barátságot kötöttek velem . ![]() Bővebben: Link A hozzászólás módosítva: Nov 5, 2013
... és ehhez képest minden ujjad megvan...
![]() Én például sok mindenhez nem értek. Mondják, elhatározás kérdése. Mondom, próbáljon meg akkor az illető a vízen járni. A hozzászólás módosítva: Nov 5, 2013
Én sem. Nekem, ha másért nem is, szakmailag kötelező!
Kérdés,hogy az utolsó csö(-vek) katódjai milyen potenciálon vannak (a kapcs rajzból nem látható), +még a kimenőjel csúcsfeszültsége. Ide nem illik polarizált, és kerámiakodit tenni, ezen túl szerintem mindegy, hogy milyen a dielektrikum.
Ha az elektroncső topikban kérdezed, akkor elmesélem. Mert itt OFF
A hozzászólás módosítva: Nov 5, 2013
Néztem a munkáidat, nagyon szépek, gratula!!!! Csak tanulni lehet belőlük. Gondolom érted is, és van hozzá gépparkod.
Száz szó a vége, szééépek!
Ha egy 8 ohmra tervezett hangkimenőre 6 ohmos hangfalakat kötök, akkor mi fog történni ? Illetve lehet-e?
Simán rákötheted a 6 ohmos hangfalat, legfeljebb kisebb lesz a kimenő teljesítmény.
A csöves erősítők teljesítmény illesztéssel készülnek. (szemben a félvezetősökkel) ezért akár kisebb, akár nagyobb a terhelő impedancia, a leadott teljesítmény csökkenni fog. A torzítás nem biztos hogy jelentősen változik..
A hozzászólás módosítva: Nov 7, 2013
Plachtovics úr, talán a 6P3SZ kapcsán említi, hogy érdemes több hangsugárzón is "megnézni", meghallgatni a szerkezetet. A gyártók által közölt adatok, részben, vagy egészben, nem mindig fedik a valóságot.
És mi a helyzet az olyan hangfalakkal, amire az van írva, hogy 4-8 ohmos? Az most valójában milyen impedanciát képvisel?
Például: Bővebben: Link
A hangdoboz impedanciája 4-8 ohm között van (nem teljesen) a frekvencia függvényében.
Ez például egy 4-8 ohmos hangdoboz, de látható, hogy 2 ohm is lehet az Z a frekvencia függvényében. Ugyan ez a holmi, másik tesztben már ilyen frekvenciamenetet produkált. (Nincs két egyforma hangszóró még egy szériában sem) Szerintem ezért írta Plachtovics Úr, hogy ki kell próbálni. Az én kimenőmön van 4 és 8 ohmos leágazás, különösebb differenciát nem hallottam a két bekötés között. |
Bejelentkezés
Hirdetés |




erősítőm az életben


