Fórum témák
» Több friss téma |
- Ez a felület kizárólag, az elektronikában kezdők kérdéseinek van fenntartva és nem elfelejtve, hogy hobbielektronika a fórumunk!
- Ami tehát azt jelenti, hogy a nagymama bevásárlását nem itt beszéljük meg, ill. ez nem üzenőfal! - Kerülendő az olyan kérdés, amit egy másik meglévő (több mint 17000 van), témában kellene kitárgyalni! - És végül büntetés terhe mellett kerülendő az MSN és egyéb szleng, a magyar helyesírás mellőzése, beleértve a mondateleji nagybetűket is!
Sziasztok.
http://www.hestore.hu/prod_10032267.html Bevásároltam ezen ledekböl jópárat, viszont szeretném őket egyesével is bekötni néhány helyre az autómban. Tudnátok segíteni nekem? Az autóm mint minden átlagos 12Volt egyenárammal táplál, ugyanakkor 14,3 környékén termel járó motornál. Szóval érdekelne milyen ellenállások kellenek 12Volt feszültségre ezekhez a ledekhez és hogy hogyan tudnám egyenletessé tenni a tápellátást. Köszönöm a segítséget. Péter
Sziasztok!
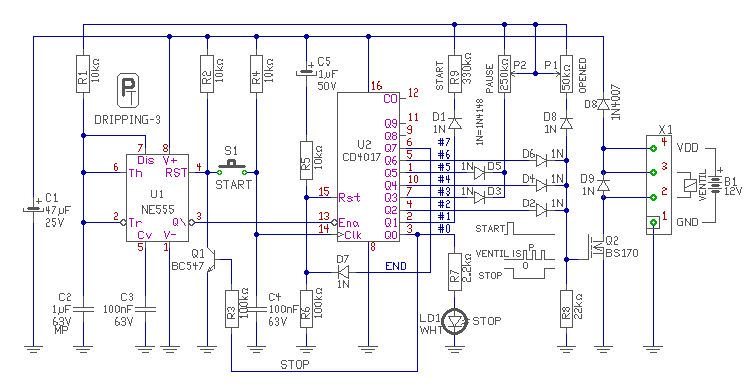
Segítségeteket kérném ,hátha már valaki csinált ilyet vagy tud okosat mondani! Vízcseppeket szeretnék fotózni olyankor amikor 2 vízcsepp összeütközik, ehhez kellene egy vezérlő ami a nyitja-zárja a mágnesszelepet, beállított időközönként pl. 50 milliszekundumonként stb... Hogy értsétek mire gondolok itt egy video hogy miket szeretnék megörökíteni és mihez kellene egy ilyen ezredmásodperces vezérlő! Bővebben: Link Előre is köszönöm, remélem értitek mit szeretnék!
Hello! Már rajzoltam hasonló dolgot, ugyan ilyen céllal itt.
De amit írsz, az kevés meghatározás a feladathoz. Az 50ms az a nyitások közötti idő lenne? De pontosan kellene tudni, - hány nyitás van, - mennyi a nyitvatartási idő, - mennyi a nyitások közötti idő - és hogy ezek az idők minden időzítés közben azonosak, - vagy változók, és milyen intervallumban szeretnéd változtatni. üdv!
Üdv Kovadam!
A ms-os időzítést nem probléma megoldani. De egy szelep ms-os pontosságú nyitása valószínűleg komoly probléma lesz.
Sziasztok!
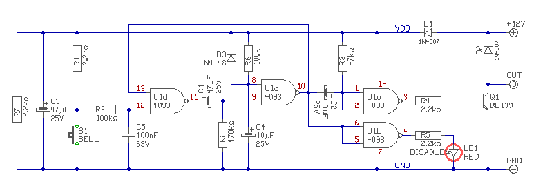
Pár hete kaptam proli007-től egy kapcsolást "egyszer csenget" jeligére (kapcsolás csatolva): gombnyomásra csengő csak egyszer csengessen és tartson valamennyi szünetet függetlenül attól, hogy feküdnek rá, vagy zongoráznak a kapcsolóval. Megépítettem, kicsit módosítottam (Graetz-híd, LM7805, simítás, BD139 helyett 2n2222+5V relé). Annyi a problémám vele, hogy ahogy feszültséget kap, azonnal lefuttat egy csengetési ciklust. Reggel valami áramingadozás lehetett, vagy kimaradás - vagy szellemek - és többször feleslegesen csöngetett. Szegény takarítónőt hajnalban kitörte a frász. Hogyan kellene úgy módosítani, hogy feszültség ráadása után ne rögtön egy csöngetési ciklussal kezdjen? (Gondoltam itt osztom meg, lehet belőle tanulni.) üdv: I
Köszönöm! Igazából nem tudom pontosan ezeket az adatokat, nem sok leírást találok
![]() Arduino és Raspberry alapú szerkezeteket találok és hozzájuk való kódokat is, de ezek több feladatot látnak el mint ami nekem kellene, mert nekem csak a szelep vezérlése lenne a célom, a vakut és a fényképezőgépet nem szeretném automatizálni! Egy kódrészletet kimásolok amiben az időzítések vannak leírva, hátha segít valamit!? // timers----------------- int camera_timer = 350; int drop1_time = 45; int drop_wait_time = 100; int drop2_time = 45; int drop2_wait_time = 100; int drop3_time = 45; int flash_time = 370; int mode = 0; Bővebben: Link Ezt talán meg is tudnám építeni, kód megvan, kell hozzá egy arduino uno és egy lcd keypad, meg egy prototype panel, de ennek nem tudom mi szerepe van, meg itthon sajnos ezt a fajtát nem kapni ![]() Másik amit találtam: Bővebben: Link A hozzászólás módosítva: Nov 11, 2013
Annyit még hozzátennék, hogy régi, sok csöves neon armatúrák felkapcsolásakor kezd el csörgetni akaratlanul.
A hozzászólás módosítva: Nov 11, 2013
Sziasztok.Segitsegeteket szeretnem kernem.Van 3 darab dioda amirol leolvastam az ertekeket de nem talaltam ilyet a neten.Segitsetek legyszives mik a parametereik vagy mire kell keresnem pontosan hogy ilyeneket talaljak.
1:IN544 DC 2:IN540 DC 3:IN504 DC
Helló.Egy olyan kérdésem lenne hogy ki lehet valahogyan számolni egy transzformátornak a szekunder oldalli feszültségét a réz keresztmetszetéből és a tekercs ellenállásából?Mivel nem tudom mekkora teljesítményű és mekkora feszültségről megy nem kísérleteznék vele hogy bedugjam.Remélem létezik rá valami képlet.A válaszokat előre is kösönöm.
Ha mindegyikre rákeresel Google barátunkkal IN helyett 1n előtaggal, találni fogsz hasonlókat.
Igen rakerestem de mindegyik 4 szamjegyu.egyet sem talaltam ami 3 lenne.
A hozzászólás módosítva: Nov 11, 2013
Így nem lehetséges. Ha ismert, hogy melyik a pr., ill. a sec., a pr.-re akassz rá egy ismert trafó kisfeszültségű sec.-ét, a sec.-en mért adatból pontosan számítható a fesz. áttétel. A huzal keresztmetszete a max. terhelés mértékét adja.
A hozzászólás módosítva: Nov 11, 2013
Kisfeszültségü szekundernek gondolom mindenképpen váltóáramu trafó kell?
Hello! Ha igaz, ez segít. Tápfesz bekapcsoláskor egy másodpercig nem engedi bebillenni a monostabilt. üdv!
Hello! Ezt tudom felajánlani a cél érdekébe.. üdv!
Hello! Bementi zavarok ellen kb. így lehet védekezni. (Meg persze optocsatolóval.) üdv!
Nagyon köszönöm, kielemezgetem. Valószínűleg ott is elszúrtam, hogy a csengőkapcsoló az elektronikától vagy 10 méterre van... kipróbálom a relézést, illetve optocsatolót is.
Építve tanuljuk az elektronikát
Köszönöm szépen! Azt is megnéztem amit linkeltél legelőször, nem tűnik rossznak az sem, a képeket elnézve elég hatásos!
Hello, szeretnek egy kis segitseget kerni hogy labortapba feszultseg szabalyozashoz lineallis vagy logaritmusos poti kell-e ? Valaszokat elore is koszonom.
Sziasztok!
Építettem egy boost convertert, aminek a hőfokfüggő vezérléséhez szeretnék kérni segítséget. 1.5v to 10v INVERTER Befelé 6V megy, a végén egy 12V 10mA ventilátor van. A kapcsolás kimenetén van egy poti, amivel a leírás szerint tudom vezérelni a feszültséget, de biztos én vagyok a béna, mert nekem SEMMIT nem változtatott a feszültségen, se az áram felvételen. Hogy kéne átalakítanom, hogy egy 10 kilós thermistorral tudjam fordulatszám-vezérelni? Előre is köszönöm!
Szia!
Melyik az a kapcsolás a sok közül? Linkeld be a kép elérési útját a jobb gomb használatával.
Ő az: 1.5v to 10v INVERTER kép
Na most ez 1,5V-ból készít 4,5V-ot. 6V-al ugyan miért lenne működőképes?
Bemeneti tartománya: 1.5V ... 4.5V
Kimeneti tartománya: 5.3V ... 10V
Igazad van, de a 6V akkor is több, mimt a 4,5V. Kisebb feszültséggel megpróbáltad?
Próbáltam, 1.3 voltról már simán pörgeti a ventilátort, szóval jó kis kapcsolás ez.
A 6V azért 6V, mert annyi van , de nem melegszik tőle semmi és a ventilátort jól meghajtja, amire szükség is lesz a nagy hő miatt.
A szabályzás sem működik kisebb feszültségen? A LED világít?
|
Bejelentkezés
Hirdetés |
















