Fórum témák
» Több friss téma |
Fórum » RIAA korrektor
Témaindító: Ghost Rider, idő: Aug 25, 2006
Vitatkoznék a kollégákkal, érdemes elolvasni a cikk előző oldalát.
Persze a szerzővel is lenne vitám, minek az "illesztő" a végére? Szerk.: Az LM324 sem pont erre való. A hozzászólás módosítva: Nov 9, 2013
Kinéztem egy hasonlót azt meg is fogom venni 1200 forintért, sztereo és nekem kell összerakni hogy legyen benne valami
![]() A cikkben az N végződésű IC van. http://www.hestore.hu/prod_10021871.html Köszönöm mégegyszer!
Itt van még egy egyszerű, nem rossz hanggal! Bővebben: Link
Amit nyugodtan merek ajánlani a picivel bonyolultabb és nem sokkal drágább az a HFM1, viszont azt csak módosítva. Eredeti állapotában botrányos a hangja, módosítva viszont (számomra) kitűnő!
Van nem messze a lakhelyemtől egy bolt ott 1200forintért megkapom (amit nekem kell összerakni) megrendelni nem éri meg. Majd meglátjuk milyen lesz irok ha megvan.
Megkérdezhetem:ez az a bizonyos módosított változat?
Ez is egy módosítás, de ez MC hangszedőhöz lett módosítva. Amiről scooby beszél, azt Ő módosította, nála vannak a tervek is.
A hozzászólás módosítva: Nov 12, 2013
A fentebb Scooby által ajánlott MC Crypt KCL-01 hangszedőhöz kellene.
A tervek valóban nálam vannak, viszont a módosítást annak idején Pioneer mester végezte el, ez az Ő érdeme, Én csak közvetítem és őrzöm azóta is! Bővebben: Link
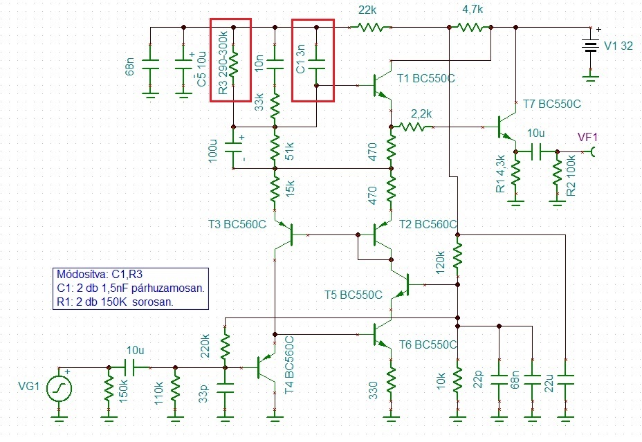
Fentebb ott van a link, azt a két dolgot kell megváltoztatni. Használj fólia kondikat! 3nF-ot két darab 1,5nF-os kondenzátor párhuzamos tagjából kapsz, 300K-t pedig elvileg kapsz a boltban. Ha nem, akkor vagy 3db 100K-s ellenállás, vagy két darab 150K-s sorba kötve.
![]() Szerk: Ha vársz egy kicsit, akkor holnap leszedem Neked a szerverről a dolgokat hozzá. Azóta született sokkal kisebb NYÁK ehhez a csodához, amin a módosítások is rajta vannak, szintén Pioneer terve alapján. A hozzászólás módosítva: Nov 12, 2013
Akkor rosszul emlékeztem! Elnézést érte!
Ígéretemhez tartva magam, kis késéssel, de itt vannak a tervek! Sprint Layout 6.0-val meg tudod nyitni a filet. Rögzítőfuratokat még helyezd el a panelen!
A hozzászólás módosítva: Nov 14, 2013
Még egy pár kérdés. A korábban belinkelt hozzávaló táp az 32V-os? Ehhez a hangszedőhöz (MC Crypt KCL-01) meg kell csinálni a bemeneten az átkötéseket? A kapcsolási rajzra rá kellett írnom a nyákterv jelöléseit, ha valakinek van kedve/ideje hibát találni....
szia! Igen, a táp az eredeti hozzá tervezett rajz alapján készült 32V-os táp, 30V váltakozóról stabil. Azt a korrektort úgy rakd össze ahogy felraktam, minden módosztás nélkül tökéletesen kell működnie a hangszedőddel. Azt hiszem C9-ként tüntettem fel a nyákterven a 3nF-os kondit, ott a makrót duplázd meg, mert ugye 2x 1,5nF-ot kell majd oda beültetned. Úgy emlékeztem, hogy Én ezt megtettem tervezéskor, de akkor úgy tűnik nem.
Felteszem még egyszer a nyákot, így a tuti. Lehet a boltban ilyen pici (azt hiszem 0,25W-os) ellenállásokat is kapni, és akkor el lehet őket fektetni is. Ha nem kapsz ekkorát, akkor hagyományos módon minden ellenállást állítva kell sajnos beleültetni. A kondenzátorokra viszont nem lehet gond.
Így gondolom az elemek rákötését.
Rendben! Egy LED-re a + vagy a - vezeték közé kössek ellenállást? Most a +-ra van kötve, ha jól tudom oda kell.
Értelek, kiegészítettem a rajzot.
A 10K egy kicsit sok lesz 18V-hoz. Inkább 1,5K
Na összeraktam, 3k-s ellenállás van rajta, köszönöm mindenki segÍtségét!
Nem kell olvasni a fényénél
Egy víztiszta fényes LED-nek épp elég. Sajnálom ezt a két sovány elemet 10mA-rel terhelni, a korrektor tán ennyit sem fogyaszt.
Sziasztok!
Szeretnék építeni egy Riaa Korrektor-t. Csak nem tudom melyik a legjobb, ha valaki tudna küldeni valami igazán jót esetleg nyákrajzzal együtt az nagyon megköszönném!
Fönt 1-2 hozzászólással feljebb csatoltam NYÁK-ot és rajzot, valamint röviden írtam egyről.
Mit hova kell bekötni azt megtudnád mondani
Csatoltam a rajzot hozzá. Az módosításokat tartsd be, mert csak úgy szól normálisan.
|
Bejelentkezés
Hirdetés |


















