Fórum témák
» Több friss téma |
Megrendeltem az alkatrészeket. Igazából most filózom rajta, nem-e lett volna még biztonságosabb, hogyha 100V-os kicsatolót veszek...?
Rendben, akkor az marad. MJE340/350-est is rendeltem akkor már...
SGS-ATES 2N3055 szól jelenleg (még) a Quadomban is. Aztán amint megjönnek az MJ15003-ak, azok is "kicserélődnek." A hozzászólás módosítva: Dec 15, 2013
Szép jó estét. No,most már,,lenyugszom".Ajánlom figyelmedbe a szimetriát beállító trimmert,ezt cseréld ki egy új darabra!Annak idején egyszer-kétszer,új darabok is megvicceltek ,,lazaságukkal"vagy hajszál repedésükkel.Mindenképpen megéri a csere!
A hozzászólás módosítva: Dec 15, 2013
Szia!
Rendben, kicserélem. Úgy is ki akarom cserélni a trimmereket az FM tunerben is. Meg a suliban lévő AIDA FM tunerjében is. Abban a múlthéten kicseréltem a 10V-os zénert 2db 5,1V-os zénerre, még az uA741-et akarom kicserélni valami újabb (TL071) típusra... Ezeket valószínűleg a sajátomban is kicserélem...
A trimmer cseréket,csak támogatni tudom,mivel nem mai darabok és életveszélyes helyzetekbe hozhatják a félvezetőket.Ha beletúrkálsz az FM tunerbe,csak körültekintően,mert a uA741 kivételével a TDA1062 és a uA3089-es IC-k nem bíztos,hogy minden sarkon beszerezhetőek.Annak idején nálam elszakadt a limiter erősítő tekercse ( UL92 ).Ki tudja miért?Ami abban nyilvánult meg,hogy megszünt a pilotjel,elhangolódott a tuner nem volt elégséges az érzékenysége és a zajzár is teljesen lenémított.Műszerek híján,volt távolba nézés.Azt hiszem a véletlennek volt köszönhető a hiba felderítése.Kiforrasztottam az említett kis induktivitást( 22uH ) és az alján látható volt a szakadás.Csere után OK volt minden.Mindezt csak azért említem meg kéretlenül is,hogy lásd a nem várt buktatókat is.Milyen érdekes,hogy egy-két mozzanatot dokumentáltam magamnak,az pedig még érdekesebb,hogy még meg is találtam a megsárgult papírokat (röhög).Apropó,a 741 -es cseréje után a trimmerét beállítottad?Ennek a kimenetén +11V-ot kell mérni,ha jól tévedek ez a feszültség a CCIR sáv felső határa is.Abban nem vagyok bíztos,hogy a 741-et feltétlenül ki kellene cserélni,valami másra,én úgy gondolom,hogy teszi az a dolgát.Ha mégsem így lenne,lesz okosabb fórumtag nálam,és kijavít.
Jó éjszakát és okos kivitelezés Neked.Ui: Írtam,hogy műszerek híján-ez így nem igaz!Műszerek és tudás híján.Ez így jobban hangzik! A hozzászólás módosítva: Dec 16, 2013
Ma sajnos nem volt időm kicserélni az IC-t. Majd talán Szerdán???? UP73-as trimmer, ami a negatív visszacsatolást képzi. Mint azt mondtam, a rádió egy idő után elhallgatott vagy csak max hangerőn volt hajlandó megszólalni, akkor is torzan. Ebből arra ítélek, hogy vagy a referencia feszültség szállt el, vagy az uA3089 tápja. Minden esetre abban teljes mértékig biztos vagyok, hogy valami hőmérsékletfüggő alkatrész, mert másnap bekapcsoltam és ismét minden rendben volt.
Van még 1-2 kiszemelt áldozatom abban a tunerban. Minden esetre ha időm lesz, akkor átnézem a rajzát tüzetesebben, mi-hol-merre-meddig.
Ha a tunerben cseréled a trimmereket, akkor érdemes wobblerrel átfutni a hangolást, mert van sok nagyon rosszul behangolt példány!
Sajnos nem hiszem, hogy van wobler-jelgenerátora a sulinak. Maximum sweep-jelgenerátor. Még nekem sincs itthon woblerem.
Semmit nem akarok elkiabálni, de úgy tűnik, hogy az új alkatrészekkel nem robbannak fel a végfokok! Ma nem volt már kedvem a bordákat visszatenni a hátuljára illetve a tranzisztorokkal pepecselni, majd holnap. Az FM modulban kicseréltem az összes trimmert, az UA741-et TL071-re, illetve a 10V-os zénert két darab 5,1V-os soros zénerre (így kisebb a hőfok tényezője....). A 11V könnyedén beállt, láss csodát, a működik a gép! Na még valami szemet szúrt, bizony kedves Videotonék ahogy elnézem szerettek spórolni az ónnal, amiből ráadásul még az ólmot is kispórolták. Szegény FM modult mikor össze-vissza hajtogattam az erősítőben, 1-2 forrszem elengedett a főpanelen , amikkel a tüskesort forrasztották. Én nem sajnáltam rá, adtam neki rendesen, illetve oda is, ahol még kevésnek találtam.
Így most jónak tűnik. Az FM modult csak sacc/kb behangoltam, hogy a 89,5MHz Kb. ott legyen ahol annak lennie kell, gondolom innentől kezdve a többi adó is ott lesz ahol annak lennie kell. Műszerek hiányában sajnos nem tudom pontosan behangolni.... Amit még észre vettem, mintha az egyik VU kijelző nem mozogna, arra is gondom lesz még!
A Derpéz műszerek hajlamosak a megszorulásra. Egy öreg órás csodákat tud velük mívelni
Nem hiszem, ez kontakthiba lesz, mert előzőleg működött mindkettő, csak ahogy a "nagy virsli ujjaimmal" nyúlkálok benne.....
Örülök,hogy halad a reparatura.A hőfokfügő alkatrészek cseréjével félő,hogy nincs vége az elhangolódásnak.Mivel a skálahúr hosszúsága ( kb. 1m ),ezáltal a stabilitása sem lehet állandó,ezért a forgókondenzátor tengelye a beállítás után elmozdulhat,így annak tengelyére szerelt hangoló poti is,valamennyit elmozdulhat,megváltoztatva - ha kicsit is - az értékét.FM sávon,ez már problémás,AM-en nem ennyire gáz.Amennyiben a programkapcsolót használva állítod be az adókat itt is felmerülhet a hozzátartozó hangoló elemek instabilitása.Az ezt megelőző rádiókban,illetve TV-kben is alkalmazott programkapcsolók számtalan szervíz hibát produkáltak.A forrasztások, ennyi éves készüléknél már nem meglepőek,2-3 éves gépeknél is többször előfordultak,az enyémnél is.A VU-méter hiba,ha szerencséd van,csak egyszerű vezeték törés,ami eredetileg a fejhallgató csatlakozójára van forrasztva.Az én gépemben törékeny huzallal volt összekötve,el is törött,amikor valamelyik izzót kellett cserélni,mert pusztultak azok is rendesen.Tréningezésnek,tanulásnak kiváló darab volt.Csak az volt a probléma,hogy az akkori szakik,akik a javításokból éltek nem igazán voltak segítőkészek.Érthető is volt.Ma már szerencsére más a helyzet!
Szia!
Ma összeraktam a készüléket, beállítgattam az FM sávot véglegesen, már több mint 1-1,5 órája hallgatom, nagyon nagy megelégedéssel! Még nem hangolódott el. A VU kijelzőt is sikerült megcsinálni. Nem hagyom, hogy tippelj mi volt a hibája, a változatosság kedvéért ott is a trimmer haldoklik. Most sikerült beállítani, fújtam rá egy kevéske kontaktspray-t, de előbb vagy utóbb azt cserélni kell szerintem.... Minden esetre sötétben nagyon jól mutatnak a kijelzők. Szerintem már csak a látványáért is megérte a javítás, hangban szerintem pedig utoléri a pár évvel fiatalabb Videoton hifimet! Mélyekben biztos vagyok! A hozzászólás módosítva: Dec 21, 2013
Hello.Nagyon örülök a sikeres felújításnak,ahogy Te is.Megdobbant a szívem a képek láttán és most,kicsit sajnálom is,hogy elcseréltem.A hibái ellenére,nekem tetszett ez a gép.Mutatóba,azért még meg van a két végfok modul.A meglévő lendületeddel tovább lehetne folytatni a módosítás(okat).Úgy mint FM-tuner,hangszín modul,vagy az egyik kedvenced a RIAA hálózat módosítása,bár ezt én is elkövettem,de ennek megítélése eléggé szubjektiv.Kinek milyen hangkép tetszik,úgy emlékezem,nekem nem jött be.Hiába követte szebben a RIAA görbét!Ebben a modulban található IC a uA739 ma már egzotikumnak tűnik,de nem probléma,mert van nekem több db.tartalékban és szívesen adok belőle,amennyiben valamilyen okból kilehelné a lelkét,vagy bezajosodna.Jut eszembe,annak idején,amikor kazettás decket csináltam( persze a mechanikát a BRG-től vettem-mágneskapcsolósat )ez az IC dolgozott.Visszatérve az FM-hez,utána nézek,hogy az eddig ismert megoldásokon kívül,van-e,más alternatíva is.Üdvözlettel,sityu.
Szia!
Nagyon szépen köszönöm -most így utólag és késve- mindenkinek a segítségét! Az FM modul az most így jónak tűnik, szerintem nem piszkálom tovább ezt a modult. A RIAA tényleg silány, nem is véletlenül szedtem ki a nagy torony erősítőjéből sem. Mélyei jók, viszont eléggé tompának tűnik. A HFM1-et egyszer összehoztam vele, azzal nagyon szépen szól, terveztem is hozzá egy külön panelt ami belemegy a régi korrektornak a "konzervdobozába",utána gyakorlatilag ugyan úgy használható mint a régi korrektor és sokkal szebben és tisztábban szól, persze az is csak a módosítások után, ahogy a RIAA topikban anno Pioneer leírta.
Amennyiben a Cleoban cserélnél RIAA modult,mindenképpen vedd figyelembe,hogy két funkciós feladata van.A hangszedő előerősítésen kívül,rábízták még az FM és AM sávok demodulátorainak a jelerősítését is.Ebben eltérnek a rádióerősítők a velük csaknem azonos erősítők felépítésétől.A kapcsolási rajz alapján beazonosítható két ellenállás,az ER17,ER35 rödvidrezárásával kapcsolódik a RIAA hálózat ehhez az egységhez.A kapcsoló nyitásával pedig a lineáris feszültségerősítését oldották meg.Így,úgymond nem lehet a modul cserét,, büntetlenül"megoldani,úgy hiszem.
Jaaajj, hogy a fene vigye el őket!
Spóroltak... Akkor nem marad más, megpróbálom átvariálni a visszacsatolást.
Szia!
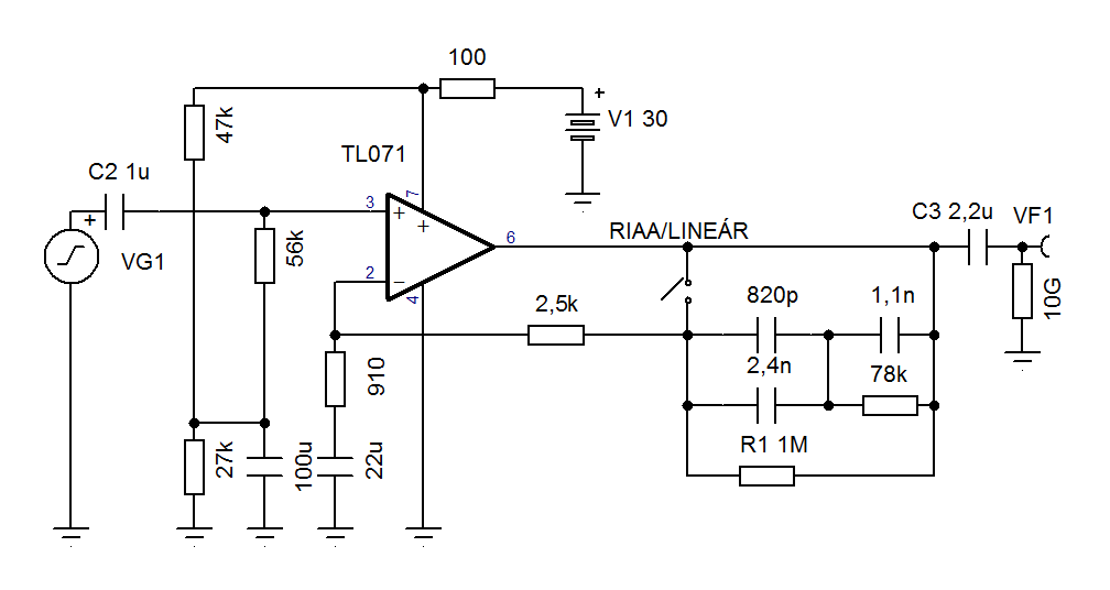
Kicsit volt időm szórakozni a RIAA korrektorral... Úgy döntöttem, még is kicserélem az egész korrektrot egy IC-s korrektorra ahol egyszerűbben lehet kedvünkre variálni a visszacsatolással. Ha jól veszem ki a Videoton blokkvázlatából, akkor egy kapcsoló a 6-os és a 7-es lábat köti össze, ami azt jelenti, hogy a RIAA visszacsatolást gyakorlatilag rövidre zárja. A másik kapcsoló a 33K-s ellenállással párhuzamosít egy 3,3K-s ellenállást, ami a kimenetről alkot majd egy 3K-s visszacsatolást, így lesz lineáris szintemelő erősítő a RIAA korrektorból. Azt nem értem, mi a fenének kellett bele még az az ER 27 390K-s negatív visszacsatolás? Szerintem az Én megoldásom korrektebb, a karakterisztika is jobb, az IC is megbízhatóbb, jobb hangú darab, és csak egy visszacsatolást használ mind a RIAA mind a lineáris erősítő állásában, csak mivel kisebb értékű az ellenállás (2,5k), így valószínűleg kisebbet is erősít mint a régi előerősítő.
Szia.
Bocsánat,hogy csak most reagálok a bejegyzéseidre,de az ünnepi időhiány miatt van.Jó terv az,hogy kiváltod az eredeti modult,mert azzal biztosan jobb hangú lesz.Ez az IC a múlt,elszaladt felette a félvezető világ,annak idején nagyon népszerű volt.Számos kapcsolásban főszerepet játszott,bár ezt a minőséget 2 tranzisztor is simán kirázta magából,még jobbat is.És itt jön be a spórolás lehetősége és a minőség jobbá tétele!Ezzel az IC-vel az Orion elfogadhatóbb hangú erősítőt produkált,ami talán valamivel egyszerűbb felépítésű is.Az általad említett ER 27 és az ER 09 390K-s ellenállás az egyenáramú munkapontját állítja be az IC-nek,ami aztán mindjárt bele is ,,szól"a korrekció munkájába.Azt beterhelve,megváltoztatja az alsó töréspont időállandóját és jelentős mély hang veszteség lép fel,a magas hangok irányába ez kisebb mértékű, még talán elnézhető.A lényeg az,hogy az ilyen módon felépített korrekciós hálózat nagyon nem szerencsés. Hát,olyan is lett!Ellenben megtalálható az egyenáramú elválasztás az EC 13 és az EC 31 által,de ez újabb törésponti anomáliát okoz,ami aztán a korrekció számításánál okoz komoly problémát!Ezek után belátható a RIAA előerősítő indokolt cseréje.Javasolnám egy koppanásgátlós hangszóróvédő beépítését is,nem hiába való és bőven elfér benne.Végül is ezáltal,kidobható a végerősítőbe csempészett ,,védelem"ami csak arra jó,hogy lerontsa a frekvencia átvitelt.A minta kéznél is lenne az AIDA személyében,mivel ez az áramköri részlet abból ki van ,,spórolva".Ennyi kis plussz meló szerintem mindenképpen megéri!
Szia!
Semmi gond! Közben egy ellenállással több került a körbe, így nagyobb lett az erősítése Lineáris módban. Igyekeztem olyanra visszaállítani az erősítését mint amilyen az eredetié volt. Mondták a RIAA topikban, hogy a 78k-s felöl is megszakítanák a hálózatot. Szerintem ha a felső kapcsoló zár, az alsó pedig nyit, akkor a 12,5k-s ellenállás alakítja a negatív visszacsatolást, a RIAA hálózat pedig csak lóg a levegőben, gyakorlatban nem szól bele hangképbe, ha jól elmélkedem? A koppanásgátlóról: Nos igen! Mikor megvettem hibásan a hifitorony erősítőjét, a második dolgom az volt, hogy hangfalvédelmet kreáljak bele, furfangos módon a fejhallgató csatlakozó tüskesorára terveztem. A védelembe terveztem még egy MUTE kivezetést is, mivel a fejhallgató kimenet nem szűnt meg, így mikor bedugom a fejhallgató csatlakozót akkor a relé tranzisztorának bázisa földelésre kerül és a relé elenged, lekapcsolva a kimenetről a hangfalakat. Lehet, hogy ezt ide is érdemes lenne megépíteni... Bővebben: Link
Szia.Ismét itthon!Látom, a lineáris erősítés csökkentése csak nem marad el.Biztos voltam benne,hogy ez az apróság nem marad ki,mivel rádió üzemmódban eléggé zavaró lett volna!Az alkalmazott megoldásod jónak tűnik,az pedig hogy a RIAA komponensei a ,,levegőben lógnak"remélhetőleg semmiféle zavart nem okoznak.Elképzelhető,hogy bele lehet mérni,de hallható probléma nem lesz!Sok esetben egy modifikáció bizonyos kompromisszummall jár,ez esetben,csak jobb lehet.Valaki egyszer azt mondta- egy erősítőt nem jónak kell mérni,hanem,annak jól kell szólni.Hasonló megállapítást tettél az egyik fórumtársnak a RIAA topic-ban,amivel teljesen egyetértek.A fejhallgató csatlakozónak pedig le kellene kapcsolni a hangszórókat a kimenetről minden esetben,ha fejhallgató csatlakozik rá.Ettől a DIN szabványú ,,valamitől" mindig kivert a víz,annyira gagyi!Annak idején,én csináltam hozzá egy adaptert,ami átalakította a kimenetet DIN-ről,6,3 mm-res NAB-ra.Később a barátom EA-6383S erősítőjében ki cseréltem NAB-ra.A hangszóróvédelem mellett egy némító áramkört mindenképpen hasznosnak tartanék,ami az üzemmód váltáskor lépne működésbe,ki védve a kapcsolási tranziensek okozta sokkhatást a hangszórók felé.Látható,már ennyi aprósággal is üzembiztosabbá tehető a készülék,a hangszóró védelméről,már nem is beszélve!
Szia!
Én is kicseréltem 6,3mm-es JACK aljzatra a fejhallgató csatlakozót! A riaa korrektor rajza végül is annyiban tér el, hogy lineáris üzemmódban a visszacsatolást közvetlen a kimenetre, tehát a kicsatoló kondenzátor után csatlakozik. Szimulációban nem változik az átvitel ott sem szerencsére. Ezt a koppanásgátlót lehet, hogy bele fogom építeni! Némító áramkört nem hiszem, mert akkor már nagyon az RA6363-ra hajazna a dolog.
Igen, valószínűleg elfogadhatóbb, átgondoltabb lenne, abban biztos vagyok!
Szenvedek már ezzel a tervvel egy ideje, de úgy tűnik, hogy ez lesz a végleges. Sajnálok rá ekkora panelt elpazarolni egyébként, hát, ilyen picike lett. Szerk: A visszacsatolás nem változott, csak mivel kötnek a szabványok így korrigálni kellett a rajzot.
A hozzászólás módosítva: Jan 5, 2014
Szia.BUÉK!
Előbb-utóbb,csak összeáll végre a mod.A méretbeli különbséget hagy a csudába,az a plusz pár forintos különbség,szerintem nem jelentős!Egyébként is a méret adott,lehetne mókolni,de annyit nem érne.Sajnos a korrekciós tagok egy részét így is válogatni kell,az elkerülhetetlen!A nyák rajzot,értékenként feliratozhattad volna,így gyorsabban lehetne ellenőrizni.Több szem,többet lát alapon.Ne vedd rossz néven,de így éjfél magasságában nincs nagy kedvem hozzá.Így elsőre jónak tűnik.Ha úgy gondolod szívesen átnézem,jöhet SP 5-6-ban is.Még valami:a RIAA topic-ban tetszet az a kultúrált hangnem,ahogy megvédted magad és nem szálltál be abba a véget nem érő vitába,ami évtizedek óta tart a ,,hangászkodók" között! A hozzászólás módosítva: Jan 5, 2014
Hello!
Keresek valakit ,aki "modernizálná" kicsit gatyába rázná tökéletesen működő Cleopatrám. FM tuner áthangolása, kiszáradásra hajlamos kondik cseréje, modernebb tranyók stb... + jack a fejhallgatónak, jó minőségű RCA bemet, mert mindig a PC van rákötve, esetleg egy pici tuning... Jelenleg bontatlan, tuning és buhera mentes! Ha valaki emberi árakon tudna segíteni, kérem keressen privátban. Bgyarmat - Bpest vonalon. Köszi! hz.ax1.hz@gmail.com H Zoltán
Te ezt a rajzot valóban komolyan gondoltad? Kapásból 1 hiba: a + bemenetet illik 1/2 tápfeszre felhúzni a jobb kivezérelhetőség érdekében. Utána számoltam a RIAA tagoknak, de nem egészen követi az előírásokat... Ami a legnagyobb baj a kapcsolásoddal!!! Funkció váltáskor kb. 10x akkorát durranik, mint az eredeti áramkör. Ezt abból mondom, hogy a TL071 sokkal gyorsabb és nagyobb a nyilhurkú erősítése, mint a uA739-nek. A második gond a nyáktervvel van: Nem igazán ügyeltél a modul technika alapszabályára: csillagpontos földelés. Emiatt ez is zajos lesz!
Szimulációban rendben volt. A kapcsolás eredetijében a neminvertáló láb a féltápon van, a NYÁK is az szerint készült.
A hozzászólás módosítva: Jan 9, 2014
|
Bejelentkezés
Hirdetés |










Spóroltak... Akkor nem marad más, megpróbálom átvariálni a visszacsatolást. 









