Fórum témák
» Több friss téma |
Mielőtt kérdezel, a következő két dolgot ellenőrizd!
I. A helyes tápfeszültségek megléte.
II. A kimeneten van-e egyenfeszültség.
Élesztés.
Szevasz! Szerintem a quad nem arra van hogy puffogjanak vele. Igaz létezik hidalt verzió, de akkor már minimum csak 8 ohmal terhelheted, ennek oka hogy hídban olyan az a 8 ohm, mintha oldalanként 4 ohmal terhelnéd. Namost ha te 4 ohmal terhelnéd az elviekben 600w lenne ugye, de a végfoknak olyan mintha oldalanként 2 ohmal terhelnéd, amit az áramkorlátozó nem nézne jó szemmel és természetesen bele is szólna. Hiába raknál bivalyerős tranyókat, azokból is több kellene párhuzamosan. Mivel több tranyó lenne, erősebb meghajtásra is szükség lenne. Komoly átalakítások kellenének rajta hogy használható legyen ilyen formában, és akkor már mindjár nem quad 405. (áramkorlát állításról nem is mondva semmit.) Maga még csak egy quadot hallotam, még azt sem hifi cuccon de nem legfőképp szubra való. Találsz más kapcsolást, nagyon sokféle létezik és sok ki is van próbálva. Várd meg míg más fórumozó kolléga is leírja a véleményet, de szerintem az előbb elhangzottaknak van egy kis alátámasztásuk.
Hát igen, kiugró érték.
![]() Előre is köszönöm a segítséget. Remélem egyszer sikerül életet lehelni belé.
Sziasztok! Adott egy marantz pm-65 erősítő. Az a probléma vele, hogy változó időközönként magátol leveszi a hangot és a potméter motorja még akkor is megy mikor már koppra letekerte a hangot. Kikapcsolom várok egy kicsit ujra bekapcsolom utánna megint jó egy darabig (5 perc-1óra).Mi lehet a probléma? Válaszokat előre is köszönöm.
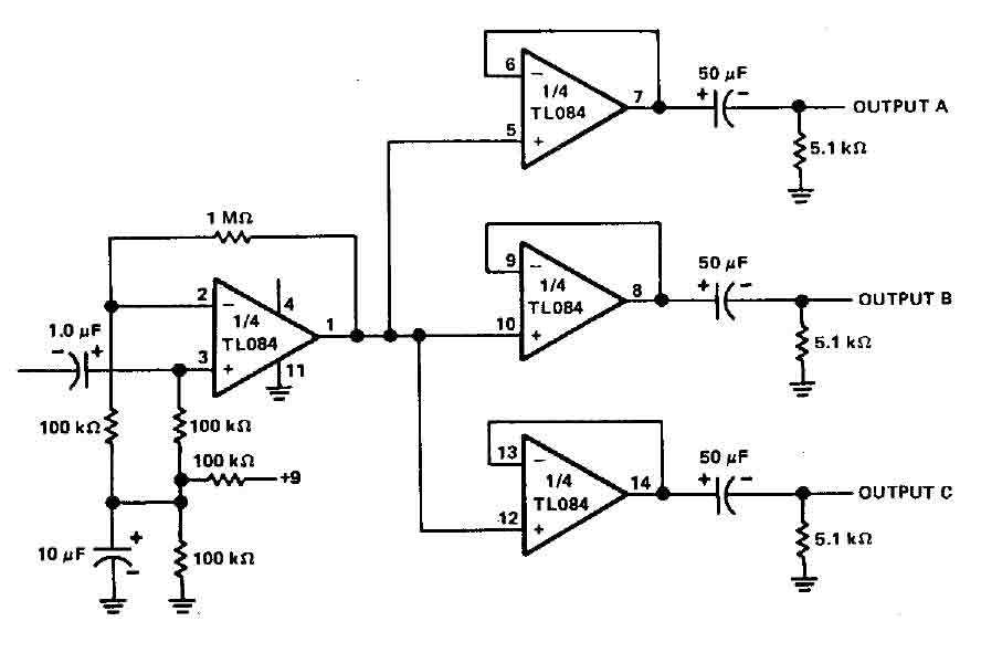
Sziasztok. Nem teljesen erősítő, de ide illik szerintem. Tud valaki audio jel elosztó kapcsolást? Amit tudnia kellene hogy egy bemenő sztereo jelből 4db ugyanolyan sztereo kimenő jelet csináljon gyengülés nélkül. A jel vonalszintű volna. Valaki ismer ilyen kapcsolást?
Persze, csak le kéne rajzolni.
Nagy valószínűséggel, ha simán összekötöd őket, akkor is működni fog...
Ha egy standard nem invertáló ME-ős kapcsolás kimenetére párhuzamosan soros 10k-os ellenállásokat teszel, és ezekről viszed el a jeleket, akkor célnál is vagy. Ha pénz ékszer nem számít, akkor az ellenállások helyett minden egység egy ME, követő nem invertáló kapcsolásban.
Tessék itt van!
Ehhez mit szóltok?
A középső jack monóra sikerült
Szia! A kérdést a jelforrás kimenő, és a rákötött készülékek bemenő impedanciája dönti el. Ha a bemenő ellenállások eredője még mindig nagyobb mint a forrás kimeneti terhelhetősége, elég simán összekötni őket. Nagy eséllyel így is lesz.
Értelek, köszi
Üdv!
Elkezdtem megépíteni a Dracula FET-es végfokot. Válogattam az alkatrészeket, és a beültetési rajz szerint tettem be őket, de az OPA604 tápellátása nem stimmel. Három alkatrészen módosítottam: R1,R2=2,55kOhm 2,5 helyett C11 10000µF 4700 helyett D1-D4 UF4007 1N5408 helyett. A bemenetre +-29,3V jut, mert ennyit tud maximum a labortápom. Az OPA negatív tápja -14,4V, ami rendben van, de a pozitív csak 9,6V. Próbáltam már zárlatot keresni, illetve cserélni az LM317-et, meg végig ellenőriztem az összes alkatrészt. A végfok áramfelvétele középállású P1 potméter esetén 20mA a +29,3 és a -29,3 ágban. Mit nézzek még? A hozzászólás módosítva: Dec 21, 2013
Szia! Az R3 ellenállásod 380 ohm-nak néz ki. Bővebben: Link
Megviccelhet C5 rossz polaritású beültetése is.
Sziasztok!
Nem ismeri valaki a Studiomaster AX2500 végfokot? Esetleg nincs rajzotok róla? Van vele egy olyan gondom hogy az egyik oldala lényegesen melegebb mint a másik, ugyan az a terhelés, kimenet,bemenet minden. Már cserélgettem is a kimenetet bemenetet, de változatlan a hiba, mind halkan és hangosan is. Igazából a kapcsolását sem igazán értem, olyan mintha a FET-ek a GND-re engednék a tápfeszt a kimenet helyett de mégis szól meg működik. Ami bejön +MID +LOW -MID -LOW mind még mennek a panelen gyorsdiódára, onnan 2db párhuzamos IRFZ44 re, onnan biztosíték, és a teljesítmény ellenállásokon keresztül a fetekre, azok pedig a panel azon pontjára ami az OUT- feliratot kapta és fixen rá van kötve a hűtőbordára, és a házra. Nekem már ez furcsa, szal nem igazán értem a logikáját így nem is szeretnék csak úgy bele nyúlni. Valaki tudna segíteni esetleg?
És megint igazad van, C5-öt fordítva tettem be. C7,C6 és C8 pont másik polaritással van, és nem voltam elég figyelmes.
Köszönöm.
Szia! A kíváncsiságod kielégítésére tudok ilyet mutatni tranzisztorosban. Bővebben: Link
Ezt úgy kell felfogni, hogy nem a kimenet leng a táphoz képest, hanem a táp a kimenethez képest. A trafó megcsapoláson találod a valóságos jelet ![]() Az erősítő még közben H-osztályú is az elmondásod alapján. Nem kimondottan amatőr feladat belepiszkálni. A hozzászólás módosítva: Dec 21, 2013
Ne. Ez normális dolog?! Ahogy így elnézem a rajzot meg a panelt sanszos hogy így van. Akkor ezzel jól bevásároltam... Nem hiszem hogy rá fogok jönni mitől melegszik jobban az egyik oldala, de állítólag ez hosszabb használat után el is halványodott az előlapon minden és elhallgatott. Nekem még nem csinálta de erre tudok tippelni hogy köze van ahhoz hogy az egyik oldal melegszik.
Erre van ötleted?
Az elhalványodásra nem tudok mit mondani.
Hasonlítsd össze a két csatorna source (vagy emitter) ellenállásain eső feszültséget, hátha sima nyugalmi áram eltérésről van szó.
A topológia koránt sem egyedi, itt egy hasonló kaliberű erősítő.
Holnap ha vettem fát, elkezdem méregetni akkor. De miért jó ez a topologia? Miért használják így? Ha nem találom a hibát nem túl nagy cumi sima AB osztályúra alakítani nem? Maradhatnak a félvezetők is csak a meghajtást kell átalakítani ugye?
A műveleti erősítőt így könnyebb illeszteni a teljesítményfokozathoz, a végtranzisztorok hűtése egyszerűbb, nem kell alá csillám.
Rajz nélkül nagyon kockázatos bármit is csinálni ezzel az erősítővel.
Szia! Szubnak tényleg teljes mértékben jó a D osztály.(Mondjuk teljes sávra is) Nemtudom mennyire vagy kezdő vagy nem. Nézz szét van kapcsoló üzemü erősítővel kapcsolatos témába a fórumon.(Én személy szerint még sajnos nem tartozom azok közé akik nagyon értik ezt az erősítő típust) Nagyon jók, hisz alig fűtenek azaz nagyon jó hatásfokkal rendelkeznek. Ha kezdő vagy, akkor még maradj az analóg erősítőknél(és kezd tanulgatni a kapcsoló üzemüeket). Amiatt kérdem hogy mit tudsz, mert ott már komolyabb kivitelezés kell és legtöbbször kétoldalas panel felület szerelt alkatrészekkel. Maga a toroid teljesítményét irtad le, de nincs feszültség megadva. Reloop kidolgozta nagyon szépen az st151-et. Sokan kipróbálták már, egy kedves fórumozó kolléga a legnagyobbat is megépítette belőlle, 800w 4 ohmon. (Alapjáraton az erősítő 100w felett van valamennyivel) A feszültségből lehet rájönni hogy egyáltalán szükséges-e számodra a hidalás. Ha elég magas a tápfeszültség akkor még hidat sem kell kialakítani. Mivel 4 ohmra kell tudnia ezt a teljesítményt, még annyira nem is kell magas feszültség. Jó lenne ha leírnád hány V valójában.
A hozzászólás módosítva: Dec 22, 2013
Manapság már készülnek olyanok D osztályban amik minőségre nem hogy ugyanolyanok, de jobbak mint egy AB osztályú. A hatásfoka miatt pedig 200W felett az egyetlen értelmes dolognak tartom. Amivel pl. legutóbb kísérleteztem annak 1kHz-en 0,025% THD-ja van, és ez nem is lesz sokkal több úgy 60%-os kivezérlésig.
Sziasztok Kedves Fórumtársak!
Szükségem lenne egy olyan mono végfokra, ami alkalmas két méretes sub láda meghajtására párhuzamosan. Tehát 4Ohm lenne a hangszórók eredő impedanciája. Egy olyan végfokra lenne szükségem, ami bírja a 4 illetve a 8 ohmos terhelést is. Mindemellett nem ártana, ha 250-300W teljesítmény leadására képes lenne 8 ohm ra. Természetesen hangosítási feladatok ellátásáról lenne szó. Legjobb lenne valami bevált sokszor megépített terv. Nézegettem az ST151-es kapcsolást, valahol olvastam hogy ki lehet belőle szedni ekkora teljesítményt, de nem tudom mennyire lenne alkalmas szubszonikus hangszórók meghajtására. Előre is köszönöm a segítséget. Üdv. B A hozzászólás módosítva: Dec 22, 2013
Sziasztok! Szeretném megköszönni Nektek azt a hatalmas segítséget amit adtatok nekem idén is, és volt Bennetek annyi erő, hogy néha időt nemsajnálva segítettetek. Nagyon sokat tanultam Tőletek, de van mit még. Rövid leszek.
Nagyon sok Boldogságot Kívánok Nektek Karácsonyra és a következő Esztendőkre. Kölön Köszönet: Reloop Pistinek, KöbZolinak, Blasz Gábornak, Proli007-Gábornak, Ge Lee-nek, és még Sokatoknak, Moderátoroknak is, akik sokszor megértőek voltak és nem fagyasztottak le. Nem írom tovább a névsort. Szép Napot Nektek.
Szia! Tudom nagyon jól, mindig olvasom a kapcsoló üzemű erősítős témát, csendben tanulgatok. Igen utánna kerestem már régebben, hogy tényleg PA célra a legjobb vagy esetleg a D osztály keverve még más osztállyal. Meg persze ottvannak azok a kicsi D oszályu hifi erősítők is. Nekem is egyik nagy vágyam, hogy egyszer készítsek valami normális D osztályt. Velem az a baj, hogy nem nagyon akaródzik elég lenni pl kezdésnek egy UCD. Ezek miatt irtam hogy teljes sávra is jo, ezzel akartam korrigálni azt a tényt hogy azért igazából nem csak puffogtatni való ezköz. Elnézést ha valami félreérthetőséget írtam le előző hozzászólásomba.
Nem szerencsés a Quadot szekálni. Nem azért mert nem müköik, hanem mert elveszti a kitaláció elönyeit. Akkor tud igaziból jól müködni ha az "A" osztályú meghajtó elégséges a kimenőáram létrehozásához.
|
Bejelentkezés
Hirdetés |













