Fórum témák
» Több friss téma |
Mielőtt kérdezel, a következő két dolgot ellenőrizd!
I. A helyes tápfeszültségek megléte.
II. A kimeneten van-e egyenfeszültség.
Élesztés.
Ne, hogy azt hidd, hogy valami penge vagyok az erősítőkben ,azt hogy építettem párat segítséggel az egy dolog, de hátha rájövünk a hiba okára.
Idézet: „Ez a kapcsolás egy nagy baklövésalapbol sehol egy munkapont beállítási lehetőség mar pedig nekem ott lesz a bajom” Nem, a baj ott kezdődött, hogy a +/-55V-os tápra tervezett kapcsolást Te +/-80-ról akarod járatni. Aztán egy kapcsolásról majd a saját hibádból azt terjeszted hogy egy félresikerült tervezés. Nem kell oda semmiféle munkapont állítási lehetőség, ha a kapcsolás szerint építed meg, ebben biztos lehetsz. Eleve egy ilyen végfokot szkóp nélkül elég nagy merészség beindítani, márpedig erről eddig nem volt szó hogy tranzienseket is néztél volna. Szerintem örülj hogy eddig épségben megúszták a félvezetőid a kísérletezéseket. Ammondó vagyok hogy így Karácsonykor jobb ha félreteszed az egészet, és ünnepek után nyugodt fejjel nekiülsz egy neki való tápegységgel. Békés Karácsonyt és jó pihenést!
IC 4 es 8 as lábon mennyi fesz mérhető?
A hozzászólás módosítva: Dec 25, 2013
Szia! De ha most szeretné életre kelteni? Az ST -m is +/- 40 V feszről indult. Reloop nagyon gyorsan felpofozta +/-90 V ig. Persze lehet, hogy ez nem minden kapcsolásban elérhető. A +/- 100V -t már nem is merem mondani, mert ezt már csak Reloop tudja, hogy működött. IC honnan kapja a kakaót? Külön tápról?
Kipróbáltad már egy másik TL072 vel? Én cserélném egy próbára.
Sajnos én is mindent szkóp nélkül csináltam, mert még nem tudtam biztos helyről venni szkópot. De rajta vagyok, mert nélkülözhetetlen.
Az IC elött R25 el állítasz nyugalmit? A potira gondoltam.
Szia! Akkor nem az IC mögött kéne valami nyugalmi állítási lehetőséget beletenni a körbe? így nem csodálkozok azon, hogy a magassabb táp miatt minden izzik.
Ne vedd szentírásnak, de szerintem az R4, R8, R13, D1 és D2 adja a nyugalmi áram beállítását.
A hozzáértőkkel be kéne oda faragtani egy állítási lehetőséget, mert így elég nehézkes a dolog. Most azért én együtt érzek vele. A legrosszabb érzés ha nem lehet bele életet lehelni rendesen.
A hozzászólás módosítva: Dec 25, 2013
A megadott alkatrészekkel és tápfesszel annak jónak kell lennie.
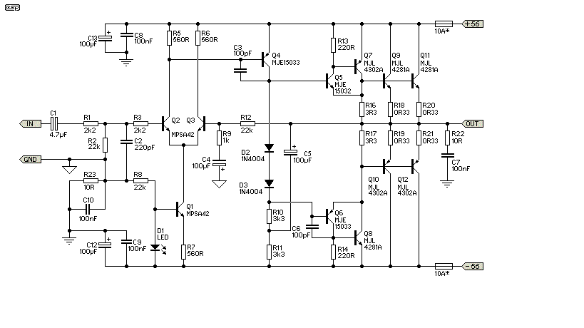
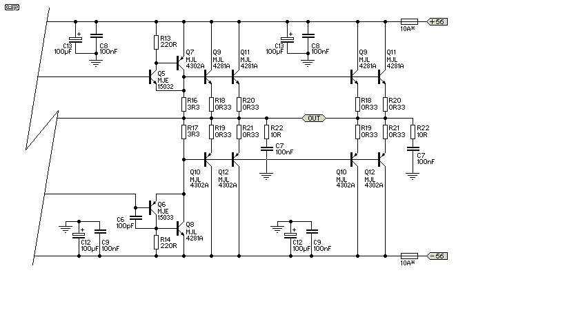
Egy eredménytelen építés amennyire szűkölködik sikerélményben, épp oly gazdag lehet tapasztalatokban. Mellékelem ezt a kapcsolást egy megbízható forrásból.
Látványos különbség van a teljesítményfokozat ellenállásainál, és a 100nF+100µF tápszűrések számában, pozícionálásában. Ezek a gerjedésre is kihatással lehetnek. A szűrés közvetlenül, a nagyobb emitter-ellenállások pedig sávszélesség bővülése által teszik stabilabbá az áramkört. Megfigyelhető a 10 ohm +100nF Boucherot-tagok duplázása is. A korábbi magyarázatból levezethető, hogy a nyugalmi áram is kevesebb lesz: 0,1V/3,3 ohm! Bár az erősítőd jelenlegi egyetlen hibája a makacs gerjedés, érdemes alaposabban tanulmányozni Elliott cikkét. Magam sem tudom érdemes-e a jelenlegi NYÁK-ot tovább finomítani, vagy muszály lesz tiszta lappal indulni. Töprengjünk még egy kicsit mielőtt szétszednéd!
Igen azt néztem, a kis tranyók azok már 2N5551 re cserélve lettek a magasabb tápfesz miatt. Ha másoknál megy rendesen akkor nála is kéne, hogy első rugásra induljon.
Köszönöm
Kérdés hogy mit értünk azon hogy "rendesen". Ezt a kapcsolást (meg az ST-t is) a helyén kell kezelni. A 150-160Vpp feszültség előállítására vannak sokkal jobb megoldások is (és nem sokkal bonyolultabban), mint egyetlen tranzisztorra bízni...
Szia! Nekem ezt a nyugalmit állító kört reloop javallotta,és eddig szinte mindenhová belehetett építeni.
Remélem tudtam segíteni. A hozzászólás módosítva: Dec 26, 2013
Szia Zsolt! Teljesen igazad van mert ez a "rendesen" szó nem illik ide. Az eredeti kapcsolás biztos működik a kapcsolásban feltüntetett feszültségen. Ha nagyobb táppal rendelkezünk, akkor meg kell hozzá a módosítás.
Egy földszintes ház megtervezésekor ha nem terveztek be még öt szintet, akkor van esély hogy egyszer elemeire esik. De ott is van megoldás a maradék négy szint biztonságos felhúzására. A hozzászólás módosítva: Dec 26, 2013
Üdv Zsinor.
Íme a kapcsolás és a nyákterv. 2db nyákterv van hozzá. Amit felraktam és megépitettem az 2SC2240-SA970 tranzisztorokhoz van. A másikba mehetnek a kapcsolásban lévőek. Egy dologra kell figyelni, hogy a C10-es kondi forditva van a kapcsolási rajzban.
Tudtok nekem mutatni egy olyan erősítőt ami megbírkózik 2 Ohm-os hangszórókkal? Nem kell nagy teljesítmény. Maximum 50 W-ig szeretnék egyet építeni. Aktív hangsugárzók erősítői lennének. Nyákterv is jólenne ha lenne.
A hozzászólás módosítva: Dec 26, 2013
Én ugyanezt használtam 3 pár végtranyóval 4ohm-on hidalva, ammi efffektíve 2ohm. Évekig hangosítottam vele.
Szevasz!Ez meg birkózik a 2ohmal is, nyák-tervel sajnos nem szolgálhatok.
Köszi. Ezt mintha láttam volna már egyszer valahol...
Hello!
Kicseréltem a yamaha-ba az elégett elenállást, de mé mindig nem tudom 22mV alá vinni a nyugalmi feszültséget! Reloop kolléga mondott valami elenálláscserét, kérném hogy pontosan írja már le hogy mit és mennyire cseréljek! Előre is köszönöm!
Bővebben: Link Bevan karikázva. A nyákon az R193 pozíciószámút keresd. Az egy 2k2 lesz és a trimmerel van sorosan. Ezt cseréld először 1k-ra a rossz oldalon.
A hozzászólás módosítva: Dec 27, 2013
Köszönöm!
Tanácstalan vagyok. Beszélgettem telefonos kapcsolatban huba felhasználóval. Próbált segíteni de nem megy úgyis az 55V ra áll be. Ezert azon gondolkodom én is hogy jobb ha kerek tőletek egy igazán megbízható 80V os kapcsolást ugyancsak ezekkel a végtranzisztorokkal. Ezt a panelt nem szedem szét. Majd kerül egy 55V os trafó s akkor újra elő szedem. Értékelem a segítségedet de ami nem megy hiába kínozom mert az én tapasztalatom meg kevés ehhez. Ha tudsz ajánlani egy jó kapcsolást léüllők egy pár óra s meg van tervezve s lassan elkészítem. Talán csak ez lesz a legjobb megoldás. :/
Üdv:Levente
Hello!
Saját fejem után mentem,(de kipróbáltam amit reloop mondott, de sajnos nem volt jó ), így én is próbálgattam és sikerült megoldanom a problémát és így már csak 5mV a felvett feszültség és megszűnt a melegedés! köszönöm aki segített nekem!
Szia,5mv?az még kicsit sok szerintem.
|
Bejelentkezés
Hirdetés |








), így én is próbálgattam és sikerült megoldanom a problémát és így már csak 5mV a felvett feszültség és megszűnt a melegedés! 




