Fórum témák
» Több friss téma |
Üdvözlet mindenkinek!
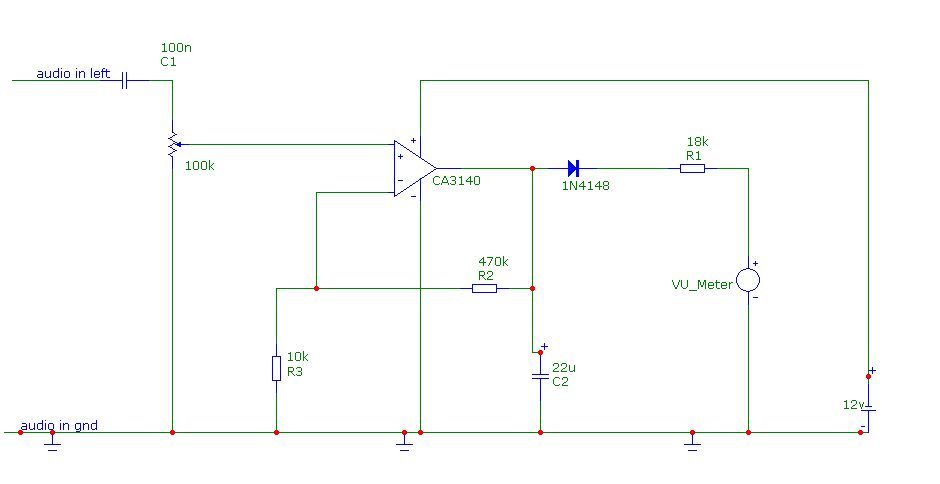
Kaptam mostanában egy rossz BEAG erősítőt aminek a házába beleköltöztettem a saját TDA alapú erősítőmet. Van ezen a BEAG házon egy VU meter és olyan ötletem támadt hogy valahogy hasznosítani kellene. Átnéztem a régi hozzászólásokat ebben a topicban és találtam egy nekem szimpatikus kapcsolást. Ha jól értem akkor ez a kapcsolás(vumeter.jpg) simán 12V-ról és erősítés nélküli audio in-ről hajtható(pl.: számítógép hangkártya, telefon, ipod stb) Egyébként nem tudok semmit a műszerről viszont az alábbi(14.jpg) kapcsolással volt meghajtva gyárilag a BEAG erősítőben, az 1-es és 3-as pont közé volt kapcsolva a tápfeszültség és a BEAGban +-40V-os toroid trafó + graetz híd volt a táp. Ha jól néztem akkor a 2-es ponton valami audio in volt bekötve, de nem tudom hogy erősítés utáni vagy előtti. Szóval a kérdésem a következő: egyszerűbb lenne átalakítani a meglévő kapcsolást nekem megfelelővé vagy megépíteni a nulláról egy másikat? (a saját erősítőmben +-27V az egyenirányítás utáni tápfeszültség) Valamint a vumeter.jpg kapcsolás mennyire működőképes? Megjegyezném még hogy nem vagyok elektronika professzor, csak minimálisan értek a dologhoz
Hello! A BEAG panel, az erősítő kimenetéről megy. A kapcsolásod amit feltettél, nem jó. (A 470k és 22µF nem az erősítő kimenetéről kellene visszacsatolni,hanem a dióda katódjáról.) De inkább javaslom építsd meg ezt a kapcsolást. És főleg olvasd el. üdv!
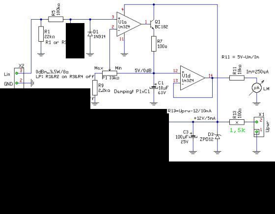
Elolvastam már köszönöm de most megtettem mégegyszer részletesebben. Nekem csak egy mono kapcsolás kellene ezért módosítottam a linkelt kapcsolást. Szerinted így működőképes, jól módosítottam bele? Ha jól értem akkor kisjelű üzemmód==számítógép hangkártya bemenetnek megfelel? A cikknek azt a részét nem értem ahol a műszer előtét ellenállásait számolja ki, nem ismerem a 0 dB kitéréshez tartozó áramot és kapocsfeszültséget sem. Ha R11 helyére beteszek mondjuk 18kOhmot és ez nem lenne megfelelő akkor később a P1-el ezt mennyire lehet korrigálni? Egyébként a műszeren nincs is 0db beosztás, semmilyen db beosztás sincs csak számok 1-9-ig, tehát nincs hová állítani az alaphelyzetét.
(Megpróbáltam az R13 értéket kiszámítani 27V-os tápfesszel nekem 1,5kOhm jött ki, ez jó?)
Hello! Az ellenállást a műszerhez csak hozzávetőlegesen kell méretezni. Hogy kb. 5V-ra menjen a végkitérésre. A kivezérlést pontosítani úgy is a potival tudod. Vagy is sorba teszel a műszerrel egy 33kohm-os ellenállást és megnézed mennyire tér ki 5V-ról. (Ha csak pld. 4,5V-od van három elemmel az is jó lehet.) Ha nem tér ki a végére, akkor csökkented. Ha túlzottan kitér, növeled. Ha kb. ott van, akkor már kész is vagy.
Az R13 értéke megfelelő. De ha csak 1kohm-od van, az is jó lesz bele. Ha csak mono-ban használod, akkor LM358 is jó lehet bele. Persze a nyákot a bekötése szerint át kell alakítani. Már amennyiben újra tervezed. üdv! A hozzászólás módosítva: Nov 24, 2013
Ok, szerintem ez alapján már meglesz de csak a jövő hét vége felé érek rá foglalkozni a dologgal, majd valószínű hogy feldobom a módosított nyákot és kapcsolást LM358-al mielőtt megépítem, biztos ami biztos alapon. Köszönet a segítségért!
Szóval megépítettem a cuccot, de nem úgy működik ahogyan kellene. Amit csinál: ha rákötöm az audio+ kábelt akkor a műszer kiugrik végállásba és ott marad. Ha ezt a kábelt lekötöm akkor szépen lassan, túl lassan szépen lemászik alapállásba. A potit hiába csavargatom, nem változtat semmit. Mondjuk azt hozzátenném még hogy 33k helyett 500k poti van benne, nem tudom hogy ez befolyásolja-e a dolgot. Csatoltam a kapcsolást hátha láttok benne valami hibát.
Hello!
És az "audio GND-t" is rákötötted? Mert az elég fontos. Amúgy az "audio" alatt mit értesz? Már mint mekkora jelszintet? "33k helyett 500k poti van benne" Neked az mindegy, hogy valakit a fogpiszkálóval vágnak fejbe, vagy a mestergerendával? Elolvastad a cikket? Mert már nem emlékszem, de mintha tüzetesen leírtam volna mi mire való.. üdv!
Hali,
Azthiszem megvan a probléma, kicseréltem az audio kábelt árnyékoltra és megszűnt az egyből végállásba ugrós probléma(pont a táp mellett futott a kábel), (az 500k-t pedig elírtam, csak 50k az, és úgy néz ki még éppen jó ) és most már elfogadhatóan működik a műszer. Nagy köszönet a sok segítségért! ![]() Szép álmokat!
Az is gond lehet, hogy a kozolt kapcsolasod DC csatolt, nincs benne DC levalasztas. Ha kesobb is elojon hasonlo gond, tegyel a bemenetre egy 4.7-10µF kondit.
Üdv!
Ismét elővettem Ezt a kapcsolást. Épp kalibrálnám, de nem egyértelmű számomra a menete. Leírom én hogy csinálnám, és szóljatok ha hibázok valahol: Készítek egy 440Hz/0dB szinusz hangot PC-n. Ezt berakom folyamatos lejátszásra. A hangkártya kimenetére bekötöm a kapcsolást. Ekkor addig tekerem a trimmert, amíg a mutató a 0dB állásnál marad. Az előtétellenállást már belőttem. 5V DC-vel kötöttem sorba egy ellenállást és egy potmétert, majd ezt rákapcsoltam a műszerre és 35Kohm-nál volt épp 0dB-en a mutató. Fix ellenállásból csak 33kOhm van itthon, tehát egy kicsit feljebb van a mutató, kb. 1dB-nél. Ez így jó lesz? Köszönöm!
Hello! Elvileg jó, de lehetnek buktatók.
- Nekem ugyan fogalmam sincs, hogy ha a PC-n 0dB-t állítasz be, akkor mekkora annak tényleges kimeneti jele. Mert ezt használják, mint vonatkoztatási szintet is, nem vagyok meggyőződve, arról, hogy az valóban kalibrált szint is. Vagyis 775mV értékű. De ha ugyan ezen PC-hez használod, akkor lehet ez megfelelő, mer mindegy hogy mit ad ki, ez a vonatkoztatási szintje. - A másik, olvasd el "A kis műszerünk beállítása egyénfüggő." ezt a részt. Mert a zene semmiképpen nem egy szinusz, hanem egy "lüktető valami". Amit a műszer megpróbál követni, ahogy tud a tehetetlenségével. Ez alapján dönts.. üdv!
Valójában nem PC-hez lesz, hanem egy DAC egybeépítve egy végfokkal. Tehát minden fix marad, és a DAC kimenetén az adatlap szerint 2Vrms jön ki. Ezt gondolom 0dB felvételi hangerőn produkálja, tehát ez a max. Magyarul ha elindítom ezt a jelet, akkor 2V fog kijönni, ami nem is lényeg, hogy mennyi, mert ennél a jelnél beállítom a trimmert úgy, hogy 0db-nél legyen a mutató, igaz?
Az idézett részt elolvastam. Ez alapján nem is mérvadó a trimmeres beállítás, mert rá kell tekerni egy kis kakaót, innentől viszont nem lesz "hiteles" amit mutat a műszer. Összezavarodtam
Hiteles semmi képen nem lenne, maximum kalibrált. (Olvasd el az OMH honlapját a hitelesítésről..) De ez pont így van. Vagy szkóppal megnézed, hogy mikor határol a kimenet egy adott "általános" zeneszámnál, és ehhez állítod a kivezérlésmérőt, vagy fülre. De még ekkor is lesz bizonytalanság. Hiszen egy ének és egy techno zene, de két hangszer megszólalása között is van, a jelalak és a dinamika között "teljesítmény" különbség. Mást fog mutogatni, másnak fogod érezni-felfogni.
Az analóg műszer, a csúcsérték és a zenei átlag között fog valamit mutatni. Csúcsot csak olyan műszerrel lehet detektálni, aminek vagy nagy az időállandója, vagy nincs tehetetlensége. De kérdés, hogy mi a fontos? És már ere sem lehet egyértelműen választ adni. Nem véletlen, hogy stúdiókban látható kivezérlésmérő, az átlagot oszlopdiagram formátumban, a csúcsérték, pedig pontként megjeleníti meg. De ott a felvétel korlátozott kivezérelhetősége és az adó túlvezérlése miatt, komoly jelentősége van a kivezérlésnek. Egy erősítő esetében ennek nincs ekkora jelentősége. Hiszen úgy sem hajtod a végletekig, akkor ér valamit a dolog, ha tartalék dinamika is van a rendszerben. Vagy is nem azért lessük a kivezérlésmérőt, mert 0dB felett el kezd torzítani az erősítő. De "konzervből származó zene", amúgy is komprimált és limitált. Hiába írják, hogy ez-meg az 90dB. Egy nagyzenekar dinamikáját, nincs az elektronikus rendszer, ami követni tudná. De ha tudná is, otthon hallgatnád a néhány köbméterben? Az úgy is úgy fog megszólalni, ahogy a hangmérnök füle hallja, egy lyuknyi szobában, két 150 literes hangdobozzal. Az meg minden, csak nem a "valóság".. De egy "bulivégfok" esetében, lehet más a koncepció. Ezért ilyen "egyénre szabott" a dolog. Bocs, ha kissé elkanyarodtunk a dologtól. üdv!
Nekem elsősorban azt kéne tudnom leolvasni a VU méterről, hogy az adott zene/film hangereje kb. mekkora jelerőséggel lett felvéve, konvertálva. Tehát a hangerőpoti elé fogom kötni. Mert nem tetszene az, ha attól függően térne ki a mutató, hogy milyen állásban van a hangerő potméter. Nekem fixen kell, hogy kalimpáljon.
Viszont mivel sztereo az áramkör, arra gondoltam, hogy egy kis kapcsolóval lehetne váltani a poti előtti és a poti utáni hangerő között, mikor melyik értékre vagyok kíváncsi. Vagy talán nem is a poti után kötöm be az egyiket, hanem egyenesen a hangszórókimenetre.
Hello! Oké! Csak a véleményemet írtam le ezzel kapcsolatba. Nyilván a szint figyelése lehet információ. De inkább a végfok kimenetére kösd, nehogy terhelje a potit a bemenet. Viszont akkor célszerű előtét osztót használni a hangszóró kimenethez, hogy a két szint azonos legyen.. üdv!
A hozzászólás módosítva: Dec 22, 2013
Szia. Nem baj hogy leírtad a véleményedet, hasznos volt!
Azt hogy érted, hogy leterheli a potit a bemenet? Az előtétosztó alatt arra gondolsz ugye, ami a cikkben szereplő kapcsolási rajzon is van, ha hangszórókimenetre használjuk. Tehát a kapcsolás egyik csatornájánaka a bemenetére tegyek osztót, a másikra pedig ne, ugye így gondoltad?
Tekintve, hogy ennek a bemenetén egy 22kohm van, az terhelheti a poti csúszkáját (poti ellenállásától függően). Így ha nem fixen van odakötve, hanem kapcsolgatod ide-oda, akkor az állástól függően hangerő különbséget okozhat.
Mivel a poti előtt kis szintű jel van, és a végfok után meg nagy, célszerű a végfok kimenetére egy külön két ellenállásból készült osztót tenni. A kivezérlésjelzőt kiszintű állásban használni, és úgy kapcsolgatni ide-oda. Kalibrálni a belső trimmerrel a kisjelűhöz, majd a végfok kimenetén lévő osztóval, meg beállítani mit mutasson mikor oda kapcsolod.
És ha a poti elé vagyok bekötve, de csak az egyik csatornára, nem fogja lehalkítani azt a csatornát?
Vagy célszerű lenne a sztereo jelet ellenállásokkal monora keverni, és azt rákötni a kivezérlésjelző áramkör bemenetére?
A potit általában egy nála sokkal kisebb impedanciájú áramkör hajtja meg. Ezért az áramkör nem azt terheli, hanem a meghajtóját. (Mint ahogy a poti is.) Monósítani akkor volna értelme, ha csak egy műszered lenne.
Egy műszerem van
Azért nem használom az áramkör mindkét bemenetét, hanem kapcsolgatom. A hozzászólás módosítva: Dec 22, 2013
Én a helyedben magát a műszert kapcsolgatnám a két fokozat kimenetére.
Igen, így értettem. Mekkora ellenállásokkal kellene monósítani ha nem szeretnék áthallást a 2 csatorna között?
Az mindig attól függ, hogy milyen arányban áll a közösítő ellenállás azzal az impedanciával (forrásellenállással), amire kapcsolod a két ellenállást.
Ezt nem értem, bocsi
Egy DAC OPA kimenetére lenne kötve, amire 50K poti kapcsolódik.Gondolom az OPA kimenetének kicsi az impedanciája.
Ha túl nagy ellenállással van megoldva, annak mik a hátrányai?
Egy OPA kimenetének ellenállása meglehetősen kicsi. (Főleg, ha közvetlen van kivezetve, mert a visszacsatolás gondoskodik arról, hogy a terhelés változására létrejövő feszültségesést kompenzálja. Vagy is oda köthetsz szinte bármely ellenállást 1kohm felett, nem lesz gond.)
Túl nagy ellenállással oldod meg, akkor nagy lesz a feszültségesés, vagy is kis jel jut majd a kivezérlésmérő bemenetére. Hiszen ott 22kohm van, ami majd feszültségosztót képez a nagy ellenállásokkal. üdv!
Összeszereltem mindent, és érdekes dolgot tapasztalok a dB szintekben.
Ráeresztettem egy Sound Forge-ban általam kreált 0dB-es jelszintű hangot, és beállítottam a potikkal a mutatót 0dB-re. Zenét lejátszva valóban csak nagyon ritkán közelíti meg a mutató a 0dB-t, de ez érthető, nincs is ezzel semmi probléma. Az most jön: elindítok egy filmet ugyan arról a készülékről, és a mutató totál a kiakadás határán (~+6dB)táncol szinte végig, amikor épp nem csendes jelenet van a filmben.
Hello! Mi itt a gond? Pont azért kell a kivezérlésjelző, hogy ezt észrevedd. Bolond TV-nél is ordít a hang a reklám alatt, és nem lehet őket még péklapáttal sem agyonütni. Pedig itt lenne már az ideje.. üdv!
Az a gond, hogy hogy lehet 0dB-nél nagyobb jel egy felvételen. Nem a 0dB jelenti a felvételi jelerősség maximumát? Egy DAC kimenetéről beszélünk, ami a felvételen található bitekből csinál mérhető jelerősséget. A bitek nem mondhatják azt, hogy most a maximumnál nagyobb jelerősséget kérek.
A hozzászólás módosítva: Dec 26, 2013
Nyilván egy DAC nincs maximálisan kivezérelve, mert egyből torzításba menne, ha azt elérné. Tehát valamilyen tartalékkivezérlési szint biztos van. De nekem fogalmam sincs milyen trükköket, zajcsökkentő dolgokat használnak ezeknél a gépeknél. De hogy biztos van arra mernék fogadást kötni. Meg hogy egy film hangeffektjei nem a hifi csúcsa, arra is. És ha egy tranziens jelet limitálnak, akkor annak átlagteljesítménye biztos sokkal nagyobb, mint egy "zeneszóé".
|
Bejelentkezés
Hirdetés |








) és most már elfogadhatóan működik a műszer. 





