Fórum témák
» Több friss téma |
- Ez a felület kizárólag, az elektronikában kezdők kérdéseinek van fenntartva és nem elfelejtve, hogy hobbielektronika a fórumunk!
- Ami tehát azt jelenti, hogy a nagymama bevásárlását nem itt beszéljük meg, ill. ez nem üzenőfal! - Kerülendő az olyan kérdés, amit egy másik meglévő (több mint 17000 van), témában kellene kitárgyalni! - És végül büntetés terhe mellett kerülendő az MSN és egyéb szleng, a magyar helyesírás mellőzése, beleértve a mondateleji nagybetűket is!
A szkóp elé tegyél egy 230/230 biztonsági leválasztó trafót. A szkóp ne kapjon védőföldelést. Csak a szkóp menjen a leválasztó trafóról. (Laborban mindig így használjuk a szkópot, van ennek oka.)
Ok, köszönöm a válaszokat.
Sajna ilyen trafóm nincs, de legalább megnyugodtam hogy nem a skopon rossz
Ha nincs leválasztó trafód, kiválthatod 2 db egyforma sima trafóval, szembekapcsolva. Pl. egy 12V-os trafót rendesen bekötsz a hálózatra, és egy másik ugyan olyat ráteszel a 12 V-jára, a szekundert a szekunderre. Ekkor a második trafó primerjén megkapod a leválasztott 230V-ot. Arra kell csak figyelni, hogy a trafók teljesítménye elbírja a szkóp fogyasztását!
Sziasztok!
Milyen könnyen alakítható (nem kellenek hozzá külön gépek) árnyékoló anyagokat ismertek? Ha jól tudom, annál jobban árnyékolja a mágneses teret egy anyag, minél nagyobb a mágneses permeabilitása. Ilyen, könnyen alakítható, közönséges anyagot viszont nem nagyon találtam. Valakinek valami ötlete?
Sziasztok Még kezdő vagyok ezen a téren van egy 6 v-os robogóba való aksim és 12 v-os töltőm van rendes bolti min 4 Ah max 60 Ah elvileg automata ha ráteszem az aksira azt jelzi hogy fel van töltve 100% a kérdésem hogyan használhatnám hogy jó legyen
Általában bádog vagy horganyzott lemezt használnak. Bár találkoztam már alumíniummal is, persze ha rádiófrekvenciás árnyékolásra gondolsz.
Nem a szkópot kell földfüggetlenné tenni, hanem a vizsgálandó erősítőt. Annak amúgy is földfüggetlennek kellene lennie. Ha labortápról kapja a tápot, a labortáp kimenete eleve földfüggetlen kell legyen.
Nem használhatod!
A 12 Voltos töltő ha nincs felkészítve rá nem tud 6 voltos tölteni.
Sziasztok!
A laptopom töltőjének hálózati oldalára szeretnék felszerelni egy zsinórkapcsolót (a tápkábelre, 240V, 1,5A). Megfelel erre egy 1 áramkörös kapcsoló is, ugye?
Veszel egy jó nagy konzervet, megeszed, kimosod a dobozát, és örülsz!
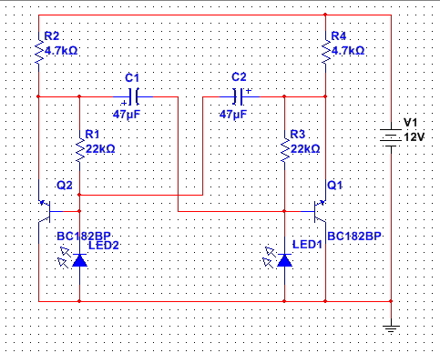
Szia. Megcsináltam ezt a kapcsolást Multisim-ben, de valahogy nem akar menni. Miért?
Próbapanelen működik így is, csak a programba nem akar. Habár most tükröztem a tranyókat, egy darabig működött.
A hozzászólás módosítva: Dec 31, 2013
Megtettem, de semmi változás
Szintén semmi, de hagyjuk mára, B.U.É.K.
Boldog Új Évet! mindenkinek.
Méricskéltem valamelyik nap a Multimmal,minden rendben volt,most elővettem és ilyet mutat nagyjából bármire állítóm. Vagyis két pontot mutat és elég megtévesztő ha valamit mérek. (legalábbis nekem az) Szerintetek ez mitől lehet? Találkozott már valaki ilyen hibával?
Nekem hasonló láttán hullik a gépből a pénz...
A hozzászólás módosítva: Jan 1, 2014
Párás vagy koszos a kapcsoló belül,esetleg elemcsere.
Köszönöm,akkor első körben ezeket megnézem!
Elemcsere megvolt,ugyan az a hiba. Most jobban megnézve nem minden estben írja ki így.
Pl: 20V-nál; 200m-nél; 200K-nál; 20K-nál; 200ohm-nál. Még van egy pár jobboldalt is ahol így mutatja ki. Lehet a kapcsoló?,így a leírtak alapján?
Nagy valószínüséggel a forgókapcsoló.
Értem,akkor megpróbálom szétkapni,és kitisztítani,befújni.
Csak óvatosan, mert ha a golyók elgurulnak, nehéz lesz pótolni....
Okés köszi,az egyik már menekülésbe kezdett aztán megtaláltam.
Megtisztítottam alkohollal,(nincs kontakt spray-m) a helyzet változatlan.
Megpróbálom még egyszer esetleg az érintkezőket egy picit kés hegyével megpiszkálni? vagy nagyon finom csiszolóval?
Egyikkel sem, ha jót akarsz. Finom súrolószerrel(pl. CIF), finom textillel (kézzel), utána lemosás, szárítás; de valószínű, nem ott van a hiba.
Picit próbáld mozdítani jobbra-balra a kapcsolót az adott pozicióban,hátha ....Nekem szokott segíteni,ez az átka az olcsó műszereknek.
|
Bejelentkezés
Hirdetés |






