Fórum témák
» Több friss téma |
ÉRtem..de akkor ezt a nlgyszögjelet a tápfesszel lehet állítani?
Bocsi ha zülyeséget mondok...
Éppenséggel nem a tápfesz feladata, hogy a négyszög amplitúdóját állítgassa.
A logikai áramkörökben a logikai 1 -hez a magas szintet "H" mint High, társítják, ez feszültség szerint tápfeszközeli szint, függ a tápfesztől, és függ a terheléstől is. A másik logikai szint a 0 -hoz tartozó "L" mint Low, alacsony szint feszültség szerint 0 -hoz közeli szint, de ez is függ a terheléstől. Az 555 kimenetei logikai szinteket adnak, amit általában további áramkörökkel hasznosíthatsz, kapcsolhatsz vele valamilyen áramkört.
Értem!
Megpróbálok összedobni egy kapcsi rajzot..majd jelzek!
Hát...nem jól állok..kb fél órája próbálom csinálni, de nem sikerül! az első IC-nél járok, és egyszerűen nem tudom megcsinálni! Esetleg lenne olyan kedves valaki, hogy megtudná csinálni?* De esetleg meglehetne smd ellenállásokkal meg ilyenekkel is csinálni, de olyat még nem forrasztottam! Egy ilyen nyákrajzot tudna valaki csinálni?Nehéz forrasztani?MErt akkor holnap bemennék bevásárolni! JA: és ha tudna valaki csinálni ilyen panelt, akkor karácsonyfa alakút kéne!
A hozzászólás módosítva: Dec 19, 2013
Szia
Ha nem megy az SMD még jóbban nem fog menni. Mit nem tudsz, megcsinálni? Ha megvan a kiválasztot kapcsolás, kockásfüzet ceruza egy kocka 3db IC láb ellenállás 2kocka vagy több attol függ milyet vettél. És lehet, rajzolni. Ugy kell megrajzolni hogy a ceruzavonaklak ne kersztezzék egymást. Ha megvan lehet akár egy kartonlapra fel lehet, tenni ( anno nem voltak nyáklemezek. De rádiót márt akkor is készítettek. ) Ne ad fel. Ha nem idén, akkor jövőre lesz kész. Ha feladod soha, nem lesz kész. Meg, meg kell gondolni, a határidőket. Nem szent este kell gondolkozni, hogy kell fa. Azt előtte meg kell venni, és azt is amit ráteszel. Szent este csak fell kell rakni. Kellemes ünnepet. szia A hozzászólás módosítva: Dec 20, 2013
Szia! Vegyél villogó LEDet. Csak soros ellenállás kell hozzá és kész. Nyák helyett használhatsz kartonpapírt, vagy amit szeretnél.
Üdv! Igen, nem most kellett volna gondolkodni, de ez amolyan plusz lett volna, mert egy ajándékot már vettem...sz.gépen próbáltam nyákrajzot csinálni sprint layoutban, azért nem ment. Igényesebben szerettem volna, nyáklemezzel, de lemondtam már a dologról, úgyhogy egy ideieig nem fogok ebben a topicban segítséget kérni! (Nem azért mert nem segítenek, mert SEGÍTENEK!
)Kellemes ünnepeket! Köszönöm a segítséget!
Szia
Amig nincs a fejbe, hogy, egy alkatrészt, hogy lehet elhelyezni, nehéz két dimenzióba ( képernyőn ) dolgozni. Ezt csak, rengeteg gyakorlással lehet megszerezni. Mondhatom hogy vékony a vonal nincs elég távolság kicsi a forrasztási szem. Például DIP8 IC 555 a két lábsor kozött 1-4 ig 5-8 ig két vezetéket lehet elvinni. Nem géppel, mert ott 3is. Kézzel, olajfestékkel. Továbra is azt mondom, ne add fel. üdv. A hozzászólás módosítva: Dec 20, 2013
Szükségem van egy olyan kapcsolásra mi egy gomb megnyomása után egy bizonyos ideig egy bizonyos kitöltési tényezőjű pwm jelet ad. Ezt meg is "oldottam" egy 556 os icvel. De szeretném ha rákukkantanátok hogy ez így működhet e. Jelenleg sajna nem tudom kipróbálni mert még nincs meg minden alkatrész hozzá...
az R2 es potival lehetne állítani az időt 11-66s ig. Az R5 -el meg a kitöltési tényezőt. az S1 megnyomásával meg indítani a rendszert. A hozzászólás módosítva: Dec 30, 2013
Hello! A kapcsolásod jó, de a C2 kondi negatív pontja nem jó helyre van kötve,annak a GND-n a helye. Valamint az 1000µF és az 1-es láb közé, egy 100ohm-os ellenállást tegyél, nehogy a kisütő tranyó megsértődjön a nagy kondi miatt. (Ic lábak olvashatatlanok..)üdv!
Szia, kijavítottam amiket írtál most így néz ki:
Hello! Jó lesz, de most vett észre, hogy a két diódát meg kell fordítani. Mert jelenleg a R4+R6-on keresztül töltődik a C5, kisülni pedig ezek nélkül a D1-en. Pedig R6 (ha egyáltalán szükséges) azért van az áramkörben, hogy kisütéskor pótolja R4 ellenállását. üdv!
Megfordítva, + beletettem egy ledet ami jelzi ha bekapcsolt.
Hello! Így már akár jó is lehet, feltéve, hogy a motor nem fogja rángatni a tápfesz, ami visszahathat az IC működésére. üdv!
Köszi a segítséget, holnap/holnapután összerakom azt kipróbálom...
Heló. Egy olyan 555-ös kapcsolás érdekelne ami 1 másodpercben kb. 3 impulzust ad. Egy ilyen időzítővel lehetséges ez?
Szerintem lehet:
ezzel De mennyire kell pontosan? Ha 3Hz-re állítod a frekvenciát és a kitöltést meg mondjuk 10% ra akkor ott a 3 jelet másodpercenként.... A hozzászólás módosítva: Jan 3, 2014
Nem muszály annyira pontos,inkább ilyen "fülre pontos" legyen. De ez így nekem tökéletes,köszönöm.
Most sikerült csak összerakni. A késleltetős része megy is szépen
![]() A másikkal van egy kis gondom. Nevezetesen az hogy ha a 10.(reset) lab GND-n van akkor az 9.(out) lábon egy folyamatos 12 Volt van. Viszont ha a 10.láb sehol sincs ill a 12 Volton van akkor szépen megy a pwm jel. Van valakinek megoldása erre? Úgy kellene működnie hogy ha van a 10.lábon 12Volt megy a pwm ha nincs akkor nem megy semmi
Sziasztok!
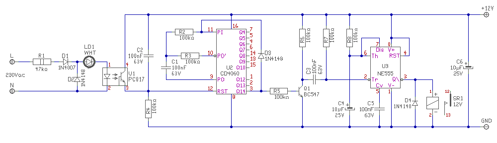
Az lenne a kérdésem, hogy ezt a kapcsolást hogy kell átalakítani, vagy lehet-e, hogy mind a 3 fázist figyelje, ne csak egyet és ha valamelyik elmegy, akkor behúzzon a relé?
Hello! Akkor neked vagy csoda 556-od van, vagy valamit igen csak elkötöttél. Mert most összedugtam, és gond nélkül működik. (Akkor lehetne probléma a Reset lábbal, ha az OUT nem tudná 0,6V alá lehúzni.) üdv!
Hello! Az elejét háromszor elkészíted az optocsatolóig, majd a három opto tranyóját sorbakötöd. (De azt tudod, hogy ha kimarad a villany, akkor vár három percig, és ha letelt az idő, nem jött vissza a villany, akkor egy másodpercre meghúzza a relét.) üdv!
Szia!
Áá, értem. Azt tudom hogy késleltetve húz meg, de azt is akarom. A késleltetési időt viszont hosszabbra akarom kicsit állítani, de az már menni fog. Köszönöm szépen.
hát most már nekem is megy mit ahogy annak lennie kell...
Nem is értem mi volt előbb.... Lehet összeért valami valamivel vagy elkötöttem valamit. ![]() Köszi a fáradozást. A hozzászólás módosítva: Jan 11, 2014
Hello! Ahogy így átnézem, van egy kis gond a dologban. Ugyan is az eredeti áramkörben a félperiódusok közötti szünetet áthidalja a C2/R4 időállandója. Három fázis esetén, viszont nem lesz nyitva mind három opto egyidőben, mert a fázisok között 120 fok van. Vagy is az egyenirányításnál a bemeneten szűrni kellene. Avagy az R1-et és a D1-et meg kellene cserélni, és a D1 után egy pufferkondit tenni. Így a kondi fogja tárolni az energiát a váltó szüneteiben. Számításom szerint egy 470nF/400V-os kondi már megfelelő, de ha van X2-es típusod, azzal lehet jobban jársz. üdv!
Szia!
Csináltam egy skiccet, így? A hozzászólás módosítva: Jan 12, 2014
Akkor neki állok nyákot tervezni, köszönöm.
A záróirányú dióda itt már igazából felesleges, "de ártani nem használ"..
Azt akartam is kérdezni hogy a 3db 4148-as dióda kell-e oda, csak elfelejtettem.
Több dolgot csinálok egyszerre jelenleg és mégsem haladok |
Bejelentkezés
Hirdetés |




Bocsi ha zülyeséget mondok...





Több dolgot csinálok egyszerre jelenleg és mégsem haladok





